MIT科技评论:2021中国数字经济时代人工智能生态白皮书(附报告)42页pdf

2022 年 2 月 19 日 专知

前言

数字经济是继农业经济、工业经济之后的主要经济形态。数字经济正推动生产方式、生活方式和治理方式深刻变革,成为重组全球要素资源、重塑全球经济结构、改变全球竞争格局的关键力量。

在数字经济的大时代背景下,人工智能已成为驱动数字经济深化发展的强大因素。过去智能语音等Al技术不断突破,得到商业化应用,诸多企业已就Al的技术价值和商业价值达成共识。但在技术深入落地千行百业的进程中,对AI技术企业的系统化能力提出了更高要求。现阶段不少AI企业面临人才储备不足等困境,亟需能帮助企业解决这一问题的高效Al开发和应用工具。人工智能技术不断沉淀,形成共享、通用化的AI开放平台,不仅可以解决企业需求,还能反哺构建繁荣的AI生态系统。

建设、发展一个共赢、开放、繁荣的生态,已成为数字经济时代下人工智能企业的共同选择。目前各大厂商都在积极布局Al开放平台,以开放平台支撑Al生态发展。如腾讯也正汇聚技术、人才和行业资源,并整合内部Al资源,打造AI产业生态,越来越多的企业正构建AI开发平台,搭建产业生态;科大讯飞作为首批国家人工智能开放创新平台企业,经过10余年培育和发展,已形成中国最大、最丰富的生态群之一。

本白皮书围绕一个主题一Al生态”、三个关键词”技术、产业、开放平台”展开研究。第一章聚焦人工智能生态在中国数字经济时代背景下的战略意义;第二章纵览人工智能技术在多个场景的应用,并列举部分代表企业;第三章深剖AI开放平台,阐述Al开放平台在Al生态发展中的优势及意义、概述有代表性的Al开放平台;最后结合技术、产业与AI开放平台的现状,研判未来AI生态发展趋势。

数字经济已进化到以“人工智能”为核心驱动力的智能经济新阶段

数字经济将持续成为中国未来经济发展的主旋律。2020年中国数字经济规模已超5万亿美元,位居全球第二位,中国数字经济发展势能全球领先。此外,《“十四五”数字经济发展规划》指出,到2025年,数字经济核心产业增加值占国内生产总值比重达到10%,而2020年这一数字为7.8%。可见数字经济对中国未来经济发展的重要性。

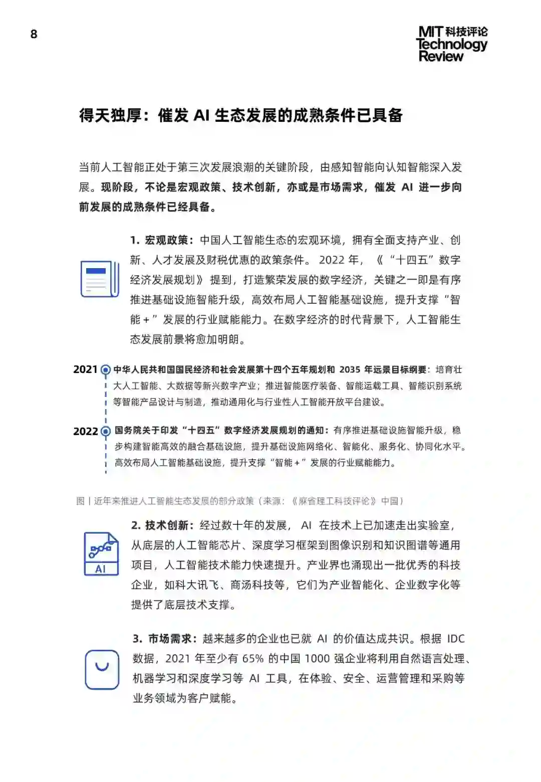
其中,人工智能作为关键数字技术,将领航数字经济迈入新阶段。首先在宏观政策上,中国拥有全面支持人工智能产业、创新、人才发展的政策条件;其次,在技术创新上,底层技术已加速从实验室走向场景落地,产业界也涌现-批优秀的科技企业,如科大讯飞、商汤科技等。它们不断在为产业智能化、企业数字化等提供底层技术支撑;最后落地到市场需求上,越来越多的企业也已就AI价值达成共识,根据IDC数据,2021年中国至少有65%的1000强企业已利用语音识别、机器学习等AI工具。催发AI生态发展的成熟条件已经具备,未来数字经济将全面进化到以“人工智能”为核心驱动力的智能经济新阶段。



专知便捷查看

便捷下载,请关注专知公众号(点击上方蓝色专知关注)

  • 后台回复“DEAI” 就可以获取MIT科技评论:2021中国数字经济时代人工智能生态白皮书(附报告)42页pdf》专知下载链接

专知,专业可信的人工智能知识分发 ,让认知协作更快更好!欢迎注册登录专知www.zhuanzhi.ai,获取70000+AI主题干货知识资料!
欢迎微信扫一扫加入专知人工智能知识星球群,获取最新AI专业干货知识教程资料和与专家交流咨询
点击“ 阅读原文 ”,了解使用 专知 ,查看获取70000+AI主题知识资源
登录查看更多
1

相关内容

数字经济 作为经济学概念的数字经济是人类通过大数据(数字化的知识与信息)的识别—选择—过滤—存储—使用,引导、实现资源的快速优化配置与再生、实现经济高质量发展的经济形态。数字经济通过不断升级的网络基础设施与智能机等信息工具,互联网—云计算—区块链—物联网等信息技术,人类处理大数据的数量、质量和速度的能力不断增强,推动人类经济形态由工业经济向信息经济—知识经济—智慧经济形态转化,极大地降低社会交易成本,提高资源优化配置效率,提高产品、企业、产业附加值,推动社会生产力快速发展,同时为落后国家后来居上实现超越性发展提供了技术基础。数字经济也称智能经济,是工业4.0或后工业经济的本质特征,是信息经济—知识经济—智慧经济的核心要素。
AI框架发展白皮书(2022年),44页pdf
专知会员服务
175+阅读 · 2022年2月27日
2021年人工智能基础设施发展态势报告(37页附下载)
专知会员服务
42+阅读 · 2022年1月30日
中国数字经济时代人工智能生态白皮书2021,41页pdf
专知会员服务
73+阅读 · 2022年1月27日
专知会员服务
90+阅读 · 2021年10月14日
专知会员服务
136+阅读 · 2021年4月27日
【德勤】中国人工智能产业白皮书,68页pdf
专知会员服务
310+阅读 · 2019年12月23日
2019中国硬科技发展白皮书 193页
专知会员服务
86+阅读 · 2019年12月13日
《2021—2022中国大数据产业发展报告》
专知
12+阅读 · 2022年1月23日
2021年中国云原生AI开发平台白皮书
专知
0+阅读 · 2021年12月4日
深度梳理这10个国家的AI发展战略
学术头条
4+阅读 · 2021年11月28日
中国数字经济发展白皮书,88页pdf
专知
9+阅读 · 2021年4月27日
区块链+数字经济发展白皮书,45页pdf
专知
3+阅读 · 2021年4月25日
【AIOT】2020年中国智能物联网(AIoT)白皮书|附下载
产业智能官
32+阅读 · 2020年3月13日
国家自然科学基金
2+阅读 · 2015年12月31日
国家自然科学基金
0+阅读 · 2015年12月31日
国家自然科学基金
2+阅读 · 2014年12月31日
国家自然科学基金
0+阅读 · 2013年12月31日
国家自然科学基金
0+阅读 · 2012年12月31日
国家自然科学基金
0+阅读 · 2012年12月31日
国家自然科学基金
2+阅读 · 2012年12月31日
国家自然科学基金
2+阅读 · 2009年12月31日
Residual Mixture of Experts
Arxiv
0+阅读 · 2022年4月20日
Arxiv
2+阅读 · 2022年4月20日
Arxiv
0+阅读 · 2022年4月15日
Arxiv
31+阅读 · 2018年11月13日
VIP会员
相关VIP内容
AI框架发展白皮书(2022年),44页pdf
专知会员服务
175+阅读 · 2022年2月27日
2021年人工智能基础设施发展态势报告(37页附下载)
专知会员服务
42+阅读 · 2022年1月30日
中国数字经济时代人工智能生态白皮书2021,41页pdf
专知会员服务
73+阅读 · 2022年1月27日
专知会员服务
90+阅读 · 2021年10月14日
专知会员服务
136+阅读 · 2021年4月27日
【德勤】中国人工智能产业白皮书,68页pdf
专知会员服务
310+阅读 · 2019年12月23日
2019中国硬科技发展白皮书 193页
专知会员服务
86+阅读 · 2019年12月13日
相关资讯
《2021—2022中国大数据产业发展报告》
专知
12+阅读 · 2022年1月23日
2021年中国云原生AI开发平台白皮书
专知
0+阅读 · 2021年12月4日
深度梳理这10个国家的AI发展战略
学术头条
4+阅读 · 2021年11月28日
中国数字经济发展白皮书,88页pdf
专知
9+阅读 · 2021年4月27日
区块链+数字经济发展白皮书,45页pdf
专知
3+阅读 · 2021年4月25日
【AIOT】2020年中国智能物联网(AIoT)白皮书|附下载
产业智能官
32+阅读 · 2020年3月13日
相关基金
国家自然科学基金
2+阅读 · 2015年12月31日
国家自然科学基金
0+阅读 · 2015年12月31日
国家自然科学基金
2+阅读 · 2014年12月31日
国家自然科学基金
0+阅读 · 2013年12月31日
国家自然科学基金
0+阅读 · 2012年12月31日
国家自然科学基金
0+阅读 · 2012年12月31日
国家自然科学基金
2+阅读 · 2012年12月31日
国家自然科学基金
2+阅读 · 2009年12月31日
Top
微信扫码咨询专知VIP会员