中国AI公司首批上市潮来袭:18家独角兽总值超2700亿,两年内将集中涌向科创板

2020 年 5 月 28 日 THU数据派


来源:机器之能

本文约 6280字 ,建议阅读 12分钟
文介绍5月22日晚间,上交所披露第33次审议会议公告,中科寒武纪将于6月2日科创板首发。至此,中国AI公司首批上市潮正式开闸,倾泻而出的是一只由18家独角兽组成准上市队列。

2015 年前后,第三波机器学习的浪潮由横空出世的「阿尔法狗」引爆,恰好撞上了一代人的青春。

在图像技术和安防市场等造富热土上,中国第一批人工智能公司鱼贯而出,五年一跃门,七年一造化,精准地踏在时代的节点上。

他们高频曝光,他们大胆探索,初步构造出完美的商业化闭环,伴着成熟的喜悦,带着青春的烦恼,他们独角兽里脱颖而出,迈入二级市场的新队列,首批AI公司的「成人礼」交响曲缓缓奏响。

一级市场可以助你快跑,但真正让你起飞的是二级市场。这便是上市的意义。

但起飞的前提是长出坚实的臂膀,早年在资本温室里的催熟经历,为AI公司烙下了深深的 To VC 惯性。

成本与规模,这对顽固的矛盾就像是喋喋不休的反方辩手,不断对「人工智能是门好生意」的论点提出一个又一个的质疑,让自证注定艰难而漫长。

5月22日晚间,上交所披露第33次审议会议公告,中科寒武纪将于6月2日科创板首发。至此,中国AI公司首批上市潮正式开闸,倾泻而出的是一只由18家独角兽组成「准上市」队列。
「如果没有找到盈亏平衡点,全靠输血,旷视科技肯定不会选择现在上市
联想创投合伙人宋春雨告诉机器之心。作为知名独角兽捕手,联想创投已成功「捕获」两家 AI 领域「准上市」公司——旷视科技和寒武纪。据机器之心了解,在港交所经历了几番波折后,目前旷视已将重心转至国内科创板。
「公司基础设施稳定性和投入程度已趋于平衡,现在可以进入下一阶段」,宋春雨解释道,比如3000 块 GPU 足以满足未来三年业务需求,无须无限制投入。
自2019 年 8 月旷视科技率先向港股递交上市申请以来,目前已有多家 AI 企业相继「被」披露上市进展,不仅包括分别以机器视觉(CV)、语音识别算法见长的公司,也涵盖诸如 AI 芯片、智能硬件为主的企业。
根据公开资料等综合整理,拟上市公司包括明确表示 IPO 意向,但未透露时间表和登陆板块的公司,商汤科技明确否认上市计划,因此并未列入其中;松鼠 AI(原乂学教育)系乂学教育集团旗下教育品牌。
「这些公司有着一些共同标志性特点,抓住技术突破并初步实现商业化闭环。」 宋春雨谈道,但与谷歌、亚马逊这样的巨头差距还很大,一级市场已经「砸」了很多钱,也有退出的要求,接下来需要社会资本接力,帮助优秀的公司加速产品和商业化闭环。

掘金科创板
2019 年 7 月,科创板鸣金开市,三个季度以来,平均每家公司已募集资金达 11.90 亿元。
第一批拟上市 18 家 AI 公司中,多达 14 家公司明确表示冲击科创板。囿于技术和业务敏感性,视觉类公司选择明显少于语音类,后者通常也将海外上市纳入备选。
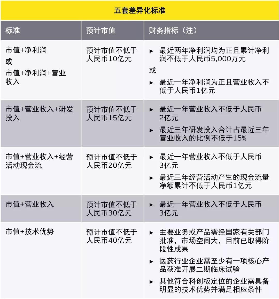
比较科创板五套上市标准,标准一市值门槛最低(10 亿元),核心关注点是盈利性,出于求稳心理,绝大多数企业选择风险较低的标准一。不过,AI 公司选择稍显不同。
除了石头科技「从大流」选择标准一,和虹软科技一样,寒武纪也选择标准二,核心关注研发投入。旷视科技寻求科创板上市消息如属实,也有可能选择标准二。
科创板五套上市标准和条件,来自安永《中国会计通讯》
像石头科技这样的 AIoT 公司,即使选择创业板上市也毫无违和感。一位投资人告诉机器之心,但是,标准二是目前唯一对企业研发投入做出要求的标准。
根据要求,IPO 企业近三年累计研发投入占近三年累计营业收入比例不得低于 15%,主要适用于在关键领域通过持续性研发投入突破性技术已经达到商用阶段的企业。
「寒武纪和旷视这样的公司研发投入非常高,技术领先,更符合科创板瞄准『硬科技』的设立初衷。」宋春雨认为。
虽然大多数公司都是第一次冲击上市,也有两家从新三板转战而来的公司,影谱科技和小 i 机器人。只要能够成功登陆科创板,企业、股东、投资人都有机会实现「多赢」的局面,「这类公司最重要的就是要做好门槛估值管理。」上述投资人告诉机器之心。
根据公开资料等综合整理。
从宏观 AI 产业链角度来看,18 家拟上市公司覆盖了从基础层、技术层到应用层。基础层最少(2家),寒武纪是名副其实的「AI 芯片」第一股,绝大多数集中在技术层和应用层。
技术层是人工智能的核心,凭借人才优势和世界第一的 AI 论文数量,中国 AI 公司在语音和视觉算法上布局已经相对完善,这次拟上市公司中有9家属于技术层。
应用层也是我国 AI 市场最为活跃的领域,7 家公司集中在该板块,将较为成熟的语音、计算机视觉等技术应用到多个细分场景中。 有数据显示,2014 年-2019 年人工智能行业细分领域的融资事件中,投向产品和解决方案的应用最多。 由此可见,资本也比较青睐靠近商业变现的公司。
资本投向产品和解决方案的应用最多,来自《投中研究院·崇期资本 2019 中国人工智能产业投融资白皮书》
聚焦技术层,我们发现 CV 类公司(包括与 CV 直接相关的应用层公司)占多数,一共 10 家。语音 AI 类公司偏少,仅为 5 家。而且估值最高五家公司中,除了明略科技,其他都是 CV 公司,或者与 CV 技术直接相关。
之所以形成这样的分布,除了与 CV 技术成熟度有关,更重要的是中国提供了得天独厚的应用场景。这里存在「实实在在的需求」,海康威视总裁胡扬忠曾对媒体表示。
历史数据显示,平安城市、特别是「雪亮工程」接连推动国内安防市场不断增长,CV 公司们不仅在这里挖到了第一桶金,安防业务也是他们主要营收来源之一。比如,旷视科技的城市物联网业务营收占比高达 73%。据云从科技联合创始人姚志强透露,公司最大营收来源也是安防业务。
国内安防市场规模增长趋势非常明显,来源前瞻研究院《中国安防行业发展规划》
相比之下,语音 AI 公司上市之路显得「艰苦卓绝」。虽然这些公司「年龄」普遍高于 CV 类,但是,无论是营收还是估值,均明显低于后者。
语音 AI 公司成立时间更早。2012 年之前成立的几乎都是语音 AI公司,小 i 机器人甚至可以追溯到 2001 年。到目前为止,这些公司成立时间短则八年,长则近二十年。然而,2018 年云知声营收过 1 亿,这一年,云从科技已过 6 亿。云知声估值约 80 亿,也是目前估值最高的语音 AI 独角兽,不仅排在了 CV 四小龙之后,距离云从科技 250 亿估值也更远。
语音 AI 跨越可用阶段,基本是在 2016 年深度学习爆发之后,在此之前,语音技术还处在发展期,这期间成立的公司会活得比较艰难,一位 AI 创业公司的负责人告诉机器之心。
而且,语音交互涉及非常复杂的技术链条,包括声学处理、语音识别、语义理解和语音合成等核心技术,比计算机视觉复杂得多,这也很大程度影响到这些公司的商业变现。科大讯飞 2008 年上市后,至今仍受质疑的原因也正在于此。
将目光从技术层转移至应用层, 拟上市的松鼠 AI 和同盾科技,分别来自教育与金融细分领域,大文娱孕育出了影谱科技和极链科技。除了良好的信息化基础(教育可能稍逊一筹),这些行业共同点还在于,市场需求实在也很庞大。比如,银行创收的第一来源是放贷,而放贷最核心的需求就是风险控制。
有意思的是,这四家也是目前唯一愿意「开诚布公」营收的公司。「教育行业的现金流非常充沛,因此,松鼠 AI 的造血能力也非常强,几乎可以做到现金流平衡。」松鼠 AI CEO 栗浩洋在接受采访时曾表示。
同盾科技、松鼠 AI、影谱科技和极链科技这四家应用层 AI 公司也是目前唯一愿意「开诚布公」营收(2016、2017、2018 三年)的公司。

天价估值 VS 50 倍市销率
全球最贵的 AI 公司,也大多出现在了拟上市阵容中。优必选和旷视科技估值最高,寒武纪、云从科技等公司也是「身价」不菲。然而,很多人并不明白,为什么收入都没多少的公司能值几十亿美元?
根据公开资料等综合整理,为方便排序统一换算为人民币估值。
招股书数据显示,直到 2018 下半年,旷视科技的净利润才转正,2019 年上半年利润 3000 多万元。寒武纪一直处在亏损中,三年亏了 11.8 亿。
「必须承认的是,商业化的真实状态一定没有 PR 宣传得那么好。」出门问问 CEO 李志飞在接受国内媒体采访时曾坦言。
不过,与此同时,这些 AI 公司都在尽可能追求销售曲线的陡峭。比如,旷视最近三年的营收在快速上升,2016、2017、2018 连续三年分别实现营业收入 6780 万元、3.13 亿元、14.27 亿元。2019 年上半年已经创收 9.49 亿元,复合增长率超过了 358%。据姚志强透露,云从科技年复合增长率也在 300% 左右。
寒武纪三年营收超 50 倍增长,在 AI 芯片行业内已属上佳表现。
大多数公司并不愿意公开营收数据,根据公开资料等综合整理。
既然因淡化盈利,市销率(PS)更适合这种处在高速成长期的科技企业,也常常被用来衡量估值是否过高,那么,不妨比较一下这些公司市销率(PS)。
比如,旷视科技估值 280 亿元,2018 年营收为 14 亿,那么,市销率(PS)约为 20。对比虹软科技(当年市销率约为 50),基本符合 PS 估值法。
再来看寒武纪。Wind 数据显示,科创板半导体行业平均市销率(PS)21.42。按照 220 亿估值,2019 年营收 4.4 亿计算,寒武纪市销率(PS)约为 50,明显高于平均水平。不过,对比澜起科技市销率 51(2019 年),也基本符合 PS 估值法。
我们发现,和科创板「前辈」身价相比,AI 公司估值其实并不算「太离谱」。「现在科创板估值算是比较高的,这是一个必经阶段,」 某证券研究院研究人员告诉机器之心,「这也是希望依托比较好的估值和流动性,吸引硬科技企业来科创板上市,毕竟(科创板)肩负着引领经济转型的重任。」
不过,仍有不少人对此持保留态度。市销率(PS)很难给到一个合理水平,互联网公司也是烧钱,只要规模能快速增长,烧出一定规模后再考虑利润,一位投资人士告诉机器之心,不过,10 倍以上市销率已经有点高了,何况是几十倍,至少短期内不便宜。
更重要的是,有的「连 S(销量)都看不到」,一位芯片行业从业者告诉我们,比如有一定销量规模的射频芯片等公司市销率(PS)一般在 6-8 倍,不管做什么芯片,AI 芯片也需要销售收入证明。

AI 是门好生意吗?
业绩增长困难,也反映在这些拟上市 AI 公司商业模式上的挣扎。至少从毛利率看,技术先进,未必是一门好生意。
硅谷知名创投 a16z 曾调查发现,全球 AI 公司都有一个惊人的共性:毛利率太低,通常在 50-60%,远低于 SaaS 业务 60-80%以上的毛利率。比如,科大讯飞毛利率大约在 46%;旷视科技营收规模最大的安防业务,毛利率(2019 年上半年)为 59%。
AI 本身就是一个成本中心。算力和人工占据了成本支出的「大概 40%」,国内一家估值 10 亿元的 CV 公司 CEO 王勇(化名)告诉我们,算法千万条,算力第一位,云服务费用是支出大头。除此之外,为了确保算法模型的高精度,工作流程也不离开人工。
目前深度学习还主要集中在监督学习,数据标注也是比较重要的工作。阿里巴巴集团调研数据显示,国内近 50 万人工智能训练师从业者中,从事数据标注等简单任务的人员占了绝大多数。
对精度要求特别高的业务,还是自己做比较放心,王勇解释道。招股书显示,旷视也有 405 名数据标注员工,占到公司总人数 17.2%,仅次于研发团队。
数据源成本明显高于云服务费用。
来源《中桥调研:2020 年市场和技术趋势研究–人工智能篇》
高成本投入的另一面,却是业务规模化的举步维艰。
大多数 AI 公司切入细分(领域)都是定制化,部署每个新客户的时候,都可能需要全新的数据。写一套卖给 A 的算法,再卖给 B 时,需要根据 B 公司的场景,重新训练模型或者写接口。特别是,两家公司的边缘案例(corner case)往往不一样,对这些边缘情况的处理,又构成最消耗公司成本支出的部分之一。
「累得要死还拿不到钱,这难道是商业的本质吗?」一位国内机器视觉创业公司的负责人曾发出这样的感叹。
一般来说,交付的产品化,决定了交付的周期,也决定了企业的毛利率。 「AI 视觉公司目前的商业模式是传统的项目制模式。」商汤投资人、鼎晖创新与成长基金管理合伙人黄炎则曾向财新记者称,项目制意味着 B 端(企业级)可以拖欠账款,可能踢掉公司,找他人替代,「这样的模式能走多远?做多大?」
AI 本质上创造了一种新的业务类型 ,在一些 a16z 投资人看来,AI 应用既像普通软件,可以多次出售,但是每次都需要大量的专业人员提供服务,以致于无法实现传统软件边际为零的复制与规模化。
不过,这种情况并非不能得到有效改善。「底层工具标准化也能从另一个维度减低成本,」姚志强告诉作者,包括云从科技在内,不少 AI 公司都在致力于底层工具的标准化。
旷视科技基础生产力平台 Brain++
比如,凝结旷视科技心血的基础生产力平台 Brain++,就像福特发明的流水线,为研发人员提供了一站式 AI 工程解决方案。除了将数据获取、清洗、预处理等基础性工作自动化,AutoML 技术还能将算法生产自动化。
公司毛利率明显提升也证明了这一努力的有效性。数据显示,从 2016 到 2018 年,旷视科技的数据源成本占比连续三年锐降,相应地,2018 年旷视科技毛利率已经提升到了 60% 以上。
一开始大量都是定制化,但在这个行业做到三五个客户时,产品化的部分就会越来越多,或者可复用的部分就会越来越多,明略科技 CEO 吴明辉曾对媒体解释道。
尽管如此,TO B 业务很难做到快速扩张,特别是客户心态最难加速,王勇认为,「没有过某个临界点时,推起来非常困难」。而且,技术逻辑并不等于业务逻辑,比如,深度学习方向非常推崇端对端的学习方式,但是,对于那些需要决策的业务场景来说,黑盒还是不行。
早期的私人资本可以在短期内掩盖这些效率低下的情况。但是,长期产品或投放市场优化是否能够完全解决问题?一些投资人表示,这一点尚不清楚。

脱「虚」向实,渐归理性
是时候挤出泡沫了。
看多了一二级市场倒挂的一位资深投资人士感叹到,一级市场看重 IPO 退出,意味着名利双收,不过,烧红的山芋,二级市场未必接。科创板对上市公司的选择上还是比较慎重,烧钱模式、估值太高,未必能过会。
「一级市场可以让你快跑,但是,真正让你起飞的是二级市场。」一位上市公司中层管理人员告诉机器之心。
企业之间的竞争并不是企业之间的直接较量,而是各自经济联盟(上下游)的较量。 进入资本市场后,与资本市场有关的资源(比如品牌塑造、上下游资源)就会随之而来,从而推动企业更快发展。
腾讯,谷歌也都是上市之后实现飞速成长,宋春雨补充道。
对于那些过于关注公司财务指标的做法,宋春雨并不认同,「拿一套财务指标去衡量成立几年的科技创业公司,很不合理,会扼杀创新,也不符合科创板设立初衷。
美国经济增长的 60% 至 70% 应归功于新经济的带动,而美国新经济发展,在很大程度上归功于美国发达的创投业和纳斯达克市场,诺贝尔经济学奖获得者保罗·克鲁格曼曾指出。
国要扶持科技创新企业,之前面临一个很大的基础性短板,就是没有中国的「纳斯纳克」。 科创板提出更高市值要求,相当于用市场博弈取代了硬指标的做法,间接吸引社会资本进来,让中国掌握先进科技主动权,比如半导体和人工智能。
「如果社会资本不进来,这些钱还是会流向传统行业成熟公司的股票或者房地产。」宋春雨说。
不过,过去习惯靠融资的这些企业接下来几年的成长性如何,都是未知。2019 年,英语流利说已经净亏近 6 亿。
对于盈利,「我们不太会有担心,」姚志强说。大部分公司前期高投入情况,最近已有改善,随着营收扩大,相对成本会迅速降低,「就算没有科创板,上市时间也只会再推两三年。」
虽然成立二十年的科大讯飞在商业化路径上一直走得比较辛苦,但在姚志强看来,这并不能代表这一批 AI 公司的未来。
科大讯飞成立时,还没有到技术红利期。但是,AI 落地又需要结合很多点,所以,讯飞的行业化做得比现在的 AI 公司要更重一些。姚志强解释道,比如,为了做教育会进行一些收购,与行业深度绑定后,也更易受到行业发展周期影响。
除了资源和杠杆,公司上市也意味着,与对手的竞争从过去 AI 为主,扩展到产品,品牌和渠道的全方位商业化竞争。目前,科创板定价已经包含了企业高速增长的预期,一旦增长未及预期,股价就会下降。

任何公司都能上市,但时间会证明一切。

——END——


登录查看更多
0

相关内容

北京中科寒武纪科技有限公司地址位于北京市海淀区科学院南路6号科研综合楼644室,主要从事计算机系统服务、软件开发等。
2020年中国《知识图谱》行业研究报告,45页ppt
专知会员服务
240+阅读 · 2020年4月18日
报告 | 2020中国5G经济报告,100页pdf
专知会员服务
98+阅读 · 2019年12月29日
【德勤】中国人工智能产业白皮书,68页pdf
专知会员服务
310+阅读 · 2019年12月23日
【大数据白皮书 2019】中国信息通信研究院
专知会员服务
138+阅读 · 2019年12月12日
为什么AI公司都在一边融资,一边投资?
腾讯创业
6+阅读 · 2018年9月25日
全球最大AI独角兽诞生中国,商汤科技凭什么?
商业周刊中文版
5+阅读 · 2018年4月9日
如何看待目前国内AI公司的估值?
雷锋网
4+阅读 · 2017年12月25日
IDG资本杨飞:从价值投资谈2017中国现象
IDG资本
4+阅读 · 2017年12月22日
"AI+教育"是虚火还是风口?
数据玩家
3+阅读 · 2017年12月14日
高额融资「狂欢」背后的旷视科技
机器之能
4+阅读 · 2017年11月1日
“独角兽”:开工资,我们不比BAT低
IT时报
4+阅读 · 2017年7月16日
Generating Fact Checking Explanations
Arxiv
9+阅读 · 2020年4月13日
Directions for Explainable Knowledge-Enabled Systems
Arxiv
26+阅读 · 2020年3月17日
Attend More Times for Image Captioning
Arxiv
6+阅读 · 2018年12月8日
Arxiv
4+阅读 · 2018年5月14日
Arxiv
5+阅读 · 2017年12月29日
Arxiv
151+阅读 · 2017年8月1日
VIP会员
相关资讯
为什么AI公司都在一边融资,一边投资?
腾讯创业
6+阅读 · 2018年9月25日
全球最大AI独角兽诞生中国,商汤科技凭什么?
商业周刊中文版
5+阅读 · 2018年4月9日
如何看待目前国内AI公司的估值?
雷锋网
4+阅读 · 2017年12月25日
IDG资本杨飞:从价值投资谈2017中国现象
IDG资本
4+阅读 · 2017年12月22日
"AI+教育"是虚火还是风口?
数据玩家
3+阅读 · 2017年12月14日
高额融资「狂欢」背后的旷视科技
机器之能
4+阅读 · 2017年11月1日
“独角兽”:开工资,我们不比BAT低
IT时报
4+阅读 · 2017年7月16日
相关论文
Top
微信扫码咨询专知VIP会员