蛋壳周报20180902:美股、港股、A股频对尚未盈利生物医药企业伸“橄榄枝”,哪些新经济“独角兽”会率先上市?

2018 年 9 月 2 日 动脉网

作品:《Gross医生的诊所》

作者:Thomas Eakins

时间:1875年

图说医疗史丨20180902期


Gross诊所,或者 Gross医生的诊所,是由美国艺术家 Thomas Eakins在1875年创作的一幅画。许多艺术史学家认为这是有史以来最好的美国画作之一。由于其不妥协的现实主义而受到赞赏,The Gross Clinic有一个记录医学史的重要地方——因为它尊重手术作为治疗专业的出现(以前,手术主要与截肢相关),并且直观展示了19世纪的医疗情况


本周,证监会答复《关于支持未盈利生物制药企业在A股创业板上市融资的提案》,称将“依法创造条件引导尚未盈利或未弥补亏损的生物医药等创新企业发行股权类融资工具并在境内上市”,这意味着为国内相关生物医药公司上市开了“方便之门”。


加上此前美股、港交所上市制度改革,三地资本市场对生物医药“独角兽”呈争抢之势。您认为,未来创新性生物医药公司最有可能选择哪里上市?


本周头条

 

周一丨溢价20%为中国抢回肝癌良药,不是药神,但同样要为患者带来负担得起的好药

很少有一部电影,能像《我不是药神》一样牵动举国上下十几亿人的神经,让总理作出批示。这背后,除了幕后团队精良的制作、演员到位的演技,更重要的也许是题材所反映的社会现实。

 

周二丨一年200万吨医疗垃圾如何处置,“互联网+医疗废物”能否玩转医废市场,实现100%处置率?

越来越多的医疗废物在全世界范围内构成严重的公共卫生和环境挑战。不过,医废虽“废”,却“有利可图”,巨大挑战的背后是医疗废弃物处理和管理行业广阔的发展前景。

 

周三丨不以传统轮次划分项目,只关注核心风险点,德联资本是如何做医药投资的?

成立于2011年的德联资本是一家专注于技术创新驱动的投资机构。他们重点关注高端制造、前沿科技、医疗健康等领域中技术驱动型项目,在机器人、智能硬件、新能源、人工智能、大数据、企业服务、医疗健康等多个细分领域投资了数十家创业公司。

 

周四丨蚂蚁金服之后是阿里云,为什么是阿里跑出了数字化时代漂亮的第二曲线?

在竞争日趋激烈的当下,只有在强大的、能量密度大的地方,通过不断的碰撞而达到修正自我的情况下,创业者才有可能进化成新物种,以面对不断变化的世界。而后,当进化成为一种思维方式,企业所做所为皆为领先市场所想,自当立于不败之地。

 

周五丨数字化疼痛管理解决过度医疗和滥用药物,三星、飞利浦已介入,国内市场近乎空白

疼痛是临床上最常见的症状之一,是继呼吸、脉搏、血压、体温之后的第五生命体征,严重影响患者的生活质量。根据维基百科的解释,疼痛管理或疼痛控制是一个采用跨学科的方法,为减轻痛苦和改善那些患有慢性疼痛患者的生活质量的医学的一个小的分支。

 

周六丨全球植发之父WilliamR.Rassman和国际公认两大植发技术FUT、FUE【植发专题】

WilliamR.Rassman博士是当今国际植发界享有盛誉的植发专家,被誉为“全球植发之父”。他与另一位植发专家RobertM.Bernstein博士一起发明了目前国际最主流的FUE、FUT毛发移植技术,这两项技术在植发史上均具有划时代的意义,动脉网对此进行了整理。



本周行业大事

 

>>>>

关键词:财报


平安好医生上市后首份财报:营收11.23亿元亏损4.44亿元

财报显示,平安好医生2018年上半年总收入11.23亿元,较2017年上半年的总收入4.48亿元增长150.3%;净亏损人民币4.44亿元,同比减亏2.6%。

 

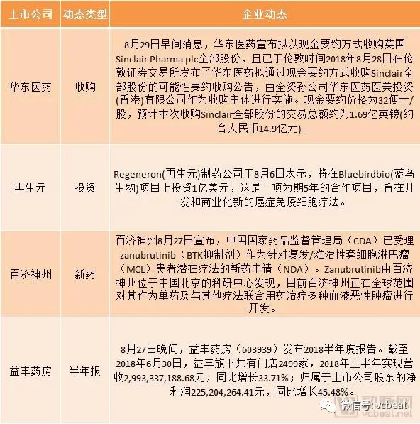
益丰半年报:盈利大增但竞争加剧药店并购白热化

2018年上半年,益丰收入29.93亿元,同比增长33.71%;净利润2.25亿元,同比增长45.48%。

 

大参林发布2018年半年度报告,营业收入40.8亿元

大参林2018年上半年营业收入40.8亿元,同比增长16.61%;归属于上市公司股东的净利润2.88亿元,同比增长15.92%。截至2018年6月30日,公司总门店数为3404家。

 

中国生物制药2018上半年财报:营收97亿 研发投入13亿

中国生物制药2018年上半年实现收入达97.25亿元,较去年同期增长约30%,归属母公司持有者应占盈利达136567万元,较去年同期增长约24.1%。新产品销售占集团收入约14.5%。


>>>>

关键字:收购


骨科巨头Stryker将以14亿美元收购脊柱微创上市公司K2M

骨科器械制造商史赛克Stryker 周四宣布,Stryker(NYSE:SYK)同意以每股27.50美元的全现金交易方式收购微创脊柱产品制造商K2M Group Holdings.Inc(Nasdaq:KTWO)所有已发行和已发行普通股,总股本价值约14亿美元。

 

益丰药房收购市民大药房53%股权

益丰药房子公司江苏益丰将以1.33亿元收购江苏市民大药房53%的股权。江苏市民大药房是一家拥有10家连锁药店的药品零售连锁公司,公司经营范围包括药品、医疗器械等。

 

再布局玻尿酸市场,华东医药拟14.9亿元收购英国医美企业Sinclair

8月29日,华东医药股份有限公司(以下简称“华东医药”)发布公告称,28日,公司与Sinclair Pharma plc签署了有约束力的要约协议,拟通过现金要约方式收购Sinclair全部股份。 


>>>>

关键词:IPO


获基因泰克、辉瑞支持 蛋白降解公司Arvinas开启1亿美元IPO

Arvinas是一家专注于开发基于蛋白质降解的新药的生物技术公司,成立于2013年,现在大约有50人,预计明年才扩招到75人,规模很小,运营模式是通过与其他公司合作开发其内部的研发管线。公司正在申请进行1亿美元的IPO融资。

 

>>>>

关键词:生殖医疗


锦奇医疗A轮融资数亿元 进一步推进互联网生殖医疗平台构建

锦奇医疗完成A轮融资,由东方世旗领投,投资金额达数亿元,主要用于并购海外持有IVF牌照的医疗机构、生殖实验室,以及进一步推进全国互联网生殖医疗平台构建及发展基因、干细胞诊疗技术。


>>>>

关键词:人事


原天猫医药总经理康凯加入康复之家

原阿里健康董事、天猫医药健康总经理的康凯已于8月正式加入家用医疗器械全渠道服务商康复之家,成为该集团合伙人,并出任CEO一职。



政策动态

 



资本动态


本周国内外医疗领域共有28起融资事件。


 


 


投资人观点

德联资本副总裁 赵国宝

“无论是早期还是晚期,新药整个创制过程中都会面临不同的风险,也会有不同的收益值。” “风险是永远存在的。在考虑一个项目时,我们首先会考虑风险和收益比,这是所有投资最基本的逻辑。”

 

而至于是早期或者晚期,这更像是一个相对的概念。所有的项目都没有收入、更没有收益,这放在其他行业都是早期项目。再将目光缩聚到医药行业,由于科学和市场原因,整个行业会有不同的风险系数。“我们会投一些具有挑战性的项目,但基本原则不变,我们会将收益比保证在一个可控的范围之内。”(来源:动脉网

 


产业动态


 


需求大厅


如果您想联系下方企业,请添加微信:Kokopellii;或长按识别下方二维码免费填写提交




* 以上服务均是免费,动脉网不会以任何理由向您收取任何费用。

* 任何向您收费的皆是骗子,请您务必擦亮双眼!

*  如有任何疑问,请大力敲打客服!



活动预告

 



深度报告

 


更多内容可以在动脉网知识库查阅!



文|李汶芸

微信|Kokopellii

添加时请注明:姓名-公司-职位

后台发送关键词即可获得相关好文

网站、公众号等转载请联系授权


长按识别,即可报名


近期推荐

★ 阿尔茨海默症:药物研发频频受阻,护理费升至万亿,预测将成为解决良方吗?

★ 2018年上半年,公立医院信息化项目竞标王者是谁?

★ 20个月投出3家医疗独角兽,30个被投项目收入整体增长80%,蒋晓冬在用什么方法投资?

“医药数字化转型”专题

★ Oscar health ★ Cedar

 Verge Genomics ★ Veeva

GSK  诺华  ★ 辉瑞

CBinsight最新报告

★ 制药行业转型的6个方向

★ 全球顶尖的20家药企风险基金投向何处?

★ 盘点全球40余家AI辅助制药企业

★ 电子处方成千亿处方外流市场标配,互联网医院、医药电商、零售药店在如何布局?

“心理健康+案例”专题

★ 互联网+心理服务能否让用户买单?

★ 35家海外数字心理健康企业盘点

★ 医童康 ★ 心之爱 

★ Talkspace ★ 壹心理

★ Headspace ★ 暖心壹疗


声明:动脉网所刊载内容之知识产权为动脉网及相关权利人专属所有或持有。文中出现的采访数据均由受访者提供并确认。未经许可,禁止进行转载、摘编 、复制及建立镜像等任何使用。


登录查看更多
0

相关内容

具有动能的生命体。
2020年中国《知识图谱》行业研究报告,45页ppt
专知会员服务
240+阅读 · 2020年4月18日
德勤:2020技术趋势报告,120页pdf
专知会员服务
192+阅读 · 2020年3月31日
广东疾控中心《新型冠状病毒感染防护》,65页pdf
专知会员服务
19+阅读 · 2020年1月26日
【德勤】中国人工智能产业白皮书,68页pdf
专知会员服务
310+阅读 · 2019年12月23日
2019中国硬科技发展白皮书 193页
专知会员服务
86+阅读 · 2019年12月13日
【大数据白皮书 2019】中国信息通信研究院
专知会员服务
138+阅读 · 2019年12月12日
2018-2019年国内化妆品行业研究报告
行业研究报告
15+阅读 · 2019年9月28日
医药零售行业报告
医谷
9+阅读 · 2019年7月8日
2018年物业管理行业深度研究报告
行业研究报告
7+阅读 · 2019年5月17日
外泌体行业规模2030年预计将达22.8亿美元
外泌体之家
18+阅读 · 2019年3月26日
重磅!2019中国经济研判,涉及20个敏感问题…
笔记侠
10+阅读 · 2019年2月17日
ofo商业模式破产
1号机器人网
6+阅读 · 2019年1月29日
2017-2018年抗肿瘤药物行业研究报告
行业研究报告
7+阅读 · 2018年11月1日
2017企业阵亡最全名单公布
小饭桌
6+阅读 · 2018年2月28日
IDG资本杨飞:从价值投资谈2017中国现象
IDG资本
4+阅读 · 2017年12月22日
中国平安股价持续大涨背后
凤凰财经
5+阅读 · 2017年9月13日
Arxiv
20+阅读 · 2019年9月7日
Arxiv
6+阅读 · 2018年3月31日
VIP会员
相关资讯
2018-2019年国内化妆品行业研究报告
行业研究报告
15+阅读 · 2019年9月28日
医药零售行业报告
医谷
9+阅读 · 2019年7月8日
2018年物业管理行业深度研究报告
行业研究报告
7+阅读 · 2019年5月17日
外泌体行业规模2030年预计将达22.8亿美元
外泌体之家
18+阅读 · 2019年3月26日
重磅!2019中国经济研判,涉及20个敏感问题…
笔记侠
10+阅读 · 2019年2月17日
ofo商业模式破产
1号机器人网
6+阅读 · 2019年1月29日
2017-2018年抗肿瘤药物行业研究报告
行业研究报告
7+阅读 · 2018年11月1日
2017企业阵亡最全名单公布
小饭桌
6+阅读 · 2018年2月28日
IDG资本杨飞:从价值投资谈2017中国现象
IDG资本
4+阅读 · 2017年12月22日
中国平安股价持续大涨背后
凤凰财经
5+阅读 · 2017年9月13日
Top
微信扫码咨询专知VIP会员