艾瑞:银行全渠道管理中的小数据应用

2019 年 7 月 2 日 艾瑞咨询

艾瑞商业咨询 | 全渠道管理



全文字数:1781字  精读时间: 5分钟


引言:


在市场变化情况下,银行业务从原来以产品为中心向以客户需求为中心的转变,进而各大银行全面布局全渠道。马上将会渗入用户生活各个方面的全渠道业务除了为做到线上、线下渠道优势互补,还能够带来什么新的势能么?银行又如何对全渠道进行管理呢?


在人人都在说大数据的时代,拥有了用户行为数据后便可以通过这些行为产生的数据描绘用户各个维度的形象,银行的数字化转型与全渠道业务都离不开数据分析,通过数据分析为客户进行个性化推荐、基于客户的行为偏好进行精准营销。但是随着机器学习black box的特性,基于机器算法得出预测性结论只能作为行为结果,而其中的心理决策过程却无法得知。例如,甲乙两个客户都选择某稳健类投资产品A,基于这样的行为,接下来为甲乙两个客户推荐的产品可能趋于类似,但是实际情况则可能有所不同。


传统银行现如今面对诸多挑战,手机银行成为主要的客户渠道,同时客户越来越习惯使用同一个APP满足全部需求,艾瑞认为,在银行数字化转型、发展全渠道业务的过程中,小数据和大数据将共同发挥巨大作用,尤其是在客户旅程方面,小数据对于客户需求的挖掘和对于客户行为的解释,可以帮助银行优化其渠道布局。


小数据并非与大数据对立,而是另一种利用数据的维度和方式,小数据在最初提出的时候,多被应用到与个人相关的健康问题收集与处理上,通过收集、检测个体每天的身体数据,比较某日数据与历史水平来判断一个人的健康状况,随着科技的发展与数据处理能力的提升,小数据的作用越来越明显。



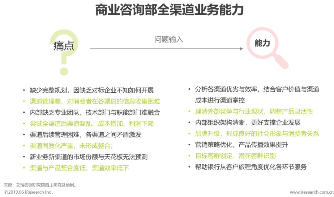
随着移动支付、手机钱包理财、互联网金融等让客户有了全新的体验,传统银行面临着越来越大的竞争压力。在这样的背景下,传统银行要完善其全渠道建设,包括以客户体验为基础整合渠道,从客户反馈出发来设计客户旅程,通过数据划分客户能够给银行带来的有效价值,再利用价值和客户需求区分渠道及各渠道适合的产品,同时,企业全渠道建设离不开银行的数字化转型,银行要建立统一的、完善的内部支撑,包括组织架构支撑和数字化能力支撑等。



消费者获取银行产品和服务方式发生变化,优化渠道布局提升用户体验,打造场景金融,全渠道能够提高触达频率。


与更加重视预测能力与趋势发现、重视体现数据与客户行为的相关性的大数据相比,小数据更关注客户“自身”的行为,通过能看到的、可触及的、易于理解的数据建立起对客户形象的描述,重视解释个体行为背后的原因。


单纯的依靠大数据人群划分无法真正的做到优化客户体验,大数据是标准化、大规模的数据采集, 标准化难免使得数据脱离其产生的特殊背景与环境,与大数据相比,小数据通过深度挖掘单个客户行为,能够一以贯之的了解他的风险偏好、理财习惯等,可以更加精准的了解个体客户体验,将其作为整合渠道的基础。举例来讲,利用小数据,了解客户在什么情况下会选择去传统网点,从而了解目前传统网点的核心作用;利用小数据了解在什么情况下客户会在不同渠道间进行切换,从而了解各个渠道之间如何相互补充。


银行的客户旅程包括客户需要经历的所有决策点,包括客户前期的研究与信息对比、接触与交互、业务办理到后续的服务与售后全部环节和各环所依托的系统、渠道,小数据更能解释不同用户同一行为背后的原因与客户的思考流程。小数据能够挖掘出更多客户反馈,通过整理这些反馈,可以对现有的业务与服务进行改善。


电子银行、手机银行和传统网点等不同渠道的成本不同,每个渠道上所销售、提供的产品应当不同,同时,每个客户的价值不同,小数据可以更加精准的挖掘客户能带给银行的价值,从而帮助银行通过客户需求、客户价值、渠道成本等指标维度确定每种渠道上的产品和引导客户转移到最佳渠道。目前,某些金融产品简单地在全部渠道投放,浪费资源,而某些产品则没有及时、恰当的出现在应当出现的渠道上,某些渠道之间不能合理补充,引导客户进行有效转换。




艾瑞咨询商业咨询部 


艾瑞商业咨询拥有全球的专家资源和先进的咨询经验,旨在利用自身内外部能力解决企业的商业问题,提出定制化的解决方案并付诸实施,最终将管理方法与知识赋能于企业的决策,成就企业长效、可持续发展。



扫描上方二维码

提交相关业务需求


其它联系方式:

★ 咨询电话:400-026-2099

★ 咨询邮箱:ask@iresearch.com.cn



中国网络文学出海报告

海外视频媒体市场研究

中国数字音乐商用版权市场研究报告


▼  搜索艾瑞过往报告,请点击进入小程序


点击阅读原文查看更多报告

登录查看更多
1

相关内容

德勤:2020技术趋势报告,120页pdf
专知会员服务
192+阅读 · 2020年3月31日
专知会员服务
126+阅读 · 2020年3月26日
《人工智能2020:落地挑战与应对 》56页pdf
专知会员服务
197+阅读 · 2020年3月8日
【德勤】中国人工智能产业白皮书,68页pdf
专知会员服务
309+阅读 · 2019年12月23日
【大数据白皮书 2019】中国信息通信研究院
专知会员服务
138+阅读 · 2019年12月12日
领域应用 | 企业效益最大化的秘密:知识图谱
开放知识图谱
8+阅读 · 2019年4月11日
人工智能在教育领域的应用探析
MOOC
14+阅读 · 2019年3月16日
【智能金融】机器学习在反欺诈中应用
产业智能官
35+阅读 · 2019年3月15日
【大数据】工业大数据在石化行业的应用成功“落地”
2018年中国供应链金融行业研究报告
艾瑞咨询
7+阅读 · 2018年11月20日
2017全球大数据产业八领域典型公司盘点分析
人工智能学家
3+阅读 · 2017年12月6日
中国平安股价持续大涨背后
凤凰财经
5+阅读 · 2017年9月13日
AliCoCo: Alibaba E-commerce Cognitive Concept Net
Arxiv
13+阅读 · 2020年3月30日
Arxiv
5+阅读 · 2018年6月5日
Arxiv
7+阅读 · 2018年4月24日
VIP会员
相关资讯
领域应用 | 企业效益最大化的秘密:知识图谱
开放知识图谱
8+阅读 · 2019年4月11日
人工智能在教育领域的应用探析
MOOC
14+阅读 · 2019年3月16日
【智能金融】机器学习在反欺诈中应用
产业智能官
35+阅读 · 2019年3月15日
【大数据】工业大数据在石化行业的应用成功“落地”
2018年中国供应链金融行业研究报告
艾瑞咨询
7+阅读 · 2018年11月20日
2017全球大数据产业八领域典型公司盘点分析
人工智能学家
3+阅读 · 2017年12月6日
中国平安股价持续大涨背后
凤凰财经
5+阅读 · 2017年9月13日
Top
微信扫码咨询专知VIP会员