重磅来袭!结直肠癌临床基因组新突破!

2018 年 1 月 13 日 转化医学网 michael,Juka

点击上方“转化医学网”订阅我们!

干货 | 靠谱 | 实用  

结直肠癌

导  读


转移性结肠直肠癌(mCRC)在临床上存在异质性,但是这种可变性的基因组基础尚不明确。最近的研究结果表明,发生在右侧和左侧微小稳定型CRC不同的肿瘤产生通路可能会是产生临床差异的基因基础。


转移性结直肠癌(mCRC)是一个很大的公共健康问题:它是世界范围内癌症死亡的第三大常见原因,年轻患者中常发生转移的结直肠癌的发病率也在不断上升。 然而,mCRC可以表现出从可治愈的寡聚转移疾到迅速发展的致命性病变一系列的临床表现。 这项研究的目标是定义转移性肿瘤的基因组谱,并确定预后和预测靶向标志物。 此外,通过分析临床环境中的mCRC,研究人员旨在评估基因组分析为临床提供可行治疗信息的概率。



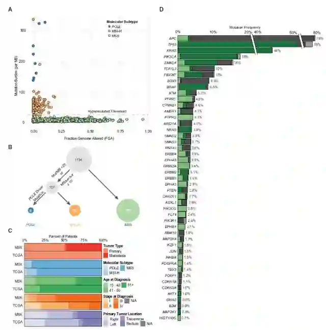
通过使用靶向捕获测定MSK-IMPACT,研究人员能够评估患者的突变和DNA拷贝数变化,并选择出基因融合、整体突变负荷、MSI状态和全局DNA拷贝数的概况。


值得注意的是,研究者明确了影响β-连环蛋白的降解和核转移的核心的多重改变,这是CRC发病机制中的一个关键步骤。 b-连环蛋白降解受到几个磷酸化步骤的调节。首先,b-连环蛋白在S45处被酪蛋白激酶1a所磷酸化,随后在S33,S37和T41处被GSK3b磷酸化。 β-连环蛋白中的热点突变破坏了这些磷酸化,这使b-连环蛋白逃避b-TrCP的识别和随后的降解。研究者也明确了跨越外显子3的框内缺失可消除这些调节磷酸化位点,防止β-连环蛋白降解。


这些框内缺失以前没有在CRC报道,可能是由于它们的不寻常的大小:太大而不能被一些突变调用者检测到,并且太小而不能被检测为拷贝数改变。然而对TCGA数据的再分析显示,这些突变存在于TCGA CRC样本的子集中。虽然研究者在其他肿瘤类型中发现了短框内CTNNB1外显子3缺失,但是这些长的缺失事件在CRC中高度富集,表明在CRC中WNT途径激活的机制不同。


研究者还鉴定了在APC中与外显子9相邻的复发性非编码突变,并且显示该突变引入了剪接受体位点,这导致蛋白质中的移码。 因为这个突变位于正常的剪接位点区域之外,以前的测序工作并没有报道。 研究者还在TCGA CRC样品的子集中明确了这种突变的存在。 总之,这些数据表明,以前隐匿的非编码突变显着扩大了APC /β-连环蛋白致癌基因组改变的频谱。


通过MSK-IMPACT测试鉴定的队列特征和显着周期性改变的基因


研究人员还评估了近端和远端MSS结直肠肿瘤之间的生物学差异。他们发现起源于结肠或直肠左侧的肿瘤具有更适度的突变负荷和更简单的组织学。对于起源于结肠右侧的原发性肿瘤,几乎所有的肿瘤都显示有丝分裂癌基因的突变激活,而左侧原发部位的病例不到一半。


这些数据表明,更简单的左侧结肠组织学的生长可能依赖于天然RTK(主要是EGFR)信号传导而不是激活有丝分裂途径的突变。研究者推测在结肠右侧可能有较少的天然RTK信号传导,可能是由于其不同的发生,因为有价值的肿瘤来源于胚胎的中肠和左侧的肿瘤来源于胚胎的后肠。因此对于更多的突变可能有选择性的负荷,这导致在右半结肠中出现的肿瘤中更复杂的组织学。


与此假设一致,研究者和其他人发现与右侧结肠相比,左侧结肠中多个RTKs配体的表达显着增加。这些数据为原发肿瘤部位对EGFR抑制剂的不同反应提供了可能的解释,并且提示其他RTK的选择性抑制剂如ERBB2可能在左侧肿瘤中表现出更高的功效。


WNT信号通路的改变


流行病学资料显示CRC发病率在50岁以下的成年人中逐渐增加,而这部分人肿瘤主要在远端结肠和直肠。研究人员发现年轻患者左侧MSS mCRC发病率相对较高。他们的数据为原发灶不同而发病率不同提供了可能的解释。


研究者发现右侧结肠肿瘤有许多突变,包括影响RAS-MAPK,PI3K和TGFb信号通路的改变的富集;预计累积的基因组改变的发展需要时间,对于包括MSS肿瘤在内的右侧肿瘤在老年患者中更常见而在年轻患者中未增加的解释提供了解释。


相比之下,激活RTK的配体的转录上调可能在左侧CRC中起着致病作用。环境暴露的变化,可能影响肠道微生物群,因此可能对远端结肠和直肠的癌症发展产生更大的影响。


研究人员的数据表明,两者之间的生存差异患有右侧的患者和患有左侧原发性肿瘤位点的患者主要由基因组差异驱动。 四个基因-APC,KRAS,NRAS和BRAF的致癌性改变的不同频率是多变量分析中原发部位生存的独立预测因子。 在他们的模型中,认为APC致癌性改变是一个单一的组,但是更大的数据集的进一步分析可能能够改善APC改变的积极预后效应,因为最近的数据表明APC改变的数目也影响存活。


原发肿瘤部位不同的基因组亚型也与转移扩散的不同模式和转移灶诊断时转移部位的数目相关。 因此,研究人员将基因组亚型和转移模式联系起来,以帮助解释原发肿瘤部位的生存差异。


基因通路亚组及其相关性结果


其他序列已经明确了原发性肿瘤部位相关性的转移扩散模式。最近对5,000多例病例进行了大型尸体解剖研究,研究发现转移灶和转移灶与原发肿瘤相关,与此研究相似,左侧原发性肿瘤的肝转移率和肺转移率更高,腹膜转移和转移到右侧原发肿瘤的其他部位.BRAF突变与腹膜疾病增加有关,腹水和KRAS突变与卵巢转移增加有关,这两种基因型均在右侧原发性肿瘤中富集。


原发灶的基因改变


总之,此研究在临床背景下进一步明确了CRC的基因组改变情况,揭示了mCRC患者潜在的改变频率,并为原发肿瘤部位所见的临床差异提供了合理的生物学解释。


参考文献:Rona Yaeger, Walid K. Chatila,Marla D. Lipsyc. Clinical Sequencing Defines the Genomic Landscape of Metastatic Colorectal Cancer.


转化医学网——转化医学领域核心门户

识别图中二维码,点击关注


转载、应聘医学编辑微信:dudulu1

商务合作

微信:zhyxkf


END

活动

推荐

转折点——生物医药招聘第一平台


登录查看更多
0

相关内容

PACT:International Conference on Parallel Architectures and Compilation Techniques。 Explanation:并行结构与编译技术国际会议。 Publisher:IEEE/ACM。 SIT: http://dblp.uni-trier.de/db/conf/IEEEpact/
【复旦大学-SP2020】NLP语言模型隐私泄漏风险
专知会员服务
25+阅读 · 2020年4月20日
图神经网络表达能力的研究综述,41页pdf
专知会员服务
173+阅读 · 2020年3月10日
专知会员服务
29+阅读 · 2020年3月6日
【学科交叉】抗生素发现的深度学习方法
专知会员服务
25+阅读 · 2020年2月23日
广东疾控中心《新型冠状病毒感染防护》,65页pdf
专知会员服务
19+阅读 · 2020年1月26日
【Blood】去甲基化治疗失败后,MDS应如何治疗?
Generating Rationales in Visual Question Answering
Arxiv
5+阅读 · 2020年4月4日
Arxiv
8+阅读 · 2018年7月12日
VIP会员
Top
微信扫码咨询专知VIP会员