学了半年Python,潘石屹晒出首次考试成绩单:99分!

2020 年 5 月 16 日 THU数据派


来源:大数据文摘

作者:刘俊寰


本文约 841字 ,建议阅读 3分钟
介绍SOHO中国董事长 潘石屹突然在微博上宣布,要正式开始学习Python ,半年过去了,今天凌晨,潘石屹在微博晒出了自己的第一张Python考试成绩单,取得了99分的优秀成绩



还记得去年11月15日的时候,年过半百的SOHO中国董事长潘石屹突然在微博上宣布,要正式开始学习Python,并表示,“Python是进化最好的一种语言”。



半年过去了,今天凌晨,潘石屹在微博晒出了自己的第一张Python考试成绩单,“通过NTC全国青少年编程能力等级测试(Python编程一段)”,还取得了99分的优秀成绩截止到发稿,这条微博已经得到了1400多赞。



至于为什么减掉了1分,网友神回复道,“还有一分怕你骄傲”,潘石屹则表示,是因为“画完图后忘了隐藏画笔的箭头,扣了一分”


有网友表示,“56岁的潘石屹报名考试,完全重新定义了青少年这个词”。

 

不过,除了年龄,说到NCT全国青少年编程能力等级测试Python编程一级考试,虽然没有那么难,但也足以看出潘石屹是有认真学习认真考试的。

 

自从在微博上高调宣布要学习Python之后,潘石屹的微博基本上被Python学习的内容独揽了,他还专门建了一个#潘石屹用Python解决100个问题#的tag,目前这个Tag阅读量已经超过了一亿。

 

学习了几个月以后,潘石屹再次高调表示,为了检验自己的学习成果,已经报名参加了NCT全国青少年编程能力等级测试Python编程一级考试,“我都好多年没有参加过考试了,如果有一起考的朋友,欢迎来交流备考经验”。

 

受疫情影响,潘石屹的这场考试是在家中完成的,夫人张欣还为他拍照留念了这张“紧张的考试”。



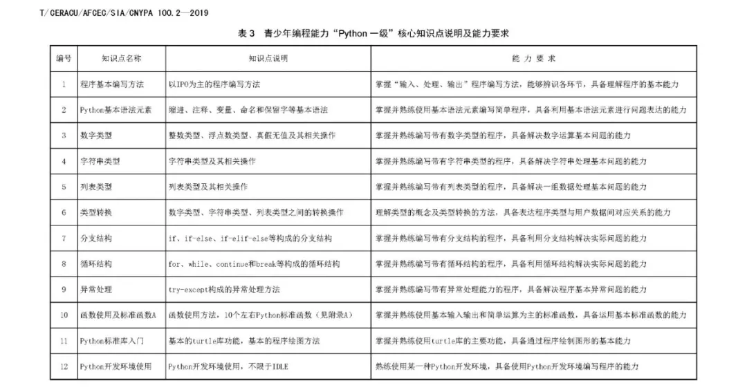
青少年编程能力Python语言共有4个等级,一级考试阶段的试题确实会相对简单,不过从等级定位上看,也包括了对函数和模块的使用,比如对标准函数和标准库的使用,同时要求“编写不少于20行Python程序”

 

核心知识考点共12个,如下图所示,包括程序基本编写方法、Python基本语法元素、数字类型、字符串类型、列表类型、类型转换、分支结构、循环结构、异常处理、函数使用及标准函数A、Python标准库入门、Python开发环境使用。



学无止境,56岁的潘石屹都这么努力了,你还有什么借口吗?


——END——


登录查看更多
0

相关内容

Python是一种面向对象的解释型计算机程序设计语言,在设计中注重代码的可读性,同时也是一种功能强大的通用型语言。
【2020新书】使用高级C# 提升你的编程技能,412页pdf
专知会员服务
60+阅读 · 2020年6月26日
一份简明有趣的Python学习教程,42页pdf
专知会员服务
77+阅读 · 2020年6月22日
算法与数据结构Python,369页pdf
专知会员服务
166+阅读 · 2020年3月4日
【书籍推荐】简洁的Python编程(Clean Python),附274页pdf
专知会员服务
183+阅读 · 2020年1月1日
Python用法速查网站
Python程序员
17+阅读 · 2018年12月16日
吃鸡手游竟然是Python写的?
机器学习算法与Python学习
7+阅读 · 2018年9月11日
AI笔试面试题库-Python题目解析1
七月在线实验室
5+阅读 · 2018年6月27日
速看|Python 拯救你的人生颓
机器学习算法与Python学习
4+阅读 · 2018年3月16日
谷歌机器学习速成课学前预备书单
图灵教育
4+阅读 · 2018年3月2日
普通本科没毕业的我,收到年薪30w的offer...
码农翻身
5+阅读 · 2018年1月21日
2017年度图灵最受欢迎Python图书TOP10
图灵教育
5+阅读 · 2017年12月22日
Python 书单:从入门到……
Linux中国
41+阅读 · 2017年8月6日
TensorMask: A Foundation for Dense Object Segmentation
Arxiv
10+阅读 · 2019年3月28日
Arxiv
4+阅读 · 2018年5月10日
Arxiv
11+阅读 · 2018年4月8日
VIP会员
相关VIP内容
【2020新书】使用高级C# 提升你的编程技能,412页pdf
专知会员服务
60+阅读 · 2020年6月26日
一份简明有趣的Python学习教程,42页pdf
专知会员服务
77+阅读 · 2020年6月22日
算法与数据结构Python,369页pdf
专知会员服务
166+阅读 · 2020年3月4日
【书籍推荐】简洁的Python编程(Clean Python),附274页pdf
专知会员服务
183+阅读 · 2020年1月1日
相关资讯
Python用法速查网站
Python程序员
17+阅读 · 2018年12月16日
吃鸡手游竟然是Python写的?
机器学习算法与Python学习
7+阅读 · 2018年9月11日
AI笔试面试题库-Python题目解析1
七月在线实验室
5+阅读 · 2018年6月27日
速看|Python 拯救你的人生颓
机器学习算法与Python学习
4+阅读 · 2018年3月16日
谷歌机器学习速成课学前预备书单
图灵教育
4+阅读 · 2018年3月2日
普通本科没毕业的我,收到年薪30w的offer...
码农翻身
5+阅读 · 2018年1月21日
2017年度图灵最受欢迎Python图书TOP10
图灵教育
5+阅读 · 2017年12月22日
Python 书单:从入门到……
Linux中国
41+阅读 · 2017年8月6日
Top
微信扫码咨询专知VIP会员