Nature子刊:CRISPR又现新突破!基因编辑或可治疗自闭症!

2018 年 6 月 26 日 转化医学网

点击上方“转化医学网”订阅我们!

干货 | 靠谱 | 实用  



作者:Ruthy,Zoe

导  读


自闭症(autism),又称孤独症或孤独性障碍,其患者多曾为一般人士但却突然无法再与他人沟通且具有极端孤立的成人精神分裂症,目前尚无有效的药物治疗,另类疗法效果参差不齐,且缺乏循证医学证据。曾有研究显示,某些染色体异常与自闭症有关,因此,科学家们试图将目前烈火油烹的基因编辑技术用于自闭症治疗,25日著名学术期刊《Nature Biomedical Engineering》上发表的一篇论文证明该设想或可成真。



加利福尼亚大学伯克利分校的研究人员采用金纳米粒子将可切割DNA的Cas9酶输送到大脑,助其编辑神经递质受体基因,成功减少了脆性X综合症(FXS,自闭症谱系障碍(ASD)最常见的单基因综合征)的夸张重复性行为。他们将该金纳米粒子称为CRISPR-Gold,相关结果以《Nanoparticle delivery of CRISPR into the brain rescues a mouse model of fragile X syndrome from exaggerated repetitive behaviours》为题发表。

 

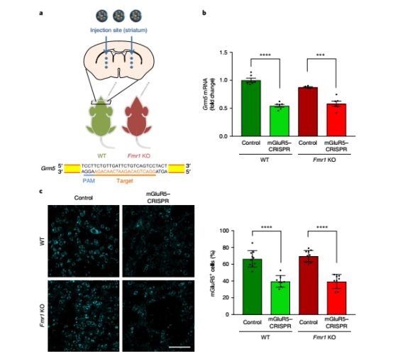
在FXS小鼠实验中,研究人员利用CRISPR-Gold将Cas9蛋白注入脑部纹状体。CRISPR-Gold作为CRISPR递送系统,与Cas9形成复合物,纹状体是已知可调节习惯形成的区域,其包含与ASD常见重复行为有关的区域。入脑后的CRISPR-Gold-Cas9复合物可靶向参与神经元间的通信并在FXS中失调的重要兴奋受体-代谢型谷氨酸受体 5(mGluR5),抑制mGluR5基因表达,从而使神经元细胞夸大信号的产生受制,减少重复性行为。

 


CRISPR-Gold处理后mGluR5基因表达降低


在FXS的老鼠中,重复行为包括迷恋挖掘和周期性跳跃。CRISPR-Gold处理后,实验鼠的挖掘行为减少了30%,而跳跃减少了70%。而处理后的实验鼠的大脑基因检测结果发现,其纹状体中约50%的mGluR5基因被Cas9复合物编辑,使受体蛋白质的数量减少了近一半。这就说明CRISPR-Gold技术可有效治疗小鼠ASD相关的重复行为。

 


CRISPR-Gold以非病毒传播的方式入脑,有效编辑mGluR5基因


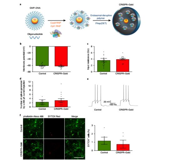
研究人员将CRISPR-Gold-Cas9复合物分次局部注射入小鼠大脑,发现其可作用于大脑中的不同神经元、星形胶质细胞和小胶质细胞,这说明CRISPR-Gold-Cas9复合物具有广泛的细胞取向性,可在大脑中编辑多种细胞类型。由于CRISPR-Gold的GNP核心可能在多次注射后在脑内累积,这可能会影响CRISPR-Gold-Cas9复合物多次注射后的效果。


但是,CRISPR-Gold-Cas9复合物的单次极低剂量的注射确实可有效挽救了小鼠的行为缺陷,更惊喜的是,研究人员发现其似乎在大脑中具有良好的耐受性。

 

研究人员表示,CRISPR-Gold与其他协助Cas9进入人体的方式(如病毒)相比具有多重优势。他们发现,只要CRISPR-Gold-Cas9复合物注入大脑,就可以成功敲除致病基因,同时获得有益治疗的行为变化,这是Cas9第一次以非病毒传播的方式入脑获得的巨大成功。


曾有其他研究者利用病毒将Cas9基因插入神经元,这种方法引发了Cas9酶持续表达,导致其他基因被误切多切,因此该方法被舍弃。而CRISPR-Gold是携带纯化Cas9蛋白的非病毒复合物,可直接导入细胞中,其分裂几次后便会消失,开辟了CRISPR入脑的新的有效途径,并使CRISPR的副作用最小化。

 


CRISPR-Gold处理后原代培养的神经元中未发现显着的生理学缺陷或细胞毒性

 

CRISPR-Gold显著减少实验鼠夸张重复行为


总而言之,CRISPR新技术的创新让自闭症的有效治疗不再是奢望。夸张重复行为是自闭症谱系障碍的共同特征,FXS小鼠模型中这些行为的有效减少表明该技术可能应用于其他已知遗传病因的自闭症患者。


相对于过往失败的研究,这是第一次成功编辑大脑中的自闭症相关基因,同时成功治疗了相关症状。另外,该技术为治疗阿片成瘾和神经性疼痛,精神分裂症和癫痫发作等疾病开辟了新道路。

 

参考文献:

1. CRISPR editing reduces repetitive behavior in mice with a form of autism

2. Nanoparticle delivery of CRISPR into the brain rescues a mouse model of fragile X syndrome from exaggerated repetitive behaviours


今日主要内容:

1、Nature子刊:CRISPR又现新突破!基因编辑或可治疗自闭症!

2、首款FDA批准的含纯化大麻提取物新药上市,医用大麻应该合法化吗?

3、聚焦 | 第七届中国•棒棰岛国际肿瘤前沿论坛

4、生物医药行业招聘信息(2018.06.26)



END

活动

推荐

转折点——生物医药招聘第一平台


登录查看更多
1

相关内容

【ICMR2020】持续健康状态接口事件检索
专知会员服务
18+阅读 · 2020年4月18日
专知会员服务
29+阅读 · 2020年3月6日
【学科交叉】抗生素发现的深度学习方法
专知会员服务
25+阅读 · 2020年2月23日
Nature 一周论文导读 | 2019 年 8 月 1 日
科研圈
8+阅读 · 2019年8月11日
Nature 一周论文导读 | 2019 年 6 月 27 日
科研圈
8+阅读 · 2019年7月7日
Nature 一周论文导读 | 2019 年 6 月 6 日
科研圈
7+阅读 · 2019年6月16日
Nature 一周论文导读 | 2019 年 5 月 30 日
科研圈
15+阅读 · 2019年6月9日
Nature 一周论文导读 | 2019 年 4 月 4 日
科研圈
7+阅读 · 2019年4月14日
Nature 一周论文导读 | 2019 年 2 月 28 日
科研圈
13+阅读 · 2019年3月10日
Nature 一周论文导读 | 2019 年 2 月 21 日
科研圈
14+阅读 · 2019年3月3日
Nature 一周论文导读 | 2019 年 2 月 14 日
科研圈
7+阅读 · 2019年2月24日
Nature 一周论文导读 | 2018 年 5 月 24 日
科研圈
11+阅读 · 2018年5月27日
Nature 一周论文导读 | 2018 年 3 月 29 日
科研圈
12+阅读 · 2018年4月7日
Arxiv
5+阅读 · 2019年6月5日
Arxiv
8+阅读 · 2018年5月21日
Arxiv
3+阅读 · 2017年7月6日
Arxiv
5+阅读 · 2016年10月24日
VIP会员
相关资讯
Nature 一周论文导读 | 2019 年 8 月 1 日
科研圈
8+阅读 · 2019年8月11日
Nature 一周论文导读 | 2019 年 6 月 27 日
科研圈
8+阅读 · 2019年7月7日
Nature 一周论文导读 | 2019 年 6 月 6 日
科研圈
7+阅读 · 2019年6月16日
Nature 一周论文导读 | 2019 年 5 月 30 日
科研圈
15+阅读 · 2019年6月9日
Nature 一周论文导读 | 2019 年 4 月 4 日
科研圈
7+阅读 · 2019年4月14日
Nature 一周论文导读 | 2019 年 2 月 28 日
科研圈
13+阅读 · 2019年3月10日
Nature 一周论文导读 | 2019 年 2 月 21 日
科研圈
14+阅读 · 2019年3月3日
Nature 一周论文导读 | 2019 年 2 月 14 日
科研圈
7+阅读 · 2019年2月24日
Nature 一周论文导读 | 2018 年 5 月 24 日
科研圈
11+阅读 · 2018年5月27日
Nature 一周论文导读 | 2018 年 3 月 29 日
科研圈
12+阅读 · 2018年4月7日
Top
微信扫码咨询专知VIP会员