右肺大细胞神经内分泌癌+舌根恶性肿瘤,转移or原发,后续治疗如何选择 | 龙哥查房

2019 年 5 月 18 日 肿瘤资讯

「龙哥查房」重磅回归

「龙哥查房」系肿瘤资讯于2017年11月开展的专题,通过与广东省人民医院肺科大查房合作,将其中具有代表性的MDT病例讨论部分搬到网络进行连载,旨在让全国肿瘤医生都有机会跟随吴一龙院长学习规范的循证医学诊疗思维模式,最终造福肿瘤患者。


病例 60

讨论时间

2019 年 4 月 10 日

汇报人员

广东省人民医院肺一科  罗雪珊

参与专家

吴一龙(教授、主任医师、博导)

张绪超(研究员、硕导)

杨衿记(主任医师、博导)

杨学宁(主任医师)

钟文昭(主任医师、博导)

周清(主任医师、博导)

涂海燕(副主任医师)

陈晓明(主任医师、硕导)

李伟雄(主任医师)

潘燚(副主任医师)等

患者病史

1)男性,63岁,吸烟30年包,无肿瘤家族史,PS 1分。


2)2019-02-11因“咽喉不适5个月,发现舌根癌2周”收入放疗科。


3)2019-02-12我院PET/CT:

    ① 舌根部肿块2.1cm×1.4cm,SUVmax10.1,考虑舌恶性肿瘤。

   ② 右肺下叶肿块5.0cm×4.6cm,SUVmax12.6,考虑原发肺癌;R2淋巴结增大,SUVmax5。


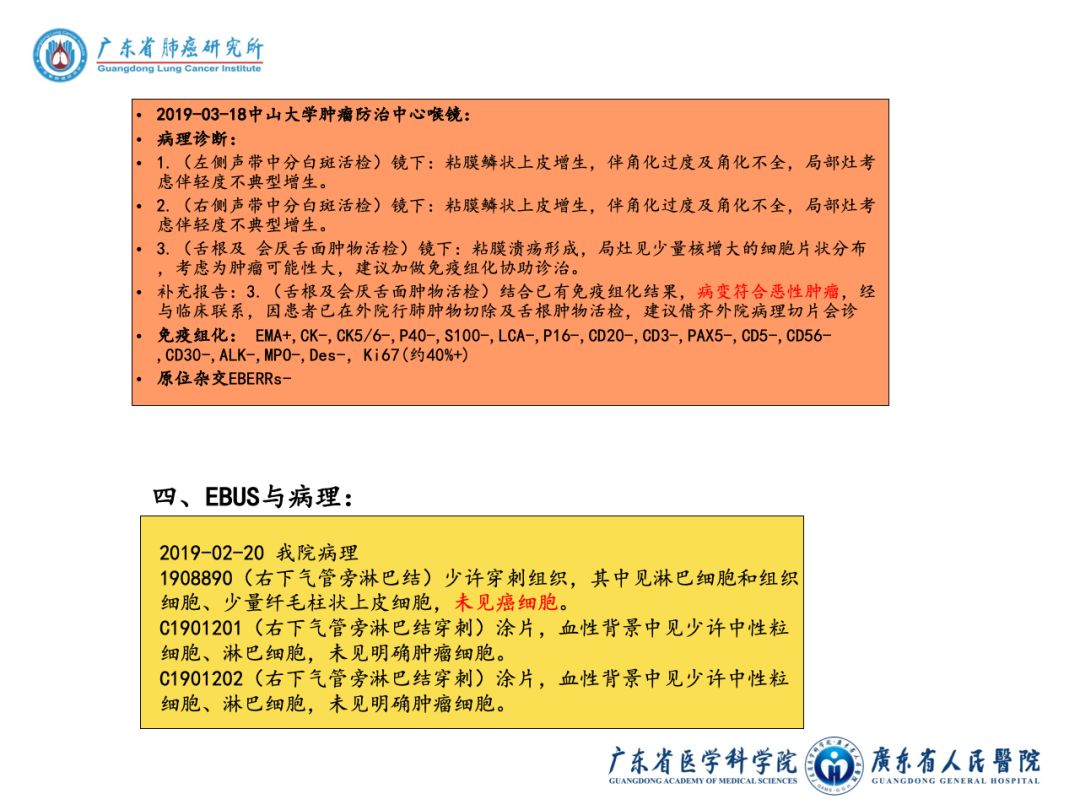
4)2019-02-15病理:舌根恶性肿瘤。

     放疗科意见:建议先处理肺癌,舌癌考虑放疗。


5)2019-02-20于我院行EBUS-TBNA,R2淋巴结病理未见明确癌细胞。


6)2019-02-28于肺二科VATS行肺叶切除术:右下肺叶切除术+纵隔淋巴结清扫术。

    诊断:大细胞神经内分泌癌pT2bN1M0, ⅡB期。


6)2019-01-14于广东省潮州市人民医院行颈部增强CT:

    ① 喉前庭、舌骨后方占位病变(大小约1.6cm×2.3cm),考虑新生物,喉癌可能性大,建议活检。

    ② 考虑右侧甲状腺腺瘤。


7)2019-02-11于广东省人民医院行鼻咽+颅MRI+颈部(喉、甲状腺)MRI增强:

    ①右舌根病灶(右舌根可见一条片状异常信号影,边界欠清,形态不规则,病灶范围约25mm×16mm(602-2)。病灶T1WI呈低信号,T2WI明显高信号,增强扫描病灶明显不均匀强化),考虑恶性病变,舌癌可能性大。

    ② 甲状腺右叶结节,考虑良性病变,结节性甲状腺肿可能性大。

    ③ 双侧上颌窦、筛窦炎。

    ④ 鼻咽MRI检查未见异常。


8)2019-02-12 广东省人民医院PET/CT:

    ① 舌根部肿块并溃疡形成,葡萄糖代谢增高,考虑舌恶性肿瘤。

    ② 右肺下叶背段肿块,糖代谢增高,考虑原发肺癌;纵隔和右肺叶间增大淋巴结,葡萄糖代谢增高,考虑转移性淋巴结。

    ③ 18F-FDG-PET/CT体部扫描未见其他部位恶性肿瘤代谢影像。

    ④ 右侧上颌窦、双侧筛窦炎。

    ⑤ 甲状腺右叶低密度影,葡萄糖代谢未见增高,考虑良性病变。

    ⑥ 左肺上叶钙化灶;左肺上叶舌段及右肺下叶少量条索。

    ⑦ 左心室室壁瘤。

    ⑧ 胆囊结石。

    ⑨ 前列腺钙化。

    ⑩ 垂体糖代谢增高,不除外垂体瘤,建议MRI检查。


图表资料


病例小结

1)男性,63岁,吸烟30年包,无肿瘤家族史,PS 1分。


2)2019-02-11因“咽喉不适5个月,发现舌根癌2周”收入放疗科。


3)2019-02-12我院PET/CT:

    ① 舌根部肿块2.1cm×1.4cm,SUVmax10.1,考虑舌恶性肿瘤。

    ② 右肺下叶肿块5.0cm×4.6cm,SUVmax12.6,考虑原发肺癌;R2淋巴结增大,SUVmax5。


4)2019-02-28于肺二科VATS行肺叶切除术:右下肺叶切除术+纵隔淋巴结清扫术。

    诊断:大细胞神经内分泌癌pT2bN1M0, ⅡB期。


讨论要点

后续治疗方案?


组内及科室意见  

化疗


病例讨论


TIPS:

进入 肿瘤医生APP「龙哥查房」专题查看精华版讨论内容。除病例及讨论内容外,还有 高解析度图片 以及本次MDT结合的 前沿热点、文献解读 等内容!


如果您对这个病例有相关的想法观点、疑问困惑,在评论区留言吧,查房团队也想听听同道们的意见,并对问题统一进行回复。


长按扫描下载肿瘤医生APP

临床工作    学习必备

一站式肿瘤专业应用

觉得有帮助,别忘记点在看噢

登录查看更多
1

相关内容

陈晓明,中科院计算所副研究员、北京智源研究院青年科学家。2009年和2014年分别从清华大学获得学士、博士学位。研究方向为集成电路设计自动化(EDA)和存算一体体系结构,发表80余篇学术论文、1本专著,其中20余篇发表在CCF A类会议或期刊上。部分研究成果已应用于国产EDA软件。获得2018年首届阿里巴巴达摩院青橙奖;入选2018年中国科协青年人才托举工程;获得2015年度欧洲设计与自动化协会杰出博士论文奖,为迄今中国大陆博士唯一获奖者。
专知会员服务
29+阅读 · 2020年3月6日
广东疾控中心《新型冠状病毒感染防护》,65页pdf
专知会员服务
19+阅读 · 2020年1月26日
【Blood】去甲基化治疗失败后,MDS应如何治疗?
VrR-VG: Refocusing Visually-Relevant Relationships
Arxiv
6+阅读 · 2019年8月26日
Arxiv
3+阅读 · 2017年7月6日
VIP会员
相关VIP内容
Top
微信扫码咨询专知VIP会员