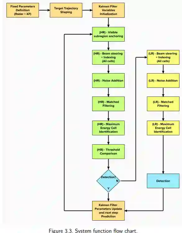
本论文开发了一种雷达系统,可在信噪比较低或目标离开天线主波束时避免丢失目标轨迹,从而改善跟踪效果。目标跟踪由具有两种模式的卡尔曼跟踪器执行。默认模式使用大量相控阵元件,从而形成窄波束进行目标搜索,这被称为高分辨率(HR)模式。如果目标离开主波束,雷达系统会扩大波束,从而重新捕捉目标。这是通过减少天线元件数量来实现的,称为低分辨率(LR)或宽搜索模式。为了保持信噪比,假定雷达会增加发射输出功率。一旦重新捕捉到目标,雷达就会切换回高分辨率模式。因此,该雷达是一个集成波束转向和跟踪系统。

美国海军提康德罗加级导弹巡洋舰,配备相控阵雷达系统。

成为VIP会员查看完整内容
35

相关内容

人工智能在军事中可用于多项任务,例如目标识别、大数据处理、作战系统、网络安全、后勤运输、战争医疗、威胁和安全监测以及战斗模拟和训练。
《太空目标跟踪和异构传感器环境调度》102页论文
专知会员服务
38+阅读 · 2024年2月2日
《主动地形辅助导航》176页论文
专知会员服务
47+阅读 · 2023年12月21日
《点对点反力轮机动的无迹制导》191页论文
专知会员服务
16+阅读 · 2023年12月18日
《创建自主多UAV通信中继网络》74页论文
专知会员服务
43+阅读 · 2023年12月5日
《利用现代计算方法重新审视潜艇协同战术》114页论文
专知会员服务
44+阅读 · 2023年12月5日
最新《动态网络嵌入》综述论文,25页pdf
专知
37+阅读 · 2020年6月17日
国家自然科学基金
0+阅读 · 2015年12月31日
国家自然科学基金
0+阅读 · 2015年12月31日
国家自然科学基金
0+阅读 · 2015年12月31日
国家自然科学基金
2+阅读 · 2015年12月31日
国家自然科学基金
7+阅读 · 2015年12月31日
国家自然科学基金
0+阅读 · 2015年12月31日
国家自然科学基金
0+阅读 · 2015年12月31日
国家自然科学基金
0+阅读 · 2015年12月31日
Arxiv
172+阅读 · 2023年4月20日
A Survey of Large Language Models
Arxiv
487+阅读 · 2023年3月31日
Arxiv
25+阅读 · 2023年3月17日
VIP会员
相关VIP内容
《太空目标跟踪和异构传感器环境调度》102页论文
专知会员服务
38+阅读 · 2024年2月2日
《主动地形辅助导航》176页论文
专知会员服务
47+阅读 · 2023年12月21日
《点对点反力轮机动的无迹制导》191页论文
专知会员服务
16+阅读 · 2023年12月18日
《创建自主多UAV通信中继网络》74页论文
专知会员服务
43+阅读 · 2023年12月5日
《利用现代计算方法重新审视潜艇协同战术》114页论文
专知会员服务
44+阅读 · 2023年12月5日
相关资讯
最新《动态网络嵌入》综述论文,25页pdf
专知
37+阅读 · 2020年6月17日
相关基金
国家自然科学基金
0+阅读 · 2015年12月31日
国家自然科学基金
0+阅读 · 2015年12月31日
国家自然科学基金
0+阅读 · 2015年12月31日
国家自然科学基金
2+阅读 · 2015年12月31日
国家自然科学基金
7+阅读 · 2015年12月31日
国家自然科学基金
0+阅读 · 2015年12月31日
国家自然科学基金
0+阅读 · 2015年12月31日
国家自然科学基金
0+阅读 · 2015年12月31日
微信扫码咨询专知VIP会员