近日,泰伯智库发布时空数据治理白皮书(2024)。****

来源 |泰伯智库编辑 | 探险家

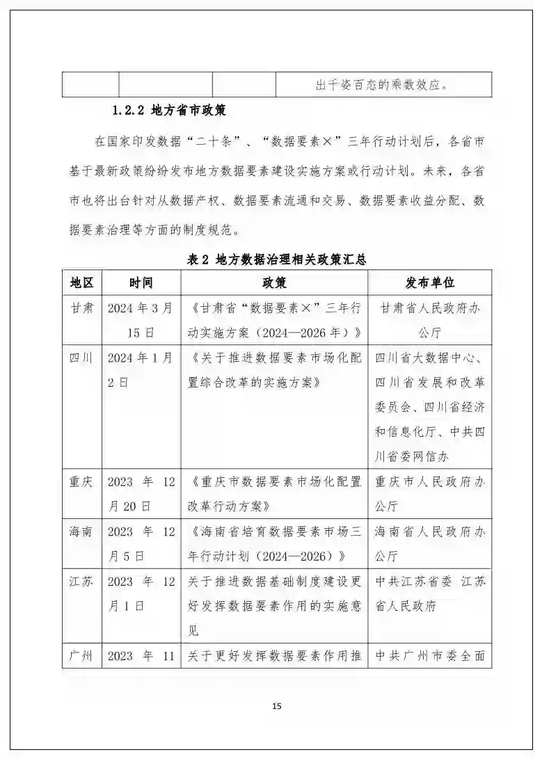
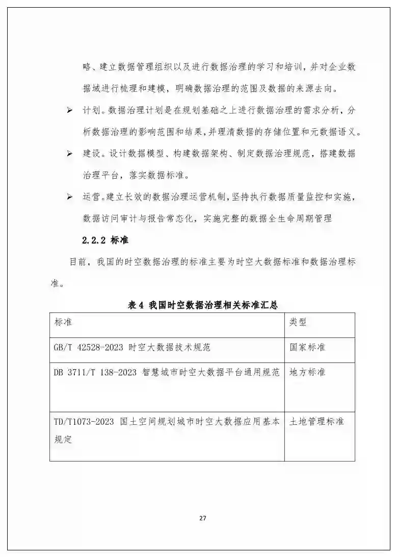
数据是建设数字中国的基础资源和关键要素。2022年12月,《中共中央国务院关于构建数据基础制度更好发挥数据要素作用的意见》明确,要充分实现数据要素价值,以数字化驱动生产生活方式和治理方式变革,为推进数字中国建设注入强大动力。时空数据治理作为数据要素的主要部分,超过80%的数据均直接或间接地具备时空属性,如何科学地设立规划与流程、有效地管理、发挥时空数据的价值将成为未来的重点研究方向。 通过近期梳理,泰伯研究院认为,提升时空大数据规模和质量,激活数据价值,建立数据制度、守护数据安全是测绘地理信息行业发展的新要求和下一站。因此,时空数据治理有望成为未来五到十年最重要的研究课题之一。 研究中发现,时空数据治理发展的主要落地并不在于攻克技术难题,而在于一些成熟技术基于新场景的落地应用。其中,交通时空数据治理或将成为重点关注领域。时空数据治理是数字孪生之基,实景三维中国的开展也为时空数据治理提升了新的高度,其成熟也将为数字孪生的大规模应用提供高质量的数据基底,有助于赋能更多场景高质量发展和不断创新。 当前国内时空数据治理领域还存在着一些突出问题,特别是“重管理、轻治理”,缺乏统一的时空数据治理认知,大多数企业和用户战略不够清晰,缺少完整的数据治理体系和治理框架。 本白皮书是泰伯智库白皮书系列的第六本,也是时空数据治理领域的第一本。本次编写旨在提出时空数据治理的定义、发展内涵、发展意义,并对其发展现状进行描述,梳理其相关政策、市场参与者、技术体系和应用案例,研判其发展趋势,发现问题并提出建议,从而给时空数据治理产业侧和用户端提供参考。本次《白皮书》的编写,主要以泰伯智库的产业数据库为基础,同时结合对数据治理的主要服务商、行业专家的调研输出研究观点和行业分析。

成为VIP会员查看完整内容
74

相关内容

数字城市产业研究报告
专知会员服务
29+阅读 · 2024年3月20日
发展负责任的生成式人工智能研究报告及共识文件(2023)
数据要素白皮书(2023年)
专知会员服务
99+阅读 · 2023年9月27日
数据库发展研究报告(2023年),53页pdf
专知会员服务
47+阅读 · 2023年7月5日
中国数字经济发展研究报告(2023年)
专知会员服务
61+阅读 · 2023年4月28日
百度《城市数字化转型》白皮书,78页pdf
专知会员服务
52+阅读 · 2022年8月19日
城市数字经济发展实践(2022)
专知会员服务
49+阅读 · 2022年7月20日
数据治理标准化白皮书(2021年), 34页pdf
专知会员服务
239+阅读 · 2022年1月18日
《人工智能安全测评白皮书》,99页pdf
专知
36+阅读 · 2022年2月26日
产业元宇宙白皮书(2021-2022),32页pdf
专知
12+阅读 · 2022年2月18日
重磅!数字孪生技术应用白皮书(2021)
专知
14+阅读 · 2021年12月8日
【数字化】制造业数字化转型的实战路线图
产业智能官
40+阅读 · 2019年9月10日
人工智能商业化研究报告(2019)
腾讯大讲堂
15+阅读 · 2019年7月9日
机器人4.0白皮书(附下载)
人工智能学家
16+阅读 · 2019年7月2日
《中国人工智能发展报告2018》(附PDF下载)
走向智能论坛
19+阅读 · 2018年7月17日
国家自然科学基金
7+阅读 · 2015年12月31日
国家自然科学基金
19+阅读 · 2015年12月31日
国家自然科学基金
6+阅读 · 2014年12月31日
国家自然科学基金
5+阅读 · 2014年12月31日
国家自然科学基金
1+阅读 · 2014年12月31日
国家自然科学基金
2+阅读 · 2014年12月31日
国家自然科学基金
18+阅读 · 2014年12月31日
国家自然科学基金
12+阅读 · 2013年12月31日
Arxiv
174+阅读 · 2023年4月20日
A Survey of Large Language Models
Arxiv
491+阅读 · 2023年3月31日
Arxiv
81+阅读 · 2023年3月26日
Arxiv
177+阅读 · 2023年3月24日
Arxiv
25+阅读 · 2023年3月17日
VIP会员
相关VIP内容
数字城市产业研究报告
专知会员服务
29+阅读 · 2024年3月20日
发展负责任的生成式人工智能研究报告及共识文件(2023)
数据要素白皮书(2023年)
专知会员服务
99+阅读 · 2023年9月27日
数据库发展研究报告(2023年),53页pdf
专知会员服务
47+阅读 · 2023年7月5日
中国数字经济发展研究报告(2023年)
专知会员服务
61+阅读 · 2023年4月28日
百度《城市数字化转型》白皮书,78页pdf
专知会员服务
52+阅读 · 2022年8月19日
城市数字经济发展实践(2022)
专知会员服务
49+阅读 · 2022年7月20日
数据治理标准化白皮书(2021年), 34页pdf
专知会员服务
239+阅读 · 2022年1月18日
相关资讯
《人工智能安全测评白皮书》,99页pdf
专知
36+阅读 · 2022年2月26日
产业元宇宙白皮书(2021-2022),32页pdf
专知
12+阅读 · 2022年2月18日
重磅!数字孪生技术应用白皮书(2021)
专知
14+阅读 · 2021年12月8日
【数字化】制造业数字化转型的实战路线图
产业智能官
40+阅读 · 2019年9月10日
人工智能商业化研究报告(2019)
腾讯大讲堂
15+阅读 · 2019年7月9日
机器人4.0白皮书(附下载)
人工智能学家
16+阅读 · 2019年7月2日
《中国人工智能发展报告2018》(附PDF下载)
走向智能论坛
19+阅读 · 2018年7月17日
相关基金
国家自然科学基金
7+阅读 · 2015年12月31日
国家自然科学基金
19+阅读 · 2015年12月31日
国家自然科学基金
6+阅读 · 2014年12月31日
国家自然科学基金
5+阅读 · 2014年12月31日
国家自然科学基金
1+阅读 · 2014年12月31日
国家自然科学基金
2+阅读 · 2014年12月31日
国家自然科学基金
18+阅读 · 2014年12月31日
国家自然科学基金
12+阅读 · 2013年12月31日
微信扫码咨询专知VIP会员