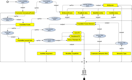
Values, as intended in ethics, determine the shape and validity of moral and social norms, grounding our everyday individual and community behavior on commonsense knowledge. Formalising latent moral content in human interaction is an appealing perspective that would enable a deeper understanding of both social dynamics and individual cognitive and behavioral dimension. To tackle this problem, several theoretical frameworks offer different values models, and organize them into different taxonomies. The problem of the most used theories is that they adopt a cultural-independent perspective while many entities that are considered "values" are grounded in commonsense knowledge and expressed in everyday life interaction. We propose here two ontological modules, FOLK, an ontology for values intended in their broad sense, and That's All Folks, a module for lexical and factual folk value triggers, whose purpose is to complement the main theories, providing a method for identifying the values that are not contemplated by the major value theories, but which nonetheless play a key role in daily human interactions, and shape social structures, cultural biases, and personal beliefs. The resource is tested via performing automatic detection of values from text with a frame-based approach.


翻译:道德观的本意是确定道德和社会规范的形态和有效性,确定道德和社会规范的形态和有效性,将我们日常个人和社区行为以常识知识为基础。将人类互动中的潜伏道德内容正规化是一个吸引人的视角,可以使人们更深入地了解社会动态以及个人认知和行为层面。为了解决这一问题,若干理论框架提供了不同的价值观模型,并将其分为不同的分类。最常用理论的问题是,它们采用文化独立的观点,而许多被视为“价值”的实体则以常识知识为基础,在日常生活互动中表现。我们在此提出两个本体模块,即FOLK,一个用于广义价值的本体学模块,以及All Folks,这是一个用于词汇和事实民间价值触发的模块,目的是补充主要理论,提供一种方法,确定主要价值理论没有考虑的价值,但在日常人类互动中起关键作用,并塑造社会结构、文化偏见和个人信仰。我们通过从文字中用基于框架的方法自动检测价值观来测试资源。</s>

0
下载
关闭预览

相关内容

100+篇《自监督学习(Self-Supervised Learning)》论文最新合集
专知会员服务
167+阅读 · 2020年3月18日
Keras François Chollet 《Deep Learning with Python 》, 386页pdf
专知会员服务
163+阅读 · 2019年10月12日
强化学习最新教程,17页pdf
专知会员服务
182+阅读 · 2019年10月11日
【哈佛大学商学院课程Fall 2019】机器学习可解释性
专知会员服务
105+阅读 · 2019年10月9日
VCIP 2022 Call for Demos
CCF多媒体专委会
1+阅读 · 2022年6月6日
征稿 | International Joint Conference on Knowledge Graphs (IJCKG)
开放知识图谱
2+阅读 · 2022年5月20日
Hierarchically Structured Meta-learning
CreateAMind
27+阅读 · 2019年5月22日
Transferring Knowledge across Learning Processes
CreateAMind
29+阅读 · 2019年5月18日
强化学习的Unsupervised Meta-Learning
CreateAMind
18+阅读 · 2019年1月7日
Unsupervised Learning via Meta-Learning
CreateAMind
43+阅读 · 2019年1月3日
A Technical Overview of AI & ML in 2018 & Trends for 2019
待字闺中
18+阅读 · 2018年12月24日
disentangled-representation-papers
CreateAMind
26+阅读 · 2018年9月12日
【论文】变分推断(Variational inference)的总结
机器学习研究会
39+阅读 · 2017年11月16日
【论文】图上的表示学习综述
机器学习研究会
15+阅读 · 2017年9月24日
国家自然科学基金
0+阅读 · 2015年12月31日
国家自然科学基金
0+阅读 · 2014年12月31日
国家自然科学基金
1+阅读 · 2014年12月31日
国家自然科学基金
0+阅读 · 2012年12月31日
国家自然科学基金
0+阅读 · 2012年12月31日
国家自然科学基金
1+阅读 · 2012年12月31日
国家自然科学基金
0+阅读 · 2012年12月31日
国家自然科学基金
0+阅读 · 2009年12月31日
国家自然科学基金
1+阅读 · 2008年12月31日
Arxiv
31+阅读 · 2021年3月29日
CSKG: The CommonSense Knowledge Graph
Arxiv
18+阅读 · 2020年12月21日
VIP会员
相关资讯
VCIP 2022 Call for Demos
CCF多媒体专委会
1+阅读 · 2022年6月6日
征稿 | International Joint Conference on Knowledge Graphs (IJCKG)
开放知识图谱
2+阅读 · 2022年5月20日
Hierarchically Structured Meta-learning
CreateAMind
27+阅读 · 2019年5月22日
Transferring Knowledge across Learning Processes
CreateAMind
29+阅读 · 2019年5月18日
强化学习的Unsupervised Meta-Learning
CreateAMind
18+阅读 · 2019年1月7日
Unsupervised Learning via Meta-Learning
CreateAMind
43+阅读 · 2019年1月3日
A Technical Overview of AI & ML in 2018 & Trends for 2019
待字闺中
18+阅读 · 2018年12月24日
disentangled-representation-papers
CreateAMind
26+阅读 · 2018年9月12日
【论文】变分推断(Variational inference)的总结
机器学习研究会
39+阅读 · 2017年11月16日
【论文】图上的表示学习综述
机器学习研究会
15+阅读 · 2017年9月24日
相关基金
国家自然科学基金
0+阅读 · 2015年12月31日
国家自然科学基金
0+阅读 · 2014年12月31日
国家自然科学基金
1+阅读 · 2014年12月31日
国家自然科学基金
0+阅读 · 2012年12月31日
国家自然科学基金
0+阅读 · 2012年12月31日
国家自然科学基金
1+阅读 · 2012年12月31日
国家自然科学基金
0+阅读 · 2012年12月31日
国家自然科学基金
0+阅读 · 2009年12月31日
国家自然科学基金
1+阅读 · 2008年12月31日
Top
微信扫码咨询专知VIP会员