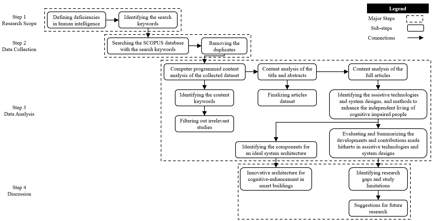
Traditionally, caregivers, whether formal or informal, have taken the responsibility of providing assistance and care to patients with cognitive decline. Usually, both the caregiver and the patient are subjected to financial and emotional burdens, which impact the patient's life quality. To overcome this issue, Ambient Assistive Living (AAL) technologies have been adopted to replace the caregivers and complement patients' lack of intelligence. Technologies such as Internet of Things (IoT) and Artificial Intelligence (AI) have enabled intelligent ubiquitous learning for smart buildings to monitor the cognitively declined occupants and provide in-home assistive services and solutions. This paper aims to summarize and evaluate the intelligence complements provided by smart buildings that can increase the cognitively declined occupants' quality of life and autonomy. Through a systematic literature review, the authors find that most of the existing contributions are towards identifying the occupants' behavior, and thus, to determine corresponding assistive services and solutions. Five key research gaps are identified, including the lack of adequate adoption of technological interventions to fully support the occupants' autonomy and independence. The authors also propose a conceptual framework to highlight the research gaps in smart building applications for cognitively declined occupants and to map the future research directions.


翻译:传统上,无论是正式还是非正式的照料者都有责任向认知衰落的病人提供援助和护理; 通常,照料者和病人都承受着财政和情感负担,这影响到病人的生活质量; 为解决这一问题,采用了 " 适应性辅助生活 " (AAL)技术来取代照料者,补充病人缺乏的智力; 诸如 " 事物互联网 " (IoT)和人工智能(AI)等技术,使智能建筑的智能学习无处不在,以监测认知衰落的居住者,并提供家庭辅助服务和解决方案; 本文旨在总结和评价智能建筑提供的情报补充,以提高认知下降的居住者的生活和自主质量; 通过系统的文献审查,作者发现现有大部分贡献都是为了查明居住者的行为,从而确定相应的辅助服务和解决办法; 找出了五个关键的研究差距,包括没有适当采用技术干预,以充分支持居住者的自主和独立; 作者还提出了一个概念框架,以强调智能建筑应用方面的研究差距,以便认知下降的居住者今后研究方向。

0
下载
关闭预览

相关内容

Cognition:Cognition:International Journal of Cognitive Science Explanation:认知:国际认知科学杂志。 Publisher:Elsevier。 SIT: http://www.journals.elsevier.com/cognition/
专知会员服务
124+阅读 · 2020年9月8日
Linux导论,Introduction to Linux,96页ppt
专知会员服务
82+阅读 · 2020年7月26日
Keras François Chollet 《Deep Learning with Python 》, 386页pdf
专知会员服务
163+阅读 · 2019年10月12日
【哈佛大学商学院课程Fall 2019】机器学习可解释性
专知会员服务
105+阅读 · 2019年10月9日
计算机 | 国际会议信息5条
Call4Papers
3+阅读 · 2019年7月3日
计算机 | 入门级EI会议ICVRIS 2019诚邀稿件
Call4Papers
10+阅读 · 2019年6月24日
CCF A类 | 顶级会议RTSS 2019诚邀稿件
Call4Papers
10+阅读 · 2019年4月17日
人工智能 | ISAIR 2019诚邀稿件(推荐SCI期刊)
Call4Papers
6+阅读 · 2019年4月1日
Call for Participation: Shared Tasks in NLPCC 2019
中国计算机学会
5+阅读 · 2019年3月22日
大数据 | 顶级SCI期刊专刊/国际会议信息7条
Call4Papers
10+阅读 · 2018年12月29日
A Technical Overview of AI & ML in 2018 & Trends for 2019
待字闺中
18+阅读 · 2018年12月24日
计算机类 | 期刊专刊截稿信息9条
Call4Papers
4+阅读 · 2018年1月26日
【今日新增】IEEE Trans.专刊截稿信息8条
Call4Papers
7+阅读 · 2017年6月29日
Andrew NG的新书《Machine Learning Yearning》
我爱机器学习
11+阅读 · 2016年12月7日
Arxiv
0+阅读 · 2021年11月18日
Arxiv
36+阅读 · 2019年11月7日
The Measure of Intelligence
Arxiv
8+阅读 · 2019年11月5日
Self-Driving Cars: A Survey
Arxiv
41+阅读 · 2019年1月14日
VIP会员
相关VIP内容
专知会员服务
124+阅读 · 2020年9月8日
Linux导论,Introduction to Linux,96页ppt
专知会员服务
82+阅读 · 2020年7月26日
Keras François Chollet 《Deep Learning with Python 》, 386页pdf
专知会员服务
163+阅读 · 2019年10月12日
【哈佛大学商学院课程Fall 2019】机器学习可解释性
专知会员服务
105+阅读 · 2019年10月9日
相关资讯
计算机 | 国际会议信息5条
Call4Papers
3+阅读 · 2019年7月3日
计算机 | 入门级EI会议ICVRIS 2019诚邀稿件
Call4Papers
10+阅读 · 2019年6月24日
CCF A类 | 顶级会议RTSS 2019诚邀稿件
Call4Papers
10+阅读 · 2019年4月17日
人工智能 | ISAIR 2019诚邀稿件(推荐SCI期刊)
Call4Papers
6+阅读 · 2019年4月1日
Call for Participation: Shared Tasks in NLPCC 2019
中国计算机学会
5+阅读 · 2019年3月22日
大数据 | 顶级SCI期刊专刊/国际会议信息7条
Call4Papers
10+阅读 · 2018年12月29日
A Technical Overview of AI & ML in 2018 & Trends for 2019
待字闺中
18+阅读 · 2018年12月24日
计算机类 | 期刊专刊截稿信息9条
Call4Papers
4+阅读 · 2018年1月26日
【今日新增】IEEE Trans.专刊截稿信息8条
Call4Papers
7+阅读 · 2017年6月29日
Andrew NG的新书《Machine Learning Yearning》
我爱机器学习
11+阅读 · 2016年12月7日
Top
微信扫码咨询专知VIP会员