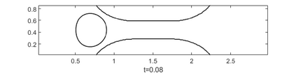
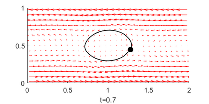
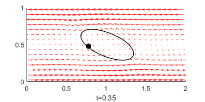
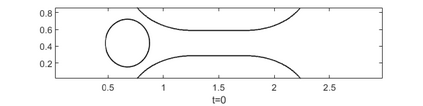
A thermodynamically consistent phase-field model is introduced for simulating motion and shape transformation of vesicles under flow conditions. In particular, a general slip boundary condition is used to describe the interaction between vesicles and the wall of the fluid domain. A second-order accurate in both space and time C0 finite element method is proposed to solve the model governing equations. Various numerical tests confirm the convergence, energy stability, and conservation of mass and surface area of cells of the proposed scheme. Vesicles with different mechanical properties are also used to explain the pathological risk for patients with sickle cell disease.


翻译:在流动条件下,为模拟输卵管的运动和形状变形,采用了热动力一致的相位场模型,特别是,使用一般滑动边界条件来描述输卵管与流体域墙的相互作用,提议采用空间和时间的第二顺序精确的C0限成份法来解决有关方程的模型。各种数字测试确认拟议方案细胞的汇合、能量稳定性以及质量和表面保护。还使用具有不同机械特性的卵子来解释镰状细胞病人的病理风险。

0
下载
关闭预览

相关内容

ACM/IEEE第23届模型驱动工程语言和系统国际会议,是模型驱动软件和系统工程的首要会议系列,由ACM-SIGSOFT和IEEE-TCSE支持组织。自1998年以来,模型涵盖了建模的各个方面,从语言和方法到工具和应用程序。模特的参加者来自不同的背景,包括研究人员、学者、工程师和工业专业人士。MODELS 2019是一个论坛,参与者可以围绕建模和模型驱动的软件和系统交流前沿研究成果和创新实践经验。今年的版本将为建模社区提供进一步推进建模基础的机会,并在网络物理系统、嵌入式系统、社会技术系统、云计算、大数据、机器学习、安全、开源等新兴领域提出建模的创新应用以及可持续性。 官网链接:http://www.modelsconference.org/
【AAAI2021】记忆门控循环网络
专知会员服务
50+阅读 · 2020年12月28日
专知会员服务
56+阅读 · 2020年11月17日
【经典书】C语言傻瓜式入门(第二版),411页pdf
专知会员服务
54+阅读 · 2020年8月16日
【新书】贝叶斯网络进展与新应用,附全书下载
专知会员服务
122+阅读 · 2019年12月9日
【哈佛大学商学院课程Fall 2019】机器学习可解释性
专知会员服务
105+阅读 · 2019年10月9日
图解国土空间规划 五级三类四体系
智能交通技术
8+阅读 · 2019年6月16日
19篇ICML2019论文摘录选读!
专知
28+阅读 · 2019年4月28日
计算机 | ISMAR 2019等国际会议信息8条
Call4Papers
3+阅读 · 2019年3月5日
IEEE | DSC 2019诚邀稿件 (EI检索)
Call4Papers
10+阅读 · 2019年2月25日
计算机类 | LICS 2019等国际会议信息7条
Call4Papers
3+阅读 · 2018年12月17日
【推荐】YOLO实时目标检测(6fps)
机器学习研究会
20+阅读 · 2017年11月5日
Auto-Encoding GAN
CreateAMind
7+阅读 · 2017年8月4日
【今日新增】IEEE Trans.专刊截稿信息8条
Call4Papers
7+阅读 · 2017年6月29日
VIP会员
相关资讯
图解国土空间规划 五级三类四体系
智能交通技术
8+阅读 · 2019年6月16日
19篇ICML2019论文摘录选读!
专知
28+阅读 · 2019年4月28日
计算机 | ISMAR 2019等国际会议信息8条
Call4Papers
3+阅读 · 2019年3月5日
IEEE | DSC 2019诚邀稿件 (EI检索)
Call4Papers
10+阅读 · 2019年2月25日
计算机类 | LICS 2019等国际会议信息7条
Call4Papers
3+阅读 · 2018年12月17日
【推荐】YOLO实时目标检测(6fps)
机器学习研究会
20+阅读 · 2017年11月5日
Auto-Encoding GAN
CreateAMind
7+阅读 · 2017年8月4日
【今日新增】IEEE Trans.专刊截稿信息8条
Call4Papers
7+阅读 · 2017年6月29日
Top
微信扫码咨询专知VIP会员