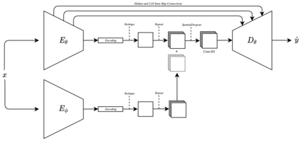
The landscape of city-wide mobility behaviour has altered significantly over the past 18 months. The ability to make accurate and reliable predictions on such behaviour has likewise changed drastically with COVID-19 measures impacting how populations across the world interact with the different facets of mobility. This raises the question: "How does one use an abundance of pre-covid mobility data to make predictions on future behaviour in a present/post-covid environment?" This paper seeks to address this question by introducing an approach for traffic frame prediction using a lightweight Dual-Encoding U-Net built using only 12 Convolutional layers that incorporates a novel approach to skip-connections between Convolutional LSTM layers. This approach combined with an intuitive handling of training data can model both a temporal and spatio-temporal domain shift (gitlab.com/alchera/alchera-traffic4cast-2021).


翻译:在过去18个月中,全城市流动性行为的格局发生了显著变化,对这种行为作出准确和可靠预测的能力也发生了巨大变化,COVID-19措施对全世界人口与流动性不同方面相互作用产生了影响,这提出了这样一个问题:“人们如何使用大量预先流动数据对当前/后变化环境中的未来行为作出预测?”本文试图解决这一问题,办法是采用一种交通框架预测方法,使用一种轻量的双编码U-Net,仅使用12个革命层建立,采用新颖的方法来跳过革命LSTM层之间的联系,这种方法与直观处理培训数据相结合,可以模拟时空和时空领域转移(Gitlab.com/alchera/alchera-traffic4cast-2021)。

0
下载
关闭预览

相关内容

专知会员服务
38+阅读 · 2021年3月31日
【深度学习视频分析/多模态学习资源大列表】
专知会员服务
92+阅读 · 2019年10月16日
Keras François Chollet 《Deep Learning with Python 》, 386页pdf
专知会员服务
163+阅读 · 2019年10月12日
《自然》(20190829出版)一周论文导读
科学网
6+阅读 · 2019年8月30日
利用动态深度学习预测金融时间序列基于Python
量化投资与机器学习
18+阅读 · 2018年10月30日
《pyramid Attention Network for Semantic Segmentation》
统计学习与视觉计算组
44+阅读 · 2018年8月30日
计算机视觉近一年进展综述
机器学习研究会
9+阅读 · 2017年11月25日
【推荐】直接未来预测:增强学习监督学习
机器学习研究会
6+阅读 · 2017年11月24日
MoCoGAN 分解运动和内容的视频生成
CreateAMind
18+阅读 · 2017年10月21日
【推荐】全卷积语义分割综述
机器学习研究会
19+阅读 · 2017年8月31日
【今日新增】IEEE Trans.专刊截稿信息8条
Call4Papers
7+阅读 · 2017年6月29日
VIP会员
相关资讯
《自然》(20190829出版)一周论文导读
科学网
6+阅读 · 2019年8月30日
利用动态深度学习预测金融时间序列基于Python
量化投资与机器学习
18+阅读 · 2018年10月30日
《pyramid Attention Network for Semantic Segmentation》
统计学习与视觉计算组
44+阅读 · 2018年8月30日
计算机视觉近一年进展综述
机器学习研究会
9+阅读 · 2017年11月25日
【推荐】直接未来预测:增强学习监督学习
机器学习研究会
6+阅读 · 2017年11月24日
MoCoGAN 分解运动和内容的视频生成
CreateAMind
18+阅读 · 2017年10月21日
【推荐】全卷积语义分割综述
机器学习研究会
19+阅读 · 2017年8月31日
【今日新增】IEEE Trans.专刊截稿信息8条
Call4Papers
7+阅读 · 2017年6月29日
Top
微信扫码咨询专知VIP会员