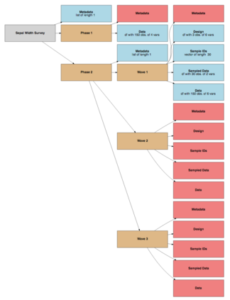
The R package optimall offers a collection of functions that efficiently streamline the design process of sampling in surveys ranging from simple to complex. The package's main functions allow users to interactively define and adjust strata cut points based on values or quantiles of auxiliary covariates, adaptively calculate the optimum number of samples to allocate to each stratum using Neyman or Wright allocation, and select specific IDs to sample based on a stratified sampling design. Using real-life epidemiological study examples, we demonstrate how optimall facilitates an efficient workflow for the design and implementation of surveys in R. Although tailored towards multi-wave sampling under two- or three-phase designs, the R package optimall may be useful for any sampling survey.


翻译:R包最佳方案提供一系列功能,高效率地简化简单到复杂的调查中抽样设计过程,使用户能够根据辅助共变值或四分位数对层切分点进行互动界定和调整,利用Neyman或Wright分配,根据每个层分配最佳样本数量进行适应性计算,并根据分层抽样设计选择具体的样本标识。我们利用现实的流行病学研究实例,展示如何最优化地便利设计和实施R调查的有效工作流程。尽管R包适合两或三阶段设计下的多波抽样,但对于任何抽样调查都可能有用。

0
下载
关闭预览

相关内容

【干货书】机器学习速查手册,135页pdf
专知会员服务
127+阅读 · 2020年11月20日
【新书】Python编程基础,669页pdf
专知会员服务
197+阅读 · 2019年10月10日
[综述]深度学习下的场景文本检测与识别
专知会员服务
78+阅读 · 2019年10月10日
MIT新书《强化学习与最优控制》
专知会员服务
282+阅读 · 2019年10月9日
LibRec 精选:AutoML for Contextual Bandits
LibRec智能推荐
7+阅读 · 2019年9月19日
Hierarchically Structured Meta-learning
CreateAMind
27+阅读 · 2019年5月22日
IEEE | DSC 2019诚邀稿件 (EI检索)
Call4Papers
10+阅读 · 2019年2月25日
Ray RLlib: Scalable 降龙十八掌
CreateAMind
9+阅读 · 2018年12月28日
A Technical Overview of AI & ML in 2018 & Trends for 2019
待字闺中
18+阅读 · 2018年12月24日
Hierarchical Disentangled Representations
CreateAMind
4+阅读 · 2018年4月15日
条件GAN重大改进!cGANs with Projection Discriminator
CreateAMind
8+阅读 · 2018年2月7日
分布式TensorFlow入门指南
机器学习研究会
4+阅读 · 2017年11月28日
【推荐】自然语言处理(NLP)指南
机器学习研究会
35+阅读 · 2017年11月17日
Auto-Encoding GAN
CreateAMind
7+阅读 · 2017年8月4日
Arxiv
0+阅读 · 2021年8月17日
Arxiv
0+阅读 · 2021年8月13日
Implicit Maximum Likelihood Estimation
Arxiv
7+阅读 · 2018年9月24日
VIP会员
相关资讯
LibRec 精选:AutoML for Contextual Bandits
LibRec智能推荐
7+阅读 · 2019年9月19日
Hierarchically Structured Meta-learning
CreateAMind
27+阅读 · 2019年5月22日
IEEE | DSC 2019诚邀稿件 (EI检索)
Call4Papers
10+阅读 · 2019年2月25日
Ray RLlib: Scalable 降龙十八掌
CreateAMind
9+阅读 · 2018年12月28日
A Technical Overview of AI & ML in 2018 & Trends for 2019
待字闺中
18+阅读 · 2018年12月24日
Hierarchical Disentangled Representations
CreateAMind
4+阅读 · 2018年4月15日
条件GAN重大改进!cGANs with Projection Discriminator
CreateAMind
8+阅读 · 2018年2月7日
分布式TensorFlow入门指南
机器学习研究会
4+阅读 · 2017年11月28日
【推荐】自然语言处理(NLP)指南
机器学习研究会
35+阅读 · 2017年11月17日
Auto-Encoding GAN
CreateAMind
7+阅读 · 2017年8月4日
Top
微信扫码咨询专知VIP会员