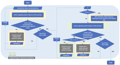
Artificial Intelligence (AI) and Machine Learning (ML) are weaving their way into the fabric of society, where they are playing a crucial role in numerous facets of our lives. As we witness the increased deployment of AI and ML in various types of devices, we benefit from their use into energy-efficient algorithms for low powered devices. In this paper, we investigate a scale and medium that is far smaller than conventional devices as we move towards molecular systems that can be utilized to perform machine learning functions, i.e., Molecular Machine Learning (MML). Fundamental to the operation of MML is the transport, processing, and interpretation of information propagated by molecules through chemical reactions. We begin by reviewing the current approaches that have been developed for MML, before we move towards potential new directions that rely on gene regulatory networks inside biological organisms as well as their population interactions to create neural networks. We then investigate mechanisms for training machine learning structures in biological cells based on calcium signaling and demonstrate their application to build an Analog to Digital Converter (ADC). Lastly, we look at potential future directions as well as challenges that this area could solve.


翻译:人工智能(AI)和机器学习(ML)正在编织成社会结构,在社会结构中,他们正在我们生活的方方面面发挥关键作用。我们看到在各种类型的装置中越来越多地部署AI和ML,我们从使用这些装置成为低功率装置的节能算法中受益。在本文中,我们调查一个规模和介质,这个规模和介质远远小于常规设备,因为随着我们转向能够用来履行机器学习功能的分子系统,即分子机学习(MML),MMML的运作基础是分子通过化学反应传播的信息的运输、处理和解释。我们首先审查目前为MLML开发的方法,然后我们着手审查目前为ML开发的方法,这些方法将依靠生物生物生物机中的基因管理网络及其人口相互作用来创建神经网络。我们然后调查以钙信号为基础对生物细胞的机器学习结构进行培训的机制,并展示其用于建立数字转换器(Analog)的应用。最后,我们审视未来方向以及这一领域可以解决的挑战。

0
下载
关闭预览

相关内容

机器学习(Machine Learning)是一个研究计算学习方法的国际论坛。该杂志发表文章,报告广泛的学习方法应用于各种学习问题的实质性结果。该杂志的特色论文描述研究的问题和方法,应用研究和研究方法的问题。有关学习问题或方法的论文通过实证研究、理论分析或与心理现象的比较提供了坚实的支持。应用论文展示了如何应用学习方法来解决重要的应用问题。研究方法论文改进了机器学习的研究方法。所有的论文都以其他研究人员可以验证或复制的方式描述了支持证据。论文还详细说明了学习的组成部分,并讨论了关于知识表示和性能任务的假设。 官网地址:http://dblp.uni-trier.de/db/journals/ml/
【干货书】真实机器学习,264页pdf,Real-World Machine Learning
强化学习最新教程,17页pdf
专知会员服务
182+阅读 · 2019年10月11日
【SIGGRAPH2019】TensorFlow 2.0深度学习计算机图形学应用
专知会员服务
41+阅读 · 2019年10月9日
IEEE ICKG 2022: Call for Papers
机器学习与推荐算法
3+阅读 · 2022年3月30日
IEEE TII Call For Papers
CCF多媒体专委会
3+阅读 · 2022年3月24日
AIART 2022 Call for Papers
CCF多媒体专委会
1+阅读 · 2022年2月13日
【ICIG2021】Check out the hot new trailer of ICIG2021 Symposium9
中国图象图形学学会CSIG
0+阅读 · 2021年12月17日
【ICIG2021】Check out the hot new trailer of ICIG2021 Symposium3
中国图象图形学学会CSIG
0+阅读 · 2021年11月9日
【ICIG2021】Check out the hot new trailer of ICIG2021 Symposium1
中国图象图形学学会CSIG
0+阅读 · 2021年11月3日
【ICIG2021】Latest News & Announcements of the Plenary Talk1
中国图象图形学学会CSIG
0+阅读 · 2021年11月1日
Hierarchically Structured Meta-learning
CreateAMind
27+阅读 · 2019年5月22日
Transferring Knowledge across Learning Processes
CreateAMind
29+阅读 · 2019年5月18日
A Technical Overview of AI & ML in 2018 & Trends for 2019
待字闺中
18+阅读 · 2018年12月24日
国家自然科学基金
0+阅读 · 2016年12月31日
国家自然科学基金
0+阅读 · 2012年12月31日
国家自然科学基金
0+阅读 · 2012年12月31日
国家自然科学基金
0+阅读 · 2012年12月31日
国家自然科学基金
0+阅读 · 2009年12月31日
国家自然科学基金
0+阅读 · 2009年12月31日
Arxiv
31+阅读 · 2022年2月15日
Arxiv
24+阅读 · 2021年1月25日
VIP会员
相关资讯
IEEE ICKG 2022: Call for Papers
机器学习与推荐算法
3+阅读 · 2022年3月30日
IEEE TII Call For Papers
CCF多媒体专委会
3+阅读 · 2022年3月24日
AIART 2022 Call for Papers
CCF多媒体专委会
1+阅读 · 2022年2月13日
【ICIG2021】Check out the hot new trailer of ICIG2021 Symposium9
中国图象图形学学会CSIG
0+阅读 · 2021年12月17日
【ICIG2021】Check out the hot new trailer of ICIG2021 Symposium3
中国图象图形学学会CSIG
0+阅读 · 2021年11月9日
【ICIG2021】Check out the hot new trailer of ICIG2021 Symposium1
中国图象图形学学会CSIG
0+阅读 · 2021年11月3日
【ICIG2021】Latest News & Announcements of the Plenary Talk1
中国图象图形学学会CSIG
0+阅读 · 2021年11月1日
Hierarchically Structured Meta-learning
CreateAMind
27+阅读 · 2019年5月22日
Transferring Knowledge across Learning Processes
CreateAMind
29+阅读 · 2019年5月18日
A Technical Overview of AI & ML in 2018 & Trends for 2019
待字闺中
18+阅读 · 2018年12月24日
相关基金
国家自然科学基金
0+阅读 · 2016年12月31日
国家自然科学基金
0+阅读 · 2012年12月31日
国家自然科学基金
0+阅读 · 2012年12月31日
国家自然科学基金
0+阅读 · 2012年12月31日
国家自然科学基金
0+阅读 · 2009年12月31日
国家自然科学基金
0+阅读 · 2009年12月31日
Top
微信扫码咨询专知VIP会员