观点 | 1cycle策略:实践中的学习率设定应该是先增再降

2018 年 4 月 19 日 机器之心

选自GitHub

作者:Sylvain Gugger

机器之心编译

参与:Tianci LIU、思源


深度模型中的学习率及其相关参数是最重要也是最难控制的超参数,本文将介绍 Leslie Smith 在设置超参数(学习率、动量和权重衰减率)问题上第一阶段的研究成果。具体而言,Leslie Smith 提出的 1cycle 策略可以令复杂模型的训练迅速完成。它表示在 cifar10 上训练 resnet-56 时,通过使用 1cycle,能够在更少的迭代次数下,得到和原论文相比相同、甚至更高的精度。

通过采用大学习率,我们可以在 70 个 epoch、不到 7000 次的迭代中,训练出准确率达到 93% 的模型(作为对比,原论文的训练共有约为 360 个 epoch、64000 次迭代)。

下面提供的 Jupyter Notebook 中记录了所有的相关实验。实验中使用了和原论文相同的数据扩张:我们对图片进行了随机水平翻转;除此之外,我们在图片每边加入了 4 像素的填充,并进行随机裁剪。这里我们做出了一点小调整:我们没有使用黑色的填充像素,而是使用了反射填充(reflection padding),因为 fastai 库支持实现这种方式。这个调整也许能解释为什么我们在使用和 Leslie 相同的超参数进行实验时,得到了比他稍好的结果。

Notebook 地址:https://github.com/sgugger/Deep-Learning/blob/master/Cyclical%20LR%20and%20momentums.ipynb

大学习率

可以通过这篇文章学习如何实现 Learning Rate Finder,这里简述如下:在开始训练模型的同时,从低到高地设置学习率,直到损失(loss)变得失控为止。然后将损失和学习率画在一张图中,在损失持续下降、即将达到最小值前的范围上取一个值作为学习率。下例中,可以在 10^-2 到 3×10^-2 之间任意取一个值。

这里的思想和 Leslie 是一致的,他在论文中提出了一个很好的训练方法。

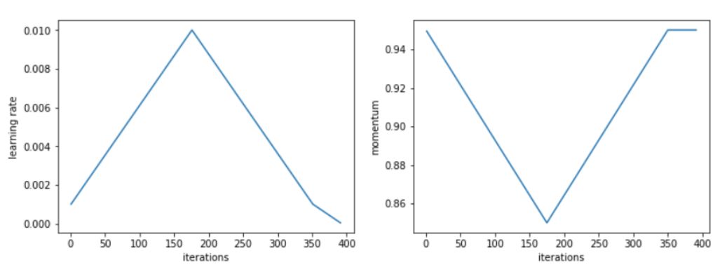
Leslie 建议,用两个等长的步骤组成一个 cycle:从很小的学习率开始,慢慢增大学习率,然后再慢慢降低回最小值。最大学习率应该根据 Learning Rate Finder 来确定,最小值则可以取最大值的十分之一。这个 cycle 的长度应该比总的 epoch 次数略小,在训练的最后阶段,可以将学习率降低到最小值以下几个数量级。

从小学习率开始训练模型并不新颖:使用较小的学习率来预热训练是一种常用的方法,这也正是 Leslie 第一阶段的研究目标。Leslie 并不建议直接从大学习率开始,相反,他认为应该从低到高,缓慢地线性提升学习率,然后再用相同的时间缓慢地降低回来。

Leslie 在实验中发现,在这个 cycle 的中间阶段,大学习率的效果类似于正则方法,可以抑制神经网络的过拟合。这是因为大学习率更偏好损失函数上相对平缓的极小值,而防止模型收敛到一个陡峭区域上。在 Leslie 的另一篇论文中,他通过使用 1cycle,发现近似 Hessian 的方法会有更小的学习率,这意味着 SGD 搜索的是一个更平坦的区域。

在训练的最后阶段,通过降低学习率直到彻底消失,可以得到损失函数平滑区域中相对陡峭的局部极小值。

上图中,在 0 ~ 41 个 epoch 中,学习率从 0.08 提升到 0.8,在随后的 41 ~ 82 个 epoch 中,学习率降回 0.08,在最后的几次 epoch 中,学习率降低到 0.08 的百分之一。可以看到,在高学习率阶段(基本是 20 ~ 60 个 epoch),验证损失表现得相对不稳定。但重要的是,平均而言,训练误差和验证误差之间的距离并没有增大。只有在 cycle 的最后阶段,学习率接近为 0 时,才真正的出现了过拟合。

令人惊讶的是,通过 1cycle,我们甚至可以使用更高的最大学习率,即在根据 Learning Rate Finder 得到的图中,更接近曲线最低点。这种训练会相对更加危险,因为损失可能会骗你太远,以至于出现严重的偏差;这时,在采用更低的学习率前,可以尝试使用更长的 cycle:更长的预热过程应该会有所帮助。

上图中,在 0 ~ 22.5 个 epoch 中,学习率从 0.15 增加到 3;在 22.5~45 个 epoch 中降回到 0.15,在最后的几次 epoch 中,学习率降低到 0.15 的百分之一。通过使用这些非常高的学习率,学习完成得更快,同时也防止了过拟合。训练误差和验证误差之间的差距一直保持在很低的水平,直到学习率接近为 0。通过使用 1cycle 策略,可以仅仅经过 50 次 epoch,就在 cifar10 上训练出一个准确率 92.3% 的 resnet-56;我们可以利用包含 70 个 epoch 的 cycle 得到 93% 的准确率。

作为对比,下图展示了使用更小的 cycle 以及更长收敛阶段的结果:

在这里,学习率变化的两个步骤在 42 个 epoch 中结束,剩下的训练过程中使用缓慢递减的学习率。这时验证误差不再下降,进而出现了越来越严重的过拟合现象,同时,准确率基本没有提升。

周期性动量

Leslie 在实验中还发现,在增大学习率的同时降低动量,可以得到更好的训练结果。这也印证了一个直觉:在训练中,我们希望 SGD 可以迅速调整到搜索平坦区域的方向上,因此就应该对新的梯度赋予更大的权重。Leslie 建议,在真实场景中,可以选取如 0.85 和 0.95 的两个值,在增大学习率的时候,将动量从 0.95 降到 0.85,在降低学习率的时候,再将动量重新从 0.85 提升回 0.95。

据 Leslie 表示,使用根据完整训练选取的最优动量,也可以得到相同的最终结果;但使用周期性动量时,我们不需要浪费时间去设立多个动量参数,然后进行多次完整训练来寻找最优值。

虽然使用周期性动量确实能得到稍好的训练结果,但我并没有复现出 Leslie 论文中使用常动量值和使用周期性动量时的差异。

其他参数的影响

在训练中,调节模型其他超参数的方式也会影响最优学习率。因此在使用 Learning Rate Finder 时,一定要保证训练是在相同条件下完成的。例:不同的 batch 大小或权重衰减对结果的影响如下。

可以利用这个性质来设置一些超参数,如去做那种衰减率:Leslie 建议,可以在几组权重衰减率上运行 Learning Rate Finder,在能够接受使用高最大学习率进行训练的结果中,选择最大的一个。我们实验中选择的是 10^-4。

Leslie 认为,在内存可接受范围内,batch 越大越好。而其他可能包含的超参数(如 drop-out)则可以通过和权重衰减相同的方法来调节,或者直接根据一次 cycle 的结果来判断效果。但无论如何——尤其是当你决定采用一个接近最大可能值的激进学习率时——一定要记住重跑 Learning Rate Finder。

高学习率的 1cycle 策略本身就是一种正则方法,所以在使用 1cycle 时,自然需要减少一些其他形式的常用正则项。但同它们相比,1cycle 的效率相对更高,因为在相当长的训练中,我们都使用了高学习率。

论文:A disciplined approach to neural network hyper-parameters: Part 1 -- learning rate, batch size, momentum, and weight decay

论文地址:https://arxiv.org/abs/1803.09820

摘要:尽管近年以来,深度学习已经在图像、语音、视频处理的应用场景中取得了令人瞩目的成功,但绝大部分训练所使用的超参数都是非最优的,因此不必要的延长了训练时间。时至今日,超参数设置依然像一种魔法,需要依赖多年经验来完成。本文提出了一些设置超参数的高效方法,可以显著减少所需的训练时间,并提升模型的表现效果。具体而言,本文展示了如何检测出训练在验证/测试损失函数上轻微的欠拟合或过拟合,并给出了逼近最优平衡点的指导建议。在接下来的部分,本文讨论了如何通过增加/减少学习率/动量来加速训练过程。试验结果表明,在每个数据集和架构上平衡正则的各个方面极其重要。我们以权重衰减作为正则项为例,展示了其最优值和学习率及动量间的紧密联系。


原文地址:https://sgugger.github.io/the-1cycle-policy.html



本文为机器之心编译,转载请联系本公众号获得授权

✄------------------------------------------------

加入机器之心(全职记者/实习生):hr@jiqizhixin.com

投稿或寻求报道:editor@jiqizhixin.com

广告&商务合作:bd@jiqizhixin.com

登录查看更多
4

相关内容

[ICML-Google]先宽后窄:对深度薄网络的有效训练
专知会员服务
36+阅读 · 2020年7月5日
【CVPR2020-Oral】用于深度网络的任务感知超参数
专知会员服务
28+阅读 · 2020年5月25日
【Uber AI新论文】持续元学习,Learning to Continually Learn
专知会员服务
37+阅读 · 2020年2月27日
【模型泛化教程】标签平滑与Keras, TensorFlow,和深度学习
专知会员服务
21+阅读 · 2019年12月31日
谷歌机器学习速成课程中文版pdf
专知会员服务
147+阅读 · 2019年12月4日
7个实用的深度学习技巧
机器学习算法与Python学习
16+阅读 · 2019年3月6日
当前训练神经网络最快的方式:AdamW优化算法+超级收敛
中国人工智能学会
6+阅读 · 2018年7月4日
如何选择合适的损失函数,请看......
人工智能头条
8+阅读 · 2018年6月20日
入门 | 理解深度学习中的学习率及多种选择策略
如何找到最优学习率?
AI研习社
11+阅读 · 2017年11月29日
【教程】如何估算深度神经网络的最优学习率
GAN生成式对抗网络
5+阅读 · 2017年11月18日
教程 | 如何估算深度神经网络的最优学习率
机器之心
3+阅读 · 2017年11月17日
Arxiv
5+阅读 · 2020年3月26日
Generalization and Regularization in DQN
Arxiv
6+阅读 · 2019年1月30日
Arxiv
7+阅读 · 2018年9月27日
VIP会员
相关资讯
7个实用的深度学习技巧
机器学习算法与Python学习
16+阅读 · 2019年3月6日
当前训练神经网络最快的方式:AdamW优化算法+超级收敛
中国人工智能学会
6+阅读 · 2018年7月4日
如何选择合适的损失函数,请看......
人工智能头条
8+阅读 · 2018年6月20日
入门 | 理解深度学习中的学习率及多种选择策略
如何找到最优学习率?
AI研习社
11+阅读 · 2017年11月29日
【教程】如何估算深度神经网络的最优学习率
GAN生成式对抗网络
5+阅读 · 2017年11月18日
教程 | 如何估算深度神经网络的最优学习率
机器之心
3+阅读 · 2017年11月17日
Top
微信扫码咨询专知VIP会员