【数学基础】深度学习必须掌握的 13 种概率分布

2020 年 4 月 2 日 深度学习自然语言处理

点击上方,选择星标置顶,每天给你送干货

阅读大概需要7分钟

跟随小博主,每天进步一丢丢

编辑:Sophia

转载于 :深度学习前沿

作为机器学习从业者,你需要知道概率分布相关的知识。这里有一份最常见的基本概率分布教程,大多数和使用 python 库进行深度学习有关。

概率分布概述


  • 共轭意味着它有共轭分布的关系。
在贝叶斯概率论中,如果后验分布 p(θx)与先验概率分布 p(θ)在同一概率分布族中,则先验和后验称为共轭分布,先验称为似然函数的共轭先验。 共轭先验维基百科在这里(https://en.wikipedia.org/wiki/Conjugate_prior)。
  • 多分类表示随机方差大于 2。
  • n 次意味着我们也考虑了先验概率 p(x)。
  • 为了进一步了解概率,我建议阅读 [pattern recognition and machine learning,Bishop 2006]。


分布概率与特征
1.均匀分布(连续)
代码:https://github.com/graykode/distribution-is-all-you-need/blob/master/uniform.py
均匀分布在 [a,b] 上具有相同的概率值,是简单概率分布。
2.伯努利分布(离散)
代码: https://github.com/graykode/distribution-is-all-you-need/blob/master/bernoulli.py 


  • 先验概率 p(x)不考虑伯努利分布。因此,如果我们对最大似然进行优化,那么我们很容易被过度拟合。
  • 利用二元交叉熵对二项分类进行分类。它的形式与伯努利分布的负对数相同。


3.二项分布(离散)
代码: https://github.com/graykode/distribution-is-all-you-need/blob/master/binomial.py 


  • 参数为 n 和 p 的二项分布是一系列 n 个独立实验中成功次数的离散概率分布。
  • 二项式分布是指通过指定要提前挑选的数量而考虑先验概率的分布。


4.多伯努利分布,分类分布(离散)
代码: https://github.com/graykode/distribution-is-all-you-need/blob/master/categorical.py 


  • 多伯努利称为分类分布。
  • 交叉熵和采取负对数的多伯努利分布具有相同的形式。


5.多项式分布(离散)
代码: https://github.com/graykode/distribution-is-all-you-need/blob/master/multinomial.py 
多项式分布与分类分布的关系与伯努尔分布与二项分布的关系相同。
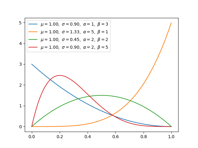
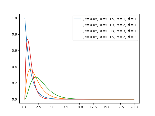
6.β分布(连续)
代码: https://github.com/graykode/distribution-is-all-you-need/blob/master/beta.py 


  • β分布与二项分布和伯努利分布共轭。
  • 利用共轭,利用已知的先验分布可以更容易地得到后验分布。
  • 当β分布满足特殊情况(α=1,β=1)时,均匀分布是相同的。


7.Dirichlet 分布(连续)
代码: https://github.com/graykode/distribution-is-all-you-need/blob/master/dirichlet.py 


  • dirichlet 分布与多项式分布是共轭的。
  • 如果 k=2,则为β分布。


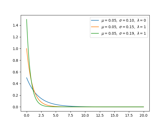
8.伽马分布(连续)
代码: https://github.com/graykode/distribution-is-all-you-need/blob/master/gamma.py 


  • 如果 gamma(a,1)/gamma(a,1)+gamma(b,1)与 beta(a,b)相同,则 gamma 分布为β分布。
  • 指数分布和卡方分布是伽马分布的特例。


9.指数分布(连续)
代码: https://github.com/graykode/distribution-is-all-you-need/blob/master/exponential.py 
指数分布是 α 为 1 时 γ 分布的特例。
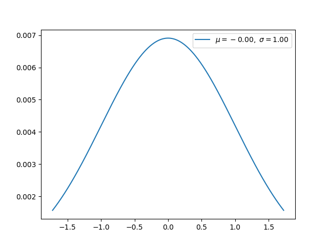
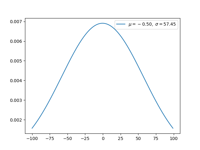
10.高斯分布(连续)
代码: https://github.com/graykode/distribution-is-all-you-need/blob/master/gaussian.py 
高斯分布是一种非常常见的连续概率分布。
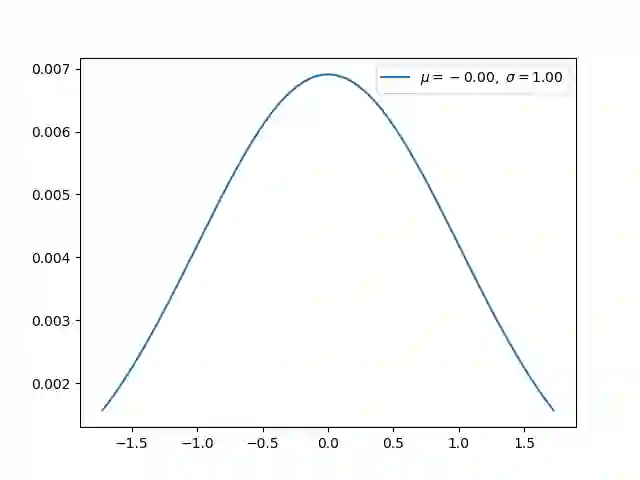
11.正态分布(连续)
代码: https://github.com/graykode/distribution-is-all-you-need/blob/master/normal.py 
正态分布为标准高斯分布,平均值为 0,标准差为 1。
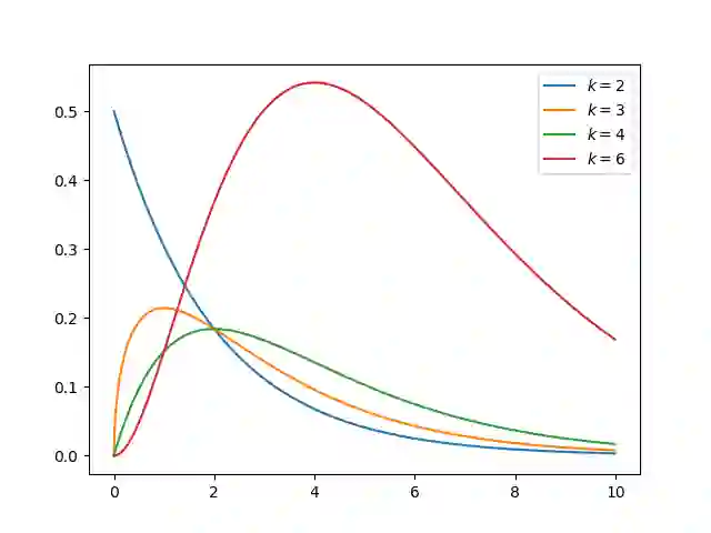
12.卡方分布(连续)
代码: https://github.com/graykode/distribution-is-all-you-need/blob/master/chi-squared.py 


  • k 自由度的卡方分布是 k 个独立标准正态随机变量的平方和的分布。
  • 卡方分布是 β 分布的特例


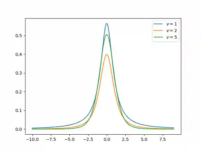
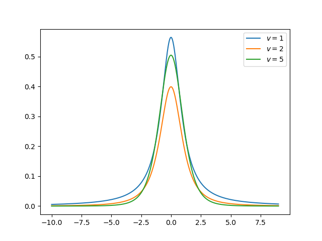
13.t 分布(连续)
代码: https://github.com/graykode/distribution-is-all-you-need/blob/master/student-t.py 
t 分布是对称的钟形分布,与正态分布类似,但尾部较重,这意味着它更容易产生远低于平均值的值。
via:https://github.com/graykode/distribution-is-all-you-need


END


声明:本文来源于网络

如有侵权,联系删除


交流学习,进群备注: 昵称-学校(公司)-方向,进入DL&NLP交流群。
方向有很多: 机器学习、深度学习,python,情感分析、意见挖掘、句法分析、机器翻译、人机对话、知识图谱、语音识别等


登录查看更多
0

相关内容

概率分布,是指用于表述随机变量取值的概率规律。事件的概率表示了一次试验中某一个结果发生的可能性大小。若要全面了解试验,则必须知道试验的全部可能结果及各种可能结果发生的概率,即随机试验的概率分布。如果试验结果用变量X的取值来表示,则随机试验的概率分布就是随机变量的概率分布,即随机变量的可能取值及取得对应值的概率。根据随机变量所属类型的不同,概率分布取不同的表现形式。
【经典书】机器学习:贝叶斯和优化方法,1075页pdf
专知会员服务
414+阅读 · 2020年6月8日
人工智能学习笔记,247页pdf
专知会员服务
187+阅读 · 2019年12月14日
【书籍】深度学习框架:PyTorch入门与实践(附代码)
专知会员服务
167+阅读 · 2019年10月28日
开源书:PyTorch深度学习起步
专知会员服务
51+阅读 · 2019年10月11日
机器学习领域必知必会的12种概率分布(附Python代码实现)
算法与数学之美
21+阅读 · 2019年10月18日
七本书籍带你打下机器学习和数据科学的数学基础
7本最佳深度学习书籍,总有一本适合你
人工智能头条
6+阅读 · 2018年3月9日
生活中处处的贝叶斯
算法与数学之美
4+阅读 · 2018年2月19日
基于概率论的分类方法:朴素贝叶斯
Python开发者
8+阅读 · 2017年11月9日
详解基于朴素贝叶斯的情感分析及Python实现
AI研习社
9+阅读 · 2017年7月12日
A Survey on Bayesian Deep Learning
Arxiv
64+阅读 · 2020年7月2日
Knowledge Distillation from Internal Representations
Arxiv
4+阅读 · 2019年10月8日
Bivariate Beta LSTM
Arxiv
6+阅读 · 2019年10月7日
Embedding Logical Queries on Knowledge Graphs
Arxiv
3+阅读 · 2019年2月19日
Arxiv
6+阅读 · 2018年3月29日
Arxiv
4+阅读 · 2018年1月19日
Arxiv
9+阅读 · 2018年1月4日
Arxiv
3+阅读 · 2015年5月16日
VIP会员
相关VIP内容
相关资讯
机器学习领域必知必会的12种概率分布(附Python代码实现)
算法与数学之美
21+阅读 · 2019年10月18日
七本书籍带你打下机器学习和数据科学的数学基础
7本最佳深度学习书籍,总有一本适合你
人工智能头条
6+阅读 · 2018年3月9日
生活中处处的贝叶斯
算法与数学之美
4+阅读 · 2018年2月19日
基于概率论的分类方法:朴素贝叶斯
Python开发者
8+阅读 · 2017年11月9日
详解基于朴素贝叶斯的情感分析及Python实现
AI研习社
9+阅读 · 2017年7月12日
相关论文
A Survey on Bayesian Deep Learning
Arxiv
64+阅读 · 2020年7月2日
Knowledge Distillation from Internal Representations
Arxiv
4+阅读 · 2019年10月8日
Bivariate Beta LSTM
Arxiv
6+阅读 · 2019年10月7日
Embedding Logical Queries on Knowledge Graphs
Arxiv
3+阅读 · 2019年2月19日
Arxiv
6+阅读 · 2018年3月29日
Arxiv
4+阅读 · 2018年1月19日
Arxiv
9+阅读 · 2018年1月4日
Arxiv
3+阅读 · 2015年5月16日
Top
微信扫码咨询专知VIP会员