吴恩达“深度学习项目设计”架构图

2017 年 8 月 25 日 机械鸡 给吴恩达的粉丝们

当六月份,吴恩达宣布Deeplearning.ai时,还不清楚其下一步的动向。辞任百度首席科学家后,吴恩达一直在继续他深受欢迎的,Coursera机器学习续集课程。他一直专注于深度学习的普及。



Coursera上新的深度学习课程包含五个系列。这些课程是Ng和斯坦福大学毕业生Kian Katanforoosh和Younes Mourr合力创作的,除了深度学习以外,还将教授神经网络、卷积网络、循环神经网络、长短时记忆网络、Adam、Dropout 等。


之后,吴恩达在宣布了他的新创业项目Deeplearning.ai,一个深度学习的系列课程


然而,这只是吴恩达三个计划项目中的一个。据美国科技媒体techcrunch报道,吴恩达已在8月14日注册了一支1.5亿美元的风险投资基金,专门投资人工智能领域。


相关:

吴恩达注册了1.5亿美元基金公司,专注于人工智能领域投资 ‖ 重磅

我花了四个晚上,拿到了吴恩达Deeplearning.ai深度学习课程证书

这篇不是专访,是吴恩达 Deeplearning.ai 深度学习系列课程表


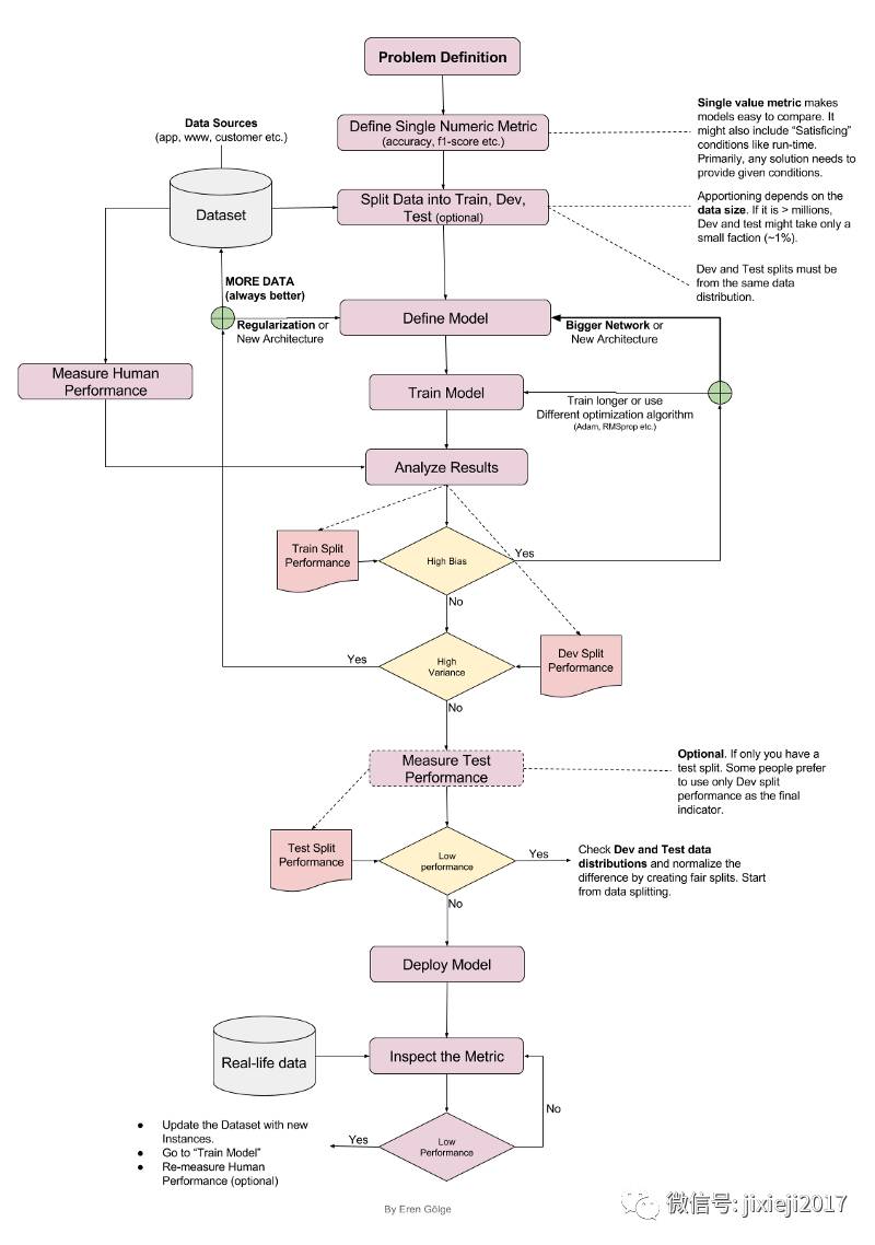
▼以下是一位吴恩达课程死忠总结的一张“Structuring Machine Learning Project”架构图



推荐阅读

用大数据和机器学习揭示十二星座的真实面目!

十图详解tensorflow数据读取机制(附代码)

亚马逊研发了一位 ”AI设计师“

马斯克的Neuralink领衔全球十大脑神经科技公司

专访 ‖ 英特尔&MobileODT宫颈癌筛查比赛第一名团队

这家主宰700亿美元比特币市场的中国公司

正在打造比特币挖矿AI芯片

黑科技!世界上第一支用AI算法酿造的啤酒


长期招聘志愿者

加入「AI从业者社群」请备注个人信息

添加小鸡微信  liulailiuwang


登录查看更多
3

相关内容

个人主页: Andrew Ng Wikipedia: Andrew Ng
吳恩達是斯坦福大学计算机科学系和电气工程系的副教授,斯坦福人工智能实验室的主任。他还与达芙妮·科勒一起创建了在线教育平台Coursera。

2011年,吳恩達在Google創建了Google Brain項目,以通過分佈式集群計算機開發超大規模的人工神經網絡。2014年5月16日,吴恩達加入百度,负责「百度大脑」计划。他将同时担任百度公司首席科学家。
吴恩达新书《Machine Learning Yearning》完整中文版
专知会员服务
147+阅读 · 2019年10月27日
深度学习算法与架构回顾
专知会员服务
84+阅读 · 2019年10月20日
Deflecting Adversarial Attacks
Arxiv
8+阅读 · 2020年2月18日
Arxiv
18+阅读 · 2019年1月16日
Image Captioning based on Deep Reinforcement Learning
W-net: Bridged U-net for 2D Medical Image Segmentation
Arxiv
20+阅读 · 2018年7月12日
VIP会员
相关VIP内容
吴恩达新书《Machine Learning Yearning》完整中文版
专知会员服务
147+阅读 · 2019年10月27日
深度学习算法与架构回顾
专知会员服务
84+阅读 · 2019年10月20日
相关论文
Deflecting Adversarial Attacks
Arxiv
8+阅读 · 2020年2月18日
Arxiv
18+阅读 · 2019年1月16日
Image Captioning based on Deep Reinforcement Learning
W-net: Bridged U-net for 2D Medical Image Segmentation
Arxiv
20+阅读 · 2018年7月12日
Top
微信扫码咨询专知VIP会员