可信生物识别:隐私保护增强算法实现、技术性能与应用合规全方位透视,11月29日晚7点见

2021 年 11 月 25 日 机器之心

11 月 29 日晚 7 点,机器之心邀请中国信通院云大所石霖主任、上海交通大学郁昱教授、墨奇科技汤林鹏、天壤韩定一四位嘉宾从学术研究、技术实现、应用挑战及安全合规四个角度共同探讨可信生物识别。


随着生物识别近年来大规模的应用推广,生物特征身份验证在大量场景下取代密码,相较普通密码泄露,生物模板一旦泄露无法更改或挽回增强对生物模板的保护是增强生物识别系统隐私保护能力的关键环节。


保护生物识别模板免受各种黑客攻击是一个至关重要的课题。保护生物识别模板主要有特征变换及生物加密两组技术路线,在具体实现方法方面包括模板加密、可撤销生物识别、混合方法、同态加密、基于视觉密码学的方法等,下表就相关技术方法进行进一步总结。

 


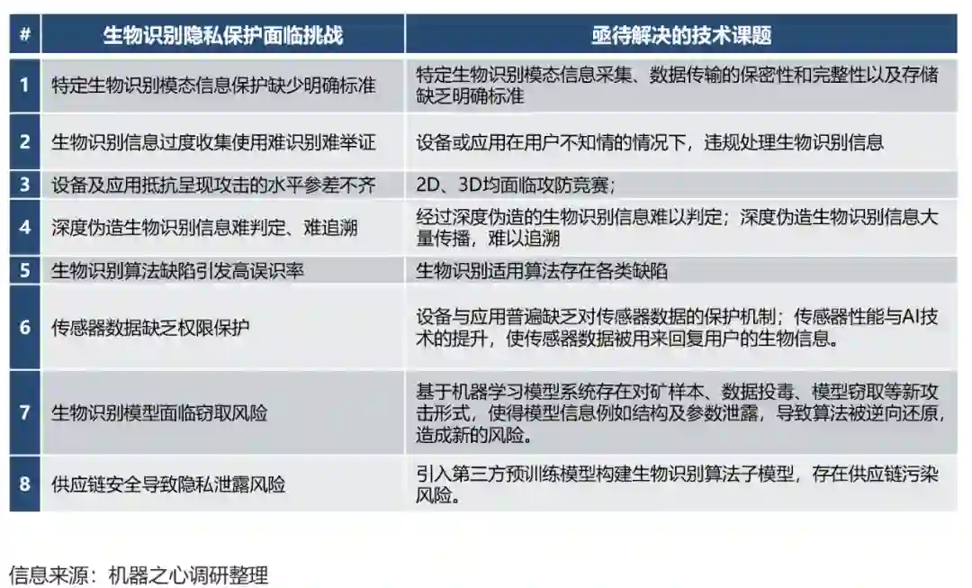
2020 年 10 月,中国信通院泰尔终端实验室联合电信终端产业协会、电信终端产业协会、中国互联网协会、互联网金融身份认证联盟及移动 APP 创新与个人信息保护实验室联合发布《生物识别隐私保护研究报告》,对生物识别系统隐私保护存在的问题进行了八个维度的总结,并延展就亟待解决的技术课题进行了讨论,机器之心总结如下:


 

2021 年中下旬,数据安全法及个人信息保护法施行启动,市场对升级技术,采用新一代具有隐私保护增强能力的生物识别系统的需求进一步升温,从技术上突破提高生物识别系统的安全性,实现生物识别系统的隐私保护能力提升迫在眉睫。相应的,构建新一代可信 AI 系统能力的生物识别技术的研发热度也也在上升。 

 

11 月 29 日,在机器之心最新一期线上分享中,我们邀请到了中国信通院云大所人工智能部副主任石霖、上海交通大学教授郁昱、墨奇科技联合创始人 & CTO 汤林鹏及天壤联合创始人韩定一四位嘉宾从学术研究、技术实现、应用挑战及安全合规四个角度全面解读隐私保护增强的新一代生物识别技术,内容涉及基于格的模糊提取器方法、精准便捷兼容的隐私保护的生物识别技术实现、中国信通院 “护脸计划” 解读、可信生物识别技术升级过程中面对的产业应用挑战等。


 

分享主题:隐私保护增强的新一代生物识别技术


嘉宾简介:


石霖,中国信通院云计算与大数据研究所人工智能部副主任。毕业于中国人民公安大学,有丰富的网络安全实践经验,负责数据中心联盟区块链和安全领域研究工作,牵头起草了多个云计算、移动互联网领域的安全标准。


郁昱,上海交通大学计算机科学与工程系教授,主要研究方向包括密码基础理论、后量子密码和隐私保护计算等。2020 届科学探索奖数学物理学领域获奖者。郁昱教授目前担任了中国密码学会理事、ASIACRYPT 指导委员会委员和国际密码学会理事会观察员,以及三大密码学会议会 CRYPTO、EUROCRYPT、ASIACRYPT,以及 TCC, PKC, CHES, CCS 等重要会议的程序委员会委员。


汤林鹏,墨奇科技联合创始人及 CTO。汤林鹏在普林斯顿大学获得计算机科学博士学位,曾在 KDD、AISTATS、OSDI、ATC 等顶级机器学习和计算机系统会议上发表多篇论文。2016 年联合创立墨奇科技,负责算法、系统和软硬件研发,通过创新性的产品技术推动下一代生物识别和通用的非结构化数据处理,包括大规模图像检索系统,保护隐私的生物识别技术,非接触指掌纹、指掌静脉识别解决方案,以及 AI 数据库产品等。


韩定一,天壤联合创始人,上海交通大学博士,人工智能与大数据领域专家。原阿里巴巴集团资深专家、云搜索和云推荐领域顶级专家,国内规模最大的搜索和数据管理平台核心设计者。2016年创立天壤,旨在运用人工智能技术,解决复杂系统的智能决策问题,将通用人工智能推广应用于各个领域,解决行业的实际问题,服务城市与企业的数字化转型。


分享摘要:


  • 基于格的模糊提取器与隐私保护生物识别应用

  • 精准可靠、主动便捷、保护隐私的新一代生物识别

  • 走近中国信通院“护脸计划”:打造人脸识别安全合规的产业生态

  • 趋势圆桌:生物识别隐私保护增强技术实践与产业应用挑战


直播时间:北京时间 11 月 29 日 19:00 – 21:00


直播间:关注机动组视频号,北京时间 11 月 29 日开播


交流群:欢迎关注隐私保护、可信生物识别技术的读者加入本次直播交流群探讨交流


 

如群已超出人数限制,请添加机器之心小助手:syncedai、syncedai2、syncedai2、syncedai4、syncedai5,备注「可信生物识别」即可加入。
 
「智周洞察」 是由机器之心Pro出品,专注趋势性新一代人工智能技术的新型研究品牌,围绕人工智能学术探索与工程技术热点研究方向展开深入探究,追踪最新的AI技术路线,分析成熟情况,洞察潜在技术迭代机会。

「智周洞察 · 可信AI」专题系列关注以构建可信AI系统为目标的新一代人工智能技术,围绕隐私保护、可解释性、公平性及稳健性增强等角度展开具体探讨。

点击阅读原文或通过 pro.jiqizhixin.com 获取智周洞察完整版报告,探索可信生物识别技术路线,洞察领军厂商可信生物识别技术布局。

登录查看更多
2

相关内容

区块链能源电力行业应用实践报告
专知会员服务
43+阅读 · 2022年3月22日
《人脸识别数据安全标准化研究报告(2021版)》发布
专知会员服务
33+阅读 · 2022年1月2日
鲁棒和隐私保护的协同学习
专知会员服务
38+阅读 · 2021年12月22日
专知会员服务
81+阅读 · 2021年10月18日
专知会员服务
53+阅读 · 2021年8月17日
专知会员服务
81+阅读 · 2021年7月28日
《隐私计算白皮书(2021年)》正式发布(附下载链接)
专知会员服务
96+阅读 · 2021年7月22日
2021年金融级数据库容灾技术报告(附PDF全文)
专知会员服务
20+阅读 · 2021年7月11日
【动态】 “人工智能安全与隐私”系列论坛第12期圆满落幕
中国图象图形学学会CSIG
0+阅读 · 2022年4月11日
「绝悟」AI 再次亮相GDC,展示人机协作与内容生成能力
中国信通院:数据中心产业图谱研究报告
THU数据派
0+阅读 · 2022年2月16日
国家自然科学基金
4+阅读 · 2015年12月31日
国家自然科学基金
7+阅读 · 2015年12月31日
国家自然科学基金
6+阅读 · 2014年12月31日
国家自然科学基金
1+阅读 · 2013年12月31日
国家自然科学基金
0+阅读 · 2013年12月31日
国家自然科学基金
6+阅读 · 2012年12月31日
国家自然科学基金
0+阅读 · 2012年12月31日
国家自然科学基金
2+阅读 · 2011年12月31日
国家自然科学基金
0+阅读 · 2011年12月31日
国家自然科学基金
9+阅读 · 2011年12月31日
Reasoning on Knowledge Graphs with Debate Dynamics
Arxiv
14+阅读 · 2020年1月2日
VIP会员
相关VIP内容
区块链能源电力行业应用实践报告
专知会员服务
43+阅读 · 2022年3月22日
《人脸识别数据安全标准化研究报告(2021版)》发布
专知会员服务
33+阅读 · 2022年1月2日
鲁棒和隐私保护的协同学习
专知会员服务
38+阅读 · 2021年12月22日
专知会员服务
81+阅读 · 2021年10月18日
专知会员服务
53+阅读 · 2021年8月17日
专知会员服务
81+阅读 · 2021年7月28日
《隐私计算白皮书(2021年)》正式发布(附下载链接)
专知会员服务
96+阅读 · 2021年7月22日
2021年金融级数据库容灾技术报告(附PDF全文)
专知会员服务
20+阅读 · 2021年7月11日
相关基金
国家自然科学基金
4+阅读 · 2015年12月31日
国家自然科学基金
7+阅读 · 2015年12月31日
国家自然科学基金
6+阅读 · 2014年12月31日
国家自然科学基金
1+阅读 · 2013年12月31日
国家自然科学基金
0+阅读 · 2013年12月31日
国家自然科学基金
6+阅读 · 2012年12月31日
国家自然科学基金
0+阅读 · 2012年12月31日
国家自然科学基金
2+阅读 · 2011年12月31日
国家自然科学基金
0+阅读 · 2011年12月31日
国家自然科学基金
9+阅读 · 2011年12月31日
Top
微信扫码咨询专知VIP会员