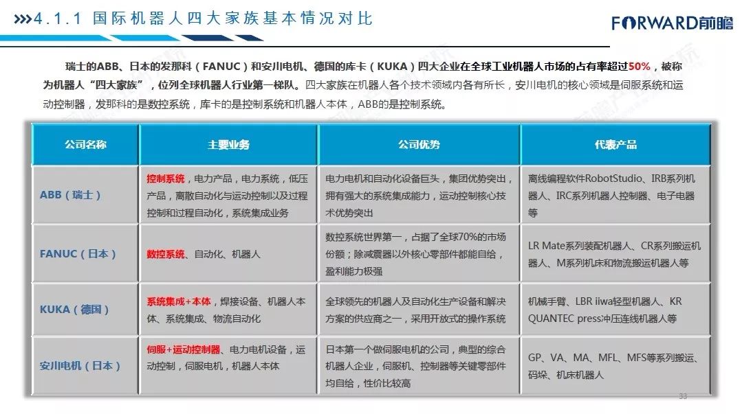
【机器人】2018年机器人产业发展研究报告

2019 年 2 月 20 日 产业智能官



【机器人】工业机器人四种编程技术

当前机器人广泛应用于焊接、装配、搬运、喷漆及打磨等领域,任务的复杂程度不断增加,而用户对产品的质量、效率的追求越来越高。在这种形式下,机器人的编程方式、编程效率和质量显得越来越重要。降低编程的难度和工作量,提高编程效率,实现编程的自适应性,从而提高生产效率,是机器人编程技术发展的终极追求。

本文将就机器人编程技术的发展作一介绍,希望能给读者带来一些启发。

对工业机器人来说,主要有三类编程方法:在线编程、离线编程以及自主编程三类。在当前机器人的应用中,手工示教仍然主宰着整个机器人焊接领域,离线编程适合于结构化焊接环境,但对于轨迹复杂的三维焊缝,手工示教不但费时而且也难以满足焊接精度要求,因此在视觉导引下由计算机控制机器人自主示教取代手工示教已成为发展趋势。

1. 示教编程技术

(1)在线示教编程 通常由操作人员通过示教盒控制机械手工具末端到达指定的姿态和位置,记录机器人位姿数据并编写机器人运动指令,完成机器人在正常加工中的轨迹规划、位姿等关节数据信息的采集、记录。

示教盒示教具有在线示教的优势,操作简便直观。如图1所示,示教盒主要有编程式和遥感式两种。例如,采用机器人对汽车车身进行点焊,首先由操作人员控制机器人达到各个焊点对各个点焊轨迹通过人工示教,在焊接过程中通过示教再现的方式,再现示教的焊接轨迹,从而实现车身各个位置各个焊点的焊接。

车身机器人点焊过程如图2 所示。但在焊接中车身的位置很难保证每次都完全一样,故在实际焊接中,通常还需要增加激光传感器等对焊接路径进行纠偏和校正。



图1 机器人示教盒



图2 汽车车身机器人点焊

(2)激光传感辅助示教 在空间探索、水下施工、核电站修复等极限环境下,操作者不能身临现场,焊接任务的完成必须借助于遥控方式。环境的光照条件差,视觉信息不能完全地反馈现场的情况,采用立体视觉作为视觉反馈手段,示教周期长。

激光视觉传感能够获取焊缝轮廓信息,反馈给机器人控制器实时调整焊枪位姿跟踪焊缝。哈尔滨工业大学高洪明等提出了用于遥控焊接的激光视觉传感辅助遥控示教技术,克服了基于立体视觉显示遥控示教的缺点。通过激光视觉传感提取焊缝特征点作为示教点,提高了识别精度,实现了对平面曲线焊缝和复杂空间焊缝的遥控示教(见图3)。



图3 基于激光辅助示教的遥控操作系统

(3)力觉传感辅助示教 由于视觉误差,立体视觉示教精度低,激光视觉传感能够获取焊缝轮廓信息,反馈给机器人控制器实时调整焊枪位姿跟踪焊缝。但也无法适应所有遥控焊接环境,如工件表面状态对激光辅助示教有一定影响,不规则焊缝特征点提取困难,为此哈尔滨工业大学高洪明等提出了“遥控焊接力觉遥示教技术”,采用力传感器对焊缝进行辨识,系统结构简单,成本低,反应灵敏度高,力觉传感与焊缝直接接触,示教精度高

通过力觉遥示教焊缝辨识模型和自适应控制模型,实现遥示教局部自适应控制,通过共享技术和视觉临场感实现人对遥控焊接遥示教宏观全局监控。

(4)专用工具辅助示教 为了使得机器人在三维空间示教过程更直观,一些辅助示教工具被引入在线示教过程,辅助示教工具包括位置测量单元和姿态测量单元,分别来测量空间位置和姿态。由两个手臂和一个手腕组成,有6个自由度,通过光电编码器来记录每个关键的角度。

操作时,由操作人员手持该设备的手腕,对加工路径进行示教,记录下路径上每个点的位置和姿态,再通过坐标转换为机器人的加工路径值,实现示教编程,操作简便, 精度高,不需要操作者实际操作机器人,这对很多非专业的操作人员来说是非常方便的。

借助激光等装置进行辅助示教,提高了机器人使用的柔性和灵活性,降低了操作的难度,提高了机器人加工的精度和效率,这在很多场合是非常实用的。

2. 离线编程技术





图4 离线编程中的关键步骤



图5 基于Roboguide的离线编程和仿真

(2)商业离线编程软件 一般包括: 几何建模功能、基本模型库、运动学建模功能、工作单元布局功能、路径规划功能、自动编程功能、多机协调编程与仿真功能

目前市场上常用的离线编程软件有:加拿大 Robot Simualtion公司所开发的Workspace离线编程软件;以色列 Tecnomatix 公司所开发开的ROBCAD离线编程软件;美国 Deneb Robotics 公司所开发的IGRIP离线编程软件;A B B机器人公司开发基于 Windows 操作系统的RobotStudio离线编程软件。

此外日本安川公司开发了MotoSim离线编程软件,FANUC公司开发了Roboguide离线编程软件,可对系统布局进行模拟,确认TCP的可达性,是否干涉,也可进行离线编程仿真,然后将离线编程的程序仿真确认后下载到机器人中执行。



3. 自主编程技术

随着技术的发展,各种跟踪测量传感技术日益成熟,人们开始研究以焊缝的测量信息为反馈,由计算机控制焊接机器人进行焊接路径的自主示教技术。

(1)基于激光结构光的自主编程 基于结构光的路径自主规划其原理是将结构光传感器安装在机器人的末端,形成“眼在手上”的工作方式,如图6所示,利用焊缝跟踪技术逐点测量焊缝的中心坐标,建立起焊缝轨迹数据库,在焊接时作为焊枪的路径。



图6 基于结构光的路径自主编程

韩国Pyunghyun Kim 将线结构光视觉传感器安装在 6 自由度焊接机器人末端,对结构化环境下的自由表面焊缝进行了自主示教。在焊缝上建立了一个随焊缝轨迹移动的坐标来表达焊缝的位置和方向,并与连接类型(搭接、对接、V 形)结合形成机器人焊接路径,其中还采用了 3 次样条函数对空间焊缝轨迹进行拟合,避免了常规的直线连接造成的误差,如图7所示。



图7 传感器扫描焊缝为获取焊接路径

(2)基于双目视觉的自主编程 基于视觉反馈的自主示教是实现机器人路径自主规划的关键技术,其主要原理是:在一定条件下,由主控计算机通过视觉传感器沿焊缝自动跟踪、采集并识别焊缝图像,计算出焊缝的空间轨迹和方位(即位姿),并按优化焊接要求自动生成机器人焊枪(Torch)的位姿参数。

(3)多传感器信息融合自主编程 有研究人员采用力控制器,视觉传感器以及位移传感器构成一个高精度自动路径生成系统。系统配置如图8所示,该系统集成了位移、力、视觉控制,引入视觉伺服,可以根据传感器反馈信息来执行动作。该系统中机器人能够根据记号笔所绘制的线自动生成机器人路径,位移控制器用来保持机器人T C P点的位姿,视觉传感器用来使得机器人自动跟随曲线,力传感器用来保持TCP点与工件表面距离恒定。



图8 基于视觉、力和位置传感器的路径自动生成系统



基于增强现实的机器人编程技术(RPAR)能够在虚拟环境中没有真实工件模型的情况下进行机器人离线编程。由于能够将虚拟机器人添加到现实环境中,所以当需要原位接近的时候该技术是一种非常有效的手段,这样能够避免在标定现实环境和虚拟环境中可能碰到的技术难题。增强现实编程的架构如图9所示,由虚拟环境、操作空间、任务规划以及路径规划的虚拟机器人仿真和现实机器人验证等环节组成。



图9 基于增强现实的机器人编程架构

基于增强现实的机器人编程技术能够发挥离线编程技术的内在优势,比如减少机器人的停机时间,安全性性好,操作便利等。由于基于增强现实的机器人编程技术采用的策略是路径免碰撞、接近程度可缩放,所以该技术可以用于大型机器人的编程,而在线编程技术则难以做到。

5、编程技术的发展趋势

随着视觉技术、传感技术,智能控制,网络和信息技术以及大数据等技术的发展,未来的机器人编程技术将会发生根本的变革, 主要表现在以下几个方面

①编程将会变得简单、快速、可视、模拟和仿真立等可见。

②基于视觉、传感,信息和大数据技术,感知、辨识、重构环境和工件等的CAD模型,自动获取加工路径的几何信息。

③基于互联网技术实现编程的网络化、远程化、可视化。

④基于增强现实技术实现离线编程和真实场景的互动。

⑤根据离线编程技术和现场获取的几何信息自主规划加工路径、焊接参数并进行仿真确认。

总之,在不远的将来,传统的在线示教编程将只在很少的场合得到应用,比如空间探索、水下、核电等,而离线编程技术将会得到进一步发展,并与CAD /CAM、视觉技术、传感技术,互联网、大数据、增强现实等技术深度融合,自动感知、辨识和重构工件和加工路径等,实现路径的自主规划,自动纠偏和自适应环境。



工控老鸟:分享ABB机器人虚拟仿真技术


工业自动化的市场竞争压力日益加剧,客户在生产中要求更高的效率,以降低价格,提高质量。如今让机器仍编程在新产品之始花费时间检测或试运行是行不通的,因为这意味着要停止现有的生产以对新的或修改的部件进行编程。ABB的Robot Studio是建立在ABB Virtual Controller上的,我们可以使用它在电脑中轻易地模拟现场生产过程,让客户了解开发和组织生产过程的情况。



robotstudio功能特点:

1.CAD导入

RobotStudio可方便地导入各种主流CAD格式的数据,包括IGES、STEP、VRML、VDAFS、ACIS及CATIA等。机器人程序员可依据这些精确的数据编制精度更高的机器人程序,从而提高产品质量。

2. 自动路径生成

RobotStudio中最能节省时间的功能之一。该功能通过使用待加工零件的CAD模型,仅在数分钟之内便可自动生成跟踪加工曲线所需要的机器人位置(路径),而这项任务以往通常需要数小时甚至数天。



3.程序编辑器

程序编辑器(ProgramMaker)可生成机器人程序,使用户能够在Windows环境中离线开发或维护机器人程序,可显著缩短编程时间、改进程序结构。



4.路径优化

仿真监视器是一种用于机器人运动优化的可视工具,红色线条显示可改进之处,以使机器人按照最有效方式运行。

5.自动分析伸展能力

用户可通过该功能任意移动机器人或工件,直到所有位置均可到达,在数分钟之内便可完成工作单元平面布置验证和优化。

6.碰撞检测

碰撞检测功能可避免设备碰撞造成的严重损失。选定检测对象后,Robot Studio可自动监测并显示程序执行时这些对象是否会发生碰撞。

7.在线作业

使用Robot Studio与真实的机器人进行连接通信,对机器人进行便捷的监控、程序修改、参数设定、文件传送及备份恢复的操作。





工业互联网




产业智能官  AI-CPS


加入知识星球“产业智能研究院”:先进产业OT(工艺+自动化+机器人+新能源+精益)技术和新一代信息IT技术(云计算+大数据+物联网+区块链+人工智能)深度融合,在场景中构建状态感知-实时分析-自主决策-精准执行-学习提升的机器智能认知计算系统实现产业转型升级、DT驱动业务、价值创新创造的产业互联生态链



版权声明产业智能官(ID:AI-CPS推荐的文章,除非确实无法确认,我们都会注明作者和来源,涉权烦请联系协商解决,联系、投稿邮箱:erp_vip@hotmail.com。




工业互联网




产业智能官  AI-CPS


加入知识星球“产业智能研究院”:先进产业OT(工艺+自动化+机器人+新能源+精益)技术和新一代信息IT技术(云计算+大数据+物联网+区块链+人工智能)深度融合,在场景中构建状态感知-实时分析-自主决策-精准执行-学习提升的机器智能认知计算系统实现产业转型升级、DT驱动业务、价值创新创造的产业互联生态链



版权声明产业智能官(ID:AI-CPS推荐的文章,除非确实无法确认,我们都会注明作者和来源,涉权烦请联系协商解决,联系、投稿邮箱:erp_vip@hotmail.com。



登录查看更多
2

相关内容

人们为了让计算机解决各种棘手的问题,使用编程语言 编写程序代码并通过计算机运算得到最终结果的过程。
基于视觉的三维重建关键技术研究综述
专知会员服务
166+阅读 · 2020年5月1日
2020年中国《知识图谱》行业研究报告,45页ppt
专知会员服务
240+阅读 · 2020年4月18日
新时期我国信息技术产业的发展
专知会员服务
71+阅读 · 2020年1月18日
【德勤】中国人工智能产业白皮书,68页pdf
专知会员服务
310+阅读 · 2019年12月23日
2019中国硬科技发展白皮书 193页
专知会员服务
86+阅读 · 2019年12月13日
专知会员服务
87+阅读 · 2019年12月13日
【白皮书】“物联网+区块链”应用与发展白皮书-2019
专知会员服务
94+阅读 · 2019年11月13日
2019年人工智能行业现状与发展趋势报告,52页ppt
专知会员服务
124+阅读 · 2019年10月10日
互联网+检验检测智能化成发展趋势
人工智能学家
7+阅读 · 2019年3月2日
【工业智能】人工智能在智能制造中的应用
产业智能官
22+阅读 · 2019年1月11日
【学科发展报告】无人船
中国自动化学会
28+阅读 · 2019年1月8日
【物联网】物联网产业现状与技术发展
产业智能官
15+阅读 · 2018年12月17日
【机器人】机器人PID控制
产业智能官
10+阅读 · 2018年11月25日
【学科发展报告】多媒体分析
中国自动化学会
6+阅读 · 2018年9月29日
机器视觉技术的农业应用研究进展
科技导报
7+阅读 · 2018年7月24日
2018-2020年中国服务机器人行业深度研究报告
机器人大讲堂
5+阅读 · 2018年1月30日
UPSNet: A Unified Panoptic Segmentation Network
Arxiv
4+阅读 · 2019年1月12日
VIP会员
相关VIP内容
基于视觉的三维重建关键技术研究综述
专知会员服务
166+阅读 · 2020年5月1日
2020年中国《知识图谱》行业研究报告,45页ppt
专知会员服务
240+阅读 · 2020年4月18日
新时期我国信息技术产业的发展
专知会员服务
71+阅读 · 2020年1月18日
【德勤】中国人工智能产业白皮书,68页pdf
专知会员服务
310+阅读 · 2019年12月23日
2019中国硬科技发展白皮书 193页
专知会员服务
86+阅读 · 2019年12月13日
专知会员服务
87+阅读 · 2019年12月13日
【白皮书】“物联网+区块链”应用与发展白皮书-2019
专知会员服务
94+阅读 · 2019年11月13日
2019年人工智能行业现状与发展趋势报告,52页ppt
专知会员服务
124+阅读 · 2019年10月10日
相关资讯
互联网+检验检测智能化成发展趋势
人工智能学家
7+阅读 · 2019年3月2日
【工业智能】人工智能在智能制造中的应用
产业智能官
22+阅读 · 2019年1月11日
【学科发展报告】无人船
中国自动化学会
28+阅读 · 2019年1月8日
【物联网】物联网产业现状与技术发展
产业智能官
15+阅读 · 2018年12月17日
【机器人】机器人PID控制
产业智能官
10+阅读 · 2018年11月25日
【学科发展报告】多媒体分析
中国自动化学会
6+阅读 · 2018年9月29日
机器视觉技术的农业应用研究进展
科技导报
7+阅读 · 2018年7月24日
2018-2020年中国服务机器人行业深度研究报告
机器人大讲堂
5+阅读 · 2018年1月30日
Top
微信扫码咨询专知VIP会员