聚焦山西能源国改!

2019 年 4 月 22 日 君临
来源: 君临策(ID: junlince)


作者:君临策(授权发布)


今日导读

zzj会议解读

聚焦山西能源国改

从Zoom到云视讯

题材日历

数据看盘


zzj会议解读

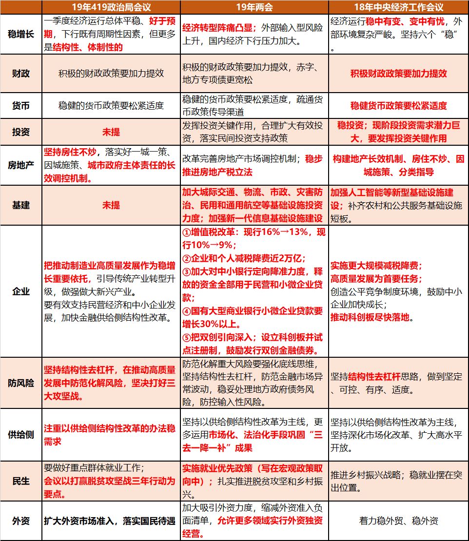
过去四年,zzj会议每年召开13次,按照惯例,其中4月、7月、10月(不一定有)、12月的zzj会议都会对当季或者年度经济形势给出判断。

相比于其他具有定调作用的会议,zzj会议的频率更高,并能较显著地影响市场对政策取向的预期。

我们认为4月19日这次会议有几个全新的提法值得重视:

第一,关于经济下行归因:“国内经济存在下行压力,这其中既有周期性因素,但更多是结构性、体制性的。”

第二,关于供给侧改革和需求的关系:“以供给侧结构性改革的办法稳需求。”

第三,关于地产长效机制:“落实好一城一策、因城施策、城市政府主体责任的长效调控机制。”

我们认为本次会议的重点在于政策对“核心矛盾”的认识,从18年的“更主要是结构性问题”到18年12月的“周期性和结构性并重”,最后演变到此次的“有周期性因素,但更多是结构性、体制性”

这种转变一方面反映了市场关心的宽松力度问题,存在短期收紧倾向,不会通过大水漫灌解决经济周期性问题。

另一方面,结构性、体制性问题,最终的指向都是改革。投资者需要重视资本市场改革和国企改革!

具体内容对比如下:

聚焦山西能源国改

2019年4月15日,山西省深化国有企业改革大会在太原召开。山西省国资委将2019年明确为山西省国资国企改革“决胜年”,提出山西国资国企改革已进入窗口期和攻坚期,处于乘数效应最大的阶段,必须以更大的决心、更强的举措向纵深推进,推动山西国资国企改革整体进入全国第一方阵。

另外,值得重视的是会上提出,山西今年要大力实施“上市公司+”战略,力争实现整体上市、新股上市两个“零的突破”,现有上市公司要加强市值管理,逐步提升资产证券化率。

从“2017序幕年”、“2018攻坚年”到“2019决胜年”,山西省国企国资改革稳步推进,从“顶层设计”到“施工图”再到“全面开工”,2019年山西省国企业国资改革将是重要窗口期。

山西作为产煤大省,山西省国企“一煤独大”现象极为严重,另外山西省七大煤企存在“大而不强”、“大而不专”等诸多问题,但7大煤炭集团下属的上市公司是山西省国有企业中最多的,山西省18家上市公司中有13家属于7大煤炭集团,煤企集团有望称为此次国改的突破口。

另外,我们注意到,2018年底到2019年初,山西省七大煤企集团中6个集团董事长换帅(焦煤集团、潞安集团、阳泉集团、大同煤业、晋煤集团、晋能集团),或在某一程度上预示了2019年山西七大煤企集团将有大动作。

“兼并重组”和“资产注入”是山西煤企国改重要手段。

对于煤企集团和上市公司来讲,我们认为最有可能的方式还是“兼并重组”和资产注入,这也符合“2018年将资产证券化率纳入‘一企一策’业绩考核”以及2019年提出的“市公司+”战略。

对山西七大煤企业集团及其对应的煤炭上市平台相关资产进行对比梳理,结论:

(1)山西七大煤企集团资产证券化率均较低,除山煤集团资产证券化率为55%外,其他煤企集团均不到50%;

(2)集团层面煤炭体量较大,注入空间较大:除山煤集团上市公司煤炭产量占集团的比重达到84%以外,其他上市公司层面体量均不到集团的一半;

(3)二者结合,重点关注西山煤电、大同煤业、潞安环能、阳泉煤业

附集团和上市公司资产对比(2017年):

【请旋转手机观看】

从Zoom到云视讯

云视频会议提供商Zoom(ZM.O)18日在纳斯达克上市,首日收盘报62美元,较IPO发行价36美元涨72%,总市值突破159亿美元,市值突破千亿人民币,市销率(PS)达到48倍。

Zoom上市有望拉动A股视频通信相关公司的价值重估。

Zoom是多人云视频会议软件,支持25人免费高清视频通话,是领先的移动视频会议工具。公司主要从事ToB的业务,为客户提供企业云视频会议解决方案。其产品包括Zoom提供高清视频、音频、协作和聊天系统。

公司对每个新注册用户提供40分钟云视频会议的免费时长,然后将其转化为付费用户。基于这样的轻商业模式,公司在云视频会议行业中快速成长,连续两年营收保持100%以上增速,2019年实现营收22亿元,利润5100万元。

云视讯行业近些年来的快速爆发,主要是由于以下因素的推动:

1)网络环境的改善及带宽成本的显著下降。目前100M 的网络环境即可实施1080P 的视频会议传输,视频会议的使用成本显著下降。

2)云计算及处理能力的提升,降低初期部署成本。原有视频会议系统需要配套采购MCU 支持(视频编解码处理器),伴随着计算能力的提升,目前在少数并发需求(24 方以下)时无需单独采购MCU。也可借助云计算,实现多方且无MCU 的视频会议通信模式,显著降低了初期部署成本。

据IDC预测,包括视频会议、语音聊天、内容共享等在内的移动办公与协作市场规模将在2022年达到430亿美元。而视频会议解决方案(传统视频会议+云视频会议)的市场规模据Gartner预测在2022年将达到71亿美元。

推荐重点关注A股标的:

会畅通讯(300578.SZ):可全面提供“云+端+行业”视频会议一体化解决方案。公司是Zoom在国内的第一家核心合作伙伴,是最早也是销售收入规模最大的合作伙伴。公司基于Zoom底层技术,结合中国市场需求特点进行了多层次的技术定制化开发和改造,是Zoom上市后最核心的受益标的。

亿联网络(300628.SZ):“SIP+VCS”双轮驱动龙头,公司核心优势在于企业云通信切入步伐超预期,与微软合作进展加快。2019年初公司和Zoom合作新产品,进一步打通海外VCS视频会议终端销售渠道。

其他受益标的:

指挥显示控制视频龙头淳中科技(603516.SH)、“公检法+专网+云服务”龙头苏州科达(603660.SH)、齐心集团(002301.SZ)、视源股份(002841.SZ)、二六三(002467.SZ)、华平股份(300074.SZ)等。

题材日历

4月23日海军节海上阅兵:据人民海军官方微博消息,海军副司令员邱延鹏介绍了4月23日在青岛及其附近海空域将举行各国海军舰艇海上阅兵,除军方参阅兵力外,俄罗斯、泰国、越南、印度等10多个国家近20艘舰艇将参加检阅活动。

4月25日“一带一路”:据一带一路网,第二届“一带一路”国际合作高峰论坛将于4月25日至27日在北京雁栖湖举行。这是今年中国最重要的主场外交,也将是又一次全球瞩目的国际盛会。

数据看盘

1、市场情绪

2、板块轮动

近十日热门题材

【请旋转手机观看】

概念资金

行业资金

牛市踏空,一定是您在投资生涯里最惨痛的回忆!

牛市持仓个股还跑不赢大盘指数,一卖个股就涨,一买个股就跌,仿佛被庄家狙击,不知何时才能赚钱。

又或是盘中洗盘,拿不稳,错失翻倍牛股行情,下车后追悔莫及。

而君临深知,机会是成长股中从不缺少的,但是往往持股者却缺少长拿的勇气,究其原因,还是因为对个股知之甚少,了解不够透彻。

因此,君临建立了长期优秀标的持续跟踪的机制:

① 聚焦主流赛道的核心龙头公司;

② 重点跟踪标的增加至30-40家;

③ 2019年的投资策略;

④ 提升快速反应和信息整合能力。

四重保障,带您看懂成长股。

这些内容,每日发布在君临付费订阅幸福版。

支撑这一服务体系的,是君临建立起来的一支专业和经验丰富的分析师团队。纵然是股神巴菲特,也需要借助分析师芒格的力量,以及背后强大的研究体系。

我们希望成为您的芒格,帮您看懂成长股,在牛市来临之际,不再满仓踏空,错失牛股!


登录查看更多
0

相关内容

新时期我国信息技术产业的发展
专知会员服务
71+阅读 · 2020年1月18日
报告 | 2020中国5G经济报告,100页pdf
专知会员服务
98+阅读 · 2019年12月29日
【德勤】中国人工智能产业白皮书,68页pdf
专知会员服务
309+阅读 · 2019年12月23日
2019中国硬科技发展白皮书 193页
专知会员服务
86+阅读 · 2019年12月13日
【大数据白皮书 2019】中国信息通信研究院
专知会员服务
138+阅读 · 2019年12月12日
医药零售行业报告
医谷
9+阅读 · 2019年7月8日
5G全产业链发展分析报告
行业研究报告
11+阅读 · 2019年6月7日
2019中国养老产业发展剖析与发展趋势分析报告
行业研究报告
8+阅读 · 2019年5月18日
2018年物业管理行业深度研究报告
行业研究报告
7+阅读 · 2019年5月17日
重磅!2019中国经济研判,涉及20个敏感问题…
笔记侠
10+阅读 · 2019年2月17日
IDG资本杨飞:从价值投资谈2017中国现象
IDG资本
4+阅读 · 2017年12月22日
Arxiv
18+阅读 · 2019年1月16日
Structure Aware SLAM using Quadrics and Planes
Arxiv
4+阅读 · 2018年8月13日
Arxiv
4+阅读 · 2018年5月24日
Arxiv
27+阅读 · 2018年4月12日
Arxiv
3+阅读 · 2018年1月10日
VIP会员
相关VIP内容
新时期我国信息技术产业的发展
专知会员服务
71+阅读 · 2020年1月18日
报告 | 2020中国5G经济报告,100页pdf
专知会员服务
98+阅读 · 2019年12月29日
【德勤】中国人工智能产业白皮书,68页pdf
专知会员服务
309+阅读 · 2019年12月23日
2019中国硬科技发展白皮书 193页
专知会员服务
86+阅读 · 2019年12月13日
【大数据白皮书 2019】中国信息通信研究院
专知会员服务
138+阅读 · 2019年12月12日
相关资讯
医药零售行业报告
医谷
9+阅读 · 2019年7月8日
5G全产业链发展分析报告
行业研究报告
11+阅读 · 2019年6月7日
2019中国养老产业发展剖析与发展趋势分析报告
行业研究报告
8+阅读 · 2019年5月18日
2018年物业管理行业深度研究报告
行业研究报告
7+阅读 · 2019年5月17日
重磅!2019中国经济研判,涉及20个敏感问题…
笔记侠
10+阅读 · 2019年2月17日
IDG资本杨飞:从价值投资谈2017中国现象
IDG资本
4+阅读 · 2017年12月22日
Top
微信扫码咨询专知VIP会员