苏州大学钟志远教授在STTT发表文章:环状RGD修饰的双硫交联聚合物囊泡阿霉素制剂用于皮下及原位非小细胞肺癌肿瘤的靶向化疗

2019 年 2 月 24 日 知社学术圈

海归学者发起的公益学术平台

分享信息,整合资源

交流学术,偶尔风月

肺癌由于极高的致死率和持续增长的发病率,成为全球范围内最致命的恶性肿瘤之一。化疗虽然具有毒副作用,但依然是肺癌病人主要/辅助的治疗方式。

苏州大学钟志远教授在施普林格自然出版集团与川大华西医院生物治疗国家重点实验室联合主办的《Signal Transduction and Targeted Therapy》(STTT)上发表论文,环状RGD修饰的双硫交联聚合物囊泡阿霉素制剂用于皮下及原位非小细胞肺癌肿瘤的靶向化疗。邹艳博士为本文第一作者,钟志远教授为本文通讯作者。



在过去的几十年里,研究者们研究了各种各样的抗癌纳米药物,在提高抗癌效率的同时降低化疗药物的毒副作用。然而,这些纳米系统的治疗效率仍不尽人意,很大程度归因于体内稳定性差及细胞内药物释放缓慢。钟志远教授团队发现双硫交联纳米药物在血液循环过程中保持稳定,而在细胞内能够快速释放抗癌药物。在此研究中,钟教授课题组设计制备了环状cRGD多肽介导的双硫交联聚合物囊泡制剂(cRGD-PS-Dox)用于荷人肺癌肿瘤裸鼠的靶向化疗,cRGD能与人非小细胞肺癌细胞A549表面过表达的整合素αvβ3/αvβ5特异性结合。


cRGD-PS-Dox粒径为100 nm左右,分布均一,为明显的空腔结构,且阿霉素(Dox)的载药量高达15.2 wt.%。在模拟细胞内还原环境下,24小时内累计释放量高达80%,而在生理环境下能有效抑制药物泄露(低于15%),如下图1。


图1. Illustration of cRGD-directed polymersomal doxorubicin (cRGD-PS-Dox) preparation and characterization. 


随后,研究人员发现空白囊泡载体生物相溶性良好,但包载阿霉素后能有效抑制细胞增殖,半致死量仅为3.2 μg/mL,分别低于非靶向对照组及商业化阿霉素脂质体的4.1及6.4倍。流式及共聚焦实验结果验证了cRGD-PS-Dox能被A549细胞有效摄取并快速释放Dox(图2)。


图2.  In vitro anti-tumor efficacy of cRGD-PS-Dox.


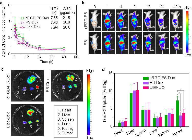
体内药代动力学和生物分布结果表明,cRGD-PS-Dox体内消除半衰期长达7.85 h,在肿瘤部位积累量高、滞留时间长(图3)。


图3. In vivo pharmacokinetics and biodistribution of cRGD-PS-Dox.


研究人员首先通过建立皮下荷肺癌肿瘤小鼠模型研究cRGD-PS-Dox的抗肿瘤活性。结果显示,当剂量为12 mg/kg时,cRGD-PS-Dox能有效抑制肿瘤增长,同时对小鼠的体重影响较小,肿瘤抑制率高达82.4%,显著高于其他各对照组。


图4. Antitumor activity of and PS-Dox in nude mice bearing subcutaneous A549 tumors.


进一步的研究发现,cRGD-PS-Dox对原位荷人肺癌肿瘤模型同样具有优异的肿瘤抑制作用,该组小鼠治疗期间体重无明显降低,中位生存期延长至57天。更重要的是,治疗组小鼠肺部肿瘤并没有转移至心、肝等正常器官(图 5,图6)。


图5. In vivo antitumor activity of cRGD-PS-Dox in nude mice bearing orthotopic A549 tumor xenografts.


图6. Ex vivo luminescence images of major organs from mice bearing orthotopic A549-luc tumor.


综上,本研究发现,cRGD-PS-Dox囊泡阿霉素制剂具有高载药量、小尺寸粒径、优异的稳定性,高效的肿瘤积累能力及靶向能力和可调节的药物释放等优点,最终实现了皮下及原位肺癌肿瘤安全、高效的靶向治疗。


参考文献



1. Nawaz, K. & Webster, R. M. The non-small-cell lung cancer drug market. Nat. Rev. Drug. Discov. 2016; 15: 229–230.

2. Yang Y, Yue C, Han Y, Zhang W, He A, Zhang C et al. Tumor-responsive small molecule self-assembled nanosystem for simultaneous fluorescence imaging and chemotherapy of lung cancer. Adv. Funct. Mater. 2016; 26: 8735-8745.

3. Zou Y, Zheng M, Yang W, Meng F, Miyata K, Kim H J et al. Virus-mimicking chimaeric polymersomes boost targeted cancer siRNA therapy in vivo. Adv. Mater. 2017; 29: 1703285.

4. Yang W, Zou Y, Meng F, Zhang J, Cheng R, Deng C et al. Efficient and targeted suppression of human lung tumor xenografts in mice with methotrexate sodium encapsulated in all-function-in-one chimeric polymersomes. Adv. Mater. 2016; 28: 8234-8239..


钟志远教授简介

钟志远,苏州大学特聘教授,国家杰出青年基金获得者,国家“万人计划”创新领军人才。苏州大学生物医用高分子材料重点实验室主任。1995年吉林工业大学(现吉林大学)获学士学位,1998年中国科学院长春应用化学研究所获硕士学位,2002年荷兰屯特大学获博士学位。2002-2007年荷兰屯特大学任助理教授。2007年4月起受聘为苏州大学特聘教授。2011-2012年担任苏州生物纳米园副总裁。研究领域涉及生物医用高分子材料、纳米药物及肿瘤靶向治疗。在国际主流期刊发表论文200多篇,论文共被引用14000多次,H-因子66 (web of science),3篇论文入选“中国百篇最具影响国际学术论文”,连续四年入选中国高被引学者榜单(材料科学领域),2018年入选药理学/毒理学领域全球高被引科学家(Highly Cited Researcher,Clarivate Analytics)。

申请了50多项国家和国际发明专利(其中授权20多项),11项专利技术已转让。近几年应邀在重要国际学术会议上做邀请报告50多次。苏州爱科赛尔生物医药有限公司的共同创始人。担任美国化学会期刊Biomacromolecules(影响因子:5.738)副主编,J. Controlled Release(IF 7.877)多期的客座主编,Mater. Today (IF 24.537), J. Controlled Release (IF 7.877),Nano Futures, Nanotechnology, J. Gene Med., J. Biomater. Sci. Polym. Ed., Mater. Today Chem.等国际期刊编委,《药学学报》及英文刊Acta Pharmaceutica Sinica B (IF 6.014)编委,新型高分子材料与控制释放系列高水平国际学术会议(SIPCD 2010,2012,2014,2016,2018)主席,中国材料研究学会高分子材料与工程分会常务理事等。江苏省教育厅优秀科技创新团队带头人。

获得了美国化学会的“生物大分子/大分子青年研究者奖”、德国洪堡基金会“贝塞尔研究奖”、日本和美国控制释放学会共同颁发的 “亚洲药物释放系统突破技术奖”等国际奖励。入选国家“万人计划”创新领军人才、国家杰出青年科学基金获得者(杰青结题特优)、国家百千万人才工程并授予“有突出贡献中青年专家”荣誉称号、科技部中青年科技创新领军人、苏州市十佳魅力科技人物等。享受国务院政府特殊津贴。2018年当选美国医学与生物工程院会士(AIMBE Fellow)。


Signal Transduction and Targeted Therapy简介


Signal Transduction and Targeted Therapy》(STTT)是施普林格自然出版集团和四川大学华西医院生物治疗国家重点实验室合作出版的全英文生物医学专业期刊。主编由美国俄亥俄州立大学Carlo M. Croce教授(美国三院院士,Cancer Research前主编),UCSD的张康教授、川大华西医院魏于全教授/院士担任。有来自全球等多个国家及地区的多位相关领域的近百位著名学者组成编委会。本杂志每周五发表文章,欢迎各位投稿,包括论著或综述。对于原创性成果采取“快速通道”模式,帮助作者以最快的速度发表文章,最快一周可接收。该杂志发表论文可免收发表费。该杂志投稿格式不限,正式发表之前再按杂志格式修改。感谢将此信息转发给您们的同事、朋友以及学生等。


Cite this articel

Yan Zou, Jingjing Wei, Yifeng Xia, Fenghua Meng, Jiandong Yuan & Zhiyuan Zhong,Targeted chemotherapy for subcutaneous and orthotopic non-small cell lung tumors with cyclic RGD-functionalized and disulfide-crosslinked polymersomal doxorubicin. Signal Transduction and Targeted Therapy volume 3, Article number: 32 (2018). doi.org/10.1038/s41392-018-0032-7


点击左下角阅读原文 查看及下载论文原文。

扩展阅读

 

华东理工大学NO纳米药物实现高效低毒癌症治疗

骨头内发现新血管,或与多种疾病有关?

纳米储氢材料用于“氢热抗癌治疗”

年纪大了免疫力下降是因为什么呢? 

大自然的馈赠,徒步摔一跤摔出Nature文章

本文系网易新闻·网易号“各有态度”特色内容

媒体转载联系授权请看下方

登录查看更多
0

相关内容

《技术转让软件工具国际期刊》提供了一个论坛,讨论支持计算机系统发展的工具的各个方面。它特别旨在在学术研究和工业实践之间提供一种以工具为导向的联系。 期刊链接:https://sttt.cs.uni-dortmund.de/about-this-journal.html
专知会员服务
29+阅读 · 2020年3月6日
【学科交叉】抗生素发现的深度学习方法
专知会员服务
25+阅读 · 2020年2月23日
Phase-aware Speech Enhancement with Deep Complex U-Net
Arxiv
3+阅读 · 2017年10月1日
Arxiv
3+阅读 · 2017年7月6日
VIP会员
相关论文
Phase-aware Speech Enhancement with Deep Complex U-Net
Arxiv
3+阅读 · 2017年10月1日
Arxiv
3+阅读 · 2017年7月6日
Top
微信扫码咨询专知VIP会员