智慧微格教室精准反馈模型的构建研究

2019 年 1 月 25 日 MOOC

 | 全文共12098字,建议阅读时24分钟 |

 

本文由《远程教育杂志》杂志授权发布

者:张慧 杨鑫 查强

摘要

 

有针对性的反馈是师范生教学技能提升的必要条件和关键环节。传统的“录播-点播-交互”微格教学系统,由于数据采集功能薄弱、学习行为分析功能欠缺等,使得学习者获得的反馈信息模糊、零散。智慧微格教室的出现,为精准反馈提供了环境支持,探讨其精准反馈作用机制,具有一定的理论和实践价值。精准反馈模型是在文献系统梳理的基础上,结合建构主义反馈作用机制和智慧微格教室的技术特征,提炼并验证得出的。其包含了六个核心要素为本体信息、学习者信息、绩效评价、过程监测、适切资源和发展计划;对核心要素的内在关联及反馈过程的逻辑演进关系分析显示:智慧微格教室精准反馈模型是一个内、外部交互作用的动态循环系统,涵盖自我反思、外部反馈、活动开展、环境支持等子系统,由融合性反馈内化的核心层、生成动态性数据资源池的交互层和提供开放性智慧场域的支持层共同构成。

关键词:智慧微格教室;教学实训;精准反馈


一、问题的提出

 

微格教学是一种模拟教学实训课程,是师范院校培养师范生教学技能的重要途径。反馈作为技能实训提升的重要关口和纽带,受到国内外研究者的广泛关注。国外学者主要关注反馈系统的构建及技术工具的优化。如,Grebennikov V.提出的微格教学反馈系统,应当包括功能(成效、监督管理),阶段(步骤、报告),标准(信息量、教育性、发展水平),工具(分析、学习偏好、发展前景预测、评论)[1]这四项维度。另外,一项在尼日利亚伊洛琳大学的调研发现,80%的调查对象认为,网络工具对其教学技能训练有积极影响,在师范生微格教学训练中多种技术的运用,能够提升师范生的课程整合能力和教学实践能力[2]。因此,充分运用Web 2.0Tools进行微格教学实训反馈评估,比传统方式具有更强的交互性,且能够给予更多细节和实践性指导[3]。将含有时间轴的视频标注工具(Video Annotation Tool,VAT)引入到学习管理系统构建的eFundi,有助于微格教学反馈信息的全面和充足[4]。

 

从微格教学现场反馈模块上看,国内学者重视学习者的中心地位,突出强调学生的实践能力[5]和同伴互评的动态灵活性[6]。如,田秋华等提出了“试讲者自评→同伴评议→教师或导生点评→试讲者回应”的合作互动微格教学评价模式[7]。

 

从网络反馈模块上看,多数师范院校构建了基于局域网或因特网,以Web2.0标准、数字视频采集和处理技术、数字视频点播技术为基础的新型微格教学系统,研究者也相应着重关注网络评价系统构建与技术支持。如,杨金来结合开放教育和网络学习环境的特征,构建了基于网络的多元形成性反馈体系[8];马志强等在分析学习者知识表征过程的基础上,构建了计算机支持的在线协作评价系统,并设计了促进知识表征水平提升的有效评价量规[9];毛刚等从反馈的需求侧(学生视角)出发,将学习分析理论与大数据评价融合,构建了以学习分析为中心的网络学习评价模型[10]。

 

另外,我国也开始在微格教学反馈系统中引入视频标注工具,如,黄予等运用Java+My SQL作为后台技术框架,以“点”(时间点)、“片”(逻辑切片)为标注对象,通过输入标注或生成逻辑切片的形式对微格教学实训视频进行评价[11]。

 

目前的微格教学反馈体系,主要是现场评价(自评一同伴互评一教师点评)和网络空间交互(课程板块留言与反馈)相结合开展。在此过程中,由于平台数据采集功能薄弱,而导致部分重要信息流失、学习行为数据分析和预测功能欠缺、各个评价模块之间相互割裂等问题。学生获得的反馈信息模糊、零散,使得学生自主灵活性不足、缺乏有效性指导,学生技能形成和能力提升缓慢。因此,随着信息技术、智慧学习环境的发展,传统的“录播一点播一交互”微格教学系统不断迭代升级,新型的智慧微格教室成为必然选择。

 

智慧微格教室是智慧学习环境的一种具体实现形式,通过感知学习情境、自动记录学习过程和评测学习结果,融合并分析内外部多元数据,为学习者提供个性化和形成性的反馈评价、学习资源和提升路径,有效促进学习者的技能形成和能力发展。

 

目前,关于新型智慧微格教室的反馈作用机制与信息模型的系统化和精细化研究还较少,而学习者个性化以及技能训练阶段性特征,又要求微格实训系统的反馈更加及时、精准,资源推送要持续满足学习者的具体需求和自适应学习路径。这就需要分析新型微格教学系统的数据获取、分析与预测功能,揭示学习者特征与反馈信息之间的作用关系,探索新型微格环境下学习者行为规律与反馈信息作用机制。为此,本研究针对上述问题,结合智慧微格教室的技术特征和反馈作用机制,构建了智慧微格教室精准反馈模型,探索解决师范生微格教学中的反馈问题,以提升师范生技能训练的效率和质量。

 

二、模型构建基础

 

(一)反馈作用机制

 

要构建反馈模型,我们首先应了解反馈是如何发生作用的,即反馈的作用机制。反馈是指缩小当前绩效(学习和表现)与目标绩效(目标与准则)之间差距的信息[12]。关于反馈作用模型,主要存在两种观点:一种是机械模型;另一种是建构主义模型。

 

机械模型认为,反馈能够影响或改变学习者行为的信息。这种观点假设学习资源和信息由教师或其他外部渠道提供,学习者对获得的信息作出反应进而提升绩效。由于忽视了学习者的主体性和自我建构能力,机械模型受到人们的质疑并逐渐衰微。

 

建构主义反馈模型则认为,学习者是积极参与反馈的自主构建者,将反馈作为一个内、外部因素共同作用的循环系统[13],反馈过程将促使学习者外显行为绩效提升和内隐技能形成[14]。外部反馈来源包括教师、同学、家人、机器、网络等;内部反馈是学习者自身认识、社会和情感上自我调节的能力表征。内部反馈和个性化学习支持,对学习者修改和调控学习策略具有重要影响[15]。除了受反馈源的影响外,反馈系统还受到诸多其他因素的影响。

 

美国教育传播与技术协会(AECT)在第四版的《教育传播与技术手册中》中提出,反馈的主要因素包括教师、学生、教学活动、教学管理、教学时机和信息技术[16]。综合建构主义反馈模型及其影响因素,本研究绘制了建构主义反馈作用机制,如图1所示。

 


通过多种渠道、在合适的时机为学习者提供评价信息和个性化学习支持,经由内、外部反馈循环能够促使学习者技能逐步形成。而多渠道、时机性和个性化都需要借助现代化的技术平台实现。可见,信息技术是有效反馈的环境支持,教学活动和学习管理是获得反馈的基础和活动域。而在此过程中,拓宽响应信息的来源、种类和持续性,聚焦信息的个性化和准确性,是提升反馈信息针对性和精准性的必要途径。

 

(二)智慧微格系统的技术特征

 

智慧微格系统由教师、学习者、教学活动、学习管理、学习资源、智慧工具六大要素相互关联、相互作用构成。其中,资源与工具是体现智慧微格教室功能的基础与条件。学习资源和智能工具的调配与支持,依赖于智慧微格教室架构下关键技术的实现。可以说技术的不断发展,催生了新的学习模式。

 

智慧微格教室的技术特性拓展了反馈的渠道、形态、内容和粒度,同时,也体现了精准反馈的实现路径,是精准反馈的技术基础与环境支持。在基于智慧微格教室的师范生技能实训精准反馈中,反馈信息不仅仅局限于现场交流和后期视频回放的简单响应,而是能够感知和提取情境数据,并实时记录和分析学习者的学习进程;其自动融合多元数据,对信息进行加工处理,并向用户提供个性化反馈和自适应学习路径,从而整合现场评价、网络评价、机器分析等模块信息,形成全面、精准、个性化的反馈体系。具体表现为以下三个方面:

 

1.情境感知——多元数据感知与捕获

 

Dey(2000)认为,如果一个系统能够通过情境,为用户提供与其任务相关的信息或者服务,这个系统就是情境感知(Context-aware)的[17]。换言之,情境感知要收集用户所处环境及其任务有关的各种信息,在进行转码加工后为用户做出反馈。学习情境,包括个体在内的各种要素,会随着时间的推移而不断发展变化。所以,情境信息获取、整合、分析与反馈是一个复杂的动态过程,这个过程可划分为以下三个模块:情境信息监测与收集、信息建模与推理、信息解释与存储。

 

信息监测与收集模块的功能是动态监控与筛选情境信息。情境信息包括物理情境(Physical Context)信息、用户情境(User Context)信息、计算机情境(Computing Context)信息、人机交互(Human-computer Interaction Context)信息、社会情境(Social Context)信息等[18]。信息建模与推理模块的功能是将多类型数据转码成适当格式,整合构建综合情境信息数据库,并获得高级情境信息[19]。信息解释与存储模块的功能是对上述处理后的信息进行解释,生成可视化结果并存储在相应位置。

 

2.学习分析——学习行为聚合与分析

 

学习分析(Learning Analytics,LA)被誉为教育信息化发展的新浪潮,备受学界关注。2011年,首届学习分析与知识国际会议,将学习分析定义为“对学习者及其环境信息的测量、收集、分析与呈现,其目的是理解和优化学习及其产生的情境[20]。”学习分析是一个新的学科研究领域,很多工具和方法源自于信息技术领域,在其发展过程中本身也贡献了一系列方法,如,统计分析、语义分析、社会网络分析(Social Network Analysis,SNA)、可视化分析等。学习分析工具分为商业工具和研究工具。

 

商业工具一直处于发展最前沿,商业领域的分析工具也越来越多地应用于教育领域:一是已有分析工具的深度应用,比如,将SPSS、Stata、Nvivo等数据、文本分析工具,嵌入信息化平台的学习分析层中,用于分析学习者的学习行为。二是商业工具引入教育领域,如Google Analytics和Mixpanel都属于网络分析工具,能够对学习者的网络学习行为、参与度、学习轨迹等进行记录与分析。三是专门的教育分析工具的开发,随着学习分析领域的不断发展,一些新的分析工具和软件应运而生,比如,Tableau Software、Infochimps,这些工具有效缓解了学习分析过程中数据导入、数据过滤和可视化等复杂问题。

 

3.自适应技术——个性化服务与支持

 

随着信息技术的不断发展,“智慧化”和“个性化”成为教育信息化推进的新需求。自适应技术能够根据用户特征,帮助其从海量的信息资源中有效抽取有用信息,剔除不必要信息。这成为信息化发展的重要方向,其特征也契合了教育信息化发展的趋势[21]。

 

自适应体现在三个方面:一是互链性,即整体学习内容是互相联通的,学习者能够通过多样化导航提示,链接到所需页面,立体化地构建知识体系;二是适应性,系统将依据学习者模型,为其推送知识体系中所欠缺的部分,同时摒弃已掌握或者重复性的内容;三是个性化,学习任务的制定与服务,将参考学习者的学习风格、学习背景和学习动机等要素,并随机进行动态调整[22]。

 

自适应系统的参考模型是学习和开发自适应学习系统的基础工作,AHAM(Adaptive Hypermedia Application Model)是最常用的通用参考模型框架[23]。该参考模型包括五个“层”级,分别为运行时层(Runtime Layer)、呈现规范(Presentation Specification)、存储层(Storage Layer)、错固定层(Anchoring Layer)和内部组件层(Tithin-Component Layer),每个层的要素和功能均被清晰地划分,以便于不同的开发者进行研究[24]。

 

(三)模型构建的基本流程

 

模型是对现实问题的表征或者是一种问题解决方式的抽象概括,也可以是对系统中不同要素的标准化描述[25]。构建模型的目的是为了促进人们更好地了解事物内部逻辑关系,揭示系统要素之间相互作用机制和运行规律,以便于更有效地分析和解决问题。模型构建的方法需要结合研究目的和研究对象的特征,按照一定的逻辑原则进行设计和验证。

 

Reigeluth认为,模型构建可分为以下三道程序:首先,选择与设计需求模型;其次,运用该模型设计具体案例,并收集运行过程中的数据;第三,数据分析与案例矫正;第四,循环收集数据、矫正案例,直到数据结论完善[26]。郑勤华等提出了综合建模方法的三个步骤:(1)特征分析(数据排序和聚类分析,特征和基准点提取);(2)模型建构(综合评测参考系);(3)运行测评(发布及应用反馈,效果监测)[27]。赵可云等将模型构建的方法概括为四个步骤:收集项目要素,循环评定要素,验证模型要素,模型建立[28]。

 

综合以上信息可以发现,模型构建的一般方法都是先进行核心要素提炼;进而依据系统特征及逻辑关系初步构建模型;最后进行修改验证。并且抽象模型既依托于现实,又具有一定的前瞻性,兼具理论性、实践性和创造性。因此,模型验证应当融入理论专家、教育实践工作者、学习者的意见,注重理论逻辑和实践经验的多维视角融合[29]。

 

本研究以模型构建理论为基础,结合系统论思想,形成精准反馈模型构建的基本流程:(1)反馈模型要素提炼。我们通过梳理相关文献,结合对师范生、实训教师的访谈,提炼反馈模型的组成要素,按照其固有逻辑及相关规律,搭建核心要素的基本关系框架。(2)核心要素验证。即编制测评量表,对师范生进行测试,经统计分析后,对核心要素进行确认与调整。(3)初步构建反馈模型。即在明确核心要素及其关系框架的基础上,厘清反馈模型的逻辑层次关系,结合反馈作用机制和智慧微格教室特征,初步构建精准反馈模型。(4)模型修正与阐释。即采用德尔菲法,背对背地征求专家意见,经多轮“意见一统计一修正一反馈”循环分析,直到结果一致,在修正后确立最终的智慧微格教室精准反馈模型。

 

三、模型构成的要素分析

 

(一)核心要素提炼

 

本研究以文献资料为原始理论材料,通过归纳总结,辅之以对师范生、实训指导教师的访谈,进而提炼关于反馈的核心要素。本研究通过梳理反馈内涵、需求、特点、影响因素等方面的研究成果(见表1),结合对师范生和实训教师的访谈发现,关于反馈的描述主要是从反馈内涵和反馈特性两个维度进行阐述。

 

反馈内涵涉及反馈的主要目的、需求表现、作用功能等,能够体现反馈及其过程的本质和核心,也是我们需要重点关注的内容;反馈特性则主要描述高质量的反馈需要具备哪些特征和条件,如表1所示,高质量的反馈具备多样化、交互性、及时性、持续性、个性化五大特征,是检验核心要素的标准之一。

 

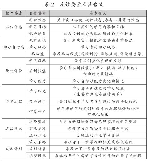
本研究将表1中的反馈内涵维度梳理为1(个具体要素,包括物理信息、学习目标、优秀绩效、先前知识、学习风格、参与度、学习成就、实训技能、学习能力、学习轨迹、动态评价、信息分析、剔除信息、需求信息、主动推送、学习策略、规划样表和调整进程。

 


从整体来看,这些要素可分为三种类型:(1)先前信息反馈,即在实训之前就能够基本掌握的信息,包括实训环境、相关人员、实训任务等,这些信息具有多样化特征;(2)动态过程反馈,包括绩效评价、学习进程反馈等,体现持续性、及时性、交互性特征;

 

(3)后期规划反馈,包括适切资源、发展计划等,此类反馈具有明显的个性化特征。

 

如果仅按照先前信息、过程信息和规划信息进行归类,则无法体现反馈核心要素的类型和功能,还可能会割裂反馈的过程性。如,“学习目标”和“学习风格”虽然都是先前信息,但“学习目标”是任务信息,为缩小当前绩效和目标绩效提供参照标准;而“学习风格”是学习者信息,为个性化反馈奠定基础,二者的反馈功能不同。再如,“资源”既属于过程信息也属于规划信息,要素的归类模糊且笼统。因而,在师范生实训过程的基础上,本研究按照反馈的重要模块及功能类型,结合具体要素的基本含义,将反馈的18个具体要素初步整合为六个核心要素,分别为:本体信息、学习者信息、绩效评价、学习进程、适切资源、发展计划。核心要素和具体要素及其含义,详见表2。

 


具体来看,物理信息、学习目标和优秀绩效,本质是对期望状态和物理信息的陈述,我们将其归纳为本体信息。它们在已有研究中以“目标、任务、内容、需求、发展需要、阐释优秀行为以及情境”等形式反复出现。先前知识、学习风格、参与度反映的是学习者本身的信息。学习成就、实训技能和学习能力是对学习结果最直接的反馈,即绩效评价。

 

学习进程反馈包含学习轨迹、动态评价和信息分析,它是对学习者实训的实时情况、学习进程详细信息、学习路径信息等的持续性反馈。关于后期的规划反馈,则要体现个性化特征:一方面,要为学习者筛选、推送个性化需求资源(与新学习任务密切相关的资源、系统调整学习资源、提供改进问题的适切性建议和相关学习资源等);另一方面,要帮助学习者明确下一步学习的计划和策略(构建个人发展计划样表、进一步明确学习的方向、下一步学习计划和策略、调整学习步调等)。

 

因而,我们在研究中将剔除资源、需求资源和主动推送归类为适切资源;将学习策略、规划样表和调整进程归类为发展计划。

 

(二)核心要素的基本关系

 

根据建构主义反馈作用机制,反馈是内、外部因素共同作用的循环系统,学习者处于反馈的核心,多元性评价、持续性响应、个性化支持,能够提升反馈的精准性,促进学习者外显行为和内隐技能的形成。

 

因此,学习者应处于反馈的中心位置,通过不同渠道获取的本体信息、学习者信息、绩效评价、学习进程、适切资源、发展计划这六个核心要素。并使其信息处于动态响应状态。六要素并非相互孤立,而是相互关联、相互交叠,按照学习者的学习情况和需求进行整合与分析,为其提供持续性、个性化的反馈,要素关系结构,如图2所示。外部反馈(来自教师、同伴、虚拟空间成员、机器等的反馈),与学习者的自我反馈形成互动交融,贯穿于整个学习活动过程中。

 


(三)核心要素的验证

 

师范生是智慧微格教室反馈最直接的对象和主体,其需求和认可度对于提升反馈的精准性具有关键性作用。为了解师范生对反馈要素的真实态度,验证六个核心要素是否符合师范生技能实训反馈的需求,我们对应用对象(师范生)进行了抽样测试。

 

首先,我们按18个具体要素进行问题设计与表征,构建“师范生微格技能实训反馈需求测试表”,18个问题按照李克特量表(Likert scale)设置五点选项,即“非常同意”、“比较同意”、“同意”、“不太同意”、“不同意”。测量表的内容效度采用逻辑分析法,由研究小组对要素指标进行调整修改,基本保证指标体系和研究目标的一致性。

 

然后,实施此次验证。研究组对陕西师范大学、山西师范大学、西华师范大学等120名师范生进行测试,发放问卷120份,回收问卷120份。统计每个题目中五个选项的选择率,之后计算每个核心要素的三个维度选项的平均选择率,如表3所示。

 


由表3可知,选取的师范生对反馈模型的六个核心要素的认同率(非常同意、比较同意和同意)均达到85%以上。

 

四、智慧微格教室精反馈模型的构建及阐释

 

(一)层级关系

 

智慧微格教室的技术特性体现了其功能价值,情境感知、学习分析、自适应等核心技术手段依托智慧工具和学习资源,提供多渠道反馈、持续性响应、个性化支持的反馈服务;多源性、多元态、多类型的反馈信息,贯穿于整个教学活动和学习管理过程中。这极大地拓展了内、外部反馈的深度与广度,强化了二者之间的互动作用。通过内、外部反馈的共同循环作用,逐步缩小了当前绩效与目标绩效之间的差距,促进了学习者技能形成和绩效提升。

 

可见,智慧微格教室反馈模型在核心要素确立的基础上,具有不同层级之间的顺序、递进关系。环境是反馈开展的条件和支持;过程是反馈相互关联、产生功效的场域,二者的支持和推进,促使目标逐步达成。因此,反馈模型的构建应遵循“环境支持→过程展开→目标实现”的逻辑演进关系,如图3所示,前者作为后者的基础,后者构成了前者的趋势。

 


(二)初步构建与循环修正

 

由于模型的构建具有很强的抽象性和理论性,每一个概念的使用及其相互关系都需要尽可能准确。因而,我们按照初步构建的反馈层级关系,采用德尔菲法,邀请多名专家进行多层次、多轮循环评定,以修正不恰当因素,确保理论上的合理性和科学性。

 

首先,设计评定文档,按照反馈模型层级关系,文档分为“环境”、“过程”和“目标”三个部分:(1)“环境”部分包括情境感知、学习分析和自适应三个项目;(2)“过程”部分包括本体信息、学习者信息、绩效评价、学习进程、适切资源、发展计划和自我反思七个项目;(3)“目标”包含一个项目。

 

然后,确定天津大学和东北师范大学的3名教育技术专家、西华师范大学的6名师范生实训教师为专家组。寄出评定文档征求专家组意见,根据意见进行修正后再寄出评定文档,再一次征求专家组意见进行修正。经过两次循环修正直到专家组意见统一。综合专家组意见,做出以下调整与修正:

 

其一,在智慧微格教室内部环境特征中增加“协同交流”模块。智慧微格教室虽然凸显技术性特征,但环境的本质功能是为教学和学习服务,技术的迭代升级并没有使其基本价值消退,智慧微格教室仍然承载课堂教学和学习活动,机器辅助并不能取代师生面对面交流的作用和意义。协同交流体现了整体在运行发展过程中各元素之间的互动、协调与合作,包括人与人之间*面对面、虚拟交互)、人与系统、机器、资源等之间的交互与协作。增加“协同交流”既强调面对面的交流形式,也体现人机交互的技术特性。

 

其二,将“学习进程”改为“过程监测”。这里所指的“学习过程”的目的是为了表征对学习者学习过程的追踪分析和动态评估。学习过程既要实现对学习者学习实时进度和路径信息的静态描述,也要为学习者提供在学习进程中学习行为和递进性学习效能的动态评价。“学习进程”更侧重于静态信息;而“监测”具有实时观察整个过程和分析测量的涵义,能够更为准确地体现该要素的动态性、持续性、分析性等特征。因此,可将“过程监测”替换“学习进程”。

 

最后,综合以上修正意见,结合我们对师范生及一线微格实训教师的访谈,对原始模型进行了修正和完善,构建了智慧微格教室的精准反馈模型。

 

(三)模型阐释

 

智慧微格教室精准反馈模型,是一个内、外部交互作用的动态循环系统,涵盖自我反思、外部反馈、活动开展、环境支持等子系统。基于建构主义反馈作用机制、智慧微格教室特征和教师与学生的反馈需求,本研究构建出包括核心层、交互层和支持层的三层开放式同心圆模型,如图4所示。

 


其中,核心层是模型的中心,通过内、外部反馈的融合作用,实现从当前绩效到目标绩效的跨度;交互层通过技术手段与实践活动联通支持层和核心层,捕捉并整合分析多元数据,为个性化反馈提供数据依据;支持层处于最外环,具有开放性和共享性特征,是整个反馈过程的支持系统。从其“同心圆”的整体格式来看,由内层(内部反馈一外部反馈)到外层(过程一环境)的逻辑向度,体现了从内在到外在、从微观到宏观的层级关系;由外层(环境一过程)到内层(外部反馈一内部反馈)的逻辑向度,体现了外层对内层发展的保障和支撑作用。

 

1.核心层:融合性反馈的内化

 

学习者处于精准反馈的中心,通过外部反馈信息和内部自我反思的动态融合,不断地进行自我监控、自我调整和自我评价,将实训过程中的每一步融合性反馈信息内化,促进学习者学习技能的形成与发展。学习者的自我反思在反馈作用过程中发挥着举足轻重的作用,因为外部反馈只有通过内部反馈才能产生作用,知识技能(尤其是高阶知识技能)一定要经过亲身体验和反复实践才能深刻理解与掌握[40]。学习者借助于持续性、及时性和个性化的外部信息,不断缩小当前绩效与目标绩效之间的差距"同时,在持续对比内、外部反馈的过程中,发展学习者的反思能力,增强自我评价意识与寻求反馈的习惯。

 

外部反馈分为先前信息反馈、动态过程反馈和后期规划反馈三种类型。具体可提炼为本体信息、学习者信息、绩效评价、过程监测、适切资源、发展计划六个核心要素-

 

(1)本体信息是对期望状态和物理信息的陈述。体现维度为物理信息(实训环境、硬件设备、参与人员信息等)、学习目标和优秀绩效标准;(2)学习者信息涵盖学习者的全方位信息。体现维度为先前知识、学习风格和参与程度(现场讨论、网络互动和评论留言等);(3)绩效评价主要针对静态学习成效的评价开展。体现维度为学习成就、实训技能)如导入、提问、语言技能等方面)和学习能力;(4)过程监测是学习者在实训过程中的动态性描述与评价。体现维度为学习轨迹(主要步骤及停留时间等)、动态评估和信息分析(数据统计和可视化分析结果);(5)适切资源帮助学习者筛选合适的资源。体现维度为剔除资源(已掌握的学习内容、目标过高资源、重复性资源等)、需求资源和主动推送(按时按需推送);(6)发展计划是根据学习者实训情况设计完整的学习计划。体现维度为学习策略、规划样表(规划路径)和调整进程。

 

六个核心要素既保持单线程作业,又相互影响、相互交融,通过智慧微格教室所提供的多种渠道,为学习者提供持续性、个性化响应。

 

2.交互层:动态性数据资源池

 

反馈过程基于智慧微格教室开展,融合了教学活动、学习管理、智慧工具、学习资源四个模块,在技术手段与实践活动交互过程中,积累并生成动态性资源池,为精准反馈提供数据基础。教学活动主要指学习者课堂技能实训活动,即,学习者在智慧微格教室中,模拟教师开展某一特定的教学技能的训练,并将整个教学过程录制下来,参与者可在虚拟空间进行实时留言评论。当技能训练结束后,由指导教师组织重播或点播观看视频,首先由学习者进行自我反思,进而开展小组评议和教师指导,必要时教师可通过示范教学帮助学生提升技能。

 

互联网环境下的学习空间支持同步和异步交互,这进一步拓展了反馈的时间与空间,同时也有助于学习共同体的构建。学习管理的对象包括物理环境和虚拟环境中的信息,学习管理即对学习者及其技能训练的整个过程所有信息的存储与分析处理,包括学习者信息、课程管理、学习追踪与分析、资源清洗与推送等。

 

在学习者开展技能实训的过程中,教学活动和学习管理提供活动域和生成性数据;智慧工具和网络学习资源则保障反馈渠道的畅通和提供个性服务支持。学习者一方面通过现场协同交流、后期视频观摩、虚拟空间互动、远程异步讨论等多样化信息渠道,获得直接、及时和交互性的反馈信息"另一方面,智慧微格教室通过情境感知、动作捕获、学习行为追踪与分析、适应规则匹配等过程,输出可视化分析结果,进而从资源池中提取,并向学习者推送适切性资源,为其定制个性化学习规划与路径。

 

数据资源支持文本、声音、图片、视频等多种类型,包含静态信息、整合信息、分析信息和个性化整合信息。其中,静态信息即各模块描述性信息;整合信息即将相近、延续性信息进行整合,如,关于学习者特征的综合信息(基本信息、学习风格、先前学习状况等);分析信息即对信息和数据进行统计分析,并可视化呈现出来,如,学习者的每个实训环节及评价、所讲授知识点的正确率等"个性化信息即根据学习者学习情况,制定后期学习规划,推送适切性学习资源。

 

3.支持层:开放性智慧场域

 

智慧微格教室为精准反馈提供技术支持和活动场域,其处于不断发展完善和技术升级的动态过程,是一个具有开放性和共享性特征的场域。基于情境感知、学习分析和自适应三大核心技术以及协同交流的整合,通过四个环节的循环运动为精准反馈提供着智慧服务,即智慧感知、智慧分析、智慧评价和智慧定制。

 

智慧感知即收集学习者实训过程中的多种数据,包括情境信息、参与者信息等。情境信息的获取,主要通过传感设备和虚拟设备。传感设备可以直接感知外界环境信息;虚拟设备则不能直接感知信息,而是在数据源中抓取所需信息,如,用户已完成的任务、论坛留言等。参与者信息部分可通过传感设备获取,经过网络爬虫技术进行数据挖掘,还可以自动提取网络中的相关信息[41]。

 

智慧分析即对多元数据的整合与解释。数据解释是一种高级抽象过程,能够帮助我们全面地理解现象和问题,如,对问题的剖析、对行为进行预测等[42]。

 

智慧评价包括每个模块的形成性评价、总体评价、交互评估、学习推测等动、静态评价。通过智慧微格实训系统,以文字、图形、图表等形式输出。智慧微格教室支持同步和异步交互,为学习者提供阶梯性学习指导,帮助学生实现自我反思和意义建构。

 

智慧定制即依据学习者学习、实训情况,为其规划个性化学习路径并筛选适切性学习资源。在智慧定制过程中用到的主要技术,包括语义网本体技术、模糊逻辑、贝叶斯网络等。

 

五、结语

 

反馈是影响学习目标实现的关键因素之一,内、外部反馈的共同循环作用,能够促进学习者自我监控、自我调节和自我评价能力的提升。从传统微格教室到智慧微格教室的变革,正在重新定义反馈的构思和管理方式。学习者与学习环境的无缝融合,极大地拓展了反馈内容及形式的深度与广度,从而提升学习反馈服务的精准性。

 

本研究在提炼反馈核心要素的基础上,厘清反馈模型不同层级之间的逻辑演进关系,结合建构主义反馈作用机制和智慧微格教室的技术特征,构建了智慧微格教室的精准反馈模型,并对其进行阐释。实际上,反馈贯穿于学习的始终,是学习目标实现和技能形成的基础条件,也是对学习过程的深入认识。智慧微格教室精准反馈模型的提出,为推动教育信息化的进一步发展和师范生技能实训提质増效,提供了一种参照框架。

 


基金项目:本文系2016年南充市社会科学研究“十三五”规划课题“基于翻转课堂教学的教师测评模型构建与应用研究”(项目批准号:NC2016C080)的研究成果。

作者介绍:张慧,天津大学教育学院在读博士,研究方向:教育技术理论与实践、职业教育信息化研究;杨鑫,东北师范大学信息科学与技术学院在读博士,研究方向:信息化教育应用;查强,博士,天津市千人计划入选者,天津大学教育学院博士生导师,加拿大约克大学副教授、研究生部主任,研究方向:比较教育、高等教育。

 

转载自:《远程教育杂志》2018年第6期

排版、插图来自公众号:MOOC(微信号:openonline)


新维空间站相关业务联系:

刘老师 13901311878

邓老师 17801126118


微信公众号又双叒叕改版啦

快把“MOOC”设为星标

不错过每日好文

喜欢我们就多一次点赞多一次分享吧~


有缘的人终会相聚,慕客君想了想,要是不分享出来,怕我们会擦肩而过~

《预约、体验——新维空间站》

《【会员招募】“新维空间站”1年100场活动等你来加入》

有缘的人总会相聚——MOOC公号招募长期合作者



产权及免责声明 本文系“MOOC”公号转载、编辑的文章,编辑后增加的插图均来自于互联网,对文中观点保持中立,对所包含内容的准确性、可靠性或者完整性不提供任何明示或暗示的保证,不对文章观点负责,仅作分享之用,文章版权及插图属于原作者。如果分享内容侵犯您的版权或者非授权发布,请及时与我们联系,我们会及时内审核处理。


了解在线教育,
把握MOOC国际发展前沿,请关注:
微信公号:openonline
公号昵称:MOOC

   

登录查看更多
1

相关内容

COVID-19文献知识图谱构建,UIUC-哥伦比亚大学
专知会员服务
43+阅读 · 2020年7月2日
基于深度学习的手语识别综述
专知会员服务
47+阅读 · 2020年5月18日
人机对抗智能技术
专知会员服务
214+阅读 · 2020年5月3日
大数据安全技术研究进展
专知会员服务
96+阅读 · 2020年5月2日
基于深度学习的多标签生成研究进展
专知会员服务
147+阅读 · 2020年4月25日
面向司法案件的案情知识图谱自动构建
专知会员服务
126+阅读 · 2020年4月17日
专知会员服务
126+阅读 · 2020年3月26日
【中国人民大学】机器学习的隐私保护研究综述
专知会员服务
133+阅读 · 2020年3月25日
【自动化学报】零样本学习研究进展,中国石油大学
专知会员服务
88+阅读 · 2020年1月27日
 图像内容自动描述技术综述
专知会员服务
88+阅读 · 2019年11月17日
基于虚拟现实环境的深度学习模型构建
MOOC
24+阅读 · 2019年9月28日
支持个性化学习的行为大数据可视化研究
在线学习体验影响因素结构关系探析
MOOC
7+阅读 · 2019年3月20日
【大数据】如何用大数据构建精准用户画像?
产业智能官
12+阅读 · 2017年9月21日
Learning Embedding Adaptation for Few-Shot Learning
Arxiv
17+阅读 · 2018年12月10日
Arxiv
12+阅读 · 2018年9月5日
Arxiv
5+阅读 · 2018年5月5日
Arxiv
8+阅读 · 2018年2月23日
VIP会员
相关VIP内容
COVID-19文献知识图谱构建,UIUC-哥伦比亚大学
专知会员服务
43+阅读 · 2020年7月2日
基于深度学习的手语识别综述
专知会员服务
47+阅读 · 2020年5月18日
人机对抗智能技术
专知会员服务
214+阅读 · 2020年5月3日
大数据安全技术研究进展
专知会员服务
96+阅读 · 2020年5月2日
基于深度学习的多标签生成研究进展
专知会员服务
147+阅读 · 2020年4月25日
面向司法案件的案情知识图谱自动构建
专知会员服务
126+阅读 · 2020年4月17日
专知会员服务
126+阅读 · 2020年3月26日
【中国人民大学】机器学习的隐私保护研究综述
专知会员服务
133+阅读 · 2020年3月25日
【自动化学报】零样本学习研究进展,中国石油大学
专知会员服务
88+阅读 · 2020年1月27日
 图像内容自动描述技术综述
专知会员服务
88+阅读 · 2019年11月17日
Top
微信扫码咨询专知VIP会员