被美列入投资禁令清单,商汤科技推迟香港 IPO

2021 年 12 月 14 日 AI前线


整理 | 冬梅
商汤科技在上市之前临门生变。

据《华尔街日报》报道,商汤科技上周五没有按原计划为其 IPO 定价,使该公司在一周后的 12 月 17 日上市的计划遭受挫折。赴香港上市的公司通常会在股票开始交易前一周为 IPO 定价,已经认购股票的投资者在发行价确定前不会将钱汇出。

商汤过去几年共完成 12 轮融资,投资方包含大量美元基金。商汤被列入投资禁令清单,意味着此次 IPO 会遭受严重影响。

据消息称,导致商汤科技无法在按照原定日期上市的原因是:美国财政部于 12 月 10 日宣布将商汤科技列入“中国军工复合体企业”清单,进入这一清单的公司,美国投资者被禁止投资。

被美国“拉黑”后,商汤科技立即予以回应。商汤科技表示:“对于这一决定与相关指控表示强烈反对。我们认为该决定与相关指控毫无根据,反映了对我公司根本性的误解。科技发展不应该受到地缘政治的影响。”

商汤科技是领先的人工智能软件公司,致力于发展可持续、负责任并合乎伦理的人工智能技术与应用。商汤科技表示,其在各个方面严格遵守相关国家和地区的法律、法规。此外,商汤伦理委员会吸纳内外部专家成员,制定并监督实施严格的人工智能技术使用的伦理标准,让人工智能技术能获得恰当的应用。同时,商汤广泛同第三方机构与国际组织合作,制定了一系列人工智能可持续发展伦理治理原则,以负责任的态度推动人工智能技术可持续发展。最后,商汤科技强调道,将矢志不渝,继续践行“坚持原创,让 AI 引领人类进步”的使命,并全力保护公司和相关利益方的权益。

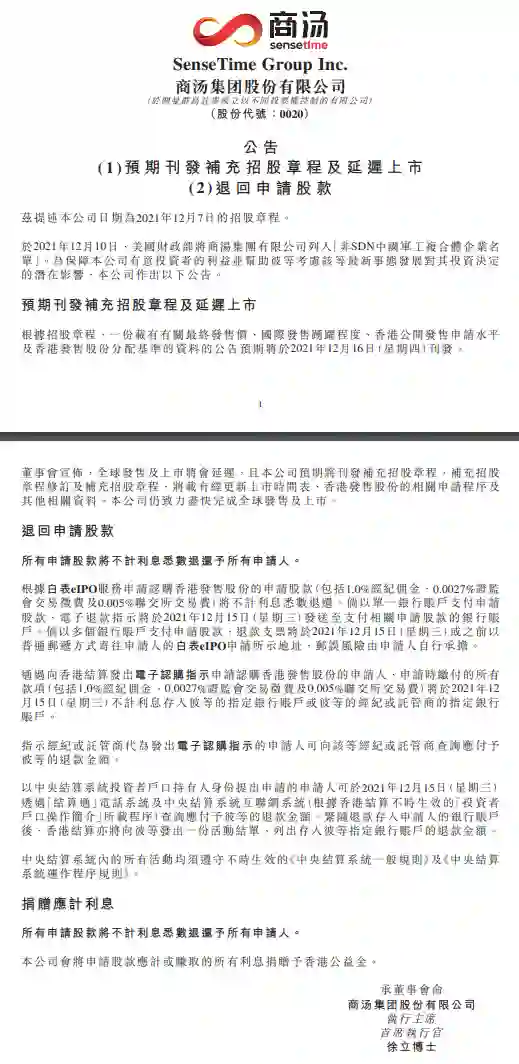
12 月 13 日上午,商汤科技在港交所发布公告称,将延迟全球发售及上市。董事会宣布,全球发售及上市将会延迟,且公司预期将刊发补充招股章程,补充招股章程修订及补充招股章程,将载有经更新上市时间表、香港发售股份的相关申请程序及其他相关资料。公司仍致力尽快完成全球发售及上市。所有申请股款将不计利息悉数退还予所有申请人。

你也「在看」吗?👇

登录查看更多
0

相关内容

【AI与工业】2022最新发布《工业物联网AI框架》59页PDF
专知会员服务
146+阅读 · 2022年3月30日
商汤科技再发《AI可持续发展报告》白皮书
专知会员服务
55+阅读 · 2021年11月16日
专知会员服务
145+阅读 · 2021年3月13日
美国人工智能国家安全委员会发布最终报告, 130页pdf
专知会员服务
146+阅读 · 2021年3月2日
商汤有望下周一重启IPO,维持7.67亿美元目标
机器之心
0+阅读 · 2021年12月17日
国家自然科学基金
0+阅读 · 2014年12月31日
国家自然科学基金
1+阅读 · 2014年12月31日
国家自然科学基金
0+阅读 · 2013年12月31日
国家自然科学基金
0+阅读 · 2012年12月31日
国家自然科学基金
0+阅读 · 2012年12月31日
国家自然科学基金
2+阅读 · 2012年12月31日
国家自然科学基金
0+阅读 · 2011年12月31日
国家自然科学基金
0+阅读 · 2009年12月31日
Arxiv
31+阅读 · 2021年3月29日
A Survey on Bayesian Deep Learning
Arxiv
64+阅读 · 2020年7月2日
Arxiv
11+阅读 · 2018年1月18日
VIP会员
相关基金
国家自然科学基金
0+阅读 · 2014年12月31日
国家自然科学基金
1+阅读 · 2014年12月31日
国家自然科学基金
0+阅读 · 2013年12月31日
国家自然科学基金
0+阅读 · 2012年12月31日
国家自然科学基金
0+阅读 · 2012年12月31日
国家自然科学基金
2+阅读 · 2012年12月31日
国家自然科学基金
0+阅读 · 2011年12月31日
国家自然科学基金
0+阅读 · 2009年12月31日
Top
微信扫码咨询专知VIP会员