中国“芯科技”新锐企业 50 强

2022 年 11 月 12 日 专知

来源:毕马威中国

  尽管过去几年所面临的行业内外挑战尚未远去,半导体行业忙于应付当前供应链短缺等问题的同时,大多数企业亦致力于细分市场的开拓,部分企业仍在寻求长期资本的投资或兼并扩张。

  2021年,全球半导体行业的收入再创新高,达到5560亿美元,预计到2022年将攀升至6000亿美元。毕马威市场调研显示:受主要终端市场创纪录的需求推动,几乎所有受访者均预期公司和行业收入以及盈利能力在2023年会有所提高。“毕马威半导体信心指数”同比增幅创历史新高,这足以反映半导体行业的强劲势头。总体来看,半导体行业的前景依旧值得期待。

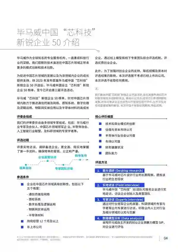
  为促进中国芯片领域的发展以及为该领域内企业的成长提供支持,继2020年发布首届毕马威中国“芯科技”新锐企业50评选后,毕马威中国设立“芯科技”新锐企业50榜单,至今已开启第三届评选活动。

  毕马威“芯科技”新锐企业50 榜单,针对中国芯片领域内致力于推进通信终端及网络、感知系统、数字处理及逻辑运用、物联网实体应用以及半导体材料的高成长企业,通过线上模型和线下专家团队综合评选机制,评选优质创业企业。

  毕马威中国“芯科技”新锐企业50榜单

具体内容如下


专知便捷查看

便捷下载,请关注专知公众号(点击上方蓝色专知关注)

  • 后台回复“C19” 就可以获取中国“芯科技”新锐企业 50 强》专知下载链接

                       
专知,专业可信的人工智能知识分发 ,让认知协作更快更好!欢迎注册登录专知www.zhuanzhi.ai,获取100000+AI(AI与军事、医药、公安等)主题干货知识资料!
欢迎微信扫一扫加入专知人工智能知识星球群,获取最新AI专业干货知识教程资料和与专家交流咨询
点击“ 阅读原文 ”,了解使用 专知 ,查看获取100000+AI主题知识资料

登录查看更多
0

相关内容

中国医疗科技行业研究报告(附报告)
专知会员服务
42+阅读 · 2023年1月8日
2022年中国物联网平台行业概览
专知会员服务
44+阅读 · 2022年8月31日
2022年中国汽车智能充电行业概览
专知会员服务
24+阅读 · 2022年8月18日
中国知识图谱行业研究报告(2022年)
专知会员服务
194+阅读 · 2022年8月13日
2022年中国集成电路行业研究报告
专知会员服务
69+阅读 · 2022年6月22日
2022年中国隐私计算行业研究报告(附下载)
专知会员服务
97+阅读 · 2022年5月1日
【研究报告】2021年中国AI+安防行业发展研究报告
专知会员服务
62+阅读 · 2021年10月20日
2020年中国《知识图谱》行业研究报告,45页ppt
专知会员服务
240+阅读 · 2020年4月18日
2022年中国AI工业质检行业产业链分析
专知
1+阅读 · 2022年9月2日
2022年中国物联网平台行业概览,33页ppt
专知
1+阅读 · 2022年8月31日
2022年中国汽车智能充电行业概览
专知
0+阅读 · 2022年8月18日
中国数字化采购行业研究报告,36页ppt
专知
1+阅读 · 2022年6月3日
极客邦荣获朝阳区高科技高成长20强企业榜单!
极客邦科技Geekbang
0+阅读 · 2022年3月31日
区块链能源电力行业应用实践报告
专知
3+阅读 · 2022年3月22日
2021年中国线性驱动系统行业短报告
专知
1+阅读 · 2021年11月26日
国家自然科学基金
3+阅读 · 2014年12月31日
国家自然科学基金
1+阅读 · 2014年12月31日
国家自然科学基金
0+阅读 · 2013年12月31日
国家自然科学基金
0+阅读 · 2013年12月31日
国家自然科学基金
0+阅读 · 2013年12月31日
国家自然科学基金
0+阅读 · 2012年12月31日
国家自然科学基金
2+阅读 · 2012年12月31日
国家自然科学基金
0+阅读 · 2011年12月31日
Arxiv
13+阅读 · 2021年10月9日
Arxiv
28+阅读 · 2021年10月1日
Arxiv
16+阅读 · 2021年1月27日
Arxiv
11+阅读 · 2018年5月13日
Arxiv
13+阅读 · 2018年1月11日
VIP会员
相关VIP内容
中国医疗科技行业研究报告(附报告)
专知会员服务
42+阅读 · 2023年1月8日
2022年中国物联网平台行业概览
专知会员服务
44+阅读 · 2022年8月31日
2022年中国汽车智能充电行业概览
专知会员服务
24+阅读 · 2022年8月18日
中国知识图谱行业研究报告(2022年)
专知会员服务
194+阅读 · 2022年8月13日
2022年中国集成电路行业研究报告
专知会员服务
69+阅读 · 2022年6月22日
2022年中国隐私计算行业研究报告(附下载)
专知会员服务
97+阅读 · 2022年5月1日
【研究报告】2021年中国AI+安防行业发展研究报告
专知会员服务
62+阅读 · 2021年10月20日
2020年中国《知识图谱》行业研究报告,45页ppt
专知会员服务
240+阅读 · 2020年4月18日
相关基金
国家自然科学基金
3+阅读 · 2014年12月31日
国家自然科学基金
1+阅读 · 2014年12月31日
国家自然科学基金
0+阅读 · 2013年12月31日
国家自然科学基金
0+阅读 · 2013年12月31日
国家自然科学基金
0+阅读 · 2013年12月31日
国家自然科学基金
0+阅读 · 2012年12月31日
国家自然科学基金
2+阅读 · 2012年12月31日
国家自然科学基金
0+阅读 · 2011年12月31日
相关论文
Arxiv
13+阅读 · 2021年10月9日
Arxiv
28+阅读 · 2021年10月1日
Arxiv
16+阅读 · 2021年1月27日
Arxiv
11+阅读 · 2018年5月13日
Arxiv
13+阅读 · 2018年1月11日
Top
微信扫码咨询专知VIP会员