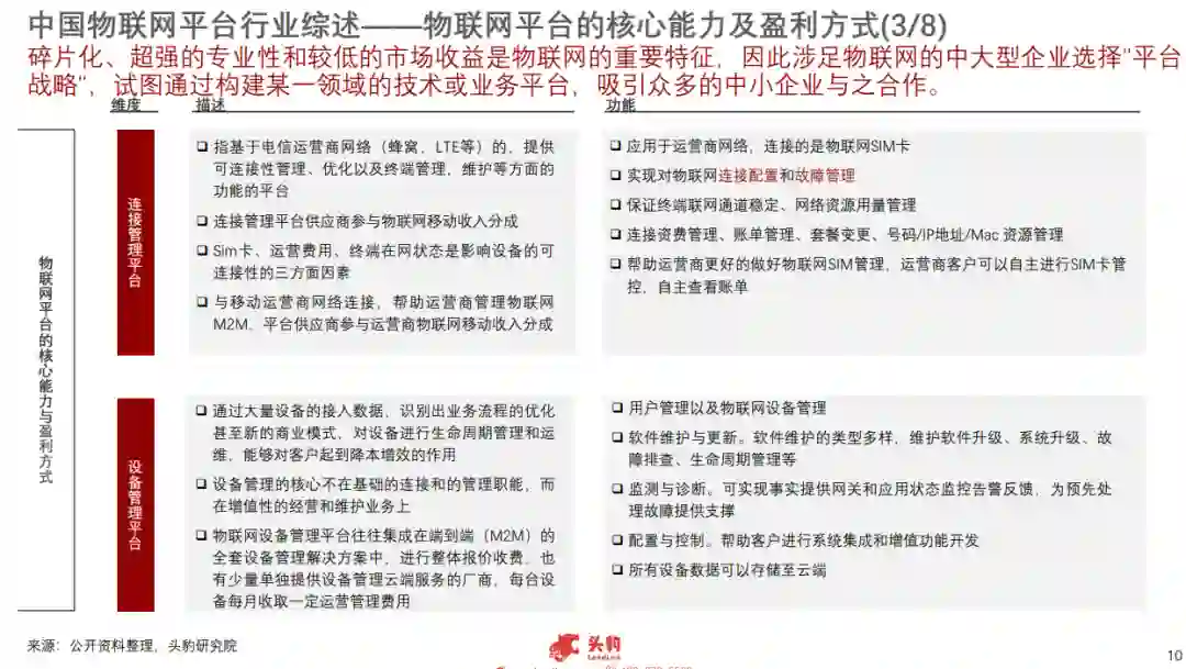
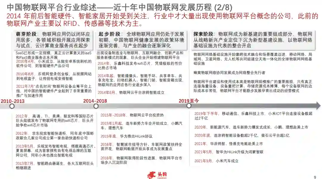
物联网未来是平台为王。   2009年中国政府提出「感知中国」理念,物联网被正式列为国家五大新兴战略产业之一,过去10余年,能够联网的设备数量和种类越来越多,物联网解决方案正在不可避免地变得更加复杂与动态,在大众熟知的物联网感知层、网络层、平台层、应用层四大层次里,平台层将作为物联网从设备连接到场景应用的关键“桥梁”而发挥作用。   云平台是物联网体系的重要组成。物联网平台起源于物联网中间件的形式,其目的是在硬件层和应用层之间起到中介作用,管理二者之间的所有交互。同时物联网平台解决应用碎片化,提高物联网效率。物联网,应用行业覆盖面广,专注于不同应用的厂家多,造成应用碎片化严重,产品开发周期长上市慢的问题。   物联网平台规模。物联网平台下游应有工业制造、智慧生活、公共事业以及环保能源等场景,自2017年起中国物联网平台行业增长迅速,并迎来了一波投资热潮,目前头部企业阿里云、华为云、腾讯云以及电信天翼云占据整个中国市场约70%的市场份额,预计到2026年中国物联网平台行规模将达到1581.3亿元。   未来,PaaS市场将成为头部云服务商竞争的焦点所在。谁能够为用户提供更丰富的PaaS服务,谁能够让用户对云的应用更加深入.

成为VIP会员查看完整内容
44

相关内容

中国金融云行业研究报告
专知会员服务
31+阅读 · 2022年9月22日
2022年中国汽车智能充电行业概览
专知会员服务
24+阅读 · 2022年8月18日
2022年中国网络安全行业白皮书,61页pdf
专知会员服务
51+阅读 · 2022年8月12日
2022年中国企业数字化学习行业研究报告
专知会员服务
36+阅读 · 2022年7月20日
2022年中国集成电路行业研究报告
专知会员服务
69+阅读 · 2022年6月22日
2022年中国隐私计算行业研究报告(附下载)
专知会员服务
97+阅读 · 2022年5月1日
2021年中国区块链行业发展白皮书,63页pdf
专知会员服务
70+阅读 · 2021年10月27日
专知会员服务
45+阅读 · 2021年10月6日
专知会员服务
63+阅读 · 2021年7月6日
《2021年中国AIoT产业全景图谱》白皮书,244页pdf
专知会员服务
131+阅读 · 2021年1月16日
中国金融云行业研究报告
专知
2+阅读 · 2022年9月22日
2022年中国物联网平台行业概览,33页ppt
专知
1+阅读 · 2022年8月31日
2022年中国汽车智能充电行业概览
专知
0+阅读 · 2022年8月18日
2022年中国网络安全行业白皮书,61页pdf
专知
1+阅读 · 2022年8月12日
2022年中国智慧医疗行业概览(摘要版)
专知
5+阅读 · 2022年6月11日
2021中国网络安全行业创新创业研究报告
CCF计算机安全专委会
5+阅读 · 2022年4月8日
《2021—2022中国大数据产业发展报告》
专知
12+阅读 · 2022年1月23日
【AIOT】2020年中国智能物联网(AIoT)白皮书|附下载
产业智能官
32+阅读 · 2020年3月13日
国家自然科学基金
6+阅读 · 2014年12月31日
国家自然科学基金
12+阅读 · 2013年12月31日
国家自然科学基金
3+阅读 · 2013年12月31日
国家自然科学基金
0+阅读 · 2012年12月31日
国家自然科学基金
0+阅读 · 2012年12月31日
国家自然科学基金
0+阅读 · 2012年12月31日
国家自然科学基金
2+阅读 · 2012年12月31日
国家自然科学基金
0+阅读 · 2012年12月31日
国家自然科学基金
0+阅读 · 2009年12月31日
Arxiv
0+阅读 · 2022年10月18日
Brain Network Transformer
Arxiv
0+阅读 · 2022年10月15日
Arxiv
23+阅读 · 2022年2月4日
Arxiv
36+阅读 · 2019年11月7日
A Comprehensive Survey on Graph Neural Networks
Arxiv
13+阅读 · 2019年3月10日
Arxiv
53+阅读 · 2018年12月11日
VIP会员
相关主题
相关VIP内容
中国金融云行业研究报告
专知会员服务
31+阅读 · 2022年9月22日
2022年中国汽车智能充电行业概览
专知会员服务
24+阅读 · 2022年8月18日
2022年中国网络安全行业白皮书,61页pdf
专知会员服务
51+阅读 · 2022年8月12日
2022年中国企业数字化学习行业研究报告
专知会员服务
36+阅读 · 2022年7月20日
2022年中国集成电路行业研究报告
专知会员服务
69+阅读 · 2022年6月22日
2022年中国隐私计算行业研究报告(附下载)
专知会员服务
97+阅读 · 2022年5月1日
2021年中国区块链行业发展白皮书,63页pdf
专知会员服务
70+阅读 · 2021年10月27日
专知会员服务
45+阅读 · 2021年10月6日
专知会员服务
63+阅读 · 2021年7月6日
《2021年中国AIoT产业全景图谱》白皮书,244页pdf
专知会员服务
131+阅读 · 2021年1月16日
相关资讯
中国金融云行业研究报告
专知
2+阅读 · 2022年9月22日
2022年中国物联网平台行业概览,33页ppt
专知
1+阅读 · 2022年8月31日
2022年中国汽车智能充电行业概览
专知
0+阅读 · 2022年8月18日
2022年中国网络安全行业白皮书,61页pdf
专知
1+阅读 · 2022年8月12日
2022年中国智慧医疗行业概览(摘要版)
专知
5+阅读 · 2022年6月11日
2021中国网络安全行业创新创业研究报告
CCF计算机安全专委会
5+阅读 · 2022年4月8日
《2021—2022中国大数据产业发展报告》
专知
12+阅读 · 2022年1月23日
【AIOT】2020年中国智能物联网(AIoT)白皮书|附下载
产业智能官
32+阅读 · 2020年3月13日
相关基金
国家自然科学基金
6+阅读 · 2014年12月31日
国家自然科学基金
12+阅读 · 2013年12月31日
国家自然科学基金
3+阅读 · 2013年12月31日
国家自然科学基金
0+阅读 · 2012年12月31日
国家自然科学基金
0+阅读 · 2012年12月31日
国家自然科学基金
0+阅读 · 2012年12月31日
国家自然科学基金
2+阅读 · 2012年12月31日
国家自然科学基金
0+阅读 · 2012年12月31日
国家自然科学基金
0+阅读 · 2009年12月31日
相关论文
微信扫码咨询专知VIP会员