从雄安新区看“未来之城”的中国方案:新区政策、理论、展望

2018 年 10 月 9 日 腾讯研究院

焦永利,中国浦东干部学院教学研究部副教授、经济学博士。

魏伟,武汉大学城市设计学院城市规划系主任、教授、博导。


引言

雄安新区既是国家级新区,又与进入21世纪以来国家批复设立的其他国家级新区具有明显区别。以雄安新区为标志,中国的“未来城市”计划呼之欲出,这是天时地利人和的综合效应,也表明在城市发展领域中国正在积极探寻面向未来科技和产业革命进行系统集成的城市发展“中国方案”。

本文尝试对此进行分析,提出面向“未来城市”的理论困境、创新需求与破题思路。主要结论是,我们比以往更加需要理论创新和政策创新的指引,需要尽快构建系统完善的“未来城市”理论体系、明确重要研究方向与议题、构建植根中国的城市治理体系。



1

“未来之城”的提出


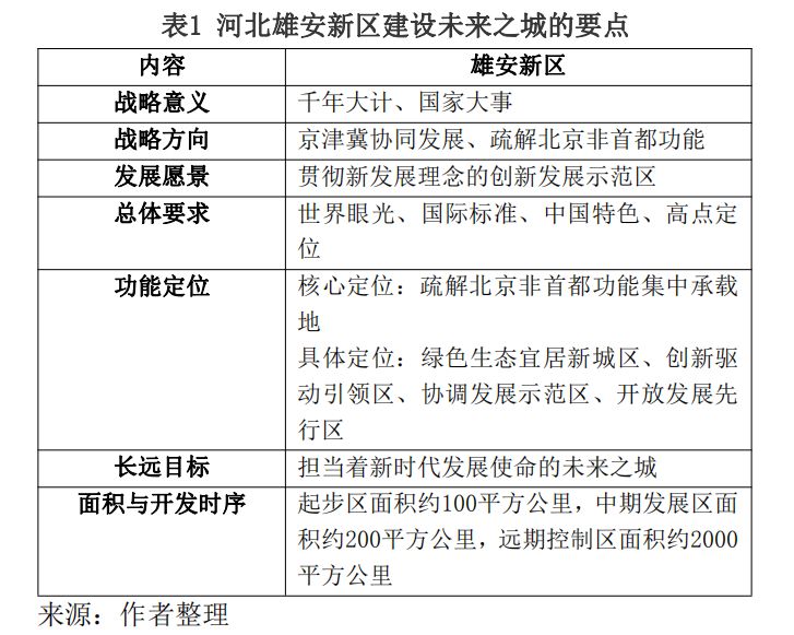
2017年4月,雄安新区横空出世,引起举世瞩目。雄安新区是继深圳经济特区和上海浦东新区之后又一具有全国意义的新区,是千年大计、国家大事,承担着疏解北京非首都功能、推进京津冀协同发展的历史重任。

中共十九大报告指出:“以疏解北京非首都功能为‘牛鼻子’推动京津冀协同发展,高起点规划、高标准建设雄安新区。”这意味着中国的新区战略与政策进入了新阶段,雄安新区未来将成为一座“担当着新时代发展使命的未来之城”,从而有可能使中国在全球城市发展领域实现“从跟跑到并跑再到领跑世界”。

国家级新区是由国家批复设立的,承担国家重大改革开放任务和区域发展带动作用的高等级、大尺度、综合性功能区域。从时间序列上看,雄安新区是我国设立的第19个国家级新区,但因其地位特殊,国家层面将之与深圳经济特区与上海浦东新区并列,称之为“千年大计、国家大事”。

从这个意义上来说,雄安新区又与进入21世纪以来国家批复设立的其他国家级新区具有明显区别。雄安新区既是国家级新区的一员,更是在新世纪诸多国家级新区实践的经验教训基础上的演进升级,具有“新时代”的典型特征。

如郝寿义①认为,我国已运行的国家级新区在作为增长极带动所在地区发展方面取得了长足进展,但在引领周边区域发展方面没有发挥应有的作用,原因是传统的新区开发模式导致其与周边区域的利益存在冲突,虹吸效应明显。雄安新区可视作国家级新区转型和升级的演进,其示范作用在于:从整体区域收益最大化的角度选址,在国家级新区发展模式和产业选择上走出新路子,在形成和充分发挥国家级新区制度增长极上下功夫。

截至2017年10月底,在中文核心期刊库查询到以雄安新区为题的论文共57篇,这些论文分别从设立雄安新区的重大意义与战略定位、雄安新区在京津冀协同发展中需要处理的多重关系、雄安新区的总体发展模式与路径、发展建设的具体领域思路等方面开展了初步研究,具体领域中包括了规划、创新、治理、生态、环保、资源、金融、公共服务、土地利用、开放、文化等方方面面。

学者们普遍认为设立雄安新区在国家层面具有重大意义。综合来看,关于雄安新区的研究已经形成了一些共识:雄安新区将成为中国新时代发展的一个综合性示范区、样板田,担负促进区域协同发展的重要任务,是北京非首都功能的集中承载区,也是河北发展的新增长极。

这样的“国家-区域”双重任务的叠加决定了雄安新区的发展需要系统性、前瞻性的创新,需要全面体现新发展理念,公共服务先行,构建创新为动力的新产业格局,形成新的开发模式。

同时,一些学者也敏锐地提出雄安新区的设立发展对理论研究提供了新机遇,也带来了新挑战。为此,本次尝试分析以雄安新区为代表的中国“未来之城”政策与实践进展,提出面向“未来城市”的理论困境、创新需求与破题思路。


2

新思路、新做法及其理论解释


关于雄安新区的设立与建设思路,中央媒体、河北省官方媒体发布了一系列重要稿件,这些文本渠道权威,可以用来作为政策分析的基本资料。

2017年4月1日,新华通讯社受权发布:中共中央、国务院决定设立河北雄安新区。雄安新区自此正式横空出世,受到举世瞩目。新华社通稿中将之表述为:“这是以习近平同志为核心的党中央作出的一项重大的历史性战略选择,是继深圳经济特区和上海浦东新区之后又一具有全国意义的新区,是千年大计、国家大事。”②从那时起,这件“千年大计、国家大事”就牵动着全国乃至全世界人们的目光。

关于设立雄安新区的决策背景,2017年2月23日,习近平总书记在河北安新县主持召开的座谈会上明确指出,规划建设雄安新区是具有重大历史意义的战略选择,是疏解北京非首都功能、推进京津冀协同发展的历史性工程。

由此可见,设立雄安新区首先是着眼于推动京津冀协同发展、以之作为疏解北京非首都功能的集中承载地,与通州的北京城市副中心一起形成北京新的两翼,共同搭建首都发展新的骨架。对于河北而言,则是与2022年北京冬奥会带动大发展的张北地区形成河北发展新的两翼。

“雄安新区将坚持以人民为中心的思想,成为一座现代宜居之城——如果说此前,中国的大部分现代化城市建设都是向外借鉴学习,那么在多年积累的基础上,雄安新区将构建一个蓬勃内生、发扬传统、自信开放的现代化城市,从而达到‘从跟跑到并跑再到领跑世界’,真正地成为一座‘担当着新时代发展使命的未来之城’”。③因此,雄安新区必须要走新路、开新局,方能承担起多方面的任务。

通过建设“未来之城”引领新发展,代表着在城市发展领域,中国正在积极探寻面向未来科技和产业革命进行系统集成的城市发展“中国方案”。如果说此前的各类新区更多是地方大力构建的生产功能为主的空间单元,那么,雄安新区可以看做探索未来城市整体发展模式的一个信号。从城市规划理论来观察,雄安必须形成强大的吸引力(体现在经济、文化、生态、生活等多个维度),方能成为“反磁力中心”,实现其设立初衷。


“未来之城”最大的特征是“新”,并且是系统化的“新”。这种“新”又分为两个层面,即城市本身(人居、空间、设施、产业、等维度)与城市建设(机制、融资、分配等维度)的系统集成创新,实现城市发展与治理的“未来化”。

2017年9月26日,原中共中央政治局常委、国务院副总理张高丽在河北雄安新区调研时提出:“新区规划编制取得重要阶段性成果,……新区已组建精简高效统一的管理机构,起步运作良好。改革开放政策设计工作有序推进,土地、住房、投融资等体制机制创新研究逐步深化。生态环境治理扎实推进,白洋淀流域上游环境综合整治和生态修复启动实施。管控工作科学有效,社会保持和谐稳定。”④

从这一段带有阶段性总结性质的讲话中可以梳理出雄安新区主要推进领域是:规划编制,管理机构,政策设计(包括土地、住房、投融资等体制机制革新),生态环境保护,局面管控等。本节就从这几个方面对雄安新区的未来城市规划与建设进行分析。


3

面向未来城市的规划编制


雄安新区的规划包括总体规划以及22个专项规划,其未来城市的属性体现在以下两个方面

第一,城市定位与发展模式。张高丽副总理在近期调研中强调要“顺应自然、尊重规律、平原建城的要求,体现中西合璧、以中为主、古今交融城市风貌特色”,“充分体现自然风貌,确保新区蓝绿空间占比70%以上。……要保护弘扬优秀传统文化,使新区规划建设与当地历史文化传承有机融合、相得益彰。”

徐匡迪院士也描述了雄安新区未来的生产、生活、生态三大发展空间:“水城共融犹如江南水乡,大量管廊地下藏,地底通道汽车穿梭忙,行人休闲走在马路上,街道两边传统特色建筑分外亮堂,河水穿城流淌,森林公园空气清新舒畅,被绿树隔离带包围的白洋淀碧波荡漾”。⑤在公共服务方面,雄安新区明确了围绕“人”这个核心谋篇布局,充分提高基本公共服务水平,配套优质教育医疗等资源,提高对疏解北京非首都功能高端人才的吸引力。

可见,以雄安新区为代表的中国未来城市定位,强调的是“人∙生态∙文化∙科技”的多位一体:“人”是定位的出发点和归宿,“以人为本”的人居环境是未来城市的根本属性;“生态”与“文化”是发扬中国传统思想精髓与未来永续发展的两个支点,也是中华民族丰富的“文化、生态基因库”赋予未来城市的强大动力(而不是简单的“洋为中用”的文化观及生态观);“科技”是“创新”的源泉,也是保持旺盛生命力和文明变革的唯一途径,科技在以“聚居”为本质特征的城市中的应用,才可体现其文明的价值(不是简单的“多元文化观”,而是具有正能量的“文明观”)。

第二,高水平规划与城市理论创新。主要体现是坚持世界眼光、国际标准、中国特色、高点定位,实行开门开放编规划,集聚各方智慧,邀请300多位国内外一流专家参与规划编制。开展城市设计国际咨询,从183个国际国内顶尖团队中优选确定12家参加城市设计,完成高水平规划成果⑥。

城市规划、城市研究理论界目前已形成一定共识,那就是过去几十年波澜壮阔的中国实践尚未孕育出完整的中国城市理论,而单纯的西方城市理论与城市规划理论很难顺畅地指导中国城市发展实践。

住房和城乡建设部总经济师赵晖先生认为:“中国有独特的制度,在公共效率上极具优越性,而制度背后的基础理论、背后的科学机制尚未被很好地揭示出来,而只有揭示出这种科学机制,才能真正全面地树立制度自信。未来中国的城市及城市规划理论研究要有引领性、具备创新精神,要有为人类做出重要贡献的魄力。”我们非常认同这一判断,根据对雄安新区规划编制情况的分析,从学科结构、创新视野上已经展现出面向未来的城市集成创新态势,有望开启新的规划思维与城市思维。

中国未来城市的规划编制工作,已不再如此前30多年快速城镇化时期的“项目任务”、“建设开发”导向,而是正在形成“规划制度——规划理论——规划空间”的完整体系,而这些内容正是在中国“大国复兴”、“示范引领”、“摸索前行”的背景下开展的,没有哪一国、哪一城市、哪一理论的规划可以完全照搬,需要探索的是中国特有的“人地资源关系”、“人民需求增长”、“人与环境和谐”、“制度优势引领合力发展”的规划新模式。

面向未来城市的管理机构

雄安新区管理机构的设置主要体现机制层面的“未来性”,其指导思想是精简高效。雄安新区组建了河北雄安新区管委会以及雄安集团。雄安新区管委会采取大部制机构设置、人员精简。

中国雄安建设投资集团有限公司由河北省政府批准成立,是具有独立法人资格、自主经营、独立核算的国有独资公司,也是雄安新区开发建设的主要载体和运作平台。

2017年8月底,雄安集团面向全国公开招聘专业技术人员,方向涉及战略研究、规划、投融资、大数据、基础设施建设、园区建设、生态环境治理、市政设计、建筑设计、景观设计、招标采购、预结算、安全质量、法务、公共关系等多个方向,也体现出新型机构的新型职能。

可见,未来城市的管理模式要求开创性和探索性,是面向管控机制优化、市场机制竞合、民生机制保障的全新模式,管控机制强调效率,市场机制强调效益,民生机制强调公平,在“效率——效益——公平”中寻求城市管理的平衡。

面向未来城市的政策设计

这一方面主要涉及城市建设和发展机制的创新。2017年9月,雄安新区公布了三条原则——绝对不搞土地财政,一定要考虑百姓的长远利益,绝不搞形象工程。不搞土地财政,城市建设资金的筹集就需要创新,为此,雄安新区提出了“三个变”的思路:“变土地平衡为城市平衡,变政府争利为让市民获利,变产权少数人拥有为社会共有”。

变土地平衡为城市平衡,是指政府不再主要靠卖地为生,而通过促进城市工商业发展、扩大就业水平,在税收中扩充地方政府的钱袋子;变政府争利为让市民获利,则是指不搞一次性征地补偿,更要抑制过高的房价,真正让处于两头的老百姓共同分享土地增值带来的巨大收益;变产权少数人拥有为社会共有,是实现以上两个思路的基础。

未来土地使用权将由政府和农民共有,以往的房地产开发商变身为“房产”开发商,不再拥有土地使用权。这就相当于政府和农民以土地出资,折成股份,成为城市的“股东”,而房产开发商则投入资金和技术进行开发,最后土地增值的收益在政府、农民和开发商之间进行分配,大家共享城镇化发展的成果。

关于这一方向的变革,笔者在2015年初发表于中国人民大学学报的论文《论城市的合约性质》⑦以及2016年9月发表于《社会科学》的论文《城市合约的结构性特征及其政策含义》⑧已经从理论上提出相应的解释框架:“城市是一组要素合约的系统集成,由政府提供共用品并与企业家、人力资本、土地等市场要素合作生产出来。在城市发展过程中,各类要素以结构性合约的形式参与合作生产并获取回报。

城市化进程的根本动力是改善合约结构、降低制度费用。从合约视角分析当前中国城市化发展面临的问题,可以发现,城乡产权制度和公共服务水平差异导致‘半城市化’难题,要素市场分割导致城市体系规模结构失衡,合约结构扭曲导致城市资产制度性逆向补贴并存在天然边界。

未来要解决这些问题,就应调整合约结构,构建可持续的城市发展多方激励机制。”从这一框架出发来看,土地财政本身不是问题,它是筹集建设资金的一种途径,换个角度也可以看做是城市共用品的一种“定价机制”,其真正问题在于资金时限的“时空错配”。即,政府负责共用品投资实际上是向全社会征收“暗税”或筹集“股本”,而税收 “返还”或股本“分红”则是通过提升存量资产价值的方式实现。

针对这一问题,未来应及时调整合约结构,改变激励扭曲,构建可持续的城市发展多方激励机制。

第一,调整税制,增加直接税、财产税比重,补充地方政府的投资性支出,引导地方政府从注重增量扩张转向优化存量并从中获取财政收益。第二,深化城市开发制度改革,政府渐次退出要素直接配置环节,降低地方政府建设资金支出压力。第三,构建基于常住人口的公共财政与转移支付制度,以居住证制度、积分入户制度等逐步放开高等级城市的户籍限制,引导地方政府增加公共服务支出,促进居民生活类公共服务的有效供给,接纳流动人口的融入。第四,当前中 国宏观经济层面的主要危机之一是资产负债表杠杆率高,而化解高杠杆率的途径只有两个:减少负债或增加权益。

在中国经济进入中高速增长的新常态背景下,以减少负债为主的途径容易引发债务危机,选择增加权益为主较为可行。遵循这一思路,可在城市层面推广共有产权房、公私 合作的基础设施融资模式等做法,对投资与未来收益进行结构化安排,避免当前投融资期限错配造成的债务压力以及逆向分配。

显然,雄安新区提出的“三个变”思路与上述理论框架的分析是一致的,展现出未来的改革方向。土地财政、公共利益弱化、形象工程是近几十年中国快速城镇化过程中突出的矛盾,未来城市的政策设计就是要“抓住牛鼻子”,土地财政带来城市的无序扩张与城乡关系的紧张,公共利益弱化产生了公共服务设施与市政基础设施的不均等、不平衡,形象工程催生出了“人定胜天”、“奇奇怪怪的建筑”的不和谐实践。

所以,政策的创新需要一场彻底的思路转变,重在土地的集约高效使用,重在服务设施的基础夯实,重在城市形象的回归文化内涵、生态和谐。

面向未来城市的生态环境

生态层面,“未来”属性更多体现为“回归”,回归自然、促进人与自然和谐。雄安新区明确未来蓝绿空间占比70%以上,启动了大型造林工程。党的十九大明确提出“加快生态文明体制改革,建设美丽中国”,“人与自然是生命共同体,人类必须尊重自然、顺应自然、保护自然”,未来城市的规划建设正是这种“生态优先”理念的试验场。

中国的一些城市经济发达,可以走补偿生态的路子,也有部分城市深陷资源枯竭的转型困境,更有多数城市沿着经济发达城市的经验照猫画虎,但如何找到具有共识、面向未来、顾全大局的绿色发展道路,是亟待解决的问题,更是永续发展的民族问题和制度命题。

因此,未来城市的绿色先行探索具有重要价值。放眼工业化以来的全球化城市发展,无论是工业先驱城市曼彻斯特、利物浦、底特律、匹兹堡、鲁尔等,还是贸易金融先驱城市纽约、芝加哥、伦敦、巴黎、横滨等城市,其在城市发展的经济顶峰时刻,都在寻求从“生态”、“文化”、“科技”等层面的华丽转身,这些经验也告诉我们,成功者如伦敦、巴黎等,生态优先、清流如许、文化传承,艺术、科技交相辉映。

汲取经验教训所做的局面管控

早在雄安新区设立一年多前召开的中共中央政治局常委会会议上,习近平总书记就指出要防止炒作土地等问题出现。从2016年6月开始,雄安新区规划区域内逐步实行房屋等不动产、规划、土地、项目、户籍的冻结。从现实进展来看,雄安新区提前发力、有序应对,成功抵挡了“抢建潮”、“炒房潮”等可能发生的问题,表明政策措施的预见性、控制力是非常成功的。

当然,这也是基于对既往教训的深刻把握,我们看到,沿海一些发展较快的地区,在快速发展过程中未能做好建设秩序的管控,导致违法建设、空间无序越来越成为当下发展的制约。“局面管控”显示出其制度优势背后的精细化管理和全局稳定作用,良好的规划要在执行过程中不走样才能得以实现,规划的顺畅实施必须有强大的空间秩序管控能力作为支撑。


4

展望:探索构建

“未来城市”理论体系


综合上述分析,中国探索“未来城市”发展新路径是天时地利人和的综合效应。首先,探索未来城市的最大机遇是新一轮科技和产业革命孕育兴起,这将带来交通、通信、能源、产业、教育等领域的颠覆性变化,这些领域的形态变化将会极大放松城市营造所面对的各项根本性、前提性“局限条件”,带来创新空间。

其次,探索未来城市的最大优势是中国的综合国力提升与独特制度环境。如前所述,未来城市的创新必须是系统性的创新,这有赖于综合实力以及高效的决策与资源要素动员体系,在这两大方面,中国具有独特优势。与此同时,面向“未来城市”的发展实践,我们比以往更加需要理论创新和政策创新的指引,为此提出以下设想。

▌4.1构建系统完善的“未来城市学”理论体系

这一理论体系应当包含两个层面,一是关注城市本身,二是聚焦城市建设机制与城市治理,构建面向未来的城市规划与治理理论。这一理论体系需要想象力、需要基于中国实践的理论创新。这种“想象力”应该是跨学科的想象力,重点处理“科技约束条件”,因为未来“科技进步会对生产组织、生活方式、城市空间产生全局性的影响;生产组织会影响生活方式;生产方式和生产组织又作用于城市空间。”⑨

当前,以网络技术、人工智能、增材制造、纳米技术等为代表的前沿技术相互渗透,正在以令人耳目一新的方式重塑城市发展的机理。传统的城市规划更多是功能、形态、景观上的优化,而未来则更需要对技术、对人类生活各方面的基本形态给予想象力与判断力,区分出“纯想象”与“有可能实现的想象”。同时,城市治理的理论创新应该源于前沿实践,重点处理“制度约束条件”,在中国制度框架基础上谋求创新、兼容并包。

▌4.2明确重点研究方向与议题

面向未来城市的理论体系,其骨架是若干重要的研究方向与具体的研究议题。这些议题应该包括:

第一,构建新的城市理论模型。这个模型应该能准确、高效率地描摹城市的本质特征,特别是制度本质上的特征并具有相当的稳定性,特别是面对日新月异的科技进展,要能够保持理论上的稳健性和包容度。同时,这个模型应该具有极大的开放性,能用以分析多个领域的关键问题。在这方面,加拿大女王大学梁鹤年教授提出的“城市人”理论以及笔者此前提出的城市合约理论等都是在理论层面的一些探索。

第二,区分百年尺度的“变与不变”。科技、产业更迭加速意味着城市形态、城市功能的更迭加速,但不管如何加速,城市这样规模与体量的公共决策,必须要用百年以上的尺度去分析各方面因素的变与不变,把握不变之处、大胆投资建设,同时也为变动之处预留空间。

用“变与不变”的框架去分析产业、交通、教育、住房、医疗、生态等领域,更好地处理分散与集中、新与旧、刚性与弹性等基本矛盾。例如,从城市经济学基本原理来看,大城市的好处是各类要素集聚、能够深化分工。大城市的吸引力之源是各类教育、商业、文化、医疗设施的集聚,造就了向心性和粘性,对于雄安这样的高端人才集聚的地区而言尤其如此,这就是几十年乃至百年的不变之处。

而分析变化之处的想象空间很大,比如混合现实技术使得人与人的关系可能改变,远程的交流更加方便、逼真,降低人与人见面的必要性;无人机、无人车送货技术,使得人与物的关系也发生过改变,相对更加支撑分散式布局,这些会对城市形态的变迁带来深远的影响。

▌4.3构建植根中国的城市治理体系

这个治理体系应当是深深扎根于中国实践与制度环境的,应当是与各方面基础制度相融并互相促进的,应当具有持续演进与进化的品质。建议有条件的前沿城市可以启动面向未来城市的研究与探索,至少要有意识地用未来城市的思维来规划建设和谋划城市治理。

最后,展望未来,如果以雄安新区为代表的探索持续前行,面向“未来城市”的理论体系也能够同步持续完善,那么,这将对进入城镇化下半程的“城市中国”产生巨大影响,也有潜力对世界城市发展的进程产生重大影响。或许,未来人们将从这些未来城市更好地读懂中国。


参考资料:

[1]郝寿义.雄安新区与我国国家级新区的转型与升级[J].经济学动态,2017(7):4-5.

[2]新华社受权发布:中共中央、国务院决定设立河北雄安新区.

http://news.xinhuanet.com/politics/2017-04/01/c_1120741571.htm.2017-04-01.

[3]新华社.千年大计、国家大事——以习近平同志为核心的党中央决策河北雄安新区规划

建设纪实.

http://news.xinhuanet.com/politics/2017-04/13/c_1120806042.htm.2017-04-13.

[4]新华社. 张高丽:高标准高质量推进河北雄安新区规划建设. http://news.xinhuanet.com/politics/2017-09/26/c_1121728598.htm.2017-09-26.

[5]新华社.千年大计、国家大事——以习近平同志为核心的党中央决策河北雄安新区规划建设纪实. 

http://news.xinhuanet.com/politics/2017-04/13/c_1120806042.htm.2017-04-13.

[6]雄安发布:“未来之城”如何建?陈刚书记在我省代表团媒体开放活动上回答记者提问http://mp.weixin.qq.com/s/6tusKyusSQ7pMMsDggKE3A.2017-10-20.

[7]焦永利,叶裕民.论城市的合约性质[J],中国人民大学学报,2015(1):79-87.

[8]焦永利.城市合约的结构性特征及其政策含义社会科学[J],2016(1):39-48.

[9]杨保军. 城市创新与规划创新——第十四届中国城市规划学科发展论坛上的报告. http://mp.weixin.qq.com/s/EysyTDUidsAFTPrj-rfibA.2017-10-29.

登录查看更多
0

相关内容

他获得了博士学位。2011年西安交通大学计算机软件与理论专业学位,2009年完成内布拉斯加州大学为期一年的访问,2015年完成西安理工大学电气工程博士后研究工作;2017年,他访问并完成了德克萨斯大学达拉斯分校计算机科学系的博士后研究工作。他一直从事物联网与人工智能、大数据处理等相关方面的研究工作,目前发表研究论文80余篇,主持完成省部级基金3项,作为5项省市级科技进步骨干奖,6项作为骨干完成国家基金项目。2019年、2020年获陕西大学科技进步二等奖,第一作者发表SCI期刊高水平论文20余篇,其中ESI高被引(连续高引42个月以上,ESI-2019,2020年年度高被引),热点文章累计18篇(全球前0.1%),在CSC JCR-1地区、CCF B国际期刊(分别是IEEE Trans on Service Computing and Information Sciences,IEEEJournal of loT,Computer Networks,Pattern Recognition)发表5篇论文,在中国科学院区域一级顶级期刊(IEECommunication Magazine和IE Trans on Information industrial informatics)上作为通讯作者发表了2篇论文。发表文章被引用次数最高的是谷歌单次引文超过275次,单SCI其他引文超过200次;累计谷歌引文超过5625次,SCI其他引文累计超过2733次。
华为发布《自动驾驶网络解决方案白皮书》
专知会员服务
130+阅读 · 2020年5月22日
新时期我国信息技术产业的发展
专知会员服务
71+阅读 · 2020年1月18日
2019中国硬科技发展白皮书 193页
专知会员服务
86+阅读 · 2019年12月13日
2019 GAITC 专题论坛之十二丨智慧交通--智慧城市的核心动脉
中国人工智能学会
7+阅读 · 2019年5月6日
我国智能网联汽车车路协同发展路线政策及示范环境研究
自动驾驶汽车技术路线简介
智能交通技术
15+阅读 · 2019年4月25日
2018年宜居城市研究与建设热点回眸
科技导报
4+阅读 · 2019年2月14日
深度|拥抱人工智能报告:中国未来就业的挑战与应对
机器人大讲堂
6+阅读 · 2018年9月24日
天津市智能交通专项行动计划
智能交通技术
8+阅读 · 2018年1月18日
雄安,人类历史上第一个人工智能城市正在崛起
全球创新论坛
5+阅读 · 2017年12月22日
Self-Driving Cars: A Survey
Arxiv
41+阅读 · 2019年1月14日
VIP会员
相关资讯
2019 GAITC 专题论坛之十二丨智慧交通--智慧城市的核心动脉
中国人工智能学会
7+阅读 · 2019年5月6日
我国智能网联汽车车路协同发展路线政策及示范环境研究
自动驾驶汽车技术路线简介
智能交通技术
15+阅读 · 2019年4月25日
2018年宜居城市研究与建设热点回眸
科技导报
4+阅读 · 2019年2月14日
深度|拥抱人工智能报告:中国未来就业的挑战与应对
机器人大讲堂
6+阅读 · 2018年9月24日
天津市智能交通专项行动计划
智能交通技术
8+阅读 · 2018年1月18日
雄安,人类历史上第一个人工智能城市正在崛起
全球创新论坛
5+阅读 · 2017年12月22日
Top
微信扫码咨询专知VIP会员