【大数据“未来简史”】鄂维南院士:要打造适合年轻人的大数据产学研平台

2018 年 8 月 30 日 新智元




  新智元报道 

作者:三石

【新智元导读】8月27日,北京大数据研究院于中关村国家自主创新示范区展示中心会议中心顺利举行。北京大数据研究院院长鄂维南院士在此次会议中发表了演讲,从北京大数据研究院的孕育发展、三年建设成效及未来发展三个方面出发,对大数据的研究之路做了详细且深入的报告。鄂维南院士指出,大数据研究发展必须走产、学、研结合的道路,大数据的未来属于年轻一代,需为他们创造更好的平台、更大的空间。


由于大数据行业应用需求日益增长,大数据技术将渗透到每个涉及到大规模数据和复杂计算的应用领域。不仅如此,以大数据处理为中心的计算技术将对传统计算技术产生革命性的影响,并相互结合产生了许多新的研究热点与课题。因此,对大数据的研究及应用具有十分重要的意义与价值。


那么,在未来,大数据的研究之路该如何前行


图源:北京大数据研究院


在北京大数据研究院(BIBDR)三周年发布会上,鄂维南院士发表演讲,对此做出高度总结:


在中国,大数据的发展必须走产、学、研结合的道路。事实证明,这是一个明确的方向。


大数据是年轻人的时代,年轻人的事业,我们需要为年轻人创造更好的平台、更好的空间。他们是将来中国大数据能否落地的关键。


鄂院士“双方针”:助力大数据科研、产业大丰收


三年来,本着鄂院士“产、学、研结合”、注重人才(尤其是年轻人)培养的理念,北京大数据研究院不仅孵化了墨奇科技、博雅大数据学堂、品见智能等一批创新型企业,还吸引了一批来自国内外优秀的顶尖大数据人才。


正因如此,北京大数据研究院在成立三年的时间里在大数据领域的科研、产品成效可谓是颇为显著。在此次发布会中也公布了一些优秀的成果,包括“分子动力学模拟平台”、“宏观经济大数据技术”和“新一代指纹识别技术”。


北京大数据研究院实习研究员、普林斯顿大学博士生张林峰发布“分子动力学模拟平台”技术创新成果

(图源:北京大数据研究院)


分子动力学模拟平台是基础科学的重要研究手段,在化学反应、高精尖材料、药物设计等方面有重要的应用。分子动力学模拟平台通过基于机器学习的力场模型和新的数据抽样方法,有效地解决了长久以来,分子模拟精度与效率难以兼顾的难题。分子动力学模拟平台可以对一大类常见的材料和分子体系,系统地构建力场;为用户指定的特定体系,生成准确的力场模型;将相关软件、数据及模型开放,搭建复杂高维函数回归问题的竞赛平台,推动模型的优化与创新。


北京大数据研究院实习研究员、普林斯顿大学博士生杨雨成发布“基于大数据的宏观经济分析”技术创新成果

(图源:北京大数据研究院)


“基于大数据的宏观经济分析”技术,打破了传统宏观研究与政策分析高度依赖加总统计数据的现状,系统性地从宏观经济运行的微观单元入手,将大数据收集与机器学习算法相结合,收集规整“全样本个人”、“全样本企业”和“典型区域”三大类数据,运用机器学习算法将微观个体与宏观经济的结果联系起来,构建用大数据分析宏观经济的知识图谱,为宏观研究和政策分析提供一套全新的方法论。


墨奇科技创始人邰骋博士发布“新一代指纹识别技术”

(图源:北京大数据研究院)


公安部第三研究所李建瓴副所长针对“新一代指纹识别技术”作重要介绍

(图源:北京大数据研究院)


北京大数据研究院研究员、普林斯顿大学博士、墨奇科技创始人邰骋博士与公安部第三研究所李建瓴副所长共同发布了“新一代指纹识别技术”。该技术解决方案,在十亿级别的指纹比对上实现了实时高精度比对,是目前全球唯一能够实现指纹比对完全自动化的技术,被指纹专家称为“指纹技术的革命”。


北京大数据研究院:高水平、高效率的产学研创新平台


鄂院士首先对北京大数据研究平台从2009年的一个初步想法,到2015年8月27日的正式成立,直至发展至今做了简要的介绍。


而后,鄂院士表示,在BIBDR于15年成立之初,带领团队为平台发展构建了如下体系:



为了完善体制机制创新,打造一个让年轻人充分发挥作用的高质量、高效率的产学研平台。鄂院士带领北京大数据研究院,经过三年的不懈努力,初步完成了上述体系中的愿景。做出了如下八大成效:

 

一、智库建设:落实国家战略,支持大数据产业发展

 

  • 2016年,《大数据如何落地》得到国务院领导重要批示;

  • 2016年,京津冀大数据产业协同创新平台成立;

  • 2018年,积极支持北京市大数据行动计划。

 

二、大数据人才引进

 

北京大数据研究院近几年引进了不少大数据相关人才。鄂院士强调说:


这些人才大部分都是年轻人。


包括来自名校如哈佛大学的李全政,也有来自企业的人才,如杨竞霜(前瑞士现代银行大数据平台总负责人。


总而言之,以多种方式,多种渠道吸引了一批重要的科研人才和技术人员,增强了BIBDR的科研力量。



三、人才培养

 

北京大数据研究院是全国首个建立完整的数据科学与大数据技术人才培养体系的机构。


包括国际领先的大数据课程体系、研发推广大数据教育实训平台、支撑培养本科、硕士、博士、博士后(每年约200人)、成立博雅大数据学院(聚集200多位行业知专家、服务120多所院校、服务80多家企业以及服务25000多名师生及从业者)、发起成立大数据教育联盟。              


四、研发平台:

 

北京大数据研究院研发平台的运作模式如下图所示:

研发平台包括基础研究实验室、行业应用研究中心以及国家工程实验室。

 

1. 基础研究实验室


      

2. 行业应用研究中心

 

鄂院士提到,目前北京大数据研究院各个行业应用研究中心的主任,都是各自领域内的知名专家:


 

3. 国家工程实验室


 

五、企业合作

 

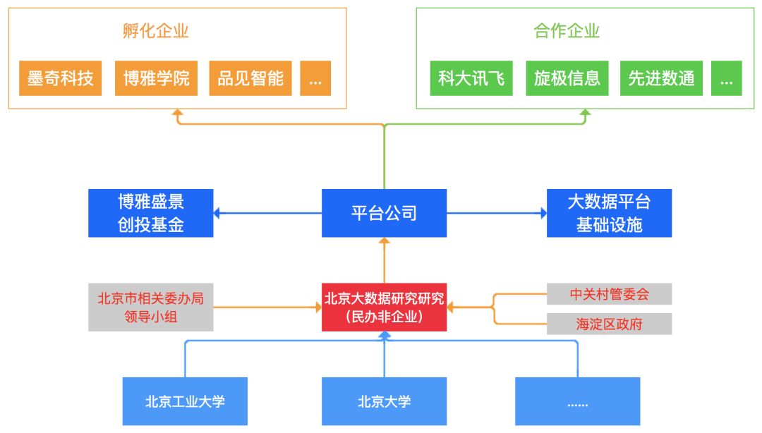
北京大数据研究院与企业有着紧密的合作关系,包括旋极信息、科大讯飞、先进数通、滴滴出行和方正信产等众多企业,涵盖时空、智慧城市、金融、交通及医疗等领域。

 

六、技术创新

 

北京大数据研究院主要的技术创新成果包括:


  • 新一代指纹识别技术

  • 基于大数据的宏观经济分析方法

  • 分子动力学模拟平台

  • 医学影像分析技术

  • 北斗网格码

  • ……


 鄂院士表示在此次会议中,将会展示已发布重要成果中的三个,分别是新一代指纹识别技术、基于大数据宏观经济分析方法和分子动力学模拟平台。


七、产业孵化

 

  • 创投基金:成立博雅盛景创投基金,首期规模1亿,目前已完成3家公司投资;

  • 企业孵化:北京至简墨奇科技有限公司、博雅大数据学院和品见智能等;


八、国际合作与交流

 

  • 出席国际大数据研究院的交流论坛

  • 首届理论及其学习国际青年学者论坛

  • 成立国际专家委员会:



北京大数据研究院未来发展:三大定位,三年滚动规划


说到BIBDR发展过程中的定位,鄂院士表示,北京大数据研究院是:


体制机制创新试验田。作为新型研发机构代表,探索“高效-民非-企业”的协同创新模式,科研成果由民非与科研工作者所有。


不是一般的企业,核心技术攻关的先锋队。大数据落地是一项复杂的系统工程,投入大、回报周期长,需要打造“尖刀队”来趟平一条路。


不是一般的研究院,产业深度创新的孵化器。直面社会与市场需求,打造重大成果落地示范平台;打造大数据人才创新创业社区,建设创投基金与孵化企业。


鄂院士对于北京大数据研究院未来的发展,提出了三年滚动规划,即起步创业期(2015-2018)、成长攻坚期(2018-2021)、蓬勃发展期(2021-)。

 

鄂院士表示,大数据和人工智能将对科研领域带来重大改变,科研模式将会彻底被改变,因此,鄂院士针对北京大数据研究院提出了2个规划重点:

 

1、全面推进以大数据为基础的科研基础设施建设——AI for Science

 

对于AI for Science的方法,鄂院士从开普勒范式讲到牛顿范式,映射着类似机器学习这样的从数据中总结规律,知其然而不知其然的方法;以及类似多尺度物理模型这样的寻求基本原理,难以处理复杂问题的方法。


鄂院士表示应当将机器学习与物理模型有机结合起来,既能面对复杂问题,又不脱离基本原理。


对于此规划的科研模式,鄂院长说:


降低门槛,把科研人员从繁重的体力劳动中解放数来,推动科研由“小农经济模式”向“大工业模式”演变。


2、政务大数据应用示范与推广

 

打造政务大数据应用的样板:政务数据整合、政府与社会数据融合;政府服务的数字化与产业化;开放式、可扩展(公共安全、交通等);通过数据汇聚共享赋能产业与城市治理。

 

热门文章:


新智元AI Era创新产品入围名单和创新人物入围名单已经进入读者票选和专家评选环节。


现在,亲爱的读者朋友们,神圣的选票就在你们手中。请从下列 30 位候选人中选出10位2018年AI创新人物,从30个候选产品中选出10个2018年AI创新产品(候选者按照姓名汉语拼音首字母排序)。



新智元AI WORLD 2018大会倒计时 20 

门票已开售!


新智元将于9月20日在北京国家会议中心举办AI WORLD 2018 大会,邀请机器学习教父、CMU教授 Tom Mitchell,迈克思·泰格马克,周志华,陶大程,陈怡然等AI领袖一起关注机器智能与人类命运。


大会官网:

http://www.aiworld2018.com/ 


  • 活动行购票链接:

    http://www.huodongxing.com/event/6449053775000

  • 活动行购票二维码: 


登录查看更多
1

相关内容

北京大数据研究院于2015年宣告成立,是在北京市委市政府的指导与支持下,由中关村管委会、海淀区政府、北京大学、北京工业大学四方共同支持建立的,是国内首个整合了政府、大学和市场三方面资源的大数据研究机构,其目标是吸引一流的大数据人才,用五到十年的时间,建成国际一流的大数据人才培养、科研创新和产业转化平台,成为引领中国大数据发展的一面旗帜。 作为国内第一个政产学研用紧密结合的综合性大数据研究机构,北京大数据研究院于2015年宣告成立。研究院充分利用北京大学多学科综合优势,建立了一支包括3名院士、近50名博导在内的研究团队,并通过“双聘制”引进了一批国内外大数据高端人才。北京大数据研究院完善了本硕博培养体系与大数据技术拔尖创新人才培养模式,建立了博雅大数据学院,在全球范围内发起成立了大数据教育联盟。
人机对抗智能技术
专知会员服务
214+阅读 · 2020年5月3日
新时期我国信息技术产业的发展
专知会员服务
71+阅读 · 2020年1月18日
电力人工智能发展报告,33页ppt
专知会员服务
132+阅读 · 2019年12月25日
2019中国硬科技发展白皮书 193页
专知会员服务
86+阅读 · 2019年12月13日
【大数据白皮书 2019】中国信息通信研究院
专知会员服务
138+阅读 · 2019年12月12日
学界丨面向未来培养人工智能人才 天津大学人工智能学院成立
日媒羡慕中国或成AI领域第一大国:日本或落后一代人
人工智能机器人联盟
3+阅读 · 2018年1月21日
Learning to See Through Obstructions
Arxiv
7+阅读 · 2020年4月2日
Arxiv
8+阅读 · 2019年3月28日
Explanatory Graphs for CNNs
Arxiv
4+阅读 · 2018年12月18日
Arxiv
8+阅读 · 2018年6月19日
Arxiv
7+阅读 · 2018年5月23日
Arxiv
16+阅读 · 2018年2月7日
VIP会员
相关VIP内容
人机对抗智能技术
专知会员服务
214+阅读 · 2020年5月3日
新时期我国信息技术产业的发展
专知会员服务
71+阅读 · 2020年1月18日
电力人工智能发展报告,33页ppt
专知会员服务
132+阅读 · 2019年12月25日
2019中国硬科技发展白皮书 193页
专知会员服务
86+阅读 · 2019年12月13日
【大数据白皮书 2019】中国信息通信研究院
专知会员服务
138+阅读 · 2019年12月12日
相关论文
Learning to See Through Obstructions
Arxiv
7+阅读 · 2020年4月2日
Arxiv
8+阅读 · 2019年3月28日
Explanatory Graphs for CNNs
Arxiv
4+阅读 · 2018年12月18日
Arxiv
8+阅读 · 2018年6月19日
Arxiv
7+阅读 · 2018年5月23日
Arxiv
16+阅读 · 2018年2月7日
Top
微信扫码咨询专知VIP会员