成为VIP会员查看完整内容
VIP会员码认证
首页
主题
发现
会员
服务
注册
·
登录
0
诺奖得主提问:人类是否有能力和意愿来控制气候变化?
2020 年 10 月 29 日
学术头条
近日,知乎上有一个 “诺奖问世界” 的活动,十分火热。即八位诺贝尔奖获得者针对各个领域提出自己的问题,邀请对该领域感兴趣或精通的人一起来讨论回答。
“人类是否有能力和意愿来控制气候变化?”
这个问题来自于 2019 年诺贝尔物理学奖得主、瑞士天文学家米歇尔・马约尔(Michel Gustave Édouard Mayor)。涉及到的领域主要有:自然科学、气候变化、生态学、温室效应、环境科学等。
米歇尔・居斯塔夫・爱德华・马约尔(Michel Gustave Édouard Mayor),于 1942 年生于瑞士洛桑,瑞士天文学家,任教于日内瓦大学天文学系,已于 2007 年退休,但仍以荣誉退休教授身份持续进行研究。
他和戴狄尔・魁若兹于 1995 年一起发现了第一个环绕类太阳恒星飞马座 51 的行星飞马座 51b,自此之后,他的研究则主要是发现太阳系外行星。2007 年他是在智利欧洲南方天文台所属拉西拉天文台发现格利泽 581c 的 11 位欧洲科学家之一,这是首颗位在适居带内的太阳系外行星。2009 年马约尔和他的团队发现环绕主序星的,目前质量最小的太阳系外行星格利泽 581e。
2019 年 10 月 8 日,瑞典皇家科学院将 2019 年诺贝尔物理学奖一半授予詹姆斯・皮布尔斯,以表彰其对宇宙演化过程的理论发现,另一半授予米歇尔・马约尔和戴狄尔・魁若兹。
图 | 魁若兹(左)和马约尔(右)在拉西拉天文台, 2012 年(来源:wikiwand)
人类有控制气候变化的意愿
这里的 “控制气候变化 “当然不是指 “腾云驾雾、呼风唤雨” 这样的本领,而是通过减少人类活动排放的温室气体,控制温室气体所导致的气候变化。
全球主要政府在 1991 年签署了《联合国气候变化框架公约》,1994 年正式通过实施,表达了全人类应该共同减少温室气体排放,控制温度上升,应对其所导致的气候变化的意愿。同时通过了 “共同但有区别的责任”,认为应对气候变化发达国家负主要责任。
一直到 05 年生效的《京都议定书》中,发达国家基本承诺了到 2020 的减排目标。但是一部分发达国家在 09 年后退出了 “议定书”。在这之后,世界上的国家从意愿上开始各持己见。
图 | 温室气体排放对气候造成影响 (来源:Pixabay)
欧盟是最支持全球积极应对气候变化,包括提出最早的 “碳中和目标”,“资助发展中国家研究减排路线” 等。澳大利亚、俄罗斯、加拿大、韩国、日本退出了京都议定书或者降低了承诺。他们的态度往往随着国内政治势力的更替而摇摆。
发展中国家其实也有区分。中国、印度以及巴基斯坦作为迅速发展的大国,承受着很大的压力;最不发达国家和小岛国作为最直接和最无力的受害者,要求所有人积极减排和给予援助;其他发展中国家也普遍要求发达国家的援助。
旧链条仍未打破
今年的新研究显示,即使人类达成 2015 年《巴黎协定》的减排规划,到 2100 年南极冰盖还是会融化一部分,造成海平面上升约 2.44 米。
按照现有科技的发展,人们无法完全摆脱对化石能源的依赖,无法完全展开工业规模的二氧化碳回收。在低技术条件下,“工业发展权问题” 显得一触即发。如果要拿现在的技术在世界范围内治理气候问题,是一件吃力不讨好” 的事情,往他国境内行动不但会花大把的人力物力,还会引起其他国家对你的力量进入他们的生存空间、干预他们内政的担忧和反对。
“强力减排 = 缩减能源供应 = 缩减工业规模 = 影响国家发展” 的链条一日不打破,全球的减排意愿就会始终遭遇挫折。新的链条需要建立。
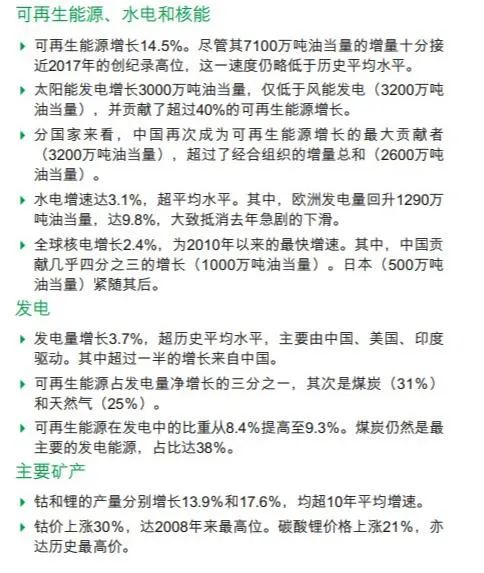
化石燃料在提供能量占比方面的数据的减少可以视为人类目前治理气候问题的主要方面。
在 2018 年开始,全世界范围内可再生能源占比开始提升(主要来源于水电与风电),这也是普遍的趋势。但是,亚非拉国家还需要至少十年的时间才进入太阳能发电与风电比燃煤火电成本低的阶段。
图 | 各类型能源发展情况 (来源:BP 世界能源统计年鉴 2019 年 第 68 版)
过去十年间,太阳能电池板和储能电池的成本下降了约八成。2020 年上半年,新冠病毒、集体抗议、可再生能源的发展、气候变化、煤炭涨价联合促成了化石燃料行业 150 年来最大的一次衰退。2020 年人类的总碳排放量可能低于 2019 年,全球燃煤发电量可能会比 2019 年减少 10% 以上、天然气需求会比 2019 年减少 5% 左右,而可再生能源发电量会增加 5% 左右。
2020 年第一季度,英国可再生能源发电量在历史上第一次超过了化石燃料发电量,风电已经超过核电、和天然气分庭抗礼。这是近代工业革命发端的地方,是有象征意义的。2020 年 4 月 10 日到 6 月 17 日,英国关闭了所有燃煤发电站、永久退役了其中 2 座,7 月重启了 4 座。
欧洲大陆 80% 的煤炭运输成本超过了建设风电和太阳能发电。瑞典和奥地利关闭了所有的燃煤发电站。波兰和捷克取消了新燃煤发电站的建造计划。西班牙 15 座燃煤发电站关门了 7 座。2018 年西班牙 15% 的电力来自煤炭,2020 年 5 月已经降到了 1.4%;2019 年德国 31% 的电力来自煤炭,2020 年上半年已经降到了 20%,2020 年上半年德国用电量比去年同期降低了 5.7%,50.2% 的电力由可再生能源供应 —— 去年同期是 44.1%;德国现在主要使用风电。德国希望到 2030 年将可再生能源发电占比提高到 65%。
印度燃煤发电占比已经从 2020 年 3 月的 75% 降到 5 月的 63%,而太阳能和风能占比从 16% 上升到 28%。
2019 年美国煤炭产量下降了 18%,煤炭消费下降了 15%,煤炭库存减少了 53%。估计 2020 年美国煤炭发电占比将下降到 18%,而可再生能源发电占比超过 20%—— 这当然也是美国历史上第一次。美国煤矿行业 2019 年以来已经裁员了约 2.9 万人。
图 | 太阳能电池板 (来源:Pixabay)
总之,可以看出,旧的链条虽然还在运作,但世界范围内的大多数国家已经在着手改进。新链条势必会有建立的日子,相信那天的到来已经不会太晚。
参考链接:
[1] 知识共享署名.
词条:“
米歇尔・麦耶
”
. 维基百科. <https://zh.wikipedia.org/w/index.php?title=%%20E7%%20B1%%20B3%%20E6%20%%20AD%87%%20E7%88%%20BE%%20C2%%20B7%%20E9%%20BA%%20A5%%20E8%80%%20B6&oldid=62223015>
[2] 知乎科学, 2020.
问题:“人类是否有能力和意愿来控制气候变化?”
. 知乎. <https://www.zhihu.com/question/426950899/answer/1540899069>
点击
阅读原文
,查看更多精彩!
喜欢本篇内容,请
分享、点赞、
在看
登录查看更多
点赞并收藏
0
暂时没有读者
0
权益说明
本文档仅做收录索引使用,若发现您的权益受到侵害,请立即联系客服(微信: zhuanzhi02,邮箱:bd@zhuanzhi.ai),我们会尽快为您处理
相关内容
Wikiwand
关注
0
2021科技、传媒和电信行业预测,124页pdf
专知会员服务
29+阅读 · 2021年1月4日
机器学习的安全问题及隐私保护
专知会员服务
40+阅读 · 2020年12月20日
自动化学科面临的挑战
专知会员服务
38+阅读 · 2020年12月19日
柴天佑院士:工业人工智能发展方向
专知会员服务
99+阅读 · 2020年10月30日
大数据智能决策
专知会员服务
126+阅读 · 2020年6月12日
多智能体深度强化学习的若干关键科学问题
专知会员服务
195+阅读 · 2020年5月24日
【哈佛大学】美国对新冠肺炎COVID-19住院和ICU床位的需求:来自中国城市的教训
专知会员服务
29+阅读 · 2020年3月11日
【调查研究】人工智能在预防与治疗新冠状病毒中起到多大作用?
专知会员服务
61+阅读 · 2020年3月10日
从信息社会迈向智能社会—北京大学高文院士、黄铁军教授
专知会员服务
47+阅读 · 2020年2月20日
互联网、社会互动和群体行为,中国人民大学冯仕政教授,第八届全国社会媒体处理大会SMP2019
专知会员服务
33+阅读 · 2019年10月23日
迪士尼CEO自述:我的10条管理原则(内含福利)
创业邦杂志
3+阅读 · 2020年5月16日
回眸百年再启程:中国科技社团发展的历史进程与主要贡献
科技导报
11+阅读 · 2019年6月13日
深海打捞K-129,冷战中的奇迹工程【四】
余晟以为
6+阅读 · 2019年5月21日
100年!这些青年用科学改变世界,改变未来!
未来论坛
19+阅读 · 2019年5月4日
中国又一双足机器人亮相,用到被动行走与人工智能,可以学人一样走路
机器人大讲堂
3+阅读 · 2019年1月13日
领导力|彼得·德鲁克:管理者的5项基本工作和能力
智慧云董事会
13+阅读 · 2019年1月7日
10000个科学难题 • 制造科学卷
科学出版社
13+阅读 · 2018年11月29日
麻省理工(MIT):高校学科划分是人类自缢的绳索
人工智能学家
4+阅读 · 2018年9月6日
虚拟现实(VR)如何影响我们的现实生活? | 拔刺
镁客网
5+阅读 · 2018年6月7日
一篇文章读完2018年政府工作报告的重点内容 | 原子智库
原子智库
3+阅读 · 2018年3月5日
Sequential Monte Carlo algorithms for agent-based models of disease transmission
Arxiv
0+阅读 · 2021年1月28日
On Mutual Information Analysis of Infectious Disease Transmission via Particle Propagation
Arxiv
0+阅读 · 2021年1月28日
Website Fingerprinting on Early QUIC Traffic
Arxiv
0+阅读 · 2021年1月28日
Bounding Infection Prevalence by Bounding Selectivity and Accuracy of Tests: With Application to Early COVID-19
Arxiv
0+阅读 · 2021年1月27日
Modelling the Impact of Scandals: the case of the 2017 French Presidential Election
Arxiv
0+阅读 · 2021年1月27日
A fast algorithm for complex discord searches in time series: HOT SAX Time
Arxiv
0+阅读 · 2021年1月26日
Complexes from complexes
Arxiv
0+阅读 · 2021年1月26日
Dualizing sup-preserving endomaps of a complete lattice
Arxiv
0+阅读 · 2021年1月26日
Individual and Social Behaviour in Particle Swarm Optimizers
Arxiv
0+阅读 · 2021年1月25日
A survey of embedding models of entities and relationships for knowledge graph completion
Arxiv
23+阅读 · 2020年8月10日
VIP会员
自助开通(推荐)
客服开通
详情
相关主题
Wikiwand
物理学
知乎
自然科学
碳中和
巴基斯坦伊斯兰共和国
相关VIP内容
2021科技、传媒和电信行业预测,124页pdf
专知会员服务
29+阅读 · 2021年1月4日
机器学习的安全问题及隐私保护
专知会员服务
40+阅读 · 2020年12月20日
自动化学科面临的挑战
专知会员服务
38+阅读 · 2020年12月19日
柴天佑院士:工业人工智能发展方向
专知会员服务
99+阅读 · 2020年10月30日
大数据智能决策
专知会员服务
126+阅读 · 2020年6月12日
多智能体深度强化学习的若干关键科学问题
专知会员服务
195+阅读 · 2020年5月24日
【哈佛大学】美国对新冠肺炎COVID-19住院和ICU床位的需求:来自中国城市的教训
专知会员服务
29+阅读 · 2020年3月11日
【调查研究】人工智能在预防与治疗新冠状病毒中起到多大作用?
专知会员服务
61+阅读 · 2020年3月10日
从信息社会迈向智能社会—北京大学高文院士、黄铁军教授
专知会员服务
47+阅读 · 2020年2月20日
互联网、社会互动和群体行为,中国人民大学冯仕政教授,第八届全国社会媒体处理大会SMP2019
专知会员服务
33+阅读 · 2019年10月23日
热门VIP内容
开通专知VIP会员 享更多权益服务
《为多域数字战场变革装甲力量》报告
《多域训练:利用开放标准将太空与网络域同陆、海、空域训练相整合》报告
面向城市战:欧美徒步作战新装备
《人工智能增强监视分析:利用跨网络、陆地、空中及海上领域的威胁向量实时建模》
相关资讯
迪士尼CEO自述:我的10条管理原则(内含福利)
创业邦杂志
3+阅读 · 2020年5月16日
回眸百年再启程:中国科技社团发展的历史进程与主要贡献
科技导报
11+阅读 · 2019年6月13日
深海打捞K-129,冷战中的奇迹工程【四】
余晟以为
6+阅读 · 2019年5月21日
100年!这些青年用科学改变世界,改变未来!
未来论坛
19+阅读 · 2019年5月4日
中国又一双足机器人亮相,用到被动行走与人工智能,可以学人一样走路
机器人大讲堂
3+阅读 · 2019年1月13日
领导力|彼得·德鲁克:管理者的5项基本工作和能力
智慧云董事会
13+阅读 · 2019年1月7日
10000个科学难题 • 制造科学卷
科学出版社
13+阅读 · 2018年11月29日
麻省理工(MIT):高校学科划分是人类自缢的绳索
人工智能学家
4+阅读 · 2018年9月6日
虚拟现实(VR)如何影响我们的现实生活? | 拔刺
镁客网
5+阅读 · 2018年6月7日
一篇文章读完2018年政府工作报告的重点内容 | 原子智库
原子智库
3+阅读 · 2018年3月5日
相关论文
Sequential Monte Carlo algorithms for agent-based models of disease transmission
Arxiv
0+阅读 · 2021年1月28日
On Mutual Information Analysis of Infectious Disease Transmission via Particle Propagation
Arxiv
0+阅读 · 2021年1月28日
Website Fingerprinting on Early QUIC Traffic
Arxiv
0+阅读 · 2021年1月28日
Bounding Infection Prevalence by Bounding Selectivity and Accuracy of Tests: With Application to Early COVID-19
Arxiv
0+阅读 · 2021年1月27日
Modelling the Impact of Scandals: the case of the 2017 French Presidential Election
Arxiv
0+阅读 · 2021年1月27日
A fast algorithm for complex discord searches in time series: HOT SAX Time
Arxiv
0+阅读 · 2021年1月26日
Complexes from complexes
Arxiv
0+阅读 · 2021年1月26日
Dualizing sup-preserving endomaps of a complete lattice
Arxiv
0+阅读 · 2021年1月26日
Individual and Social Behaviour in Particle Swarm Optimizers
Arxiv
0+阅读 · 2021年1月25日
A survey of embedding models of entities and relationships for knowledge graph completion
Arxiv
23+阅读 · 2020年8月10日
大家都在搜
Palantir
PINN
大型语言模型
未来战争
多域作战
反恐
朱克爱德华兹家族
突防
蓝牙安全攻防
模型压缩 | 知识蒸馏经典解读
Top
提示
微信扫码
咨询专知VIP会员与技术项目合作
(加微信请备注: "专知")
微信扫码咨询专知VIP会员
Top