面试题:简单介绍下LR

2019 年 5 月 29 日 七月在线实验室


简单介绍下LR


解析:

@rickjin:把LR从头到脚都给讲一遍。建模,现场数学推导,每种解法的原理,正则化,LR和maxent模型啥关系,lr为啥比线性回归好。
有不少会背答案的人,问逻辑细节就糊涂了。

原理都会? 那就问工程,并行化怎么做,有几种并行化方式,读过哪些开源的实现。
还会,那就准备收了吧,顺便逼问LR模型发展历史。

虽然逻辑斯蒂回归姓回归,不过其实它的真实身份是二分类器。
先弄清楚一个概念:线性分类器。
给定一些数据点,它们分别属于两个不同的类,现在要找到一个线性分类器把这些数据分成两类。

如果用x表示数据点,用y表示类别(y可以取1或者-1,分别代表两个不同的类),一个线性分类器的学习目标便是要在n维的数据空间中找到一个超平面(hyper plane),这个超平面的方程可以表示为( wT中的T代表转置):


可能有读者对类别取1或-1有疑问,事实上,这个1或-1的分类标准起源于logistic回归。

Logistic回归目的是从特征学习出一个0/1分类模型,而这个模型是将特性的线性组合作为自变量,由于自变量的取值范围是负无穷到正无穷。

因此,使用logistic函数(或称作sigmoid函数)将自变量映射到(0,1)上,映射后的值被认为是属于y=1的概率。

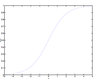
假设函数


其中x是n维特征向量,函数g就是logistic函数。

的图像是


可以看到,将无穷映射到了(0,1)。
而假设函数就是特征属于y=1的概率。

从而,当我们要判别一个新来的特征属于哪个类时,只需求即可,若大于0.5就是y=1的类,反之属于y=0类。

福利时间


VIP年会员+机械键盘+京东购物卡

及总价超千元的精品课程免费送


↓快来扫它!直接领!↓

毕业/转行就拿50万+年薪!15位同学经验分享,他们怎么做到的?


Github最火!程序员必须知道22大定律和法则

阅读原文你来决定未来的内容!
你在看吗?
登录查看更多
2

相关内容

在机器学习领域,分类的目标是指将具有相似特征的对象聚集。而一个线性分类器则透过特征的线性组合来做出分类决定,以达到此种目的。对象的特征通常被描述为特征值,而在向量中则描述为特征向量。
【斯坦福】凸优化圣经- Convex Optimization (附730pdf下载)
专知会员服务
230+阅读 · 2020年6月5日
专知会员服务
142+阅读 · 2020年5月19日
一网打尽!100+深度学习模型TensorFlow与Pytorch代码实现集合
今日面试题分享:为什么xgboost要用泰勒展开,优势在哪里?
今日面试题分享:简单介绍下LR
七月在线实验室
7+阅读 · 2019年2月20日
BAT机器学习面试1000题(721~725题)
七月在线实验室
11+阅读 · 2018年12月18日
深度学习面试100题(第81-85题)
七月在线实验室
17+阅读 · 2018年8月6日
深度学习面试100题(第76-80题)
七月在线实验室
6+阅读 · 2018年8月3日
BAT机器学习面试题1000题(316~320题)
七月在线实验室
14+阅读 · 2018年1月18日
BAT题库 | 机器学习面试1000题系列(第211~215题)
七月在线实验室
9+阅读 · 2017年11月22日
BAT题库 | 机器学习面试1000题系列(第196~200题)
七月在线实验室
17+阅读 · 2017年11月16日
BAT机器学习面试1000题系列(第51~55题)
七月在线实验室
10+阅读 · 2017年10月8日
机器学习算法比较
我爱机器学习
4+阅读 · 2016年12月11日
Hardness-Aware Deep Metric Learning
Arxiv
6+阅读 · 2019年3月13日
Angular-Based Word Meta-Embedding Learning
Arxiv
3+阅读 · 2018年8月13日
Meta-Learning with Latent Embedding Optimization
Arxiv
6+阅读 · 2018年7月16日
Arxiv
10+阅读 · 2017年12月29日
Arxiv
5+阅读 · 2017年12月14日
VIP会员
相关资讯
今日面试题分享:为什么xgboost要用泰勒展开,优势在哪里?
今日面试题分享:简单介绍下LR
七月在线实验室
7+阅读 · 2019年2月20日
BAT机器学习面试1000题(721~725题)
七月在线实验室
11+阅读 · 2018年12月18日
深度学习面试100题(第81-85题)
七月在线实验室
17+阅读 · 2018年8月6日
深度学习面试100题(第76-80题)
七月在线实验室
6+阅读 · 2018年8月3日
BAT机器学习面试题1000题(316~320题)
七月在线实验室
14+阅读 · 2018年1月18日
BAT题库 | 机器学习面试1000题系列(第211~215题)
七月在线实验室
9+阅读 · 2017年11月22日
BAT题库 | 机器学习面试1000题系列(第196~200题)
七月在线实验室
17+阅读 · 2017年11月16日
BAT机器学习面试1000题系列(第51~55题)
七月在线实验室
10+阅读 · 2017年10月8日
机器学习算法比较
我爱机器学习
4+阅读 · 2016年12月11日
相关论文
Hardness-Aware Deep Metric Learning
Arxiv
6+阅读 · 2019年3月13日
Angular-Based Word Meta-Embedding Learning
Arxiv
3+阅读 · 2018年8月13日
Meta-Learning with Latent Embedding Optimization
Arxiv
6+阅读 · 2018年7月16日
Arxiv
10+阅读 · 2017年12月29日
Arxiv
5+阅读 · 2017年12月14日
Top
微信扫码咨询专知VIP会员