图论与图学习(一):图的基本概念

2019 年 7 月 30 日 机器之心

选自towardsdatascience

作者:Maël Fabien

机器之心编译

参与:熊猫

图(graph)近来正逐渐变成机器学习的一大核心领域,比如你可以通过预测潜在的连接来理解社交网络的结构、检测欺诈、理解汽车租赁服务的消费者行为或进行实时推荐。近日,数据科学家 Maël Fabien 在其博客上发布了涉及图论、图算法和图学习的系列文章《图论与图学习》。

本文是其中第一篇,介绍了图的一些基础知识并给出了 Python 示例。更多文章和对应代码可访问:https://github.com/maelfabien/Machine_Learning_Tutorials。


本文涵盖以下主题:


  • 图是什么?

  • 如何存储图?

  • 图的类型和性质

  • Python 示例


首先进行一些准备工作,打开 Jupyter Notebook,导入以下软件包:


后面的文章会使用 networkx 最新的 2.0 版本。networkx 是一个用于复杂网络的结构、动态和功能的创建、操作和研究的 Python 软件包。


import numpy as np
import random
import networkx as nx
from IPython.display import Image
import matplotlib.pyplot as plt


我会尽量以实用为目标,努力阐释每个概念。


图是什么?


图是互连节点的集合。

举个例子,一个简单的图可能是这样:



节点(node)用红色标出,通过黑色的边(edge)连接。


图可用于表示:


  • 社交网络

  • 网页

  • 生物网络


我们可以在图上执行怎样的分析?


  • 研究拓扑结构和连接性

  • 群体检测

  • 识别中心节点

  • 预测缺失的节点

  • 预测缺失的边


过几分钟你就能明白所有这些概念。


我们首先在我们的笔记本中导入第一个预构建的图:


# Load the graph
G_karate = nx.karate_club_graph()
# Find key-values for the graph
pos = nx.spring_layout(G_karate)
# Plot the graph
nx.draw(G_karate, cmap = plt.get_cmap('rainbow'), with_labels=True, pos=pos)


空手道图


这个「空手道」图表示什么?Wayne W. Zachary 在 1970 到 1972 年这三年中研究的一个空手道俱乐部的社交网络。该网络包含了这个空手道俱乐部的 34 个成员,成员对之间的连接表示他们在俱乐部之外也有联系。在研究期间,管理员 JohnA 与教练 Mr.Hi(化名)之间出现了冲突,导致俱乐部一分为二。一半成员围绕 Mr.Hi 形成了一个新的俱乐部,另一半则找了一个新教练或放弃了空手道。基于收集到的数据,除了其中一个成员,Zachary 正确分配了所有成员在分裂之后所进入的分组。


图的基本表示方法


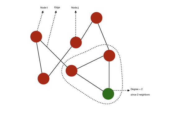
图 G=(V, E) 由下列要素构成:


  • 一组节点(也称为 verticle)V=1,…,n

  • 一组边 E⊆V×V

  • 边 (i,j) ∈ E 连接了节点 i 和 j

  • i 和 j 被称为相邻节点(neighbor)

  • 节点的度(degree)是指相邻节点的数量


节点、边和度的示意图


  • 如果一个图的所有节点都有 n-1 个相邻节点,则该图是完备的(complete)。也就是说所有节点都具备所有可能的连接方式。

  • 从 i 到 j 的路径(path)是指从 i 到达 j 的边的序列。该路径的长度(length)等于所经过的边的数量。

  • 图的直径(diameter)是指连接任意两个节点的所有最短路径中最长路径的长度。


举个例子,在这个案例中,我们可以计算出一些连接任意两个节点的最短路径。该图的直径为 3,因为没有任意两个节点之间的最短路径的长度超过 3。


一个直径为 3 的图


  • 测地路径(geodesic path)是指两个节点之间的最短路径。

  • 如果所有节点都可通过某个路径连接到彼此,则它们构成一个连通分支(connected component)。如果一个图仅有一个连通分支,则该图是连通的(connected)。


举个例子,下面是一个有两个不同连通分支的图:


一个有两个连通分支的图


  • 如果一个图的边是有顺序的配对,则该图是有向的(directed)。i 的入度(in-degree)是指向 i 的边的数量,出度(out-degree)是远离 i 的边的数量。


有向图


  • 如果可以回到一个给定节点,则该图是有环的(cyclic)。相对地,如果至少有一个节点无法回到,则该图就是无环的(acyclic)。

  • 图可以被加权(weighted),即在节点或关系上施加权重。

  • 如果一个图的边数量相比于节点数量较小,则该图是稀疏的(sparse)。相对地,如果节点之间的边非常多,则该图是密集的(dense)。


Neo4J 的关于图算法的书给出了清晰明了的总结:


总结(来自 Neo4J Graph Book)


我们看看如何用 Python 检索一个图的这些信息:


n=34
G_karate.degree()


.degree() 属性会返回该图的每个节点的度(相邻节点的数量)的列表:


DegreeView({0: 16, 1: 9, 2: 10, 3: 6, 4: 3, 5: 4, 6: 4, 7: 4, 8: 5, 9: 2, 10: 3, 11: 1, 12: 2, 13: 5, 14: 2, 15: 2, 16: 2, 17: 2, 18: 2, 19: 3, 20: 2, 21: 2, 22: 2, 23: 5, 24: 3, 25: 3, 26: 2, 27: 4, 28: 3, 29: 4, 30: 4, 31: 6, 32: 12, 33: 17})


然后,隔离度的值:


# Isolate the sequence of degrees
degree_sequence = list(G_karate.degree())


计算边的数量,但也计算度序列的度量:


nb_nodes = n
nb_arr = len(G_karate.edges())
avg_degree = np.mean(np.array(degree_sequence)[:,1])
med_degree = np.median(np.array(degree_sequence)[:,1])
max_degree = max(np.array(degree_sequence)[:,1])
min_degree = np.min(np.array(degree_sequence)[:,1])


最后,打印所有信息:


print("Number of nodes : " + str(nb_nodes))
print("Number of edges : " + str(nb_arr))
print("Maximum degree : " + str(max_degree))
print("Minimum degree : " + str(min_degree))
print("Average degree : " + str(avg_degree))
print("Median degree : " + str(med_degree))


得到:


Number of nodes : 34
Number of edges : 78
Maximum degree : 17
Minimum degree : 1
Average degree : 4.588235294117647
Median degree : 3.0


平均而言,该图中的每个人都连接了 4.6 个人。


我们可以绘出这些度的直方图:


degree_freq = np.array(nx.degree_histogram(G_karate)).astype('float')
plt.figure(figsize=(12, 8))
plt.stem(degree_freq)
plt.ylabel("Frequence")
plt.xlabel("Degre")
plt.show()


度的直方图


我们后面会看到,度的直方图相当重要,可用于确定我们看到的图的种类。


如何存储图?


你可能会好奇我们如何存储复杂的图结构?


存储图的方式有三种,取决于你想用它做什么:


  • 存储为边列表:


1   2
1   3
1   4
2   3
3   4
...


我们存储有边连接的每一对节点的 ID。


  • 使用邻接矩阵,这通常是在内存中加载的方式:


邻接矩阵


对于图中的每一个可能的配对,如果两个节点有边相连,则设为 1。如果该图是无向图,则 A 是对称的。


  • 使用邻接列表:


1 : [2,3, 4]
2 : [1,3]
3:  [2, 4]
...


最好的表示方式取决于用法和可用的内存。图通常可存为 .txt 文件。


图可能包含一些扩展:


  • 加权的边

  • 节点/边上加标签

  • 加上与节点/边相关的特征向量


图的类型


在这一节,我们将介绍两种主要的图类型:


  • Erdos-Rényi

  • Barabasi-Albert


Erdos-Rényi 模型


定义


在 Erdos-Rényi 模型中,我们构建一个带有 n 个节点的随机图模型。这个图是通过以概率 p 独立地在节点 (i,j) 对之间画边来生成的。因此,我们有两个参数:节点数量 n 和概率 p。


Erdos-Rényi 图


在 Python 中,networkx 软件包有用于生成 Erdos-Rényi 图的内置函数。


# Generate the graph
n = 50
p = 0.2
G_erdos = nx.erdos_renyi_graph(n,p, seed =100)
# Plot the graph
plt.figure(figsize=(12,8))
nx.draw(G_erdos, node_size=10)


这会得到类似于下图的结果:


生成的图


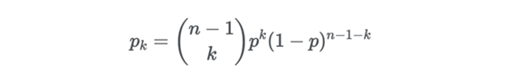
度分布


令 pk 为随机选取的节点的度为 k 的概率。由于图构建所使用的随机方式,这种图的度的分布是二项式的:


二项式节点度分布


每个节点的度数量的分布应该非常接近于均值。观察到高数量节点的概率呈指数下降。


degree_freq = np.array(nx.degree_histogram(G_erdos)).astype('float')
plt.figure(figsize=(12, 8))
plt.stem(degree_freq)
plt.ylabel("Frequence")
plt.xlabel("Degree")
plt.show()


为了可视化该分布,我将所生成的图中的 n 增大到了 200。


度分布


描述性统计


  • 平均度由 n×p 给出。在 p=0.2 和 n=200 时,中心在 40 左右

  • 度期望由 (n−1)×p 给出

  • 平均值附近的度最多


我们用 Python 来检索这些值:


# Get the list of the degrees
degree_sequence_erdos = list(G_erdos.degree())

nb_nodes = n
nb_arr = len(G_erdos.edges())

avg_degree = np.mean(np.array(degree_sequence_erdos)[:,1])
med_degree = np.median(np.array(degree_sequence_erdos)[:,1])

max_degree = max(np.array(degree_sequence_erdos)[:,1])
min_degree = np.min(np.array(degree_sequence_erdos)[:,1])

esp_degree = (n-1)*p

print("Number of nodes : " + str(nb_nodes))
print("Number of edges : " + str(nb_arr))

print("Maximum degree : " + str(max_degree))
print("Minimum degree : " + str(min_degree))

print("Average degree : " + str(avg_degree))
print("Expected degree : " + str(esp_degree))
print("Median degree : " + str(med_degree))


会得到类似这样的结果:


Number of nodes : 200
Number of edges : 3949
Maximum degree : 56
Minimum degree : 25
Average degree : 39.49
Expected degree : 39.800000000000004
Median degree : 39.5


这里的平均度和期望度非常接近,因为两者之间只有很小的因子。


Barabasi-Albert 模型


定义


在 Barabasi-Albert 模型中,我们构建一个有 n 个节点的随机图模型,其有一个优先连接(preferential attachment)分量。这种图可通过以下算法生成:


  • 步骤 1:以概率 p 执行步骤 2,否则执行步骤 3

  • 步骤 2:将一个新节点连接到随机均匀选取的已有节点

  • 步骤 3:以与 n 个已有节点成比例的概率将这个新节点连接到这 n 个已有节点


这个图的目标是建模优先连接(preferential attachment),真实世界网络中常会观察到这一点。(注:优先连接是指根据各个个体或对象已有的量来分配某个量,这通常会进一步加大优势个体的优势。)


在 Python 中,networkx 软件包有用于生成 Barabasi-Albert 图的内置函数。


# Generate the graph
n = 150
m = 3
G_barabasi = nx.barabasi_albert_graph(n,m)
# Plot the graph
plt.figure(figsize=(12,8))
nx.draw(G_barabasi, node_size=10)


这会得到类似下图的结果:


Barabasi-Albert 图


可以看到,某些节点的度显然比其它节点多很多!


度分布


令 pk 为随机选取的节点的度为 k 的概率。则这个度分布遵循幂律:


幂律度分布


这个分布是重尾分布。其中有很多节点的度都很小,但也有相当数量的节点有较高的度。


degree_freq = np.array(nx.degree_histogram(G_barabasi)).astype('float')
plt.figure(figsize=(12, 8))
plt.stem(degree_freq)
plt.ylabel("Frequence")
plt.xlabel("Degree")
plt.show()


度分布


据说这个分布是无标度的(scale-free),平均度不能提供什么信息。


描述性统计


  • 如果 α≤2,平均度为一个常量,否则就会发散。

  • 最大度遵照以下顺序:



# Get the list of the degrees
degree_sequence_erdos = list(G_erdos.degree())

nb_nodes = n
nb_arr = len(G_erdos.edges())

avg_degree = np.mean(np.array(degree_sequence_erdos)[:,1])
med_degree = np.median(np.array(degree_sequence_erdos)[:,1])

max_degree = max(np.array(degree_sequence_erdos)[:,1])
min_degree = np.min(np.array(degree_sequence_erdos)[:,1])

esp_degree = (n-1)*p

print("Number of nodes : " + str(nb_nodes))
print("Number of edges : " + str(nb_arr))

print("Maximum degree : " + str(max_degree))
print("Minimum degree : " + str(min_degree))

print("Average degree : " + str(avg_degree))
print("Expected degree : " + str(esp_degree))
print("Median degree : " + str(med_degree))


会得到类似以下的结果:


Number of nodes : 200
Number of edges : 3949
Maximum degree : 56
Minimum degree : 25
Average degree : 39.49
Expected degree : 39.800000000000004
Median degree : 39.5


总结


我们介绍了主要的图类型以及用于描述图的最基本的属性。下一篇文章我们将深入图分析/算法以及用于分析图的不同方法。图可用于:


  • 实时欺诈检测

  • 实时推荐

  • 精简法规遵从性

  • 复杂网络的管理和监控

  • 身份和访问管理

  • 社交应用/功能


扩展阅读:


  • Neo4j 的图算法全面指南,Mark Needham & Amy E. Hodler:https://go.neo4j.com/rs/710-RRC-335/images/Comprehensive-Guide-to-Graph-Algorithms-in-Neo4j-ebook-EN-US.pdf

  • Networkx 文档:https://networkx.github.io/documentation/stable/


原文链接:https://towardsdatascience.com/introduction-to-graphs-part-1-2de6cda8c5a5



本文为机器之心编译,转载请联系本公众号获得授权

✄------------------------------------------------

加入机器之心(全职记者 / 实习生):hr@jiqizhixin.com

投稿或寻求报道:content@jiqizhixin.com

广告 & 商务合作:bd@jiqizhixin.com

登录查看更多
1

相关内容

【2020新书】实战R语言4,323页pdf
专知会员服务
102+阅读 · 2020年7月1日
【2020新书】从Excel中学习数据挖掘,223页pdf
专知会员服务
93+阅读 · 2020年6月28日
【新书】图神经网络导论,清华大学刘知远老师著作
专知会员服务
368+阅读 · 2020年6月12日
Python导论,476页pdf,现代Python计算
专知会员服务
264+阅读 · 2020年5月17日
干净的数据:数据清洗入门与实践,204页pdf
专知会员服务
164+阅读 · 2020年5月14日
【CVPR2020】图神经网络中的几何原理连接
专知会员服务
57+阅读 · 2020年4月8日
【图神经网络(GNN)结构化数据分析】
专知会员服务
117+阅读 · 2020年3月22日
图论、图算法与图学习
专知
29+阅读 · 2019年6月24日
图嵌入(Graph embedding)综述
人工智能前沿讲习班
449+阅读 · 2019年4月30日
掌握图神经网络GNN基本,看这篇文章就够了
新智元
164+阅读 · 2019年2月14日
一文教你构建图书推荐系统【附代码】
机器学习算法与Python学习
10+阅读 · 2018年9月16日
概率论之概念解析:引言篇
专知
6+阅读 · 2018年1月8日
最全技术图谱!一文掌握人工智能各大分支技术
CSDN大数据
5+阅读 · 2017年7月13日
Embedding Logical Queries on Knowledge Graphs
Arxiv
3+阅读 · 2019年2月19日
Arxiv
24+阅读 · 2018年10月24日
Arxiv
19+阅读 · 2018年6月27日
Arxiv
11+阅读 · 2018年4月25日
VIP会员
相关VIP内容
【2020新书】实战R语言4,323页pdf
专知会员服务
102+阅读 · 2020年7月1日
【2020新书】从Excel中学习数据挖掘,223页pdf
专知会员服务
93+阅读 · 2020年6月28日
【新书】图神经网络导论,清华大学刘知远老师著作
专知会员服务
368+阅读 · 2020年6月12日
Python导论,476页pdf,现代Python计算
专知会员服务
264+阅读 · 2020年5月17日
干净的数据:数据清洗入门与实践,204页pdf
专知会员服务
164+阅读 · 2020年5月14日
【CVPR2020】图神经网络中的几何原理连接
专知会员服务
57+阅读 · 2020年4月8日
【图神经网络(GNN)结构化数据分析】
专知会员服务
117+阅读 · 2020年3月22日
相关资讯
图论、图算法与图学习
专知
29+阅读 · 2019年6月24日
图嵌入(Graph embedding)综述
人工智能前沿讲习班
449+阅读 · 2019年4月30日
掌握图神经网络GNN基本,看这篇文章就够了
新智元
164+阅读 · 2019年2月14日
一文教你构建图书推荐系统【附代码】
机器学习算法与Python学习
10+阅读 · 2018年9月16日
概率论之概念解析:引言篇
专知
6+阅读 · 2018年1月8日
最全技术图谱!一文掌握人工智能各大分支技术
CSDN大数据
5+阅读 · 2017年7月13日
相关论文
Embedding Logical Queries on Knowledge Graphs
Arxiv
3+阅读 · 2019年2月19日
Arxiv
24+阅读 · 2018年10月24日
Arxiv
19+阅读 · 2018年6月27日
Arxiv
11+阅读 · 2018年4月25日
Top
微信扫码咨询专知VIP会员