上汽集团:下一代车用新型固态电池研究综述 | 厚势

2018 年 1 月 31 日 厚势 朱冠楠,汤艳萍等


厚势按:文章从车用电池的实际需求出发,分析指出新型固态电池因具有高安全、高能量密度和低成本等显著优良特性,成为业界公认的有望用于下一代电动汽车的主流技术体系,实现超高安全性和长续驶里程。


文章从技术角度重点分析了固态电池的核心部件——固态电解质的技术发展现状,分别从固态电解质的组成、基本特性、技术现状、存在问题和改性策略等方面进行具体论述,总结了不同类型电解质在固态电池的应用潜力,并从产业应用角度对固态电池的应用现状和发展方向进行展望


本文来自 2017 年 5 月 10 日出版的《上海汽车》,作者是上海汽车集团股份有限公司技术中心的朱冠楠、汤艳萍和冯奇。



0 引言


目前,大力发展新能源汽车已成为各国实现节能减排、应对气候变化的共识,很多国家更是将发展新能源汽车上升到国家战略高度。美国、欧洲、日本等国的各大汽车集团均推出各自的发展计划,如大众提出「2025 战略」,预计到 2025 年推出超过 30 款的电动车,销量力争达到 300 万辆。尤其是 2016 年以来,主要汽车强国更是纷纷加大新能源汽车产业的支持力度:


  • 德国政府和工业界提供了共计 12 亿欧元的补贴资金,并实施特色购置补贴策略;

  • 美国政府提供了 45 亿美元的贷款担保,大力推动电动汽车基础设施建设,并投资开发车载高能量密度电池。


在此背景下,截止 2016 年全球新能源汽车累计销售突破 200 万量,其中中国占比 50% 以上,为节能减排和全球气候变化作出实质性贡献。


然而,目前电动汽车的规模化应用仍受制于续驶里程、安全性、成本等多项制约,例如针对车辆的续驶里程,若单纯增加电池数量,会造成整车增重,进而造成百公里电耗的明显增加,随之而来的是全生命周期的碳排放提高,整车售价也会水涨船高,因此根本解决策略仍需大幅提升电池的各方面性能。以美国特斯拉推出的 Modle S 电动汽车为例,为了解决「里程焦虑」问题,采用了近 7000个 3.1 Ah 的 18650 型锂离子电池,使其续航里程达到 400 km 以上,但是其电池重量达到 500 kg,汽车的售价高达 7.9 万美元,一定程度上抑制了其在市场中推广。


我国以纯电驱动作为技术路线,车辆所用电池的电量需求更高,对电池的能量密度和安全性提出了更为严苛的要求,因此迫切需要发展高比能、高安全性的动力电池,同时兼顾功率特性、循环寿命和成本等其他性能。


每一次电池性能的显著提升,本质上都是电池材料体系的重大变革。从第一代的镍氢电池和锰酸锂电池,第二代的磷酸铁锂电池,到目前广为采用且预计持续到 2020 年左右的第三代三元电池,其能量密度和成本分别呈现出阶梯式上升和下降的明显趋势。因此,下一代车用电池选用何种电池体系,对于实现 2020 ~ 2025 年的电池目标至关重要。


在目前各种新型电池体系中,固态电池采用全新固态电解质取代当前有机电解液和隔膜,具有高安全性、高体积能量密度,同时与不同新型高比能电极体系(如锂硫体系、金属-空气体系等)具有广泛适配性则可进一步提升其质量能量密度,有望成为下一代动力电池的终极解决方案,引起日本、美国、德国等众多研究机构、初创公司和部分车企的广泛关注。



1 固态电池概述


传统锂离子电池采用有机液体电解液,在过度充电、内部短路等异常的情况下,电池容易发热,造成电解液气胀、自燃甚至爆炸,存在严重的安全隐患。20 世纪 50 年代发展起来的基于固体电解质的全固态锂电池,由于采用固体电解质,不含易燃、易挥发组分,彻底消除电池因漏液引发的电池冒烟、起火等安全隐患,被称为最安全电池体系。


对于能量密度,中、美、日三国政府希望在 2020 年开发出 400~500 Wh/kg 的原型器件,2025~2030 年实现量产。要实现这一目标,目前公认的最有可能的即为金属锂负极的使用,金属锂在传统液态锂离子电池中存在枝晶、粉化、SEI(固态电解质界面膜)不稳定、表面副反应多等诸多技术挑战,而固态电解质与金属锂的兼容性使得使用锂作负极成为可能,从而显著实现能量密度的提升。


表 1  不同类型锂基电池的特性比较


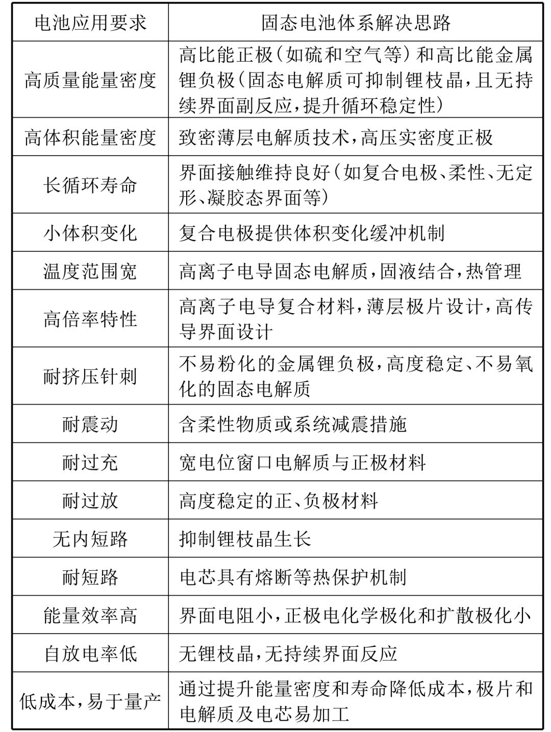
表 1 对比了传统锂电池和全固态锂电池,从中可了解固态锂电池的基本特性。进一步,如表 2 所示,针对车用电池应用的期望要求,基于自身特性,固态电池体系逐一给出可能的解决思路。


表 2  电池应用要求与固态电池体系解决思路



2 固态电池核心部件——固态电解质研究进展


对于固态电池,固态电解质是其区别于其他电池体系的核心组成部分,理想的固态电解质应具备:


  • 工作温度区间(特别是常温)保持高的锂离子电导率;

  • 可忽略或者不存在晶界阻抗;

  • 与电极材料的热膨胀系数匹配;

  • 在电池充放电过程中,对正负极电极材料保持良好的化学稳定性,尤其是金属锂或锂合金负极;

  • 电化学宽口宽,分解电压高(> 5.5V vs. Li/Li+);

  • 不易吸湿,价格低廉,制备工艺简单;

  • 环境友好。


以下将从目前重点研究的不同类型固态电解质的组成、基本特性、技术现状、存在问题和改性策略等方面进行具体论述。



2.1 聚合物固态电解质


聚合物固态电解质是由有机聚合物和锂盐构成的一类锂离子导体,具有质量轻、易成膜、粘弹性好等特性。应用在锂离子电池中,可获得在宽工作温度范围内的高比能量、大功率、长循环寿命的电池,并且可将电池制备成各种形状,充分利用电化学器件的有效空间。聚合物锂离子电池在组装、使用和运输的过程中,可以承受挤压、碰撞和电池内部的温度和外形变化。


此外,聚合物电解质除了自身传输锂离子的功能,还能充当隔膜,隔离正负电极,在电池充放电过程中补偿电极材料的体积变化,保持电极和电解质的紧密接触。聚合物电解质还可在一定程度上抑制锂枝晶的生长,降低电解质和电极材料之间的反应活性,提高电池的安全性。聚合物电解质还有利于电池进行卷对卷地大规模生产,从而有望降低生产成本 [1]。目前商业化的聚合物锂离子电池已逐渐应用于手机、笔记本电脑、移动充电电源等电子设备领域。


固态聚合物电池可近似看作是将盐直接溶于聚合物中形成的固态溶液体系,其主要性能由聚合物、锂盐和各种添加剂共同决定。对于锂盐的选择实际上就是对阴离子的选择,在非质子、低介电常数的聚合物溶剂中,阴离子的电荷密度和碱性等性质对聚合物电解质的形成起到重要作用。


聚合物电解质的形成能力取决于对阳离子的溶剂化作用能和盐晶格能的相对大小,晶格能越大,与聚合物形成聚合物电解质的能力就越弱。锂盐晶格能的上限一般认为是 850J/mol,不同的锂盐,晶格能大小不同,常见锂盐晶格能排序[2]:F->Cl->Br->I->SCN->ClO4-~CF3SO3->BF4-~6AsF6-。除了晶格能和阴离子的电荷密度分布以外,锂盐的解离常数也会产生一定的影响。


PEO 是一种典型的高分子电解质,它由-CH2CH2O-和-CH2CH2CH2O-单元构成,醚氧原子在 PEO 的最佳分布使得它可与多种锂盐形成复合物,PEO 基聚合物电解质因而也得到了广泛的研究和应用 [3]。对于无机添加物,具有化学惰性的、高比表面的无机填料可以改善聚合物电解质的热稳定性,抑制电极界面上钝化层的形成,提供电解质的电导率和阳离子迁移数等,常用的无机添加剂有 SiO2、Al2O3、MgO、ZrO2、TiO2、LiTaO3、Li3N、LiAlO2 等。


目前聚合物电解质相比液体电解质在安全性上有明显提升,但是仍需进一步提高电解质的锂离子电导率,维持聚合物的力学稳定性以及化学稳定性。



2.2 无机固态电解质


无机固体电解质发挥自己单一离子传导和高稳定性的优势,用于全固态锂离子电池中,具有热稳定性高、不易燃烧爆炸、环境友好、循环稳定性高、抗冲击能力强等优势,得到了广泛的关注,同时有望应用在锂硫电池、锂空气电池等新型锂离子电池上,是未来电解质发展的主要方向。


按照物质结构进行划分,无机固态电解质可以分为晶态和非晶态(玻璃态)两大类,每一类按照元素组成的不同又可分为氧化物和硫化物。


2.2.1 非晶态(玻璃态)无机电解质


玻璃态无机固体电解质具有组份变化宽,离子传导各向同性,界面阻抗相对较低,易于加工成膜,在全固态电池中具有很好的应用前景。按照组成可分为氧化物体系玻璃电解质和硫化物体系玻璃电解质,其中氧化物玻璃电解质的电化学稳定性和热稳定好,但是离子电导率比较低,硫化物玻璃电解质虽然具有较高的离子电导率,但是电化学稳定性差,制备困难。


氧化物玻璃体系电解质是由网络形成氧化物(如 SiO2、B2O3、P2O5 等)和网络改性物(如 Li2O)组成,网络形成氧化物通过共价键相互连接形成玻璃网络,网络改性氧化物打破网络中的氧桥,使锂离子在其网络间进行迁移。提高氧化物玻璃体系电解质电导率可通过多种途径实现:


  • 首先,可适量增加网络改性物的含量。对于通过适量增加 Li2O 的含量会导致氧化物玻璃电解质电导率的提高,而 Li2O 的含量增加到一定程度,则会导致非氧桥原子数的增加,非氧桥原子可以捕获锂离子,从而降低氧化物玻璃电导率 [4],可使用混合网络形成氧化物。采用二元或二元以上的网络形成氧化物,会产生混合网络效应,增加网络中的缺陷结构,改善锂离子传导通道中的传输瓶颈,提升锂离子传导。如 Li2O-P2O5-B2O3 三元体系玻璃,当锂离子浓度为 5 mol% 时,电导率为 9 × 10^(-5) S/cm。

  • 此外,还可进行氮掺杂。在 Li2O-P2O5 体系中引入氮元素后,可以形成 LiPON 玻璃,在提高材料电导率的同时,还增加玻璃的硬度、热稳定性以及抗水和盐溶液的腐蚀能力。

  • 在硫化物玻璃体系电解质中,由于硫的原子半径比氧离子大,可以增大锂离子传输通道,同时由于非桥接 S2-比非桥接 O2-的活性高,使得硫化物玻璃电解质的锂离子电导率比氧化物体系要高,室温下电导率约为 10^(-3)~10^(-4) S/cm [5]。对于硫化物玻璃电解质,Li2S-SiS2、Li2S-P2O5、Li2S-B2O3 等体系都是研究比较多的体系,其中 Li2S-SiS2 的电导率最高,且 SiS2 的蒸汽压低,较为优化的体系,进一步研究发现,掺入卤化锂(LiI、LiCl、LiBr 等),可以显著提高其室温离子电导率,如 LiS-SiS2-P2S5-LiI 体系玻璃在大气压下和液氮中制备,所得到的室温电导率达 2×10^(-3) S/cm [5]。


虽然硫化物玻璃电解质的电导率高,化学稳定性较好,但是在制备过程中使用 Li2S 组份,造价高昂且需惰性气氛保护,设备要求较高;同时,该类电解质高温下容易分解,对锂可能不稳定,造成了其合成难度较大,成本高,限制了大规模的应用。


2.2.2 玻璃陶瓷无机电解质


玻璃陶瓷即玻璃微晶,是在玻璃材料中加入成核剂后经过高温处理制备而成的,它和陶瓷材料及玻璃材料都不相同。玻璃陶瓷中,晶相从玻璃网络中析出,导致电导率显著提高。玻璃陶瓷不仅具备陶瓷材料的化学稳定性的特点,而且继承了玻璃态固体电解质离子电导率高、界面阻抗小、致密度高的特点。


在氧化物玻璃陶瓷电解质中,研究比较多的是具有钠离子快离子导体 NASICON 结构锂离子导体。LiTi2(PO4)3 和 LiGe2(PO4)3 都是具有 NASCICON 结构的物质,通过低价元素(如Al、Ga、In、Cr、La 等)置换Ti或者Ge,可在一定的组成范围内形成具有该结构的固溶体,电导率会提高 2~3 个数量级。Li2O-Al2O3-TiO2-P2O5 的玻璃经过热处理可转变成主晶相为 Li1+xAlxTi2-x(PO4)3 的玻璃陶瓷,室温离子电导率为 1.3×10^(-3) S/cm。氧化物玻璃陶瓷电解质制备工艺容易实现,但在化学稳定性和成本上仍需进一步提升 [6]。


在硫化物玻璃陶瓷电解质中,研究比较多的是 Li2S-P2S5 体系。将 Li2S-P2S5 基质玻璃通过高温处理后得到的微晶玻璃陶瓷电解质的电导率得到明显提升,在室温下即可达 10^(-3) S/cm,而且解决了对金属锂不稳定的问题。


2.2.3 陶瓷固体电解质


陶瓷固体电解质种类繁多,从结构上看,主要包括 NASICON 结构锂陶瓷电解质,钙钛矿结构锂陶瓷电解质,石榴石结构锂陶瓷电解质、LISICON 型锂陶瓷电解质、Thio-LISICON 型结构锂陶瓷电解质、Li3N 型结构锂陶瓷电解质、锂化 BPO4 锂陶瓷电解质和以 Li4SiO4 为母体的锂陶瓷电解质等(见图 1)。


图 1 典型晶体型陶瓷电解质和玻璃态锂离子电解质


陶瓷电解质的电导率与其晶体结构密切相关,影响因素包括传输通道、与 Li+ 半径的匹配性、骨架离子与 Li + 键合强弱、Li + 浓度和空位浓度之比,以及陶瓷的致密度等。


(1) NASICON类型


图 2  Li2Zr( PO4 ) 3 的晶体结构示意图


NASICON 类型电解质源于钠离子电解质 NaZr2(PO4)3,其化学式可表示为 A[M2P3O12](A、M、P分别代表 1 价、4 价和 5 价的阳离子)。如图 2 所示,电解质中的锂离子迁移是通过缺陷跃迁来完成的,在 NASICON 结构中,存在两种跃迁路径:一种是通过 Li1、Li2 位置瓶颈的 Li1→Li2 跃迁,另一种是通过 Li2、Li2 瓶颈的 Li2→Li2 跃迁,价键研究表明,NASICON 结构中两种锂离子的迁移路径均对离子电导性有贡献。


(2)钙钛矿结构


图 3  Li3xLa(2/3-x)TiO3 晶体结构示意图


钙钛矿结构型锂离子导体基本组份为 Li3xLa(2/3-x)TiO3(0.04<x<0.17),是 ABO3 钙钛矿型固溶体,晶体结构如图 3 所示,其中阴离子骨架为由 TiO6 八面体组成,顶点被 Li+ 和 La3+ 所占据。钙钛矿型电解质随着其组份和合成条件的不同,可以有简单立方、四方以及正交等多种晶型。


钙钛矿型锂离子导体电导率与微观结构的空位有序度成反比,立方结构的无序度最高,最有利于离子导电,电导活化能也低于四方结构,但是只有少量特定组成通过高温淬冷才能稳定立方相至室温。


(3)LISICON 类型和 Thio-LISICON 类型


图 4  Li14ZnGe4O16 晶体结构示意图


针对 LISICON 结构的锂离子导体,Li14ZnGe4O16 是一种典型晶体结构,其结构如图 4 所示,包含一个坚固的三维阴离子骨架 [Li11ZnGe4O16]3-,其余 3 个 Li+ 处于间隙位置,可迁移导电。骨架离子提供可迁移锂离子的传输通道,传输瓶颈必须满足锂离子迁移所需的几何条件,研究发现,LISICONs 中间隙锂离子具有良好的与质子交换能力。


Thio-LISICON 型电解质是在 LISICON 的骨架中采用锂离子半径更大、更易被极化的硫离子取代阳离子得到的一类系列材料。相比于氧化物 LISICON 型电解质,Thio-LISICON 型电解质表现出了更优异的锂离子室温传导性能,尤其是在 Li4PS4 和 Li4GeS4 之间的材料体系。锂离子的传导性能由骨架离子的极化率和掺杂取代所产生的间隙-空位所决定,因而硫离子取代后,离子电导率得到了提高。


(4)Garnet 型


图 5  立方石榴石结构电解质 LixLa3M2O12 晶体结构示意图


Garnet 型锂离子无机固体电解质可用 LixLn3M2O12(3<x≤7.5,M=Te、Nb、Ta、Zr 等)表示,具有传统的石榴石结构,是一种锂离子填充在石榴石骨架中的氧化物,其结构如图 5 所示


过量锂(即 LixLn3M2O12中 x>3)填充的石榴石结构氧化物是 Garnet 型电解质研究的主要对象,其锂离子呈无序排布,在四面体格位和面体格位中均为部分占据,锂氧四面体和锂氧八面体相互连接,构成了锂离子的三维传输通道。而正是锂离子在两种格位中的无序分布,使该类型电导率得到提高,可达到 10^(-3) S/cm,同时对金属锂具有良好的稳定性,使其成为锂离子固体电解质中的有力竞争者,获得研究人员的密切关注。


(5)陶瓷无机电解质小结


陶瓷电解质具有很多优势,如电化学稳定、工作温度范围宽、机械性能好,但每种结构类型的电解质均有其优势和应用缺陷,总结如表 3 所示,仍需要各种功能剪裁,提高自身的综合性能。


表 3  部分晶体型锂离子导体在全固态锂电池应用中的限制因素



3 固态电池产业化应用展望


目前,全球范围内约有 20 多家制造企业、初创公司和高校科研院所致力于固态电池技术。


图 6  固态电池应用案例


高等院校大多数专注于材料层面的研究,国外以美国阿贡国家实验室为代表,在国内,中科院 2013 年设立固态先导计划,希望 5 年内实现固态电池产业化;一些研究机构、Start-up 和新能源公司在材料研发与制备方面具备独特技术,电池样品则以手工/半手工为主,仅少部分实现示范车用。大型企业方面,日本以丰田、日立造船和出光兴产等为代表,在固态电池的车用领域处于世界领先位置(如图 6 所示)。


固态电池的产业化与电芯的高一致性和规模化制备的难易程度密切相关:


  • 就制备工艺而言,鉴于当前固态电解质膜的柔韧性不佳,固态电芯组装更多偏向叠片而非卷绕工艺,但细分工艺尚不可知;

  • 就制造装备而言,尽管固态电池与传统锂离子电池存在较大差异,但不存在根本性区别,只是在涂布、封装等工序上需要定制化的设备,而且制造环境需在更高要求的干燥间进行。


因此,固态电池产业化的实现从根本上还是取决于材料工艺层面的突破,包括关键材料、极片、正负极与电解质匹配的材料工艺,目前,在界面电阻降低,金属锂高容量、高倍率和低体积变化的解决方案,以及兼具离子电导和机械特性的固态电解质膜的成熟制备技术等方面尚缺乏有效的解决方案。


因此,高能量密度全固态电池的产业化应用,有望通过半固态电池、固态电池和全固态电池 3 个阶段逐步实现,预计耗时 5~10 年时间。



参考文献


[1] Quartarone E.Chemical Society Rreview [J]. SAE,2011,40(5):2525 ~ 2540

[2] Young N P,Solid State Ionics [J]. SAE,2014,263:87 ~ 94

[3] Han P.Journal of Power Sources [J]. SAE,2015,284:45 ~ 465

[4] Ren Y,J. Eur. Ceram.Soc [J]. SAE, 2015,35(2):561~ 572

[5] Zheng Z F. Journal of the Electrochemical Society [J]. SAE,2014,161(4) : A473 ~ A479

[6] Phuc N H. Solid State Ionics [J]. SAE,2016,285:2 ~ 5



编辑整理:厚势分析师伊龙马

转载请注明来自厚势和厚势公号:iHoushi



-END-


文章精选


企业家

马斯克和贾跃亭 福特CEO下台正道汽车仰融

任正非裁员电池大牛凯尔提离开特斯拉

智能驾驶

BBC自动驾驶纪录片自动驾驶第一案,谷歌讼Uber

高精地图自动驾驶的灾难英特尔收购Mobileye

百度与谷歌无人驾驶汽车技术专利对比分析

自动驾驶法律法规现状分析及展望

自动泊车系统发展现状及前景分析

新能源汽车

全国50个新能源汽车项目大盘点

锂电池发展趋势中国汽车产业电动化进程

苹果收购特斯拉?丰田和特斯拉决裂

一文了解电动汽车无线充电技术及其商业应用

中国新能源汽车商业化发展现状及国际比较研究

同济大学:中国电动物流车商业模式研究

项目和评论

以色列最强10家自动驾驶创业公司

 37个汽车分时项目盘点百度投资蔚来汽车

马化腾或为共享单车最大赢家汽车产业3大趋势

Momenta获$4000万B轮

百度系自动驾驶初创公司 Pony.ai 的突围之路

这些大神从Google出走,创办了五家(命运各异的)无人车公司

无需基础知识,理解自动驾驶高精度行车定位技术


为您对接资本和产业

新能源汽车 自动驾驶 车联网




联系邮箱

bp@ihoushi.com

点击阅读原文,查看文章「下一代汽车网络:车载以太网技术现状与发展

登录查看更多
1

相关内容

汽车,本来是指汽油车,在中国泛指四轮内燃机车,包括汽油车,柴油车,电动车,混动车。汽车由德国人发明,德语词为Automobil,这个词由两部分构成,分别是Auto和Mobil,意为自动运行车,或称为自动车。
FPGA加速系统开发工具设计:综述与实践
专知会员服务
69+阅读 · 2020年6月24日
轻量级神经网络架构综述
专知会员服务
97+阅读 · 2020年4月29日
【北京大学】面向5G的命名数据网络物联网研究综述
专知会员服务
38+阅读 · 2020年4月26日
德勤:2020技术趋势报告,120页pdf
专知会员服务
192+阅读 · 2020年3月31日
安全和健壮的医疗机器学习综述,附22页pdf
专知会员服务
47+阅读 · 2020年1月25日
【德勤】中国人工智能产业白皮书,68页pdf
专知会员服务
309+阅读 · 2019年12月23日
2019中国硬科技发展白皮书 193页
专知会员服务
86+阅读 · 2019年12月13日
【大数据白皮书 2019】中国信息通信研究院
专知会员服务
138+阅读 · 2019年12月12日
2018-2019年国内化妆品行业研究报告
行业研究报告
15+阅读 · 2019年9月28日
2018年氢燃料电池行业研究报告
行业研究报告
5+阅读 · 2019年5月6日
美陆军计划部署四大新型地面无人系统
无人机
32+阅读 · 2019年4月30日
自动驾驶汽车决策层算法的新方向
智能交通技术
7+阅读 · 2019年4月6日
自动泊车系统发展现状及前景分析 | 厚势
厚势
22+阅读 · 2018年1月22日
李克强:智能车辆运动控制研究综述
厚势
21+阅读 · 2017年10月17日
Arxiv
36+阅读 · 2019年11月7日
Arxiv
6+阅读 · 2019年8月22日
VIP会员
相关VIP内容
FPGA加速系统开发工具设计:综述与实践
专知会员服务
69+阅读 · 2020年6月24日
轻量级神经网络架构综述
专知会员服务
97+阅读 · 2020年4月29日
【北京大学】面向5G的命名数据网络物联网研究综述
专知会员服务
38+阅读 · 2020年4月26日
德勤:2020技术趋势报告,120页pdf
专知会员服务
192+阅读 · 2020年3月31日
安全和健壮的医疗机器学习综述,附22页pdf
专知会员服务
47+阅读 · 2020年1月25日
【德勤】中国人工智能产业白皮书,68页pdf
专知会员服务
309+阅读 · 2019年12月23日
2019中国硬科技发展白皮书 193页
专知会员服务
86+阅读 · 2019年12月13日
【大数据白皮书 2019】中国信息通信研究院
专知会员服务
138+阅读 · 2019年12月12日
相关资讯
2018-2019年国内化妆品行业研究报告
行业研究报告
15+阅读 · 2019年9月28日
2018年氢燃料电池行业研究报告
行业研究报告
5+阅读 · 2019年5月6日
美陆军计划部署四大新型地面无人系统
无人机
32+阅读 · 2019年4月30日
自动驾驶汽车决策层算法的新方向
智能交通技术
7+阅读 · 2019年4月6日
自动泊车系统发展现状及前景分析 | 厚势
厚势
22+阅读 · 2018年1月22日
李克强:智能车辆运动控制研究综述
厚势
21+阅读 · 2017年10月17日
Top
微信扫码咨询专知VIP会员