协作概念图工具在协作学习情境中对个体认知发展的实证研究

2018 年 1 月 2 日 MOOC

| 全文共12399字,建议阅读时12分钟 |


本文由《现代远程教育研究》杂志授权发布

作者:蔡慧英、乔惠、顾小清

摘要

 

从学习技术功能的角度来看,协作概念图工具在支持协作学习过程上表现出了潜力,但当前从学习过程干预和协作学习情境的角度探究它在学习过程中发挥作用的实证研究还较少。通过在加拿大一所中学实施主题为“食物与营养”的整合协作概念图工具的协作学习项目发现,在整合协作概念图工具的学习环境中,个体的认知可以得到发展。其中,个体认知发展主要与学习者的先验知识有关,而与学习者基于协作概念图的学习行为无直接因果关系,这说明概念图这一学习干预对学习者认知发展的直接作用微弱。此次实验还为后续研究开拓了新思路:第一,在后续学习技术的设计中,可以尝试对视觉元素设置一些明显、有针对性的提示,激发学习者的认知活动,引发学习者的有效学习;第二,在协作学习项目的设计中,学习任务引发的认知负荷须控制在合理范围内才可能引发有效的学习行为;第三,可以试图扩展协作学习过程中学习行为数据的评估指标,比如心理指标、情感指标等。全面探究协作学习过程影响学习者认知发展的直接因素和潜在因素,从而实现对协作学习过程的准确分析、诊断和预测。

关键词:概念图工具;协作学习;学习情境;认知发展;实证研究


一、前言


协作学习是当前教育领域中的重要研究内容。这是因为教育研究者们意识到:学习不仅仅是认知性的过程,也是社会性的、人际交往的、文化的建构过程(Salomon et al.,1998;金莺莲等,2014)。为了促使有效协作的发生,研究者们意图探究并设计学习技术以干预学习者的社会性交互过程。这就催生了学习科学研究中的重要研究分支——计算机支持协作学习(Computer-Support Collaborative Learning,CSCL)的出现(Stahl et al.,2006)。


从学习技术的功能来看,支持协作过程的学习技术主要包括三种形式(Suthers,2005)。第一,学习技术作为交流媒介支持远程学习者之间的协作交流。典型的代表包括邮件、对话工具、讨论论坛等。第二,学习技术作为支持协作学习行为的媒介而存在。技术功能主要体现为:实时呈现小组的对话视图;规范小组协作学习的流程;监控和反馈小组的交互模式等。典型的代表包括Web2.0社会性软件、协作学习管理平台等。第三,学习技术作为协作学习中的“资源”而存在。技术功能主要体现为:在交流媒介上的对话记录可以支持小组讨论和反思;支持协作的模型、模拟和可视化技术可以启发有意义的建构式对话;在学习工具上形成的小组制品可以表征团体认知状态,引发个体学习者反思自己的观点等。典型的代表是概念图工具(Johnson et al.,2008)。


目前,相比较前两类学习技术,第三类学习技术在协作学习情境中的设计与应用的实证研究较少。就第三类学习技术中典型代表——概念图工具而言,研究者大多将概念图定位为辅助教学设计的工具和展示固定知识框架的工具,较少从学习过程干预的角度探究概念图在学习过程中发挥的作用。另外,相比于个体学习情境,研究者较少在协作学习情境中开展概念图的相关研究。基于此,本研究试图从学习过程干预的角度,探究概念图工具对协作学习过程和个体学习者学习结果的影响。主要目的包括:第一,借助概念图这一工具,从学习分析的视角对协作学习过程进行深度探究,挖掘出协作学习中影响个体认知发展的可能因素。第二,以本研究为起点,探究出指导协作学习中学习工具的设计思路,为后续设计语义图示工具支持协作问题解决学习提供可参考思路。


二、研究现状


1.协作学习过程中影响个体认知发展的因素


大量研究表明,协作学习过程中影响个体认知发展的因素主要包括学习者在小组学习中的交互情况和投入情况。


首先,有效的社会性交互是影响协作学习中个体认知发展的重要因素之一(Stahl,2000;Weinberger et al.,2007)。目前,代表性的协作学习理论,例如维果茨基的社会文化理论、皮亚杰的社会建构主义理论、以莱夫等人为代表的情境认知理论(Dillenbourg et al.,1995;Hmelo-Silver,2013)等都认为:知识是在学习者与外界进行有效的社会性交互中形成的,语言、符号、技术、学习环境等要素在社会性交互中扮演着中介作用,或影响学习者的学习过程(Vygotsky,1978)。虽然协作学习是一个复杂的过程,但是,可以将协作学习过程简单地理解为小组原始知识外化阶段和小组认知聚合阶段(Jorczak,2011)。在小组原始知识外化阶段,学习者会共享各自已有的知识,并向同伴表达自己对学习任务的理解。这种多视角的原始理解会产生认知冲突。在小组认知聚合阶段,学习者主要通过澄清、说明、辩论、协商等交互活动,解决认知冲突,达到共同学习的目的。因此,在协作学习中,个体的学习行为并不是在交互中被消减,而是相互影响。当学习者在学习中遇到问题时,可以向同伴寻求帮助,同伴会给其提供信息、线索、提示等。这不仅能帮助学习者更直接地关注解决问题的核心内容,还会为自己或同伴创建表达知识理解的机会。这种交互性的学习过程有利于促进学习者之间的共同进步,也有利于学习者在交互中对需要解决的问题形成深度反思,从而提升学习效果(Webb et al.,1994)。研究表明,协作中有效的社会性交互会引导学习者完成知识建构,产生与人交流的能力和可迁移到新情境中的认知策略(Kolodner,2007)。


另外,学习者的投入程度是影响学习者协作学习中认知发展的另一重要因素(Tomsic et al.,2006)。在协作中,学习者的投入程度可以简单地分为与学习任务相关的投入程度和与协作过程相关的投入程度。前者是指学习者在学习任务中持续的学习行为,包括对学习目标的毅力、努力和贡献等情况(Fredricks et al.,2004)。后者是指小组内成员之间的社会化互动情况。研究表明,高质量的社会投入能使团队关注在小组作品的共同协调上,而不是小组中心成员对小组内其他人员的贡献进行奚落、忽视、排除(Linnenbrink-Garcia et al.,2011;Rogat et al.,2014),有利于形成良好的协作学习环境,促进有意义学习的发生。另外,投入程度在促进学习者概念性理解方面扮演着重要作用(Blumenfeld et al.,2006)。在协作学习中,学习者的投入与知识的协同建构同时发生,并且动态相关(Engle et al.,2007)。另外,学习者的投入程度会影响学习者对学习任务的坚持和努力程度,集体交流的凝聚情况、以及在解决真实问题过程中规则、概念和技术工具的应用等情况(Sinha et al.,2015)。


2.可视化协作学习过程的技术:协作概念图工具


概念图是以结构化的形式表征和组织知识的一种方式(Novak,1990)。在典型的概念图中,某一概念或命题通常置于方框或者圆圈内;然后运用带文字的箭头连线将不同概念或命题连接,以此来形象化表征学习者的知识结构以及对某一主题的理解(Cañas et al.,2003;Novak et al.,2010)。基于概念图表征和组织知识的原理,目前有很多计算机概念图工具,如Cmap 2.0、Mind Manager等。


在CSCL研究领域,有研究者将概念图这一表征知识结构的工具应用到协作学习情境中,开展对协作概念图工具(Collaborative Concept Mapping Tool)的研究。协作概念图工具是指小组学习者在共享的学习空间中协同建构概念图,用以外化小组学习者的概念性理解和协作学习过程的工具(Johnson et al.,2008)。研究表明,将协作概念图工具整合到协作学习情境中有利于提升学习者在学习过程中的行为表现(Janssen et al.,2012)。首先,在小组中,以概念图的方式外化学习者对某一问题的认知、想法和理解,能直观展示不同学习者的思考方式,这样在对比碰撞中能引发学习者对问题进行不同视角的思考。另外,基于小组知识表征的结果进行交互,学习者需要讨论概念的分布以及概念之间的关系,这会提升小组学习者对学习任务的注意力(Van Bruggen et al.,2002)。最后,将学习相关的内容共享到同一可视化界面,会使学习者对学习内容和协作学习过程形成全局观。这不仅能让学习者动态了解协作学习流程和进展情况,还会促使学习者基于共同建构的学习制品形成较多的个人反思(Bromme et al.,2005)。然而,从促进个体认知发展的角度来看,对协作概念图工具在协作学习情境中的研究发现则存在异议。Engelmann等的研究发现,协同建构概念图能够促使个体的认知发展(Engelmann et al.,2011),然而Gao等指出,概念图工具在协作学习中并不一定能带来有效的学习结果(Gao et al.,2007)。


基于此,本研究将对协作概念图工具在协作学习情境中的干预进行深度探究,试图回答以下两个问题:一是在整合协作概念图工具的学习环境中,个体认知能否得到有效发展?二是在整合协作概念图工具的学习环境中,学习者基于协作概念图工具的学习行为(即交互情况和投入情况)能否促进个体的认知发展?如果能促进个体认知发展,是如何促进的?如果不能促进个体认知发展,原因是什么?


三、研究设计


1.研究情境与参与者


为了回答以上研究问题,本研究围绕“食物与营养”这一主题设计了一个协作学习项目。参与项目的是加拿大多伦多某一所中学的25名七年级女生。设计项目的人员包括博士生、指导教授和科学课教师。科学课教师有超过10年的教龄,她是设计协作学习项目的重要成员。


2.协作概念图工具:Mural


本研究运用的在线协作概念图工具是Mural,其操作界面如图1所示。它支持小组学习者在同一界面上,以图示化的方式实时地可视化小组的学习过程。 从技术功能上看,第一,Mural具有支持绘制概念图的功能。在Mural操作界面上,学习者可以随意添加不同的可视化对象(如标题、文本框、便签等)来表征概念、观点和想法等;通过添加带箭头和连接词的连线来表征对不同概念、观点和想法之间的逻辑;还可以添加图形、图标、图片或框架等对象来表征对某类可视化对象的深层次理解。第二, Mural具有支持社会性交互的功能。同一小组的学习者通过个人电脑可以同时登录进入同一Mural操作界面,协同建构概念图并实时表征小组的学习过程。另外,小组学习者可以对操作界面上的任意位置或任意可视化对象进行评论并回复。


图1 Mural的协作概念图界面和可视化对象


3.协作学习项目的设计


依据加拿大安大略州科学课课程标准,本研究设计的协作学习项目包括两个热身学习活动和两个学习任务。两个热身学习活动由教师引导小组学生完成,目的是为后续两个由小组自主完成的学习任务做铺垫。


热身学习活动1是给学习者提供21张食物图片,让小组形成不同的分类方案。最后教师引导小组讨论,促使学习者形成对食物分类的正确认识。热身学习活动2是教师引导学生认识营养成分表,在这一过程中让学生认识到食物中包含有6种营养元素。这两个热身活动均在WISE平台(Slotta,2004)上完成。


热身学习活动结束后,小组学习者运用协作概念图Mural完成两个学习任务。学习任务1是理解食物中营养成分在人体生长发育中的作用。学习活动的流程主要是6个小组分别阅读一份精心设计的与营养成分相关的学习材料,并在Mural界面上绘制对学习材料的理解,之后在教师的引导下进行集体学习。为了更好地让小组完成这一学习活动,我们在每一营养成分对应的概念图上绘制了引导小组学习者进行聚焦思考的“初始地图”(如图2左所示)。初始地图上包括学习材料中的一些核心关键词,以及带文本描述的箭头,例如“在身体中扮演的角色”“来源于……”等。

学习任务2是小组应用所学知识,为饱受饮食困扰的初中女孩Jen制定健康的饮食方案。要求小组学习者在Mural界面上可视化方案并说明理由。为了辅助小组形成合理的饮食计划,我们对每个小组的Mural界面进行了“初始地图”的设计(如图2右所示)。在Mural界面上提前绘制了一条直线,并在直线上添加了8:00、12:00、16:00和19:00的时间刻度。另外,笔者在直线上方标注了 “Jen应该吃什么食物”的提示,在直线下方标注了“这些食物中包含了哪些营养成分”的提示。如此设计的目的是引导小组学习者在解决问题的过程中形成均衡膳食的观念。


图2 学习活动1(左)和学习活动2(右)的初始地图


4.实验过程


实验在学校计算机机房分四次进行,每次实验持续约七十分钟。第一次实验,学生花30分钟时间完成前测,之后教师介绍项目背景,学生练习使用Mural等。第二次实验,教师引导小组完成两个热身学习活动。第三次实验是小组自主完成学习活动1。在这一活动中,25名学生被分成6个小组。每一小组选择一种营养成分,并阅读精心设计好的学习资料,每个小组在如图2(左)的操作界面上以概念图的形式表征对学习材料的理解。之后小组相互浏览小组学习制品并进行提问、点评和回复。最后,教师运用投影仪对全班同学进行总结。第四次实验是小组自主完成学习活动2。在这一学习环节,对25名同学进行重新分组,具体是从主要学习活动1的6个小组中各抽出1人,组成4个新的小组。每个小组在如图2(右)的界面上完成学习任务。随后花30分钟时间完成后测。


5.数据收集与分析


(1)Mural中的数据收集与分析


本研究收集了学习任务1和学习任务2中在Mural界面上协同建构概念图的轨迹数据。轨迹数据由Mural工具的后台系统记录。记录数据的字段包括:用户名、行为表现、操作对象和时间。其中,行为表现包括添加、删除、编辑等;操作对象主要包括文本、箭头、图片等。图3呈现了三位学习者在某一时间段内的操作记录。


图3 Mural工具记录的后台数据字段


本研究主要从小组基于协作概念图的投入情况和交互情况两个方面对轨迹数据进行计数分析。


在本研究中,投入情况是指在学习活动中某一学习者在协作建构小组制品时的操作次数占小组总操作次数的比例。例如,在学习任务中,学生A的操作次数为18次,小组总操作次数为94次,则学生A在学习任务中的投入度是18/94,近似于0.194。这一数值即为学生A在学习活动中的投入情况。


在本研究中,交互情况是指在学习活动中建构小组制品时学习者之间操作状态的交替情况,主要运用社会网络分析法中的点中心度这一指数来表示。点中心度是表示与某个行动者有直接关系的行动者的数目(Freeman,2012)。点中心度越大,则表明学习者与其余学习者的交互程度越高。这一部分的数据分析步骤是:根据Mural中记录的轨迹数据,计算出每个学习者操作行为转向另一个学习者的频数,并生成频数矩阵。某一小组的交互频数矩阵如表1所示。之后,利用社会网络工具UCINET计算出小组社会网络中心度的情况(如图4所示),并得出每个学习者的点中心度的数值(如表2所示)。这一数值即为学习者在学习活动中的交互情况。


表1 某小组的交互频数矩阵

图4 某小组社会网络中心度的情况


表2 某小组学习者点中心度的数值表


(2)前后测数据的收集与分析


在本实验中,前后测用来评估学习者对学习主题的认知理解情况。前后测共包括两个部分。第一部分包括8个单项选择题和3个简答题,用来评估学习者对学习主题的基本理解。第二部分包括2个开放题,用来评估学习者对学习主题的高阶理解。


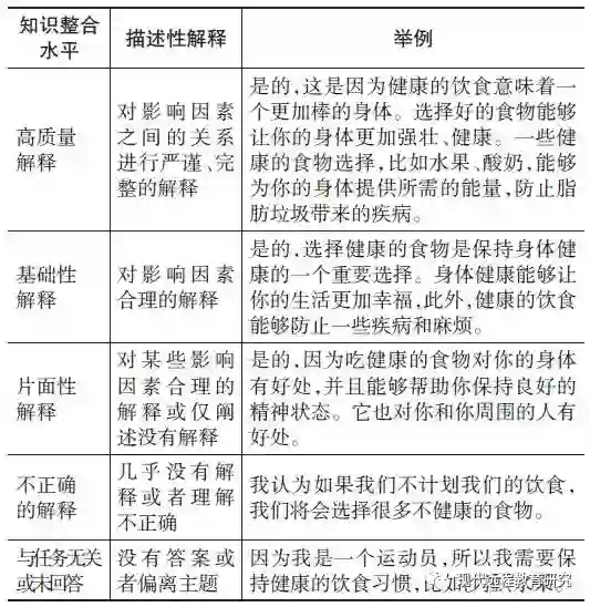
对选择题和简答题主要进行1或0的正误编码,总分是11分。对2个开放题,主要运用知识整合量规(Linn et al.,2006;Liu et al.,2008),对学习者的理解程度进行编码。编码数值范围是0~4,具体如表3所示。编码得分越高,表示学习者对食物营养成分与身体生长关系的理解越正确合理。


表3 基于知识整合量规对开放性问题的编码框架


四、数据分析


1.学习者协作学习后认知发展情况分析


学习者在前后测中基本理解、高阶理解与总计理解的均值和标准差如表4所示。为了评估学习者在协作学习项目后的认知发展情况,本研究对表4中的前后测数据进行了配对样本T检验。


表4 学习者前后测中不同认知理解的均值和标准差


分析后发现,个体学习者后测总计理解与前测总计理解存在显著性差异(T=-3.86,P=0.001),其中,后测总计理解(M=1.25,SD=0.23)高于前测总计理解(M=1.07,SD=0.27)。这说明本次协作学习后,学习者对所学主题获得了新的认知理解。


分析还发现,在基本理解上,前后测数据存在显著性差异(T=-6.89,P=0.000),其中,后测基本理解(M=0.79,SD=0.13)高于前测基本理解(M=0.57,SD=0.17)。但是,在高阶理解上,前后测数据不存在显著性差异(T=0.90,P=0.379)。这说明通过此次协作学习,学习者对食物与营养的概念性理解能力有所提高,但是对食物与营养关系的高阶理解并没有得到显著提高。


2.学习者基于协作概念图的交互和投入情况分析


学习者在学习任务1和学习任务2中基于协作概念图的交互与投入情况的均值和标准差如表5所示。为了评估学习者在不同学习任务中基于协作概念图的交互和投入的差异,本研究对表5中的数据进行了独立样本T检验的分析。


表5 基于协作概念图的交互和投入情况的均值和标准差


分析后发现,学习者在学习任务1和学习任务2中基于协作概念图的交互情况存在显著差异(T=2.92,P=0.009),其中,学习者在学习任务1中基于协作概念图的交互(M=0.25,SD=0.11)比学习任务2的交互(M=0.18,SD=0.05)频繁。同样地,学习者在学习任务1和学习任务2中基于协作概念图的投入情况存在显著差异(T=2.92,P=0.009),其中,学习者在学习任务1中基于协作概念图的投入(M=0.27,SD=0.14)比学习任务2的投入(M=0.17,SD=0.06)频繁。


3.学习者基于协作概念图的学习行为与认知发展关系分析


为了探究学习者基于协作概念图的学习行为与认知发展的关系,本研究运用AMOS软件对表4和表5中的数据进行了路径分析。最后得出了如图5所示的路径关系。其中,在AMOS中运用极大似然估计运行的计算结果如表6所示。这说明与图5中建立的路径关系的模型具有非常高的拟合度。


图5 路径分析结果


表6 常用拟合指数计算结果


表7 路径关系中各潜变量之间的回归系数(标准化的结果)


结合图5、表7可以得出:


(1)前测成绩与后测成绩之间回归系数显著,这说明学习者的前测成绩与后测成绩存在显著相关关系,其中,前测成绩越高,则后测成绩越高。换言之,学习者先验认知水平越高,学习者在协作中能获得更好的学习效果。


(2)学习任务1中互动情况与后测成绩之间的回归系数不显著,由此可知,学习任务1 中学习者基于协作概念图工具产生的交互行为与学习者的认知发展没有直接因果关系。这也说明,学习任务1中的互动行为并没有对学习者认知发展产生直接影响。


(3)学习任务1和学习任务2中交互情况与投入情况之间回归系数均显著,这说明学习者基于协作概念图工具的交互情况与投入情况之间具有正相关显著影响。其中,交互程度越大,学习者的投入情况越高。这也说明在协作建构概念图的过程中,小组学习者之间基于协作概念图的交互行为会影响学习者个体在协作建构概念图中的投入行为。


(4)前测成绩与学习任务1和学习任务2中交互情况的回归系数不显著。另外,前测成绩与学习任务1的投入回归系数不显著,但与学习任务2的投入回归系数显著正相关,这说明前测成绩越高,个体学习者在学习任务2中的投入情况越频繁。


五、研究结论与建议


本研究主要是在协作学习中整合了概念图工具这一技术干预,并从学习分析的视角对协作学习过程和学习结果数据进行了综合分析。以下将对数据分析结果进行深度讨论,期望能为后续研究开拓新思路。


通过对学习者前后测数据的分析发现,在整合概念图工具的协作学习环境中,个体认知得到了发展。这说明在协作学习情境中整合协作概念图工具是一条可取的学习技术设计思路。


通过对学习过程与学习结果数据的综合分析发现,第一,影响后测成绩的因素主要来自前测成绩。学习者的先验知识越好,在整合协作概念图工具的学习环境中,学习者的认知会得到较好的发展。这一研究发现可以对教师组织协作学习项目提供教学策略的指导。例如,在协作学习项目中,对于先验知识较好的学生,教师可以给予其自主学习的机会,而着重对先验知识不佳的学习者给予关注和指导。另外,在分小组时,教师可以采取混合分组的教学策略,即将先验知识较好的学习者与先验知识不佳的学习者分为一组,这样可以让学有余力的学习者对先验知识不佳的学习者给予帮助。


第二,在协作建构概念图的过程中,小组学习者之间基于协作概念图的交互行为会影响学习者个体基于协作概念图的投入情况。但是,学习者在学习任务1与学习任务2中的交互情况和投入情况对学习者后测成绩并无显著影响。这说明个体基于协作概念图产生的学习行为与学习者的认知发展并没有直接的因果关系。同时也说明,本次研究对学习者提供的技术干预,即协作概念图工具,只是从技术架构上使协作这一学习方式得以实现,并没有对学习者的认知发展带来直接影响。在实验过程中,通过观察发现,学习者会在某一个时间段对可视化对象(如文本框、箭头、图片等)进行多次没有规律的操作。所以,结合数据分析结果与实验观察,可以推断出:学习者对可视化对象的操作行为有可能并不是有意识的认知行为;还有一种可能情况是学习者对可视化对象的操作行为没有激发学习者有效的认知。这也启示我们:在后续学习技术的设计中,可以尝试对视觉元素设置一些明显、有针对性的提示,激发学习者的认知活动,引发学习者的有效学习。这也是当前教育技术研究热点——“具身认知”中关注的核心研究内容(顾小清等,2014)。即如何使学习者对可视化对象进行有意识地操作,从而引发学习者有效的认知发展。


另外,从理论上讲,学习活动1和学习活动2是与经验丰富的科学课教师合作设计而成。每个活动都能引发学习者对“食物与营养”这一主题形成新的认知。其中,学习活动1是帮助学习者理解学习主题中的基本概念,与学习者形成初阶理解有关。学习活动2是帮助学习者理解学习主题中概念与概念之间的关系,与学习者形成高阶理解有关。但是,通过路径分析发现,学习活动1和学习活动2中学习者基于协作概念图的学习行为并没有与学习者的后测成绩建立联系。这一实践中的发现与理论上的预设有冲突,也就引发研究者进行新的推断。其一,从学习任务的复杂属性来看,学习活动1较简单,学习活动2较难。其二,从上述分析可以发现,在学习活动1中,学习者基于协作概念图工具学习行为的“活跃”程度高于学习者在学习活动2中的“活跃”程度。结合这两点可以得出如下推测:有可能学习活动2设计得过难,引发了学习者较高的认知负荷,从而使得学习者没能很好地进行小组交互和学习投入。所以,学习者在学习活动2中没有获得较好的认知发展。这就能从理论上解释为什么学习者在后测中高阶理解没有得到有效发展。以上虽然是理论上的推测,但也为后续研究提供了新的启示。即在协作学习项目的设计中,学习任务的难度设计应是一个需要重点关注的内容。因为只有将学习任务所引发的认知负荷控制在合理范围内,才可能引发有效的学习行为(Schnotz et al.,2007)。


综上所述,在当前这一初步的整合概念图的协作学习项目中,学习者的认知发展主要与学习者的先验知识有关,与学习者基于协作概念图的交互和投入这两种学习行为无关。这说明概念图这一学习干预对学习者认知发展的直接作用微弱。即使如此,也不能完全否定概念图工具在协作学习中引发学习者认知发展的作用。因为在完成学习任务1和学习任务2的共享学习空间中,个体学习者除了动手操作Mural中的可视化元素表达自己对学习主题的理解外,同时可以观察其他学习者绘制小组制品时的动态,感知小组实时的学习状态。这些发生在协作学习情境中的“隐性”学习行为有可能会引发个体的认知思考,“迫使”学习者进行深度反思(Caballero et al.,2014)。在目前的研究中,学习者的协作学习行为主要是从学习者基于协作概念图的“投入情况”和“交互情况”这两个显现的行为指标上得以反映,而没有考虑其他指标,比如心理指标、情感指标等。这也为我们后续的研究开启了一条新的探究思路。即可以试图扩展协作学习过程中学习行为数据的评估指标,全面探究协作学习过程影响学习者认知发展的直接因素和潜在因素,从而实现对协作学习过程的准确分析、诊断和预测。

   

参考文献:

[1]顾小清,蔡慧英,王华文(2014). 促进实践与政策创新的教育研究力量——美国2014 AERA年会述评[J]. 远程教育杂志, (5):3-16.

[2]金莺莲,裴新宁(2014). 学习科学视域中的社会性学习: 过去,现在与未来[J]. 开放教育研究, (6):81-87.

[3]Blumenfeld, B., Preminger, S., & Sagi, D. et al. (2006). Dynamics of Memory Representations in Networks with Novelty-Facilitated Synaptic Plasticity[J]. Neuron, 52(2):383-394.

[4]Bromme, R., Hesse, F. W., & Spada, H. (2005). Barriers and Biases in Computer-Mediated Knowledge Communication[M]. USA: Springer.

[5]Caballero, D., Van Riesen, S. A., & Álvarez, S. et al. (2014). The Effects of Whole-Class Interactive Instruction with Single Display Groupware for Triangles[J]. Computers & Education, 70(C):203-211.

[6]Cañas, A. J., Coffey, J. W., & Carnot, M. J. et al. (2003). A Summary of Literature Pertaining to the Use of Concept Mapping Techniques and Technologies for Education and Performance Support[DB/OL]. [2016-12-15]. http://www.choo-do.com/teza/wp-content/uploads/2014/12/2003-IHMC-Literature-Review-on-Concept-Mapping.pdf.

[7]Dillenbourg, P., Baker, M., & Blaye, A. et al. (1995). The Evolution of Research on Collaborative Learning[A]. Spada, E., & Reiman, P. (Eds). Learning in Humans and Machine: Towards an Interdisciplinary Learning Science[M]. Oxford: Elsevier:189-211.

[8]Engelmann,T., & Hesse, F. W. (2011). Fostering Sharing of Unshared Knowledge by Having Access to the Collaborators’ Meta-Knowledge Structures[J]. Computers in Human Behavior, 27(6):2078-2087.

[9]Engle, R. A., Conant, F. R., & Greeno, J. G. (2007). Progressive Refinement of Hypotheses in Video-Supported Research[A]. Goldman, R., Pea, R., & Barron, B. et al. (Eds.). Video Research in the Learning Sciences[M]. Mahwah, NJ: Lawrence Erlbaum Associates:239-254.

[10]Fredricks, J. A., Blumenfeld, P. C., & Paris, A. H. (2004). School Engagement: Potential of the Concept, State of the Evidence[J]. Review of Educational Research, 74(1):59-109.

[11]Freeman, L. C. (2012).Centrality in Social Networks Conceptual Clarification[J]. Social Networks, 1(3):215-239.

[12]Gao, H., Shen, E., & Losh, S. et al. (2007). A Review of Studies on Collaborative Concept Mapping: What Have We Learned About the Technique and What Is Next?[J]. Journal of Interactive Learning Research, 18(4):479-492.

[13]Hmelo-Silver, C. E., Chinn, C. A., & Chan, C. K. K. et al. (2013). The International Handbook of Collaborative Learning[M]. New York: Routledge.

[14]Janssen, J., Erkens, G., & Kirschner, P. A. et al. (2012). Task-Related and Social Regulation During Online Collaborative Learning[J]. Metacognition and Learning, 7(1):25-43.

[15]Johnson, T. E., & O’Connor, D. L. (2008). Measuring Team Shared Understanding Using the Analysis-Constructed Shared Mental Model Methodology[J]. Performance Improvement Quarterly, 21(3):113-134.

[16]Jorczak, R. L. (2011). An Information Processing Perspective on Divergence and Convergence in Collaborative Learning[J]. Journal of Computer-Supported Collaborative Learning, 6(2):207-221.

[17]Kolodner, J. L. (2007). The Roles of Scripts in Promoting Collaborative Discourse in Learning by Design[A]. Fisher, F., Kollar, I., & Mandl, H. et al. (Eds.). Scripting Computer-Supported Collaborative Learning: Cogntive, Computational and Educational Perspectives[M]. Boston: Springer: 237-262.

[18]Linn, M. C., Lee, H. S., & Tinker, R. et al. (2006). Teaching and Assessing Knowledge Integration in Science[J]. Science, 313(5790):1049-1050.

[19]Linnenbrink-Garcia, L., Rogat, T. K., & Koskey, K. L. K. (2011). Affect and Engagement During Small Group Instruction[J]. Contemporary Educational Psychology, 36(1):13-24.

[20]Liu, O. L., Lee, H. S., & Hofstetter, C. et al. (2008). Assessing Knowledge Integration in Science: Construct, Measures, and Evidence[J]. Educational Assessment, 13(1):33-55.

[21]Novak, J. D. (1990). Concept Maps and Vee Diagrams: Two Metacognitive Tools for Science and Mathematics Education[J]. Instructional Science, 19:29-52.

[22]Novak, J. D., & Cañas, A. J. (2010). The Theory Underlying Concept Maps and How to Construct and Use Them[J]. Práxis Educativa, 5(1):9-29.

[23]Rogat, T. K., & Adams-Wiggins, K. R. (2014). Other-Regulation in Collaborative Groups: Implications for Regulation Quality[J]. Instructional Science, 42(6):879-904.

[24]Salomon, G., & Perkins, D. N. (1998). Individual and Social Aspects of Learning. Review of Research in Education, 23(1):1-24.

[25]Schnotz, W., & Kürschner, C. (2007). A Reconsideration of Cognitive Load Theory[J]. Educational Psychology Review, 19(4):469-508.

[26]Sinha, S., Rogat, T. K., & Adams-Wiggins, K. R. et al. (2015). Collaborative Group Engagement in a Computer-Supported Inquiry Learning Environment[J]. International Journal of Computer-Supported Collaborative Learning, 10(3):273-307.

[27]Slotta, J. D. (2004). The Web-Based Inquiry Science Environment (WISE): Scaffolding Knowledge Integration in the Science Classroom[J]. Internet Environments for Science Education: 203-232.

[28]Stahl, G. (2000). A Model of Collaborative Knowledge-Building[A]. Fishman, B., & O’Connor-Divelbiss, S. (Eds). Facing the Challenges of Complex, Real-World Settings[M]. Mahwah, NJ: Erlbaum: 70-77.

[29]Stahl, G., Koschmann, T., & Suthers, D. (2006). Computer-Supported Collaborative Learning: An Historical Perspective[A]. Sawyer, K. K.(Ed). Cambridge Handbook of the Learning Sciences[M]. UK: Cambridge University Press:409-426.

[30]Suthers, D. D. (2005). Technology Affordances for Intersubjective Learning: A Thematic Agenda for CSCL[A]. Koschmann, T., Suthers, D., & Chan T. W. (Eds.). Computer Supported Collaborative Learning 2005: The Next 10 Years![M]. Mahwah, NJ: Lawrence Erlabaum Associates:662–671.

[31]Tomsic, A., & Suthers, D. D. (2006). Discussion Tool Effects on Collaborative Learning and Social Network Structure[J]. Educational Technology & Society, 9(4):63-77.

[32]Van Bruggen, J. M., Kirschner, P. A., & Jochems, W. (2002). External Representation of Argumentation in CSCL and the Management of Cognitive Load[J]. Learning and Instruction, 12(1):121-138.

[33]Vygotsky, L. S. (1978). Mind in Society: The Development of Higher Mental Process[M]. Cambridge: Harvard University Press.

[34]Webb, N. M., & Farivar, S. (1994). Promoting Helping Behavior in Cooperative Small Groups in Middle School Mathematics[J]. American Educational Research Journal, 31(2):369-395.

[35]Weinberger, A., Stegmann, K., & Fischer, F. (2007). Knowledge Convergence in Collaborative Learning: Concepts and Assessment[J]. Learning and Instruction, 17(4):416-426.

收稿日期 2017-02-02 责任编辑 王雍铮



作者简介:蔡慧英,博士,江南大学教育信息化研究中心,人文学院教育技术系(江苏无锡 214122);乔惠,硕士研究生;顾小清(通讯作者),教授,博士生导师,华东师范大学教育信息技术系(上海 200062)。

基金项目:2017年度教育部人文社会科学研究规划青年基金项目“在STEM课程中设计图示化支架提升协作问题解决能力的实证研究”(17YJC880001);中央高校基本科研业务费专项资金资助(JUSRP11768)。


引用:蔡慧英,乔惠,顾小清(2017).协作概念图工具在协作学习情境中对个体认知发展的实证研究[J].现代远程教育研究,(6):93-102.


转载自:《现代远程教育研究》2017年第6期

排版、插图来自公众号:MOOC(微信号:openonline)

 

2018年1月5日(下午)— 6日(全天)

武汉轻工大学——新维教师发展空间站

《首届“教学常青论坛” | 促进学生主动学习的技术·方法·实践暨武汉轻工大学新维教师发展空间站启动仪式与全球首秀》

 

“教学常青论坛”是由武汉轻工大学教师发展中心基于新维教师发展空间站发起

并为全球教师从业者而生的国际教师发展交流平台

论坛将聚集国际、国内教师发展领域的管理者、研究者和实践者

全方面、多角度、系统化探讨教育、教师、学生与技术的融合与创新


首届“教学常青论坛”主题

促进学生主动学习的技术·方法·实践

立足湖北省高校教师作教学实践分享

以期为广大一线教师及从事教师发展工作的能人志士搭建平台

交流、共享、碰撞思想、启迪智慧


现诚挚邀请你出席

世界级的未来教室,书写中国教师发展的新故事...... 

长按二维码或点击“阅读原文”即可报名



喜欢我们就多一次点赞多一次分享吧~


有缘的人终会相聚,慕客君想了想,要是不分享出来,怕我们会擦肩而过~

《预约、体验——新维空间站》

《【会员招募】“新维空间站”1年100场活动等你来加入》

有缘的人总会相聚——MOOC公号招募长期合作者

《【调查问卷】“屏幕时代,视觉面积与学习效率的关系“——你看对了吗?》


产权及免责声明 本文系“MOOC”公号转载、编辑的文章,编辑后增加的插图均来自于互联网,对文中观点保持中立,对所包含内容的准确性、可靠性或者完整性不提供任何明示或暗示的保证,不对文章观点负责,仅作分享之用,文章版权及插图属于原作者。如果分享内容侵犯您的版权或者非授权发布,请及时与我们联系,我们会及时内审核处理。


了解在线教育,

握MOOC国际发展前把沿,请关注:
微信公号:openonline
公号昵称:MOOC

 

登录查看更多
0

相关内容

异质信息网络分析与应用综述,软件学报-北京邮电大学
【ICML2020】持续终身学习的神经主题建模
专知会员服务
39+阅读 · 2020年6月22日
因果关联学习,Causal Relational Learning
专知会员服务
185+阅读 · 2020年4月21日
《强化学习》简介小册,24页pdf
专知会员服务
280+阅读 · 2020年4月19日
专知会员服务
126+阅读 · 2020年3月26日
【图神经网络(GNN)结构化数据分析】
专知会员服务
117+阅读 · 2020年3月22日
中科大-人工智能方向专业课程2020《脑与认知科学导论》
清华大学唐杰老师:用于理解、推理和决策的认知图计算
专知会员服务
121+阅读 · 2019年11月30日
支持个性化学习的行为大数据可视化研究
在线学习体验影响因素结构关系探析
MOOC
7+阅读 · 2019年3月20日
思维发展型课堂的概念、要素与设计
MOOC
4+阅读 · 2018年12月18日
Teacher-Student Training for Robust Tacotron-based TTS
Learning to Focus when Ranking Answers
Arxiv
5+阅读 · 2018年8月8日
Mobile big data analysis with machine learning
Arxiv
6+阅读 · 2018年8月2日
Arxiv
19+阅读 · 2018年3月28日
VIP会员
相关VIP内容
异质信息网络分析与应用综述,软件学报-北京邮电大学
【ICML2020】持续终身学习的神经主题建模
专知会员服务
39+阅读 · 2020年6月22日
因果关联学习,Causal Relational Learning
专知会员服务
185+阅读 · 2020年4月21日
《强化学习》简介小册,24页pdf
专知会员服务
280+阅读 · 2020年4月19日
专知会员服务
126+阅读 · 2020年3月26日
【图神经网络(GNN)结构化数据分析】
专知会员服务
117+阅读 · 2020年3月22日
中科大-人工智能方向专业课程2020《脑与认知科学导论》
清华大学唐杰老师:用于理解、推理和决策的认知图计算
专知会员服务
121+阅读 · 2019年11月30日
Top
微信扫码咨询专知VIP会员