权健创始人等18人被刑拘;全国首个5G地铁站开通;小米入股TCL;故宫口红宣布全线停产 | 邦早报

2019 年 1 月 7 日 创业邦杂志




权健公司实际控制人束某某等18人被依法刑事拘留


2019年1月1日,天津市公安机关对权健自然医学科技发展有限公司涉嫌组织、领导传销活动罪和虚假广告罪立案侦查。1月2日,对在权健肿瘤医院涉嫌非法行医的朱某某立案侦查。截至1月7日,已对束某某(男,51岁,权健公司实际控制人)等18名犯罪嫌疑人依法刑事拘留,对另2名犯罪嫌疑人依法取保候审。相关工作正在开展中。



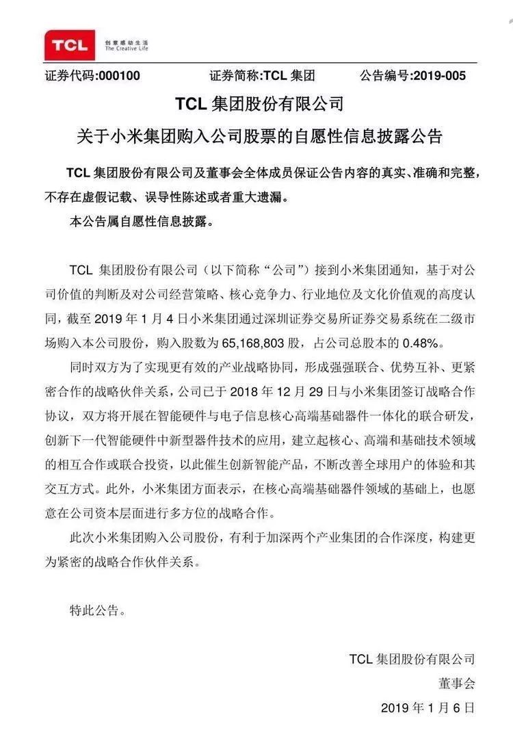
小米战略入股TCL,达成供应链等业务合作


1月6日下午,TCL集团发布公告,宣布小米集团战略入股TCL集团。公告显示,2019年1月4日小米集团通过深交所在二级市场购入65,168,803股,占公司总股本的0.48%。TCL表示,此次入股有利于加深小米和TCL两个产业集团的合作深度,构建更为紧密的战略合作伙伴关系。此前,2018年12月29日TCL集团就与小米集团签订了战略合作协议,双方将开展在智能硬件与电子信息核心高端基础器件一体化的联合研发。




支付宝新版界面曝光:支付宝小程序或迎重磅入口


1月6日,支付宝小程序官方生活号曝光了一张异形的支付宝主UI界面,着重突出了支付宝首页的中间位置,并采用了双手下拉的动画示意进行强暗示,极有可能与支付宝小程序相关。




微信小程序游戏《头脑王者2》上线


1月6日,微信小程序益智类小游戏《头脑王者2》正式开启内测。据官方介绍,与《头脑王者1》相比,《头脑王者2》将增加社交玩法,解锁3V3团队作战方式。



万豪称黑客窃取了超过500万客户护照数据


酒店连锁巨头喜达屋母公司万豪国际酒店日前表示,经过取证和分析团队缜密调查后发现,因其大数据泄露事件影响到的客户数量从5亿减少到了3.8亿,其中有超过 500 万个未加密的护照号码被盗。万豪更新了此前的信息,称黑客最多访问了 3.83 亿客户信息,有 525 万客户的未加密护照号码被窃取。



同性社交软件Blued整改:暂停注册,重申对未成年人禁用


1月6日消息,国内最大的同性社交软件Blued通过其官方微博发布公告表示,即日起,软件关闭注册一周,组织技术、算法、AI及内容监管部门开展全面的内容筛查和整治。包括但不限于:冒充成年人的未成年用户;涉及未成年人的文字、图片、群组及其他内容。此前,据《财新》报道,Blued涉嫌诱导未成年人交友而感染艾滋病。Blued官网显示,Blued是目前国内最受欢迎、全球用户总数最多的垂直人群兴趣移动社交应用。拥有全球注册用户4000万,其中海外用户占比约30%。



故宫网红彩妆全线停产:部分眼影颜色有飞粉现象


1月5日晚间,北京故宫文化服务中心官方微博发帖称:“故宫淘宝原创系列彩妆,从外观到内质仍有很多进步空间。所以我们决定,全线停产,不断完善,直至把最好的推送给大家。”针对有网友询问为何停产,北京故宫文化服务中心回复称,系因为“口红外观反馈不够份量高级,膏体顺滑流畅度和颜色都有进步空间。眼影珠光颗粒不够精细,部分颜色有飞粉现象。腮红粉色挑人,橙色尚可。点翠蓝色实用度欠佳。”



腾讯云发文回应与“她拍”纠纷:授权提供人脸融合服务


1月5日消息,腾讯云微信公众号发布公告称,天天P图技术授权腾讯云提供“人脸融合服务”,“人脸融合服务”接口是针对所有伙伴进行升级的,没有针对她拍进行技术打击。但没有提前24小时通知她拍,对此,道歉并进行了通知机制的整改。



王府井11.45%限售股将于1月11日流通上市


1月6日,王府井公告,因公司吸收合并北京王府井国际商业发展有限公司而非公开发行限售股,其中,信升创卓、福海国盛通过本次吸收合并取得的限售股锁定期即将届满。该等限售股上市流通数量为88,917,096股,占公司总股本的11.45%。上市流通日期为2019年1月11日。



华为2018手机销量公布:突破2亿台,Mate 20创纪录


1月5日,华为公布“2018年华为消费者BG成绩单”。数据显示,华为智能手机销量在2018年突破2亿台,其中华为Mate、P系列全球发货量接近3000万台,最新的Mate 20系列手机,仅用两个月已突破500万台。



虎牙月活用户突破1亿,2018前三季度分红和投入超20亿元


1月5日,虎牙直播CEO董荣杰宣布,虎牙直播的月活用户已经突破了一亿”。此外,付费用户在2018年Q3也突破了420万。董荣杰还表示,2018年前三季度总营收高达31.6亿人民币,而虎牙给公会、主播以及合作伙伴的分成和内容投入在同期也已超过20亿人民币。



81位主播跻身淘宝直播亿元俱乐部,服饰,母婴,美妆都有入围


淘宝直播联合淘榜单公布数据显示,2018年,共有81名主播年引导销售额过亿元,进入淘宝直播亿元俱乐部,涵盖服饰、美妆等多个类目。81名主播年平均直播场次超过300场,单场直播平均时长接近8小时,一年直播超过350场“全年无休”主播也大有人在。



Uber出售新加坡汽车租赁子公司


1月6日消息,据外媒报道,Uber Technologies Inc.将其新加坡汽车租赁子公司Lion City Rentals卖给了一家合资公司,进一步剥离了当地业务。报道称,该业务价格大约为3.5亿新元(2.57亿美元),包括约8000辆汽车。同时,WayDrive Holdings还将接手Lion City的150名员工以及租用的场所。


汽配B2B交易平台「好汽配获6000万美元C轮融资


1月7日消息,汽配B2B交易平台“好汽配”已完成 6000 万美元 C 轮融资,时代资本、DCM领投,XVC、SIG、俄罗斯投资人 Yuri Milner、国际私募基金 Access Industries 参与了本轮投资。据悉,好汽配创办于 2016 年,是一家面向汽修厂和汽配供应商的交易平台,为用户提供交易服务、物流仓配等基础设施服务。



汽车服务平台「熊猫车服获巨人金服集团4000万美金A轮融资


1月6日消息,一站式汽车生活服务平台熊猫车服获巨人金服集团A轮融资,加快布局汽车全生命周期服务,构建汽车产业互联网格局。据悉,巨人金服将以定向增发股票的形式投资4000万美金,对熊猫车服进行投资。完成本轮大额融资后,熊猫车服将强化运营团队建设,推动平台业务进入更多城市,并且重点布局线下维保店体系的建设,将线上的优势转换到线下,形成“洗车、车险、车务、维修保养”的汽车服务闭环,并实现规模性盈利。




蛋品产业服务商懒龙龙完成数千万Pre-A轮融资


蛋品产业服务商“懒龙龙”(原名:龙龙蛋)今日宣布完成数千万元Pre-A轮融资,本轮由君上资本领投,天使轮投资方星瀚资本跟投,青桐资本担任独家财务顾问。创始人祁建华表示,本轮融资将用于区域扩张、系统升级、供应链升级等,计划继续在蛋品产品链的流通环节进行改造,保持上海地区市场份额的同时,将该模式复制到其他区域,并且拓展蛋品意外的农副产品品类。



家居电商知闲科技完成数百万元天使轮融资


家居电商“知闲科技”完成数百万元天使轮融资,投资方为东方富海。本次融资将主要用于供应链建设、品牌矩阵布局和线下体验馆的搭建。此前,知闲科技曾获家居供应链平台全屋优品的种子轮投资。



美国人工智能数据分析公司Fractal Analytics拟完成2亿美元融资


1月6日消息,据Economic Times报道,知情人士称,总部位于美国加州的人工智能数据分析初创公司Fractal Analytics将很快完成一笔2亿美元融资,投资方为私募股权公司Apax Partners。有消息称,本轮融资交易完成之后,该公司的一些主要股东将会退出,而Apax Partners将会获得了少部分股权。



澳大利亚自动驾驶激光雷达公司Baraja完成3200万美元A轮融资


1月6日消息,据TechinAsia报道,总部位于澳大利亚悉尼的自动驾驶汽车激光雷达制造商Baraja宣布完成3200万美元A轮融资,投资方包括红杉资本中国、此前投资过该公司的Blackbird Ventures、以及由Main Sequence Ventures管理的澳大利亚联邦科学与工业研究组织创新基金(CSIRO Innovation Fund)。



美国顶级风投USV新推两个创投基金,已成功完成4.29亿美元募资


1月6日消息,根据TechCrunch报道,当地时间本周五,根据Union Square Ventures向美国证券交易委员会提交的文件显示,美国顶级风险投资公司Union Square Ventures(USV)宣布推出两个“2019年”的创投基金,而且已经成功募集了4.29亿美元。


科技部:鼓励支持民营企业参与国家重大科技任务


科技部部长王志刚6日表示,科技部将鼓励支持民营企业参与国家重大科技任务,充分发挥民营企业机制体制灵活、市场敏感度高等特点,推动高校和科研院所成果在民营企业转移转化,加快形成具有市场竞争力的产品。



新华社:2018年北京新增减税降费约400亿元


1月6日,北京市财政局发布的数据显示,2018年,在首都经济平稳运行的支撑下,北京市一般公共预算收入累计完成5785.9亿元,增长6.5%,完成预期目标。据统计,2018年,北京市新增减税降费约400亿元,其中地方级减税187.8亿元;累计109个PPP项目纳入财政部综合信息平台管理,总投资额2553.5亿元,落地率达88.7%;市级政府投资基金累计吸引社会资本2013亿元。



汽车业2019:市场企稳大概率,低增长或成新常态


近日,多位汽车业内专家表示,去年国内汽车销量的下滑,受内外多重因素的影响。车市下行只是发展中的一种调整,符合经济新常态,长远来看中国汽车行业前景仍旧光明。工信部副部长辛国斌认为,“中国汽车产业仍有很多积极向好因素,考虑到中国老旧汽车报废更新替代量与部分三、四线小城镇的需求量,汽车行业的增长空间仍较广阔。”



虚拟运营商165全新号段正式上市


1月6日,虚拟运营商165全新号段正式上市,这也是第一个16×级别的手机号段。165号段由与中国移动开展移动通信转售业务合作的17家虚拟运营商共同运营,同时,虚拟运营商165号段品牌也是国内移动转售产业由多家虚拟运营商联合发布的首个统一共同品牌,这些虚拟运营商包括阿里、中兴、国美、苏宁易购、迪信通、鹏博士、分享通信等。

支付宝上线杭州公积金2项新业务:提前还款与申请开户


近日,据国内媒体报道,支付宝上线了针对杭州用户的两项新功能,分别是开通公积金贷款提前还款功能与自助办理住房公积金开户功能。目前杭州用户打开支付宝,进入城市服务界面,选择公积金,通过公积金查提选项,选择杭州公积金,通过人脸识别后进入提前还款,即可办理相关业务。而凡是符合条件的杭州市个体自由职业者,均可以使用支付宝就能自助办理住房公积金开户业务,无需跑腿。



曝2019款iPhone将配备屏幕指纹与USB-C接口


据 Atherton Research副总裁兼首席分析师Jean Baptiste Su撰写的福布斯专栏报道,2019年苹果iPhone手机将配备一个USB-C端口,并且还配备屏幕内“Touch ID”功能,即屏幕指纹识别。


华为荣耀Honor View 20欧洲售价提前曝光,549欧元起售


1月6日,华为荣耀Honor View 20欧洲售价提前曝光,549欧元起售。不过,这只是欧洲的通用售价,会根据欧洲不同国家的政策和物价调整。荣耀View 20包括4800万像素的主相机,2500万像素的前置相机,屏幕为6.4寸全高清屏。Kirin 980处理器,双神经处理单元将允许View 20实现许多AI驱动的功能。




为残疾人打造的机械手指


失去手指,感觉就像失去了世界,为生活带来诸多不便。机械手指MCPDriver,让残疾人重新恢复手指功能。它是用不锈钢和尼龙3D打印而成,能让使用者牢牢抓住物体,里面嵌入了硅胶垫,使人能有自然地触感。让残疾人重新拥有手指,触摸世界。


全国首个5G地铁站在成都开通


1月5日,四川移动正式宣布,全国首个5G地铁站在成都正式开通。目前,由移动5G网络转化而来的高速WiFi信号已覆盖地铁10号线太平园站的整个站厅,这里不仅是全国第一个覆盖5G信号的地铁站,也将成为移动对5G室内分布系统进行测试的重要场所。



美国消费电子展明日开幕,5G或成特别关注领域


全球最大的消费类电子产品盛会美国消费电子展(CES)将于1月8日—11日在美国拉斯维加斯举行。本次展会预计将有4400家公司参展,入场人数将达18万人。分析人士预计,5G、自动驾驶等六大热点有望在本次CES上大放异彩。



昨日早报回顾 ⇒ 瑞幸首度回应质疑,称不会成为第二个ofo;李国庆再发表争议言论 | 邦早报





MORE | 更多原创文章



推荐邦哥的好朋友“企业创投联盟”,ID:cvcbang

商务合作请加微信:bangcbd

登录查看更多
0

相关内容

支付宝(alipay) 是一个第三方网上支付平台,由阿里巴巴集团于2004年12月创办,现为阿里巴巴集团的关联公司。
AI创新者:破解项目绩效的密码
专知会员服务
35+阅读 · 2020年6月21日
商业数据分析,39页ppt
专知会员服务
165+阅读 · 2020年6月2日
【实用书】Python爬虫Web抓取数据,第二版,306页pdf
专知会员服务
122+阅读 · 2020年5月10日
广东疾控中心《新型冠状病毒感染防护》,65页pdf
专知会员服务
19+阅读 · 2020年1月26日
报告 | 2020中国5G经济报告,100页pdf
专知会员服务
98+阅读 · 2019年12月29日
【德勤】中国人工智能产业白皮书,68页pdf
专知会员服务
310+阅读 · 2019年12月23日
【大数据白皮书 2019】中国信息通信研究院
专知会员服务
138+阅读 · 2019年12月12日
ofo商业模式破产
1号机器人网
6+阅读 · 2019年1月29日
华为和其“公关危机”下的5G发布会
1号机器人网
7+阅读 · 2019年1月27日
猝不及防!刚刚,马云重大宣布,沸腾了全中国!
今日互联网头条
3+阅读 · 2017年11月23日
中国平安股价持续大涨背后
凤凰财经
5+阅读 · 2017年9月13日
Arxiv
14+阅读 · 2020年1月27日
Arxiv
11+阅读 · 2019年6月19日
Arxiv
7+阅读 · 2018年2月26日
VIP会员
相关VIP内容
AI创新者:破解项目绩效的密码
专知会员服务
35+阅读 · 2020年6月21日
商业数据分析,39页ppt
专知会员服务
165+阅读 · 2020年6月2日
【实用书】Python爬虫Web抓取数据,第二版,306页pdf
专知会员服务
122+阅读 · 2020年5月10日
广东疾控中心《新型冠状病毒感染防护》,65页pdf
专知会员服务
19+阅读 · 2020年1月26日
报告 | 2020中国5G经济报告,100页pdf
专知会员服务
98+阅读 · 2019年12月29日
【德勤】中国人工智能产业白皮书,68页pdf
专知会员服务
310+阅读 · 2019年12月23日
【大数据白皮书 2019】中国信息通信研究院
专知会员服务
138+阅读 · 2019年12月12日
相关资讯
ofo商业模式破产
1号机器人网
6+阅读 · 2019年1月29日
华为和其“公关危机”下的5G发布会
1号机器人网
7+阅读 · 2019年1月27日
猝不及防!刚刚,马云重大宣布,沸腾了全中国!
今日互联网头条
3+阅读 · 2017年11月23日
中国平安股价持续大涨背后
凤凰财经
5+阅读 · 2017年9月13日
Top
微信扫码咨询专知VIP会员