磁性粒子成像系统追踪外泌体在缺氧肿瘤组织中的摄取

2018 年 6 月 13 日 外泌体之家


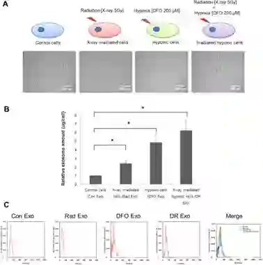
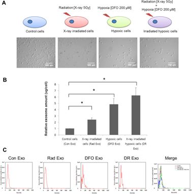
肿瘤组织的缺氧区域治疗仍然是一个重大挑战。近日, Biomaterials杂志的一项研究中,来自斯坦福大学的研究人员开发一种能够靶向肿瘤缺氧区域的外泌体平台,并且可以使用磁性粒子成像(MPI)在体内进行监测。从MDA-MB-231人乳腺癌细胞中分离出四种类型的外泌体(细胞在低氧或含氧量正常的条件下,并且分别暴露或不暴露于X射线辐射,这四种调节下产生的外泌体)。用DiO(一种荧光亲脂性示踪剂)标记外泌体,以量化它们被缺氧肿瘤细胞的摄取情况。随后,将外泌体进行修饰使其携带SPIO(超顺磁氧化铁)纳米颗粒和Olaparib(PARP抑制剂)。FACS和荧光显微镜结果显示,与其他外泌体制剂相比,缺氧细胞优先吸收由缺氧细胞释放的外泌体。此外,使用MPI在体内连续成像SPIO标记的外泌体的分布。最后,通过增加的细胞凋亡和体内较慢的肿瘤生长证实了载有Olaparib的外泌体的治疗功效。这种新颖的诊断平台可以作为一种有效的策略来监测外泌体并将治疗药物递送至缺氧肿瘤组织。

 

图:四种处理细胞分泌的外泌体的定量定性分析

 

文章摘要:

Treating the hypoxic region of the tumorremains a significant challenge. The goals of this study are to develop anexosome platform that can target regions of tumor hypoxia and that can bemonitored in vivo using magnetic particle imaging (MPI). Four types of exosomes(generated under hypoxic or normoxic conditions, and with or without exposureto X-ray radiation) were isolated from MDA-MB-231 human breast cancer cells.Exosomes were labeled by DiO, a fluorescent lipophilic tracer, to quantifytheir uptake by hypoxic cancer cells. Subsequently, the exosomes were modifiedto carry SPIO (superparamagnetic iron oxide) nanoparticles and Olaparib (PARPinhibitor). FACS and fluorescence microscopy showed that hypoxic cellspreferentially take up exosomes released by hypoxic cells, compared with otherexosome formulations. In addition, the distribution of SPIO-labeled exosomeswas successively imaged in vivo using MPI. Finally, the therapeutic efficacy ofOlaparib-loaded exosomes was demonstrated by increased apoptosis and slowertumor growth in vivo. Our novel theranostic platform could be used as aneffective strategy to monitor exosomes in vivo and deliver therapeutics tohypoxic tumors.

 

参考文献: 

Jung KO, Jo H, Yu JH, Gambhir SS, Pratx G. (2018) Development andMPI tracking of novel hypoxia-targeted theranostic exosomes. Biomaterials177:139-148.

 

科研学习班了解一下~ ~(点击详细了解)

TCGA、GEO及SEER公共数据库挖掘与应用学习会

MATLAB高级编程及机器学习技术应用研讨班

医学统计方法与软件实战训练

中药复方/单体研究发表SCI如何突破5分大关

科研论文插图、数据处理和图表制作培训班

第二十期CRISPR/cas9基因靶向修饰技术学习班

三天学会绘制Nature封面及内页插图

“万用模版” SCI英文论文写作法学习班

英语差、零基础就和SCI没缘分吗?NoNoNo

回复“外泌体” 阅读外泌体最新科研进展及动态

回复“EV 阅读 2016-2018年This Week in Extracellular Vesicles

回复“盘点” 阅读 外泌体领域十大前沿进展盘点


登录查看更多
0

相关内容

斯坦福大学(StanfordUniversity)位于加利福尼亚州,临近旧金山,占地35平方公里,是美国面积第二大的大学。它被公认为世界上最杰出的大学之一,相比美国东部的常春藤盟校,特别是哈佛大学、耶鲁大学,斯坦福大学虽然历史较短,但无论是学术水准还是其他方面都能与常春藤名校相抗衡。斯坦福大学企业管理研究所和法学院在美国是数一数二的,美国最高法院的9个大法官,有6个是从斯坦福大学的法学院毕业的。
AI创新者:破解项目绩效的密码
专知会员服务
35+阅读 · 2020年6月21日
【ICMR2020】持续健康状态接口事件检索
专知会员服务
18+阅读 · 2020年4月18日
专知会员服务
29+阅读 · 2020年3月6日
【学科交叉】抗生素发现的深度学习方法
专知会员服务
25+阅读 · 2020年2月23日
【2019-26期】This Week in Extracellular Vesicles
外泌体之家
11+阅读 · 2019年6月28日
《科学》(20190517出版)一周论文导读
科学网
5+阅读 · 2019年5月19日
Nature 一周论文导读 | 2019 年 2 月 28 日
科研圈
13+阅读 · 2019年3月10日
Science:脂肪细胞外泌体对巨噬细胞发挥调节功能
外泌体之家
19+阅读 · 2019年3月7日
国内外泌体领域进展总结(2018年8月)
外泌体之家
12+阅读 · 2018年9月6日
中国的外泌体研究牛人都在如何提取外泌体?
外泌体之家
44+阅读 · 2018年7月2日
干细胞外泌体的市场分析
外泌体之家
8+阅读 · 2017年12月19日
Seeing What a GAN Cannot Generate
Arxiv
8+阅读 · 2019年10月24日
Arxiv
14+阅读 · 2018年4月18日
Arxiv
3+阅读 · 2017年7月6日
VIP会员
Top
微信扫码咨询专知VIP会员