成为VIP会员查看完整内容
VIP会员码认证
首页
主题
发现
会员
服务
注册
·
登录
0
个账改革,医保“大扩容”5200亿元;三批国家集采,外资药企中标创历史最低;新冠疫苗已在中国接种 | 医线周报
2020 年 8 月 29 日
创业邦杂志
「医线」
是创业邦推出的医疗健康系列栏目,立足医疗健康一线,捕捉行业内最新动态,洞察创投新趋势。
医线周报,为你挑选过去一周(8.22~8.28)最值得关注的「医线」新闻。
整理 |
高嵩
本周(2020.8.22-8.28)重要医疗健康事件如下:
第三批国家带量采购在上海完成,平均药价降幅达53%,外资药企仅3品种中标,跨国药企中标创历史最低;医保个账改革后预计将有5200亿元”大扩容“,创新药面临全新机会;中国速度!新冠疫苗已经在中国接种;外资药企持续看好中国医药市场红利,拜耳追加在华投资超4亿元。
Part.1
一周投融
资
本周全球医疗健康领域
融资事件共39起,其中国内21起,国外18起。据睿兽分析不完全统计,本周国内医疗融资金额总计超过90亿人民币,海外融资金额总计达10.33亿美元。
数据来源:睿兽分析
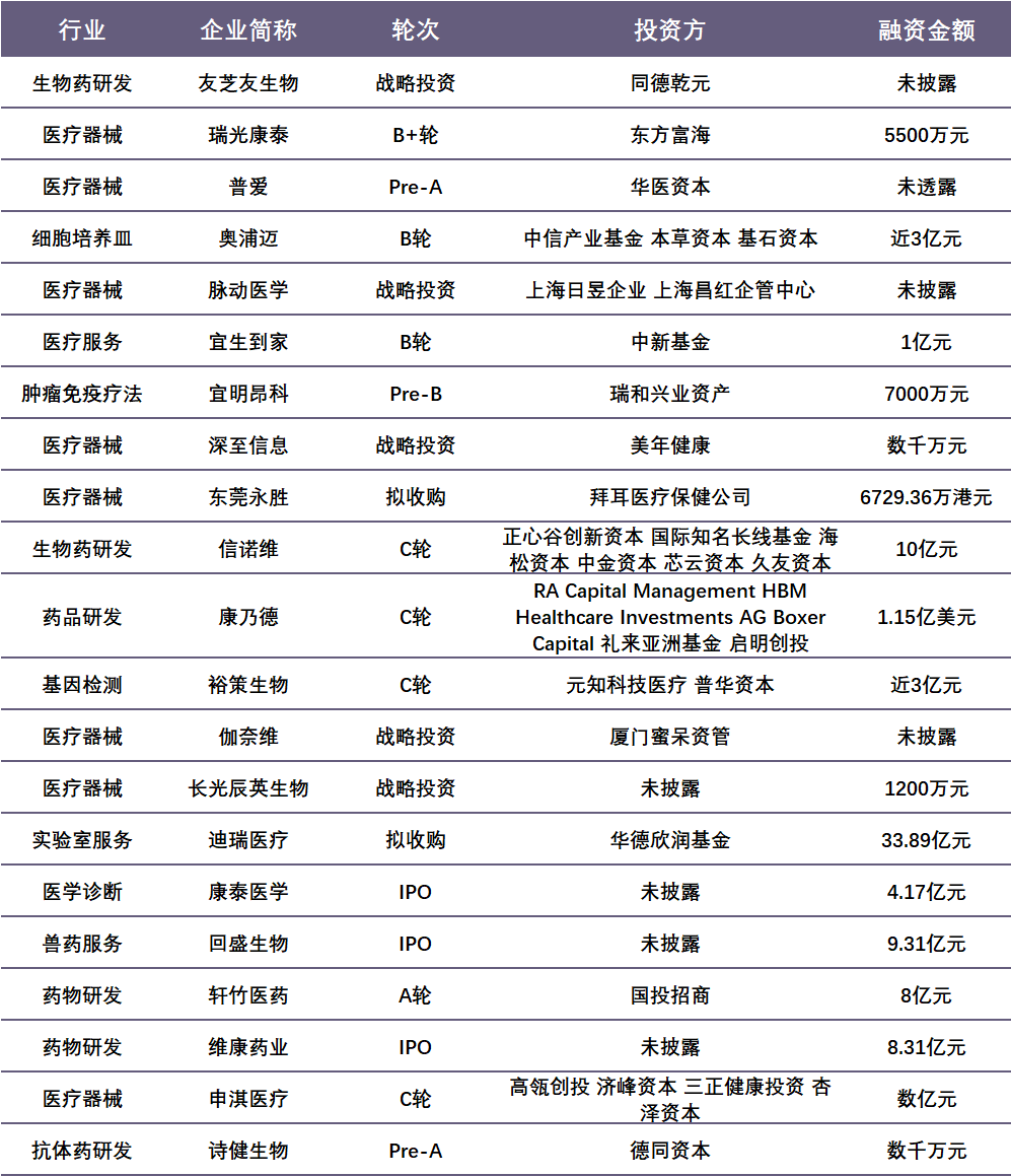
友芝友生物是一家肿瘤个体化诊断与治疗产品研发企业,专注于研发双特性抗体、免疫疗法等新型肿瘤治疗药物及疗法。
瑞光康泰是一家专注医疗器械研发、生产和销售的公司,主打产品为脉搏波血压计。
普爱医疗器械有限公司
是一家专注X射线影像设备研发的厂商。
奥浦迈
是一家提供细胞培养技术开发和委托开发生产服务(CDMO)的高科技公司,2013年创立于上海张江国际医学园区。
脉动医学是一家介入类医疗器材研发商,
专注于心血管和周边血管疾病介入医疗器械的研发、生产、销售。
宜生到家是一家新型按摩服务平台,通过O2O模式
专注于提供上门推拿、中医按摩和上门按摩服务及产后修复与中医养生等服务。
宜明昂科是一家肿瘤免疫治疗产品研发商,研发的产品包括针对免疫调节靶点的单克隆抗体及经过武装的靶点特异性NK细胞。
深至信息是一家超声影像研发商,专注于超声诊断智能化和超声AI应用,其智能算法中心拥有十余位留美博士和数百万高质量的标注影像数据,目前已经形成了超过十余类、30多个病种的算法模型影像数据库,成功搭建超声影像云中心。
东莞永胜是一家医疗器材生产商,主要经营主要经营麻醉回路,呼吸回路,湿化器,加湿器,人工鼻,过滤器等医疗器械产品。
信诺维是一家生物医药研发商,旗下拥有12个在研产品,覆盖肿瘤、自身免疫、抗感染、代谢等多个治疗领域。
康乃德是一家临床阶段医药研发商,康乃德建立了独特、高效的新药筛选平台,并有效对接全球新药研发专业资源、建立了具有良好差异化优势和全球IP的高质量新药产品管线,目前正在推进自身免疫及炎症疾病治疗新药开发。
裕策生物是一家专业的肿瘤精准免疫治疗基因检测的高新技术企业,以“基因”+“免疫”为核心,
裕策生物
将肿瘤基因组、免疫微环境结合,帮助肿瘤患者选择最适合的治疗方案。
伽奈维是一家专注肿瘤微创领域的医疗科技公司,公司专注于肿瘤微创领域的深入研究和拓展,在肿瘤穿刺活检,介入定位、微创治疗、人工智能四大领域持续投入新技术的研发生产。
长光辰英生物专注于研发活体单细胞拉曼分选仪,通过自主研发的单细胞精准分选系统,与下一代单细胞测序相结合,,推进生物单细胞研究领域发展。
迪瑞医疗是一家提供实验室整体解决方案的全球服务商,通过自主研发的体外诊断仪器、试剂、试纸、质控品、校准品等高品质产品和可满足客户多样化需求的整体解决方案,迪瑞医疗建立起了自身的IVD业务,之后将继续进军质谱、POCT、分子诊断等领域,完成IVD市场多元布局。
康泰医学是一家医疗检查诊断设备研发商,始终致力于医疗诊断、监护设备的研发、生产和销售,产品涵盖血氧类、心电类、超声类、监护类、血压类等多个大类。
回盛生物是一家兽药服务提供商,专注于动物保健领域,业务涵盖兽药研发、兽药制剂、兽用原料药、兽药连锁等多个板块,旗下产品包括反刍药、家禽药、水产药、原料药等。
轩竹医药是一家实体药物研究开发商,主要进行新分子实体药物的研究和开发,研究的领域主要包括抗感染领域、抗心血管代谢疾病领域、抗肿瘤领域等比较前沿的新药研发领域。
维康药业是一家医药研发、生产、销售于一体的国家高新技术企业,业务主攻中药、中成药领域。
申淇医疗是一家血管微创介入产品研发商,专注于高值耗材产品领域,产品涉及心血管介入、外周血管介入、神经血管介入和结构性心脏病四大板块。
诗健生物是一家创新型抗体研发商,主要从事创新型抗体药物研发工作。
国外融资情况如下:
数据来源:睿兽分析
Part.2
一周政策动向
关键词:
三批带量采购结果公布、医保个账改革、卫健大检查开始、前药监局局长履新
第三批带量采购结果公布,平均降价幅度53%,跨国药企中标创历史最低
8月24日,第三批国家带量采购顺利在上海完成。第三批国家带量采购共纳入了56个品种,82个品规,主要涉及到百姓常用的抗糖药、高血压药物以及多种抗
癌药,
共194家企业参与竞选,125家企业中选成功,已经中选的产品191个,平均降价幅度达到53%,最大价格降幅药品为齐鲁制药的奥氮平,降幅达到了95%
。
尤其值得注意的是,在此轮带量采购中,跨国药企最终仅有3个品种中标,中标率达5.5%,创全国集采历史最低
。(央视财经;健康时报)
医保个账改革,医保统筹资金将扩容5200亿元
8月26日,国家医保局发布《关于建立健全职工基本医疗保险门诊共济保障机制的指导意见(征求意见稿)》 公开征求意见。
过去,医保个人缴费的2%和单位缴费的30%计入个人账户。现在单位缴费的30%将计入医保统筹账户,这意味医保资金将迎来一笔大“扩容”。
以2019年的数据计算,将为医保统筹账户带来约4300亿元的增量资金;假设按照每年同比10%(2017年~2019年增速分别为17.6%、10.3%、10.7%)的增长,2020年征求意见,2021年开始实施,
医保资金由改革带来的增加将达到5200亿元
。(E药经理人)
国家卫健委通知:医院大检查开始
近日,北京市卫健委发布《关于开展医疗行业作风建设工作专项行动的通知》。
根据通知,该专项行动将分三步实施,其中,集中宣传整治时间是2020年9月-11月。也就是说,还有不到一周的时间,北京市医院严查将正式开启!
8月10日,国家卫健委医政医管局发布消息称,日前,纠正医药购销领域和医疗服务中不正之风部际联席会议第二十二次会议在北京召开。
(赛柏蓝 )
医药领路人毕井泉局长新职务:增补为全国经济委员会副主任
政协第十三届全国委员会常务委员会第十三次会议27日在京闭幕。会议经过表决,增补毕井泉为第十三届全国政协委员,增补毕井泉为经济委员会副主任。(医药简讯)
Part.3
大公司&大事件
新冠疫苗已经开始接种
8月23日,赛柏蓝器械从权威渠道确认,国内多家企业已经下发通知,组织员工自愿接种新冠肺炎疫苗,已开始组织接种人员名单,将分批进行接种。企业内部员工透露,原则上,部分人员将优先考虑,包括计划赴海外工作员工、经常出差人员、市场销售人员等。
国家卫生健康委科技发展中心主任、国务院联防联控机制科研攻关组疫苗研发专班工作组组长郑忠伟透露,中国已于7月22日正式启动新冠疫苗的紧急使用。
今日,据央视新闻报道,中国生物新冠灭活疫苗国际临床(Ⅲ期)入组接种人数已超过2万人,安全性良好,有效性在进一步观察中,入组速度好于预期,非常值得期待。
(赛柏蓝器械)
百济神州1.65亿美元拿下百奥泰贝伐珠单抗中国权益
8月24日,百奥泰发布公告称与百济神州签署授权、分销、供货协议,将BAT1706(贝伐珠单抗)相关知识产权及其在中国地区(包括中国大陆、香港特别行政区、澳门特别行政区、台湾)的产品权益有偿许可给百济神州。
根据协议,此次交易首付款及里程碑款总金额最高至1.65亿美元,包括2000 万美元首付款、累计不超过1.45亿美元里程碑付款和两位数百分比的销售提成。
(百奥泰公告)
拜耳追加在华投资超4亿元
人民币
8月26日,拜耳宣布启动处方药北京工厂产能提升项目,以满足中国市场未来对拜耳高品质药品的进一步需求。该项目投资金额超过5000万欧元(折合人民币超过4亿元),用于大规模提升北京工厂产能,并加快创新型数字化方案实施,以保证拜耳高品质处方药产品的稳定供应,帮助更多中国患者获得优质的治疗方案。(拜耳中国官网)
信达披露半年报,PD-1半年卖出9.2亿元
8月27日,信达生物公布了2020年上半年业绩。
公告显示,信达生物2020年上半年总收入9.84亿元,较去年同期的3.46亿元增加184.9%。半年亏损及全面开支总额为6.08亿元,较去年同期的7.14亿元减少14.9%。公司半年研发开支6.71亿元,销售及推广开支4.47亿元。
尤其值得注意的是,信达重磅产品
PD-1抑制剂达伯舒(信迪利单抗注射液)2020年上半年收入9.21亿元,较去年同期的3.32亿元增加177.7%,半年销售额几乎等于去年全年总收入。
(港股公告)
Part.4
新产品&新技术
ATG-008 II期临床试验在中国获批,用于治疗特异性基因变异的晚期实体瘤
8月24日,德琪医药宣布,国家药品监督管理局(NMPA)已正式批准ATG-008开展治疗NFE2L2、STK11、RICTOR或其他特异性基因变异的晚期实体肿瘤患者的II期临床试验。除此项试验外,ATG-008治疗晚期肝细胞癌(HCC)、晚期非小细胞肺癌(NSCLC)以及与抗PD-1抗体联合治疗晚期实体瘤及肝细胞癌的临床试验正在中国及其他亚洲地区开展。
(医药魔方)
石药集团「盐酸米托蒽醌脂质体注射液」申报上市
8月25日,石药集团发布公告称其提交的2.2类新药盐酸米托蒽醌脂质体注射液(10ml:10mg)上市申请获得CDE受理,用于既往至少接受过一次一线标准治疗的重复或难治的外周T细胞淋巴瘤患者。
(港股公告)
齐鲁制药枸橼酸托法替布缓释片申报上市
8月27日,齐鲁制药按3类仿制药提交的枸橼酸托法替布缓释片上市申请获得CDE受理。
托法替布是辉瑞开发的一款JAK抑制剂,目前全球已经获批的适应症有类风湿性关节炎、溃疡性结肠炎和银屑病关节炎
。辉瑞开发了托法替布的片剂和缓释片,其中,片剂于2012年11月获得FDA批准,商品名为Xeljanz,每日口服2次;缓释片于2019年12月获得FDA批准上市,
用于治疗中度至重度活动性溃疡性结肠炎成人患者,
商品名为XeljanzXR,规格有11和12mg两种,每日口服1次。(医药魔方)
百济神州TIGIT单抗在中国申报临床
8月27日,百济神州提交的1类新药BGB-A1217注射液临床申请获得CDE受理,这是一款TIGIT单抗,目前在全球处于I期临床阶段。
根据百济神州介绍,BGB-A1217是目前最领先的同时具有完整Fc功能并且有和PD-(L)1联合用药2期临床推荐剂量的三款TIGIT单抗之一。BGB-A1217在临床前研究中比罗氏
Tiragolumab
活性强大约4倍,与替雷利珠单抗联合用药一般耐受良好,无剂量限制性毒性同时已经确定2期临床推荐剂量。
(医药魔方)
首个中国自主研发抗体偶联药物(ADC)上市申请获正式受理,用于治疗晚期胃癌
8月27日,荣昌生物制药(烟台)股份有限公司宣布获得中国国家药品监督管理局(NMPA)受理通知书,其自主研发的注射用纬迪西妥单抗(商品名:爱地希
®
,研究代号:RC48)用于治疗局部晚期或转移性胃癌(包括胃食管结合部腺癌)患者的新药上市申请被正式受理,并被纳入优先审评审批程序,受理号:CXSS2000044。这是中国第一个提交新药上市申请的自主开发的
抗体偶联药
物
(ADC)。
(药明康德)
拜耳first in class心衰新药在中国申请上市!欧、美、日、中有望同步批准
8月27日,拜耳在中国提交了心衰新药
vericiguat
片的上市申请。
今年6月,
拜耳已经
在欧盟和日本提交了vericiguat的上市申请。7月16日,
vericiguat
在美国的上市申请也获得FDA受理并被授予了优先审评资格,PDUFA预定审批期限是2021年1月20日。
vericiguat
有望在欧、美、日本、中国四大主要医药市场实现同步上市。
( 医药魔方)
Part.5
言论&数据
医保个账改革大扩容5200亿元,9-10月医保谈判值得关注
近日,国家
医保局发布职工医保个人账户改革相关方案,
过去,医保个人缴费的2%和单位缴费的30%计入个人账户。现在单位缴费的30%将计入医保统筹账户,这意味医保资金将迎来一笔大“扩容”。
究竟有多大呢?据官方数据,2019年,职工医保基金(含生育保险)收入15845亿元,比上年增长10.7%。其中,2019年,职工医保统筹基金(含生育保险)收入10005亿元,比上年增长10.9%;职工医保个人账户收入5840亿元,比上年增长10.3%。
以2019年的数据计算,将为医保统筹账户带来约4300亿元的增量资金;假设按照每年同比10%(2017年~2019年增速分别为17.6%、10.3%、10.7%)的增长,2020年征求意见,2021年开始实施,医保资金由改革带来的增加将达到5200亿元。
国家统计局数据显示,2016年我国医药工业总产值接近3万亿元。国家“十三五”规划更是提出,要求到2020年生物医药产业实现销售收入4.5万亿元。
究竟如何影响?
从2018年,医保局通过带量采购、医保谈判系列措施“腾笼换鸟”,虽说“大刀阔斧”,但受限于医保资金等多方面限制,影响还只限于少数参与采购、谈判的品种。如今,这一即将到来的大资金,估计医保局早已统筹盘算、跃跃欲试,从今年带量采购的速度,足见其效率。下一步,可以关注的是9月-10月的医保谈判。( E药经理人)
所有对本栏目感兴趣的朋友,可扫描以下二维码或添加微信Songwazi9591进群交流,感谢大家。
MORE | 更多精彩文章
●
晨兴资本刘芹:投资小鹏最大的遗憾,是当初投得太少了| 独家专访
●
身家一夜大涨200亿,42岁何小鹏第二次创业,全球最大纯电动车企IPO诞生!| 撩车
●
蚂蚁上市分给员工7000亿股权,曾有人28岁财务自由,这次又将产生多少千万富翁?
●
财经UP主下海潮:去“新大陆”,收割下一个时代
●
美国自顾不暇,下一个崛起的科技创投中心,是欧洲?| 海外头条
登录查看更多
点赞并收藏
0
暂时没有读者
0
权益说明
本文档仅做收录索引使用,若发现您的权益受到侵害,请立即联系客服(微信: zhuanzhi02,邮箱:bd@zhuanzhi.ai),我们会尽快为您处理
相关内容
新冠疫苗
关注
0
《2020人工智能医疗产业发展蓝皮书》发布
专知会员服务
115+阅读 · 2020年9月11日
【德勤】新基建战略规划及投资新机会,16页pdf,新型基础建设投资机遇的初步解读
专知会员服务
98+阅读 · 2020年5月18日
【哈佛大学】美国对新冠肺炎COVID-19住院和ICU床位的需求:来自中国城市的教训
专知会员服务
29+阅读 · 2020年3月11日
广东疾控中心《新型冠状病毒感染防护》,65页pdf
专知会员服务
19+阅读 · 2020年1月26日
科技部发布「科技创新2030—“新一代人工智能”重大项目」2020年度第一批项目申报指南征求意见
专知会员服务
95+阅读 · 2020年1月3日
报告 | 2020中国5G经济报告,100页pdf
专知会员服务
98+阅读 · 2019年12月29日
【德勤】中国人工智能产业白皮书,68页pdf
专知会员服务
310+阅读 · 2019年12月23日
2019中国硬科技发展白皮书 193页
专知会员服务
86+阅读 · 2019年12月13日
《中国人工智能医疗白皮书》,207页PDF,上海交通大学人工智能研究院,上海交通大学医学院,上海市卫生和健康发展研究中心,上海感知城市数据科学研究院联合编
专知会员服务
103+阅读 · 2019年11月9日
互联网、社会互动和群体行为,中国人民大学冯仕政教授,第八届全国社会媒体处理大会SMP2019
专知会员服务
33+阅读 · 2019年10月23日
阿斯利康高管为您解密药企医学事务部那些事儿
肿瘤资讯
41+阅读 · 2019年7月24日
IQVIA发布:中国医院医药市场回顾 | 2019年第一季度
IT桔子
16+阅读 · 2019年7月17日
医药零售行业报告
医谷
9+阅读 · 2019年7月8日
【ASCO 2019 抢先看】原创替雷利珠单抗为多种中国高发肿瘤带来新希望
肿瘤资讯
3+阅读 · 2019年5月27日
2018年物业管理行业深度研究报告
行业研究报告
7+阅读 · 2019年5月17日
中国医改带来全新挑战,跨国药企的战略应对
医谷
4+阅读 · 2019年4月19日
2017-2018年抗肿瘤药物行业研究报告
行业研究报告
7+阅读 · 2018年11月1日
2017企业阵亡最全名单公布
小饭桌
6+阅读 · 2018年2月28日
中国人工智能三年国家战略公布:8类产品要火
千读
12+阅读 · 2017年12月20日
共享KTV又一家火了!星糖miniKTV获A+轮融资 | 投融资日报
腾讯创业
4+阅读 · 2017年7月21日
Automatic Analysis and Influence of Hierarchical Structure on Melody, Rhythm and Harmony in Popular Music
Arxiv
0+阅读 · 2020年10月15日
Modeling Subjective Assessments of Guilt in Newspaper Crime Narratives
Arxiv
0+阅读 · 2020年10月14日
Bias-Aware Inference in Fuzzy Regression Discontinuity Designs
Arxiv
0+阅读 · 2020年10月14日
Modeling Protagonist Emotions for Emotion-Aware Storytelling
Arxiv
0+阅读 · 2020年10月14日
$L^p$-Bernstein inequalities on $C^2$-domains
Arxiv
0+阅读 · 2020年10月13日
Closest-Pair Queries and Minimum-Weight Queries are Equivalent for Squares
Arxiv
0+阅读 · 2020年10月13日
A refined dynamic finite-strain shell theory for incompressible hyperelastic materials: equations and two-dimensional shell virtual work principle
Arxiv
0+阅读 · 2020年10月11日
Emotional Musical Prosody: Validated Vocal Dataset for Human Robot Interaction
Arxiv
0+阅读 · 2020年10月9日
Sparse network asymptotics for logistic regression
Arxiv
0+阅读 · 2020年10月9日
Constructing Narrative Event Evolutionary Graph for Script Event Prediction
Arxiv
11+阅读 · 2018年5月16日
VIP会员
自助开通(推荐)
客服开通
详情
相关主题
新冠疫苗
疫苗
医疗健康
医药研发
生物
健康
相关VIP内容
《2020人工智能医疗产业发展蓝皮书》发布
专知会员服务
115+阅读 · 2020年9月11日
【德勤】新基建战略规划及投资新机会,16页pdf,新型基础建设投资机遇的初步解读
专知会员服务
98+阅读 · 2020年5月18日
【哈佛大学】美国对新冠肺炎COVID-19住院和ICU床位的需求:来自中国城市的教训
专知会员服务
29+阅读 · 2020年3月11日
广东疾控中心《新型冠状病毒感染防护》,65页pdf
专知会员服务
19+阅读 · 2020年1月26日
科技部发布「科技创新2030—“新一代人工智能”重大项目」2020年度第一批项目申报指南征求意见
专知会员服务
95+阅读 · 2020年1月3日
报告 | 2020中国5G经济报告,100页pdf
专知会员服务
98+阅读 · 2019年12月29日
【德勤】中国人工智能产业白皮书,68页pdf
专知会员服务
310+阅读 · 2019年12月23日
2019中国硬科技发展白皮书 193页
专知会员服务
86+阅读 · 2019年12月13日
《中国人工智能医疗白皮书》,207页PDF,上海交通大学人工智能研究院,上海交通大学医学院,上海市卫生和健康发展研究中心,上海感知城市数据科学研究院联合编
专知会员服务
103+阅读 · 2019年11月9日
互联网、社会互动和群体行为,中国人民大学冯仕政教授,第八届全国社会媒体处理大会SMP2019
专知会员服务
33+阅读 · 2019年10月23日
热门VIP内容
开通专知VIP会员 享更多权益服务
《代码、指挥与冲突:描绘军事人工智能的未来》报告
【斯坦福博士论文】面向地理空间数据的多模态与多尺度建模:时空生成式人工智能
美国启动“自有军事人工智能计划”:采用谷歌Gemini以推动全军人工智能应用
《创新与适应性作为军事成功的关键因素:来自俄乌战争的战略洞见》报告
相关资讯
阿斯利康高管为您解密药企医学事务部那些事儿
肿瘤资讯
41+阅读 · 2019年7月24日
IQVIA发布:中国医院医药市场回顾 | 2019年第一季度
IT桔子
16+阅读 · 2019年7月17日
医药零售行业报告
医谷
9+阅读 · 2019年7月8日
【ASCO 2019 抢先看】原创替雷利珠单抗为多种中国高发肿瘤带来新希望
肿瘤资讯
3+阅读 · 2019年5月27日
2018年物业管理行业深度研究报告
行业研究报告
7+阅读 · 2019年5月17日
中国医改带来全新挑战,跨国药企的战略应对
医谷
4+阅读 · 2019年4月19日
2017-2018年抗肿瘤药物行业研究报告
行业研究报告
7+阅读 · 2018年11月1日
2017企业阵亡最全名单公布
小饭桌
6+阅读 · 2018年2月28日
中国人工智能三年国家战略公布:8类产品要火
千读
12+阅读 · 2017年12月20日
共享KTV又一家火了!星糖miniKTV获A+轮融资 | 投融资日报
腾讯创业
4+阅读 · 2017年7月21日
相关论文
Automatic Analysis and Influence of Hierarchical Structure on Melody, Rhythm and Harmony in Popular Music
Arxiv
0+阅读 · 2020年10月15日
Modeling Subjective Assessments of Guilt in Newspaper Crime Narratives
Arxiv
0+阅读 · 2020年10月14日
Bias-Aware Inference in Fuzzy Regression Discontinuity Designs
Arxiv
0+阅读 · 2020年10月14日
Modeling Protagonist Emotions for Emotion-Aware Storytelling
Arxiv
0+阅读 · 2020年10月14日
$L^p$-Bernstein inequalities on $C^2$-domains
Arxiv
0+阅读 · 2020年10月13日
Closest-Pair Queries and Minimum-Weight Queries are Equivalent for Squares
Arxiv
0+阅读 · 2020年10月13日
A refined dynamic finite-strain shell theory for incompressible hyperelastic materials: equations and two-dimensional shell virtual work principle
Arxiv
0+阅读 · 2020年10月11日
Emotional Musical Prosody: Validated Vocal Dataset for Human Robot Interaction
Arxiv
0+阅读 · 2020年10月9日
Sparse network asymptotics for logistic regression
Arxiv
0+阅读 · 2020年10月9日
Constructing Narrative Event Evolutionary Graph for Script Event Prediction
Arxiv
11+阅读 · 2018年5月16日
大家都在搜
Palantir
PINN
大型语言模型
多域作战
未来战争
朱克爱德华兹家族
机场
蓝牙安全攻防
突防
冷启动,0预算,如何借助分销裂变引爆私域用户增长?
Top
提示
微信扫码
咨询专知VIP会员与技术项目合作
(加微信请备注: "专知")
微信扫码咨询专知VIP会员
Top