“基因编辑婴儿”背后的生意经

2018 年 11 月 27 日 凤凰科技

iFeng科技
凤凰网科技官方账号,带你直击真相


     




凤凰网财经启阳路4号出品 文丨彭彬 杨芳 田牧 张军

 

人种优化思想古已有之。

 

在希特勒的《我的奋斗》中,希特勒认为日耳曼人是最优秀的人种,希特勒相信日耳曼人是继承了神的意志的民族,为了培养更多的纯种的日耳曼人种,希特勒制定了《生命之源计划》。

 

基因编辑,无论是在人类医学、动植物育种还是药物筛选领域,都备受争议,除了技术层面的争议之外,更多的是伦理道德层面。这个被视为“禁区”的领域,被一位来自深圳的科学家贺建奎开了先河,在改写了人类进化史的同时,也引发了巨大争议。

 

据人民网消息,11月26日,来自中国深圳的科学家贺建奎在第二届国际人类基因组编辑峰会召开前一天宣布,一对名为露露和娜娜的基因编辑婴儿于11月在中国健康诞生。这对双胞胎的一个基因经过修改,使她们出生后即能天然抵抗艾滋病。这是世界首例免疫艾滋病的基因编辑婴儿,也意味着中国在基因编辑技术用于疾病预防领域实现历史性突破。

 

那么,“基因编辑婴儿诞生”是人类的进步还是灾难?北京大学医学部王月明对启阳路4号(ID:qiyanglu4hao)表示,这个研究是一个非常鲁莽的行为,伦理上也存在瑕疵。“从学术上,我非常反对对人类胚胎细胞进行基因编辑的操作,同时让基因编辑的婴儿出生,这不仅有伦理风险,同时可能给人类带来灾难。”

 

事实上,贺建奎的研究风波不仅涉及医学、伦理道德,还涉及法律层面问题。北京京师律师事务所律师张新年认为,相关的项目负责人已经涉嫌违法。


此次风波背后的真相或许更加复杂,启阳路4号发现项目操盘人贺建奎以及网传的关联方深圳和美妇儿科医院医学伦理委员会除了学术背景外衣外,还隐藏着一门“基因编辑”生意经。

 


首例基因编辑婴儿诞生迷雾


“一对基因经过修改的双胞胎婴儿已于11月健康诞生,基因编辑使她们将来可能具有天然抵抗艾滋病的能力。这是世界首例免疫艾滋病的基因编辑婴儿,也意味着中国在基因编辑技术用于疾病预防领域实现历史性突破,”11月26日一则来自中国深圳的科学家贺建奎宣布。

 

据贺建奎介绍,基因编辑手术比起常规试管婴儿多一个步骤,即在受精卵时期,把Cas9 蛋白和特定的引导序列,用5微米、约头发二十分之一细的针注射到还处于单细胞的受精卵里。他的团队采用“CRISPR/Cas9”基因编辑技术,这种技术能够精确定位并修改基因,也被称为“基因手术刀”。


贺建奎还将在峰会现场展示他领导的项目组在小鼠、猴和人类胚胎的实验数据。在50枚人类胚胎基因测序结果显示,未发现脱靶现象;而所有人类正常胚胎里面,有超过44% 的胚胎编辑有效。


贺建奎还展示此次基因手术婴儿脐带血的检测结果,证明基因手术成功,并未发现脱靶现象。他表示,结果仍然需要时间观察与检验,因此准备了长达18年的随访计划。


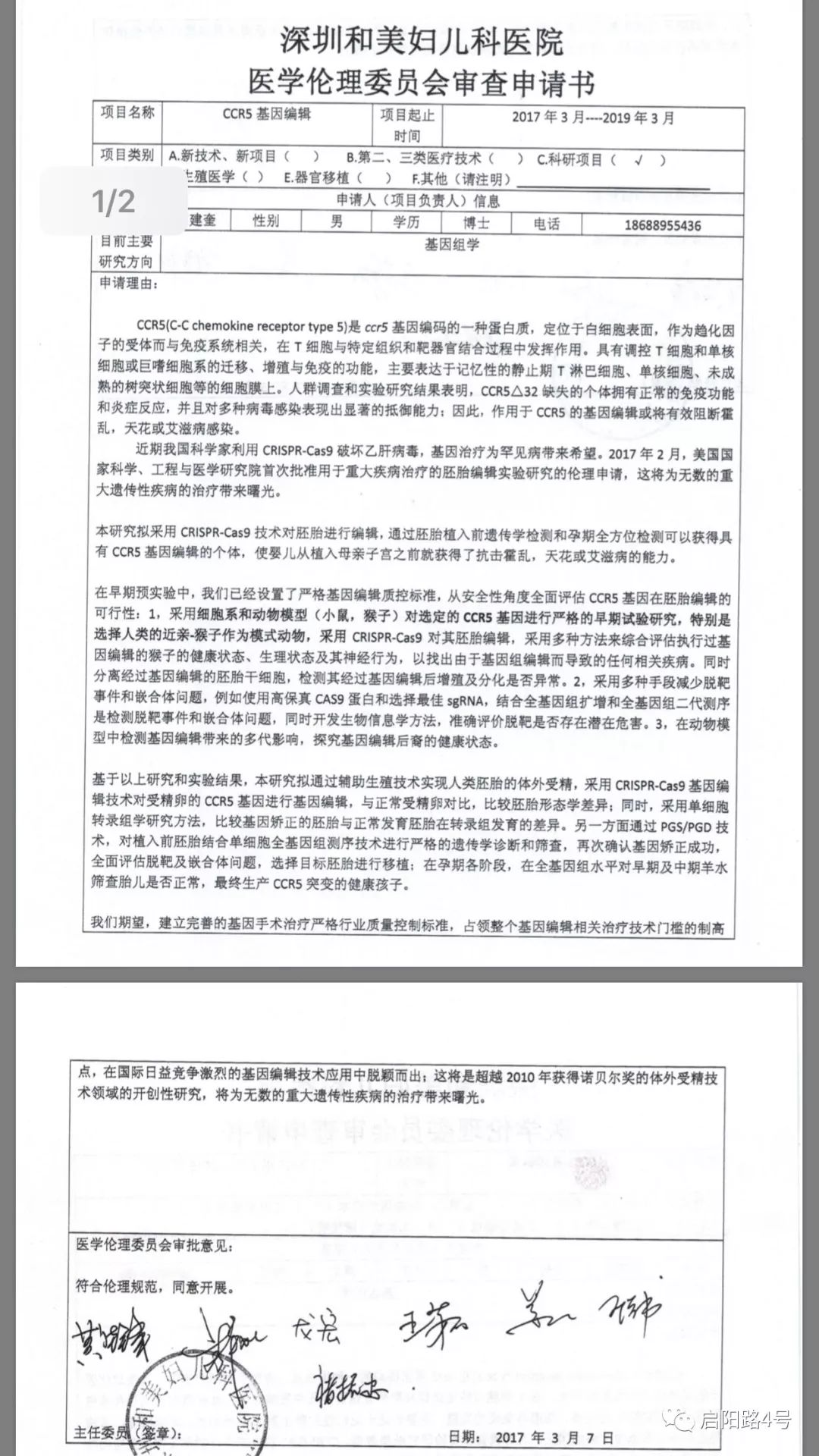
同时,贺建奎宣布称,这项实验医学伦理委员系深圳和美妇儿科医院的医学伦理委员会。在网上流传一份有深圳和美妇儿科医院医学伦理委员会审查申请书,申请人为贺建奎。申请书上显示,CCRS基因编辑项目起止时间是2017年3月-2019年3月,上面有医学伦理委员会成员的签名。


对此,启阳路4号致电深圳和美妇儿科医院,院方相关负责人表示,网上流传的说法不属实,并称目前医院已经介入相关调查,届时会将相关调查结果公示。但可以肯定的孩子不是在该医院出生的,实验也不是该医院进行操作的。


深圳市医学伦理专家委员会今天下午发表声明,经查,深圳和美妇儿科医院医学伦理委员会这一机构未按要求进行备案,将“世界首例免疫艾滋病的基因编辑婴儿在中国诞生”启动对该事件涉及伦理问题的调查。


凤凰网财经启阳路4号多次致电贺建奎电话均未回应,其邮件自动回复“我11月26日至29日在香港参加第二届国际人类基因组编辑峰会,因为网络关系,我可能无法及时回复你的消息。”


而贺建奎的任职学校南方科技大学11月26日下午也发布声明,称此项研究工作为贺建奎副教授在校外开展,未向学校和所在生物系报告,学校和生物系对此不知情。对于贺建奎副教授将基因编辑技术用于人体胚胎研究,生物系学术委员会认为其严重违背了学术伦理和学术规范。学校将立即聘请权威专家成立独立委员会,进行深入调查,待调查之后公布相关信息。


一石激起千层浪。对于贺建奎的研究,122位科学家发布联合谴责声明,称“程序不正义和将来继续执行带来的对人类群体的潜在风险和危害是不可估量的。”


北京大学常务副校长、医学部主任詹启敏对凤凰网财经启阳路4号表示,无论是基因检测还是基因编辑,首先一定要有健全的法律,此后,一定要通过伦理认可。涉及人类基因的问题都是非常敏感的问题,在这个过程中一定要健全相关法律法规和伦理规范,这对医学快速发展至关重要。

 

北京大学医学部王月明对启阳路4号表示,这个研究是一个非常鲁莽的行为,伦理上也存在瑕疵。“从学术上,我非常反对对人类胚胎细胞进行基因编辑的操作,同时让基因编辑的婴儿出生,这不仅有伦理风险,同时可能给人类带来灾难。”

 

王月明指出,基因编辑技术安全性本身就存在安全问题,有专家认为,这个技术可能引起恶性肿瘤高发,有潜在的致癌风险。从目前来看,即使对“CRISPR/Cas9”基因编辑,对艾滋病预防可能无效,反而容易感染流感等其它病毒,可能带来免疫病毒相关风险。这个“CRISPR/Cas9”基因还表达在哺乳动物脑组织中,编辑基因是否引起神经系统损失,都有疑问。在安全性不确定性下,进行鲁莽的项目,尤其是在伦理协会没有批准,也没有备案的情况,是违规和违法的。


除了医学界,对于“基因编辑”的争论在法律界也引发了波澜。依照2016年9月30日经国家卫生计生委委主任会议讨论通过,自2016年12月1日起施行的《涉及人的生物医学研究伦理审查办法》第二条规定,开展涉及人的生物医学研究需要经过伦理委员会审查。


而网上流传的一份《深圳和美妇儿科医院医学伦理委员审查申请书》却显示,此项目是由该院医学伦理委员会批准。张新年认为,可见,该医院的伦理委员会并没有批准该项目的权限,该文件若属实则涉嫌违法。对此深圳市卫生计生委医学伦理专家委员会称,该项试验进行前并未向该部门报备。依照其说法该项目已经存在了严重的监管漏洞,相关的项目负责人已经涉嫌违法。


张新年表示,中国关于基因编辑立法存在一些不足和急需解决的问题:其一,无专门人类基因编辑立法,立法分散,相关规则散落在各个法规之中。其二,缺乏明确的立法目的和原则,没有统一的核心立法理念指导。其三,立法层次低,多为部门规章,效力等级低,并没有上升到法律高度。其四,监管不力,没有专门的机构负责批准和许可人类胚胎基因编辑。其五,存在大量空白,相关概念没有明确,如基因编辑后的胚胎是否属于人体,是否可以发展至胎儿降生。建议国家能够尽快完善相关立法,以解决今后上述类似事件的伦理及法律争议。



“基因编辑”开创人贺建奎生意经


项目操盘者贺建奎何许人也?资料显示,贺建奎为南方科技大学生物系副教授,他开创了基因编辑的先河。南方科技大学官网显示,贺建奎2006年获得中国科学技术大学近代物理学学士学位,2010年获得美国莱斯大学生物物理学博士学位;2011-2012在美国斯坦福大学担任博士后。


贺建奎的公司


除了学院派教授身份,贺建奎也是一个生物医药领域的商人。天眼查消息显示,贺建奎是7家公司的股东、6家公司的法定代表人。6家贺建奎担任法定代表人的公司分别为深圳市瀚海基因生物科技有限公司、深圳市瀚海创业投资管理合伙企业(有限合伙)、深圳因合生物科技有限公司、珠海瀚海创梦科技管理合伙企业(有限合伙)、珠海南柒君道科技合伙企业(有限合伙)和深圳因合医学检验实验室。


其中最为知名的为深圳市瀚海基因生物科技有限公司,贺建奎持有深圳市瀚海基因生物科技有限公司(以下简称:浩瀚基因)27.42%的持股,该公司注册资本为370.186万元人民币。该公司曾对外宣布研究出世界上最为精准的基因测序仪。

 

今年4月,瀚海基因获得了2.18亿元A轮融资,由同晟资本领投,希夷资产等五家机构参与跟投。贺建奎直接持有该公司27.42%的股份,另外还通过珠海瀚海创梦科技管理合伙企业(有限合伙)间接获得了5.83%的股份,总持股份额为33.25%。

 

瀚海基因的关联方中还有一家上市公司为天壕环境。该公司于2016年、2017年投资入股了福州紫荆海峡科技合伙企业,实缴约900万元,由后者进一步投资瀚海基因。天壕环境主营业务为公共事业、环保业,并未涉足生命科学领域。


在贺建奎的公司中,包括瀚海基因,此外还有2家“瀚海系”公司,其中一家为投资公司,一家为科技服务公司。除了瀚海系,贺建奎“因合系”公司也有3家,包括深圳因合生物科技有限公司、因合生物科技如东有限公司和深圳因合医学检验实验室,这3家公司都为生物医学类公司。


深圳因合生物科技有限公司(以下简称:因合生物)的注册资本达到4074.08万元,其中贺建奎认缴1010.11万元,为第一大股东。11月20日,因合生物刚刚完成了5000万的A轮融资,投资方为正威集团、乾江资本。

 

该公司经营范围依然围绕基因产业展开,包括体外诊断试剂研发、生物技术开发与基因检测技术开发,信息咨询、生物技术研发及技术服务、技术转让及技术咨询,实验室仪器设备及化学试剂及产品的软件研发等。


此前,贺建奎在接受转化医学网采访时表示,瀚海基因在2017年成功研发出亚洲第一台具有世界领先水平的第三代基因测序仪样机。目前国内只有华大智造与瀚海基因进入了国产测序仪的市场,但与华大不同的是,瀚海则以医院为中心,三代测序仪的简便性,可以帮助医院、甚至基层医院都能建立起自己的基因测序平台。他当时还称,瀚海基因已经收到了第一笔700台测序仪的订单,在深圳市罗湖区政府的支持下,瀚海基因正在建设一个1万平方米的产业园,建好后三代测序仪产能能达到每年1000台的水准,如果满负荷生产,每年能有50亿元价值的产能。


贺建奎参与的注册资本最高的公司,是深圳市南科生命科技有限公司,注册资本达到6666.66万元。贺建奎是第一大股东,持股比例45.5%,贺建奎担任董事。另外两大股东分别是深圳市高新技术产业园服务中心,持股30%,深圳市南科大资产经营管理有限公司,持股比例24.5%。南科大资产经营管理有限公司系南方科技大学旗下的全资子公司。


公司的业务为生物技术开发与基因检测技术开发,信息咨询、生物技术研发及技术服务、技术转让及技术咨询,实验室仪器设备及化学试剂及产品的软件研发等。


 

莆田系医院或卷入其中


 网传的“深圳和美妇儿科医院医学伦理委员会审查申请书”


在贺建奎项目风波背后,一份《深圳和美妇儿科医院医学伦理委员审查申请书》见诸网络,关联方似浮出水面。该份申请书显示,CCRS基因编辑项目是由该院医学伦理委员会批准,申请人为贺建奎。

 

贺建奎也宣称,这项实验医学伦理委员系深圳和美妇儿科医院的医学伦理委员会。


据有关资料显示,林玉明为和美医疗控股有限公司董事局主席,是莆田系第二代,相关联企业有23家。2015年,和美医疗控股有限公司就在香港宣布,与Phayathai Hospital Group(“PHG”)、深圳市瀚海基因生物科技有限公司及健康卫视有限公司(香港)订立策略合作框架协议。而深圳市瀚海基因生物科技有限公司正是贺建奎所持有的公司。


进行此次CCRS基因编辑项目实验的深圳和美妇儿科医院,其于2010年7月成立,创始人是林玉明,注册资本4000万元;其中,贵阳和美妇产医院有限公司以3680万元的认缴金额持有该公司92%的股权,为实际控制方。

 

而北京合安达管理咨询有限公司又以1000万的认缴金额持有贵阳和美妇产医院有限公司100%的股权,为该公司的实际控制方。同时,北京合安达管理咨询有限公司又由和美医疗管理咨询有限公司以105000万人民币的认缴金额持有100%的控制权,而和美医疗管理咨询有限公司则由2家香港企业:锐昌有限公司和和美医疗集团有限公司进行控制。

 

其中,和美医疗集团有限公司持有和美医疗管理咨询有限公司86.34%的股权,为实际控制方,锐昌有限公司持有13.66%的股权。

 

据可查资料显示,和美医疗集团有限公司于2015年7月在港上市,(01509.HK 和美医疗),林玉明为和美医疗集团有限公司的创始人,目前在该公司担任事会主席、执行董事兼总裁,提名委员会主席,负责该公司整体策略规划及业务发展。


2016年魏则西事件出现后,和美医疗作为莆田系标签的企业受到很大的牵连,上市公司股价大跌,后续因为受百度整顿广告业务影响使得其业绩也一度受到影响。

 

同时,林玉明在和美医疗集团有限公司和其他成员公司担任执行董事,包括:武汉现代医院(自2005年12 月起)、广州女子医院( 自2008年7 月起)、重庆万州和美医院(自2009年3 月起)、贵阳和美医院(自2009年5 月起)、重庆涪陵和美医院(自2009年6 月起)、福州现代妇产医院(自2010年1 月起)、深圳和美医院(自2010年7 月起)、贵阳现代女子医院(自2011年3 月起)、北京和美医院(自2011年6月起)、重庆都市俪人医院(自2013年8月起)、重庆现代女子医院(自2014年4月起)。

 

据披露数据显示,2015年至2017年,和美医疗集团有限公司的的营业总收入分别为9.11亿元、8.62亿元、9.26亿元,同期归母净利润分别为1.06亿元、9570.8万元、2739.4万元,呈下降的趋势。而截止2018年6月30日,其归母净利润实现负增长,为2526.4万元,同比下跌321.58%。同时,自2015年以来,其每股收益持续下跌,截止今年6月30日统计数据,四年来首次实现负增长。


而据最新财报披露称,该公司主要透过以下两个来源产生收益:位于中国的医院提供住院及门诊医疗服务,包括医疗服务、药品及医疗设施收费;及由该公司的附属公司(即太和堂)向外部客户及关联公司供应药品及医疗设施。具体在销售方面,今年上半年,销售及分销费用为1.38亿元,较2017年同期的人民币1.07亿元增加29.0%,主要是由于集团宣传推广力度加大导致营销费用增加,以及新招聘部分销售人员,导致员工成本增加。


针对上半年净利大幅亏损情况,和美医疗在财报中解释为员工薪酬及营销费用较2017年同期有所增加、因新医院筹建工作的行政费用增加、 月子中心等产业链上下游业务尚处于培育期等。

 

不过,和美医疗并不希望外界将他们与莆田系联系在一起。此前,和美医疗控股有限公司董事局主席林玉明向21世纪经济报道记者指出,目前和美医疗已经引入了外部股东,也看好辅助生殖方面的业务。

 

公告称,于2016年11月15日,主要股东CDH及Honeycare与现有股东Harmony Care及Mighty Sky曾分别以每股6.54港元的平均代价向泰康出售约7862.16万股、6245.3万股、1338.9万股及4603.35万股公司每股面值0.001港元的股份,合共占已发行总股本的约26.44%。

 

出售后,CDH及Mighty Sky将不再持有该公司任何股份;而Honeycare 及Harmony Care 将继续持有该公司已发行总股本约8.15%及6.1%,同时,泰康将成为该公司的主要股东。

 

凤凰网财经还发现,林玉明曾于2003年8月至2004年7月担任山西现代妇产医院总经理,2004年7月至2012年3月担任北京现代女子医院投资管理有限公司执行董事兼总经理,,要负责两间医院的综合管理及营运。2007年12月的时候,林玉明创立了博生医疗并担任主席兼总裁,主要负责博生医疗的综合管理及营运。林玉明在2014年6月28日举行的莆田(中国)健康产业总会上,当选为总会常务副理事长。

 

据了解,总会将设于北京,并在全国31个省市设立专业分会,同时,据披露该会拥有全国8600多家民营医院会员,年营业额达到2600亿元人民币。

 

据统计,至2013年底,全国共有各级各类民营医院1.13万家,其中,莆田籍民营医院约占80%,莆田籍民营医院总投资约3400亿元,年产值约2500亿元。


附:122位科学家联合谴责声明

 



想看深度报道,请微信搜索“iFeng科技”。

更多一手新闻,欢迎下载凤凰新闻客户端订阅凤凰网科技。


登录查看更多
0

相关内容

艾滋病,是英文AIDS的音译,AIDS是获得性免疫缺陷综合症(Acquired Immune Deficiency Syndrome)的英文缩写,而人类免疫缺陷病毒/艾滋病病毒(Human Immunodeficiency Virus),简称HIV,则是引起该病的元凶,分为两型:HIV-1型和HIV-2型。不同于其他病原体,HIV侵害的是免疫系统本身,如不治疗,负责保护人体的免疫系统就不能正常工作,对外不能抵抗各种病菌造成的感染,对内无法抑制肿瘤细胞生长,机体容易遭受各种疾病的侵袭,健康受到重大损害,直至死亡。
还在修改博士论文?这份《博士论文写作技巧》为你指南
【ACL2020-Google】逆向工程配置的神经文本生成模型
专知会员服务
17+阅读 · 2020年4月20日
【Nature论文】深度网络中的梯度下降复杂度控制
专知会员服务
41+阅读 · 2020年3月9日
广东疾控中心《新型冠状病毒感染防护》,65页pdf
专知会员服务
19+阅读 · 2020年1月26日
2019中国硬科技发展白皮书 193页
专知会员服务
86+阅读 · 2019年12月13日
Nature 一周论文导读 | 2019 年 8 月 8 日
科研圈
6+阅读 · 2019年8月18日
Nature 一周论文导读 | 2019 年 5 月 30 日
科研圈
15+阅读 · 2019年6月9日
Nature 一周论文导读 | 2019 年 4 月 4 日
科研圈
7+阅读 · 2019年4月14日
冬日里的一首歌 | 清华快闪女指挥王明媚讲述背后的故事
清华大学研究生教育
59+阅读 · 2019年1月9日
外泌体相比干细胞的优势是什么?
外泌体之家
43+阅读 · 2018年11月15日
AI情绪识别技术背后:一场悄然来袭的“暴政”
大数据文摘
7+阅读 · 2018年10月11日
Nature 一周论文导读 | 2018 年 3 月 29 日
科研圈
12+阅读 · 2018年4月7日
3D Deep Learning on Medical Images: A Review
Arxiv
13+阅读 · 2020年4月1日
Arxiv
11+阅读 · 2018年1月15日
VIP会员
相关资讯
Top
微信扫码咨询专知VIP会员