DCR视野下问题解决类协作学习设计的一项个案研究

2018 年 12 月 22 日 MOOC

| 全文共11998字,建议阅读时24分钟 |


本文由《电化教育研究》授权发布

作者:杨开城 刘晗

摘要

 

协作学习的设计一直是个理论难题,我们不清楚协作学习的具体方案何以具有目标—手段一致性以及那些设计要素何以会转化为令人满意的协作活动。与DBR(Design Based Research)不同,DCR(Design Centered Research)关注的是知识收获。文章在DCR视野下,通过一项个案研究,初步确证了这样一组问题解决类协作学习的设计知识:(1)协作学习的设计方案由任务呈现、协作过程、成果呈现以及过程支架组成;(2)扩展的FC知识图不但可以用来设计问题,还可以用来设计协作过程的支架,是检查目标—手段一致性的重要工具。为了确证上述知识,本个案研究初次采用学习过程机制图来表征真实发生的协作过程。学习过程机制图主要用来判断协作学习方案中的那些设计要素是否转化为令人满意的协作活动。

关键词: 协作学习; 问题解决; 扩展的FC知识图; DCR


一、协作学习设计的理论困境及研究思路

 

协作学习可以看作是个体学习的群体分工化,尽管这会增加学习的时间成本和收益风险,但却具有很多潜在的好处。它使得学习过程具有更多可见的外部性和更强的丰富性,小组成员之间也会通过更持久的互补、互赖、互启、互证的过程获益良多。然而,无论是理论上还是实践上,协作学习的设计一直是个难题。

 

协作学习的研究存在着两个取向或视野,一个是DBR(Design Based Research),另一个是DCR(Design Centered Research)。在实践层面上,经过反复试验修订以产生一个良好的协作学习设计(教育干预),是DBR的追求,而DCR则更关注协作学习设计研究所带来的针对设计的知识收获。[1] DCR的视野下,协作学习的设计研究试图将研究者的设计经验转化为协作学习的设计学知识。

 

这种设计学知识,蕴含着这样一种设计实践:在设计过程中对所设计对象的组成成分和属性进行特定赋值以产生特定的设计态或观念态的对象,再通过具体行动将它转化为现实态的对象。对于设计态的对象,我们最基本的要求是:它具有所预期的功能,从教学设计讲,就是目标—手段一致性;对于现实态的对象,我们希望它与设计态的对象保持一致,即所有的设计要素都必要且能够落实。然而通常情况下,现实态对象会与设计态对象存在差异,但这种差异不能太大以至于现实态对象具有了不同的“质”。这种设计与现实的差异是具有设计学的方法论意义的。因为一旦发现一个对象的现实态与设计态严重不符,且能排除经验作祟的可能,那么我们便可以推论,用来设计该对象的理论知识是失能的,是存在缺陷的。很自然地,我们可以根据这种差异,追溯该对象的设计意义上的缺陷,进而重新调整对象的成分与属性、调整赋值的技术过程,由此改进设计理论。而如果现实态的对象与设计态的对象相一致,那么设计便是成功的,同时,这种成功也支持了相应的设计理论。这就是所谓的技术人造物缺陷分析法。[2]但技术人造物缺陷分析法用于协作学习设计的研究,却存在特殊的困难。我们可以通过与课堂教学设计相对比来说明这种困难。

 

课堂教学设计中,整个教学过程包括交互节奏、进度控制、特定内容呈现、学习方式切换等都是由教师(亦是教学设计者)主导发生的,这些设计要素总体上是可以预见甚至是完全可控的。因此,课堂教学的设计方案与真实行动之间的对应关系是很直观的,我们很容易判断那些设计要素是否得到落实。

 

与课堂教学设计不同,协作学习的设计完全不包括小组成员之间的交互,由于它是群体自主学习过程,过程和具体内容不可预知,但却是协作学习的真实表现形式,因此,我们只能通过设计某些可预知的“静态”要素将现场可能发生的动态交互限制在一定范围之内,这个范围就是协作学习的学习目标所指的范围。也就是说,协作学习的设计最终是试图通过静态信息空间设定来引导和限定动态交互的生成。这就使得协作学习的设计态与现实态难以直接对应,我们难以直观地判定那些设计要素是否得到了落实、静态信息空间的设定是否转化为指向目标的动态交互,这就是协作学习设计研究困难的根源。

 

由于只能设计静态信息空间,那么协作学习的设计如何才能:(1)确保协作学习设计的目标—手段一致性?(2)确保协作学习的所有设计要素都是必要的且能够落实的?仅仅凭借直观经验是难以应对这两个问题的。我们必须回到对协作学习的深层理解上来。协作学习可以区分为设计态和现实态,设计态的协作学习对象又进一步可区分为两个层次:表层的信息(媒体)空间和深层的知识空间。

 

协作学习的信息空间是师生都能见到的媒体信息集合,它包括以下几个成分:(1)任务呈现,包括任务信息、方法信息及相关媒体材料;(2)协作过程,包括角色设置、任务分工、群组加工过程、交往规则;(3)成果呈现,包括呈现形式及成果评价规则(如果有需要评价的成果);(4)过程支架,它用于动力维护和认知引导。

 

协作学习的知识空间,主要是指协作学习所包含的知识网络在特定协作任务下的组织,它只对协作学习设计者有重要意义。以问题解决类协作学习为例,我们可以用小组欲解决的那个问题所蕴含FC知识图①来表征协作学习的知识空间。FC知识图是那个问题所蕴含的内在知识关联和推理(可含多条路径)的客观表征。FC知识图①由两种结点构成,一类是用表示的情境结点,另一类是用表示的操作子结点(以下简称操作子),情境结点之间用有方向的连线连接,构成了推理的一个个步骤,而操作子是指情境结点之间推理时所运用的知识点(见图3和图5)。但单纯的FC知识图对于协作学习的设计还是不够的,我们需要在FC知识图中标记一些对协作学习设计有重要意义的信息,如知识误解、易混淆点、思维卡点、思维错路、支架配置等。包含有这些标记的FC知识图被称为扩展的FC知识图。扩展的FC知识图可以完整地表达协作学习的知识空间,它既保持了问题设计的功能,又是支架设计的参照(见下文),还是检查协作学习设计的目标—手段一致性的工具,因为协作学习所蕴含的能力生成目标的知识点就表现为FC知识图中的操作子,而整个扩展的FC知识图则表达了这些知识点是如何与特定情境信息和其他知识点相结合并在特定支架的帮助下完成问题解决,从而完成能力生成目标的,再结合它在表层信息空间的具体描述,我们便能确定协作学习方案的目标—手段一致性是否令人满意。

 

表层信息空间与深层知识空间相结合,便能够完整表征一个设计态的协作学习对象。而对于现实态的协作学习对象如何表征呢?如果我们陷入真实发生的协作交互细节,而这些细节在设计态的协作学习方案中又没有规定,我们便不能将它与设计态的协作学习对象相比对,自然也无从衡量设计态的协作学习对象在多大程度上转化为了现实。

 

实际上真实发生的协作学习也可以看作是两个层次的真相,一是真实发生的、可直接观察到的信息流(文本)序列和行为序列;二是小组在深层知识空间的探索过程,而这个探索过程更为重要。这需要我们将行为序列和信息流序列转化为一种小组在知识空间(FC知识图)中的探索路径。我们将采用类似于教学过程机制图[3-4]的过程图来表征小组在协作学习知识空间中的探索过程。这张图我们称之为学习过程机制图。有了这张图,我们便可以对照扩展的FC知识图,确认已有设计要素是否落实或发生、那些没有落实或没有发生的设计要素是否是多余的。  

 

思路如此,但它是否可行?为了检验这种技术路径的可行性,特别是学习机制图的可用性,我们做了一次个案探索。

 

二、一项个案研究

 

我们选择高一物理科目,在几道考查知识点相对独立练习题的基础上设计了一道综合性较强的题目,供学生面对面协作学习之用。该问题经过多位一线教师审读,认为虽然有难度,但可用。

 

(一)尝试设计

 

1. 任务呈现

 

本个案选择的是物理学科的问题解决任务,所呈现的信息仅限于问题本身。具体的问题如下:


如图1所示,质量m为3kg的小物块静止在水平地面1上,现施加外力F1将弹簧压缩一定长度(在弹簧的弹性限度内),撤去F1后m在地面1上的运动情况如图2所示(虚线oq为图像在原点的切线,BC段为直线与x轴交于C点)。接着小物块在外力F2的作用下获得一定的速度并以此速度水平向右抛出,该抛出点距离水平地面2高H=1.7m,之后沿平行于斜面方向落到木板M顶端并开始向下滑行,如图1所示。已知该木板M初始静止置于斜面体M0顶端,斜面体M0固定在光滑水平地面2上,木板M与斜面体M0间的摩擦因数为,木板厚度忽略不计,质量为M=1kg,长度为L=2m,木板下端连接有一根自然长度为I0=0.2m的轻质弹簧。斜面体M0倾角θ=30°,质量M0=6kg,高度h1=1.5m,斜面体底部固定一挡板M1(M1质量忽略不计,厚度忽略不计)。已知小物块同木板M之间的动摩擦因数同地面1一致,木板M下滑到斜面底端碰到挡板M1时立刻停下,经过一段时间后处于最大压缩状态的弹簧在恢复形变的过程中推动小物块沿木板M向上运动至弹簧刚好恢复到原长且小物块静止时结束。整个过程中弹簧一直处于弹性限度内,最大静摩擦力可认为等于滑动摩擦力,不计空气阻力,那么弹簧被压缩到最短时的弹性势能有多少呢?(g取10m/s2)

 

 

2. 协作过程

 

物理学科的问题解决要求所有小组成员都要认知性参与,一同想办法、一同计算,因此,这里的角色都是“兼职”的,任务虽难但不需要明确的任务切分和工作流程,角色关系比较简单,不需要配置面面俱到的8种角色[5]或12种角色[6],不需要“制度设计”意义上的角色间的监督或支撑设计。本个案的角色分工和交往规则如下:

 

(1)小组角色分工

组长(监督员)1名:负责问题解决的过程控制和提醒;

记录员1名:负责记录小组讨论过程中产生的思路、数据和结果;

汇报员1名:负责向所有参与学生说明自己小组的思考过程和结果;

思路贡献者1名:重点负责解题思路,同时,小组内所有成员都需要提供自己的思路,完成解题。


(2)交往规则

①获得学习任务后,由各组的小组长安排每个组的学习进程,组员应当遵守。

②每个人在任务开始前需要明确自己的分工,若对分配有不满意的事前进行协调,学习任务开始之后就应尽职尽责,将自己应该做的做好,不遗漏相应信息,不可以无所事事。

③避免讨论与学习任务主题无关的话题。

④此协作过程本着就题论题的方式进行,对他人的质疑应有理有据,不可以引发人际矛盾、语言攻击或暴力反驳。

 

3. 成果呈现

小组需要以书面方式呈现出自己小组的求解结果,包括必要的推导过程;汇报员的汇报需要清晰,简要说明推导的主要思维过程。

 

4. 过程支架

由于尝试设计阶段对问题本身以及协作过程没有深刻理解和真实体验,故未能设计出务实的过程支架。

 

(二)结构化分析与支架设计

 

为了能有针对性地设计过程支架,我们用FC知识图来表征本个案中问题解决的推理过程。在这个FC知识图中,我们选择特定环节设计支架,并将支架标记出来(支架用表示,用虚线与它针对的操作子或情境结点或情境结点间的连接线相连),这样图就成了扩展的FC知识图(如图3所示,为了避免连线太多导致视觉混乱,图中的某些连线被分成两部分,中间用连接点来关联。比如,连接的两条线其实是一条线)。

 

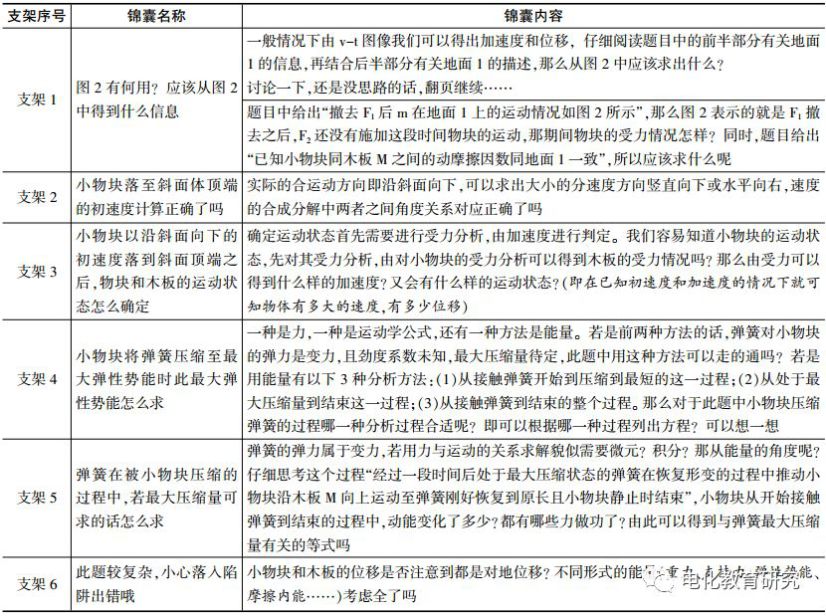
本个案的过程支架以“锦囊”的方式呈现。在小组协作过程中遇到困难时,小组可以打开“锦囊”,获得启发和引导。锦囊的具体设计见表1。

 

表1   支架初始设计 

 

支架设计是有章可循的。根据FC知识图自身的特点,我们区分长程推理与多路推理的问题。前者对应推理步骤比较多的问题,后者对应具有多种解法的问题。当下个案中的问题基本属于长程推理问题。对于长程推理的问题解决来说,为了维持问题解决的认知过程,我们区分三类支架:第一类是整个问题解决过程的宏观提醒和引导,属于整体的反思与调整,比如上述支架6(并未在图3中标出);第二类针对的是某个局部思考环节(含多步推理)的引导,属于局部环节的反思与调整,比如上述支架3;第三类针对的是某一步思考的引导,目的是将注意力集中于特定情境信息、唤醒特定的知识点(操作子)以及二者的结合,比如上述支架1、2、4、5。在FC知识图中,哪个推理步骤(两个情境结点之间的推进)上设置支架以克服推理的困难,是第三类支架设计重点考虑的。目前我们的经验是,这四种情况需要重点考虑:(1)多个情境结点同时成立(合取)才能推出下一步情境结点的情况(多源情境结点)。这种情况下,小组成员常常顾此失彼,想到了这个忘了那个,无法完成推理。(2)知识点运用得不够熟练或者鉴别情境要素有难度,不能及时回忆出所需要的知识的情况。(3)初始情境结点出现在FC路径上的后半部分,致使小组成员因为忘记了问题已知条件而无法推进的情况。(4)题目的信息呈现繁杂,致使难以筛选出有用情境信息的情况。支架的设计除了考虑FC知识图中的推理环节,还要考虑支架本身的描述质量。支架的描述要尽量包含FC知识图中相应环节所蕴含的情境信息,既不能泛泛而谈,又不能直接告知答案。

 

还有一个问题是支架的激活时机。通常是小组协作遭遇了认知困难时才需要激活支架。之前,我们没有考虑支架的激活时机问题。有了具体支架设计之后,我们修改了思路贡献员的角色分工,规定了支架激活的时机(第6个锦囊是在小组读题之后就自动激活的,其他锦囊的激活由小组自决,小组可根据实际的困惑检索锦囊名称再阅读锦囊中的详细指导信息)。

 

思路贡献者1名:遇到停滞状况或模棱两可时与成员共同决定是否开启锦囊获得帮助。同时,小组内所有成员都需要提供自己的思路,完成解题。若想确定已形成的思路是否正确也可选择打开锦囊验证;若对自己的思考过程有十足的把握可以不用。


图3 本个案扩展的FC知识图

 

至此,本个案协作学习的完整设计已经完成,通过阅读扩展的FC知识图便可以检验该设计方案的目标—手段一致性,唯一不确定的是,这些设计是否“务实”,哪些设计属于多余、哪些方面有错漏,等等。为此,我们需要将设计方案转化为真实的协作学习活动。

 

(三)实施与优化设计

 

我们组织北京市某中学的高一某班的学生多次实施了上述方案,录制了小组协作学习的全过程。为了分析方便,我们将这些视频转化为带有时间标记的文本序列(后文称转录文本)。阅读转录文本基本上可以感知整个协作学习的发生过程。我们的目的是通过分析协作学习真实发生的过程,来判定本个案的协作学习的那些设计要素是否得到有效落实。但转录文本细节太多,每次阅读只能获得某些局部的、含混的感受,为了全面地感知整个小组活动的过程,我们不得不反复多次带着特定的问题去阅读转录文本,相当耗时。这说明转录文本不能胜任这项工作。我们需要一种更宏观一些的表征手段。

 

最初,我们曾试图利用表2所示的协作过程分环节描述表来表征协作过程。但这样的分环节描述表并不能完全呈现小组协作实际发生的过程。从转录文本到分环节描述表的转换过程,会发生大量关键信息的衰减,如学生的具体行为、所运用的知识点和推理过程等。因此,我们无法通过这种表格来判断协作学习的已有设计要素是否得到落实。根据本个案研究的实际需要,我们转而采用类似于“教学过程机制图”的学习过程机制图来表征实际协作过程,学习过程机制图的绘制规范与绘制教学过程机制图基本相同,唯一的差别是学习过程机制图的主题图采用的是FC知识图的局部推理路径。图4是本个案的某个小组协作学习的学习过程机制图(局部)。

 

表2 协作过程分环节描述表(局部)

学习过程机制图的环节图集成了这样几类信息:学生行为的编码(限于篇幅,这里略去行为编码表)及统计信息、持续的时间、主题图(推理执行到哪个阶段)、定性描述。因此,阅读学习过程机制图,我们可以看到小组协作过程大致经过几个环节、各个环节消耗多少时间、各个环节都是围绕着问题的哪部分推理展开的、小组的推理过程与预先的FC知识图是否相符、预期的行为是否发生、特定行为发生的时机是否符合预期、小组成员的参与程度是否符合预期、是否存在对规则修订有意义的行为、是否存在对角色分工修订有意义的行为等,特别是是否存在激活支架的行为、激活支架的时机是否恰当以及支架是否起作用(是否顺利推进到问题推理的下一步)、是否出现正确或错误的新路径(图4中的虚线部分),等等。有了这些信息,我们便可以判定协作学习的设计要素是否得到了落实,还可以根据这些信息修改原有的协作学习设计,包括问题难度、FC知识图、角色分工、交往规则、评价规则以及支架等。比如,如果某个环节的推理不复杂却浪费很多时间,我们便有理由为这个环节设计新支架或者优化已有支架。当然,单单依靠学习过程机制图并不能处理所有的设计缺陷,有些缺陷的确认还需要回溯到转录文本,甚至回溯到原始视频那里,有时甚至需要配以对学生的访谈,但学习过程机制图是不可或缺的工具。

 

图4 某协作小组的学习过程机制图(局部)


本个案经过多次实施,有如下发现:

 

(1)问题偏难。多数小组没有彻底解决本个案中的问题,虽然这无损于协作学习设计的研究。

 

(2)角色分工仍有不清晰、不具体甚至多余的地方。有些角色的工作需要特定的工具,比如记录员需要具体的记录表,一方面提醒其记录员的角色,另一方面有助于抓住关键信息。我们还有些失败的尝试,有些想法起初看起来很有趣,但现实告诉我们,情况比我们想象得更复杂。

 

(3)成果呈现似乎有点多余。如果时间不允许,成果呈现完全是多余的。小组协作过程的转录文本完全可以用来评价小组成员。

 

(4)支架的设计还需在思维卡点的选择、指导信息的陈述上谋求改进。但即使支架设计良好,也会遇到不被激活的情况。在实施过程中,我们发现有多个小组没有利用支架。结合转录文本,我们发现即使有小组成员提议使用锦囊,但其他成员仍希望通过自己努力得出结果而拒绝打开锦囊。这恐怕与学生的学习习惯以及比较高的成就动机有关吧。但一味坚持独立探索,也可能造成问题解决失败。为了避免这种情况,在交往规则中可规定,在限定时间内不能获得突破,必须激活锦囊。还有个小组起先拒绝打开锦囊,但在获得教师这个权威的“活锦囊”的帮助后,才愿意在后续协作中启用锦囊,获得了令人满意的问题解决进度。

 

(5)发现FC知识图的新路径。常见的情况是,小组探索的问题解决路径与预先FC知识图的不同,但多数是错误的。但对于本个案,有个别小组探索的新路径是正确的。

 

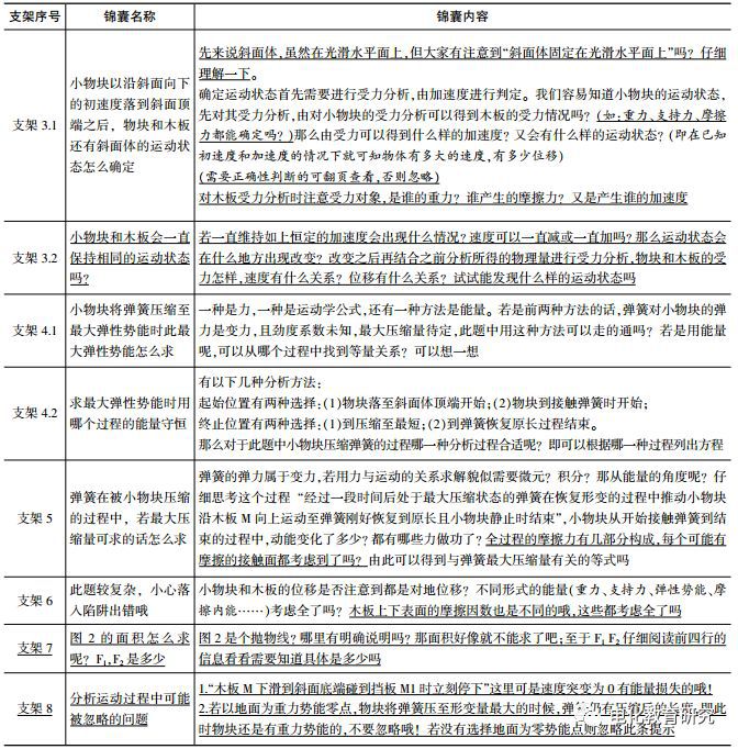
基于以上发现,我们对协作学习设计的修订见表3(略去了未改进的支架)。

 

(1)更适切的支架设计(修订的部分用下划线标出)。为提供更细致、更有针对性的指导,除修正支架描述外,对支架3、支架4进行了拆分,并增加了支架7、8。扩展的FC知识图更新版本如图5所示。


 

图5 扩展的FC知识图更新版(学生发现的正确推理路径用阴影标出)

 

(2)小组角色分工(删除了组长角色,其他修订的部分用下划线标出,限于篇幅,略去具体的记录表)。

 

记录员1名:负责记录小组讨论过程中产生的所有数据如思路、推导过程、数据、结果,包括正确的被采纳的和有争论的或被否认的,需完成协作过程记录表;

 

汇报员1名:负责向所有参与学生说明自己小组的思考过程和结果,包括讨论过程中产生的有争论的或被否认的思考过程;

 

思路贡献者1名:未改动,略。

 

表3 支架改进设计(局部)

 

(3)交往规则(修订的部分用下划线标出)。

①获得学习任务后,由小组成员协商学习进程,并在一小时内结束任务,参考协作过程记录表在规定时间内完成相应任务,预计不能完成的需提前留出时间利用锦囊获得帮助。

②~④:未改动,略。


(4)成果呈现(去除了书面呈现的要求,其他修订用下划线标出)。

汇报员的汇报需要清晰,简要说明主要推理过程,包括错误的思考过程。

 

三、问题解决类协作学习设计的技术框架

 

本个案所设计的协作学习方案并不一定是最优方案,也不存在最优之说。任何一个具体的协作学习设计(教育干预)都可以越来越优化,或者普适化或者个性化。但这种优化如果没有超出理论框架,那么优化的次数对于确证设计知识的可用性便没有多大意义。本个案研究中的协作学习设计的修订并没有超出理论框架,这在某种程度上确证本个案所采用的协作学习的概念结构和技术框架的合理性以及可用性。

 

 本个案研究所揭示的问题解决类协作学习设计技术框架是:经验性的尝试设计+扩展的FC知识图指引下的支架设计。当然,如果设计者特别严谨,试图不断地改进,则可以考虑利用学习过程机制图来帮助分析所设计协作学习方案的实施状况,并据此不断地改进设计。

 

一是经验性的尝试设计。在这一步重点完成协作学习的任务呈现、协作过程、成果呈现等三方面的设计。这些设计可以按照经验进行,在设计中穷尽设计者自己的经验和灵感。

 

二是扩展的FC知识图指引下的支架设计。支架可以分为三类:第一类是整个问题解决过程的宏观提醒和引导,属于整体的反思与调整;第二类针对的是某个局部思考环节的引导,属于局部环节的反思与调整;第三类针对的是某一步思考的引导,目的是将注意力集中于特定情境信息、唤醒特定的知识点以及二者的结合。针对第三类支架,除了针对学生的误解寻找相应的推理步骤外,还可以重点考虑下面这四种情况:(1)多个情境结点同时成立(合取)才能推出下一步情境结点的情况(多源情境结点);(2)知识点运用得不够熟练或者鉴别情境要素有难度,不能及时回忆出所需要的知识的情况;(3)初始情境结点出现在FC路径上的后半部分,致使常常因为忘记了问题已知条件而无法推进的情况;(4)题目的信息呈现繁杂,致使难以筛选出有用情境信息的情况。支架的描述要尽量包含情境信息,既不能泛泛而谈,又不能直接告知答案。

 

当然,如果愿意,设计者可以在FC知识图基础上运用FC知识图变形法[7-11]设计和优化问题,这需要双向调整FC知识图以及问题陈述。比如,设计者可以修改某些初始情境结点以改变操作子和推理路径,或增加干扰信息以改变问题本身,再针对所做的修订增加或改进相应的支架设计。

 

四、结 语

 

为什么非要DCR?因为我们想创新的是设计的技术知识而不仅仅是某个“成功的”具体教育干预。协作学习的设计为什么非要技术化?因为技术化有其独特优势。技术化的设计过程,可操作性强,操作过程明晰,对于具体的方案,我们知其然亦知其所以然, 还知道设计过程止于何处。仅凭经验进行协作学习的设计,我们便不知道止于何处,常常是止于干不动了或者不愿意干了。此外,技术知识本身就是一种话语体系,一种群体合作的话语体系。当协作学习的设计本身就是合作完成的情况下(正如本个案),扩展的FC知识图和学习过程机制图是设计团队各成员之间重要的沟通中介,具有很强的不可替代性。

 

技术知识的更新源自自身的功能不足,因此,有必要采用技术人造物缺陷分析法。本个案利用技术人造物缺陷分析法,在DCR的视野下,初步构建了协作学习设计的技术过程,从中我们也感到,协作学习设计的知识领域还有很多不确定的东西。本个案研究的过程中包含多次实施过程,但这种“多次”并不是迭代,而只是重复,每次重复都揭示了一些事先未预见到的设计缺陷。但全部实施过程仅仅用来确证所采用的设计技术过程的合理性。严格地说,整个个案研究过程没有发生迭代。也就是说,DCR眼中的迭代取其本义,它并不是简单重复,而是有明确预期目的的重复过程。[1]从这个角度看,本个案所揭示的协作学习设计的技术知识仍是有限的和浅表的(不需要迭代就可以检验的知识能有多深入),还需要更深入更广泛的研究,以确认、调整和丰富相应的技术知识,但本个案研究表达的却是DCR的态度。


①关于FC知识图的绘制规范以及所使用的术语,请参见:杨开城. 以学习活动为中心的教学设计实训指南[M]. 北京:电子工业出版社,2016:97-100,附录3。

 

【参考文献】

[1] 杨开城. DBR与DCR哪个才能架起教育理论与实践之间的桥梁[J]. 电化教育研究,2013(12):11-15.

[2] 杨开城. 一种教育技术学的研究方法——技术人造物缺陷分析法[J]. 中国电化教育,2005(8):14-19.

[3] 杨开城,何文涛,张慧慧. 教学过程机制图:一种理解教学的重要中介[J]. 电化教育研究,2017(1):15-20,27.

[4] 张慧慧. 教学过程机制图的功能研究[D]. 北京:北京师范大学,2018.

[5] 刘奇,余亮. 协作学习中的角色分析及设计策略[J].西南师范大学学报(自然科学版),2012(3):20-25.

[6] 马志强,杨好利. 问题解决在线协作学习中的角色设计研究[J].现代教育技术,2013(9):41-45.

[7] 刘亚萍. 中学数学教学设计研究[D]. 北京:北京师范大学,2007.

[8] 张晓英,张润芝,杨开城. 论教学设计理论发展的新领域——问题设计[J].中国电化教育,2008(11): 11-14.

[9] 刘莹. 中学物理电磁学问题设计研究[D]. 北京:北京师范大学,2010.

[10] 王金梅. 高中立体几何问题系统的设计研究[D]. 北京:北京师范大学,2010.

[11] 刘素娟. 高中生物学科的问题设计研究[D]. 北京:北京师范大学,2013.

 

A Case Study on Design of Problem-solving CollaborativeLearning from DCR Prospective 

YANG Kaicheng, LIU Han

(Faculty of Education, Beijing Normal University, Beijing 100875)

[Abstract] The design of collaborative learning is always a theoretical problem. We don't know how to make a high consistency of means and objectives in a specific plan of collaborative learning and whether that plan can be transformed into a satisfactory learning activity. Contrast ot DBR (Design- based Research), DCR (Design-centered Research) focuses on attainment of knowledge. From the prospective of DCR, this paper introduces a case study that, by using mechanism diagrams of learning procedures for the first time to represent the actual collaborative process, preliminarily validates the design knowledge of problem-solving collaborative learning. The design knowledge includes(1) that the design plan of collaborative learning consists of task presentation, collaborative process, outcome presentation and processing scaffolding, and (2) that the extended knowledge diagram of FC(Facts and Cases) can be used to design both problems and scaffoldings in the process of collaborative learning, which serves as an important tool for testing the consistency of means and objectives. The mechanism diagram of learning procedure is mainly used to ascertain whether the elements in the plan of collaborative learning have been transformed into satisfactory collaborative learning activities or not .

[Keywords] Collaborative Learning; Problem-solving; Extended Knowledge Diagram of FC; DCR


作者简介:杨开城(1971—),男,辽宁海城人。教授,博士,主要从事新教育学(Educology)研究。

基金项目:北京市教育科学“十二五”规划重点课题“智慧教室环境下的协作学习的学习行为分析研究”(课题编号:AJA15232)


转载自:《电化教育研究》2018年第11期

排版、插图来自公众号:MOOC(微信号:openonline)


新维空间站相关业务联系:

刘老师 13901311878

邓老师 17801126118


微信公众号又双叒叕改版啦

快把“MOOC”设为星标

不错过每日好文

喜欢我们就多一次点赞多一次分享吧~


有缘的人终会相聚,慕客君想了想,要是不分享出来,怕我们会擦肩而过~

《预约、体验——新维空间站》

《【会员招募】“新维空间站”1年100场活动等你来加入》

有缘的人总会相聚——MOOC公号招募长期合作者



产权及免责声明 本文系“MOOC”公号转载、编辑的文章,编辑后增加的插图均来自于互联网,对文中观点保持中立,对所包含内容的准确性、可靠性或者完整性不提供任何明示或暗示的保证,不对文章观点负责,仅作分享之用,文章版权及插图属于原作者。如果分享内容侵犯您的版权或者非授权发布,请及时与我们联系,我们会及时内审核处理。


了解在线教育,
把握MOOC国际发展前沿,请关注:
微信公号:openonline
公号昵称:MOOC

   

登录查看更多
0

相关内容

FC:Financial Cryptography and Data Security。 Explanation:金融密码与数据安全。 Publisher:Springer。 SIT: http://dblp.uni-trier.de/db/conf/fc/
华为发布《自动驾驶网络解决方案白皮书》
专知会员服务
130+阅读 · 2020年5月22日
专知会员服务
74+阅读 · 2020年5月21日
人机对抗智能技术
专知会员服务
214+阅读 · 2020年5月3日
【教程推荐】中科大刘淇教授-数据挖掘基础,刘 淇
专知会员服务
82+阅读 · 2020年3月4日
中科大-人工智能方向专业课程2020《脑与认知科学导论》
三本书,帮你解决阅读难题
罗辑思维
8+阅读 · 2019年6月13日
在线学习体验影响因素结构关系探析
MOOC
7+阅读 · 2019年3月20日
思维发展型课堂的概念、要素与设计
MOOC
4+阅读 · 2018年12月18日
学习如何学习的算法:简述元学习研究方向现状
深度学习世界
6+阅读 · 2018年4月9日
Arxiv
4+阅读 · 2019年4月3日
Polarity Loss for Zero-shot Object Detection
Arxiv
3+阅读 · 2018年11月22日
Deep Learning for Generic Object Detection: A Survey
Arxiv
14+阅读 · 2018年9月6日
Zero-Shot Object Detection
Arxiv
9+阅读 · 2018年7月27日
Arxiv
7+阅读 · 2018年3月19日
Arxiv
6+阅读 · 2018年1月14日
VIP会员
相关VIP内容
华为发布《自动驾驶网络解决方案白皮书》
专知会员服务
130+阅读 · 2020年5月22日
专知会员服务
74+阅读 · 2020年5月21日
人机对抗智能技术
专知会员服务
214+阅读 · 2020年5月3日
【教程推荐】中科大刘淇教授-数据挖掘基础,刘 淇
专知会员服务
82+阅读 · 2020年3月4日
中科大-人工智能方向专业课程2020《脑与认知科学导论》
相关论文
Arxiv
4+阅读 · 2019年4月3日
Polarity Loss for Zero-shot Object Detection
Arxiv
3+阅读 · 2018年11月22日
Deep Learning for Generic Object Detection: A Survey
Arxiv
14+阅读 · 2018年9月6日
Zero-Shot Object Detection
Arxiv
9+阅读 · 2018年7月27日
Arxiv
7+阅读 · 2018年3月19日
Arxiv
6+阅读 · 2018年1月14日
Top
微信扫码咨询专知VIP会员