中国“芯片之城”崛起:首座16纳米晶圆厂正式出货,仅20个月即实现量产

2018 年 4 月 28 日 DeepTech深科技 连于慧


日前,台积电南京厂总经理罗镇球出席“芯片之城”南京江北新区“两城壹中心“招商会透露,南京 12 寸厂这个月已开始出货。


图丨台积电南京厂总经理罗镇球出席“芯片之城”南京江北新区“两城壹中心“招商会


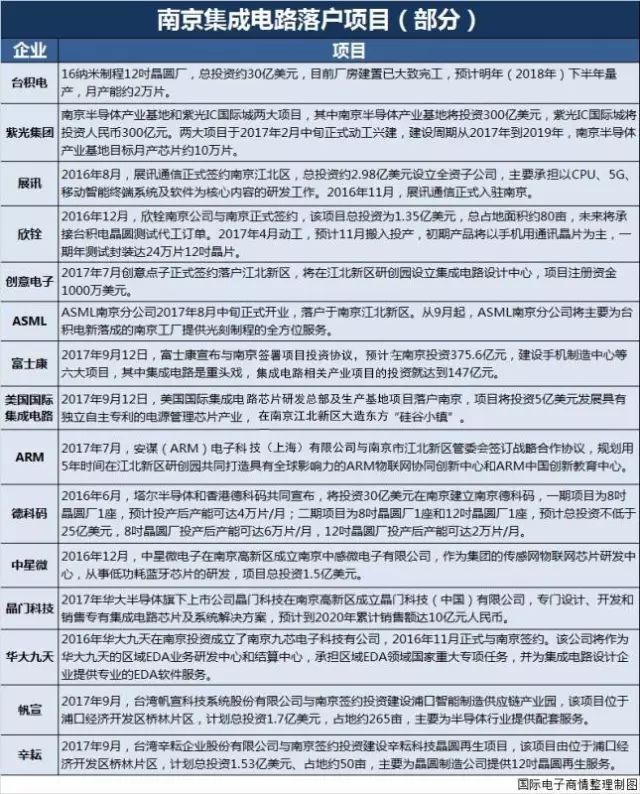
这不但是南京第一座 12 寸厂,更是中国大陆首座 16 纳米技术的晶圆厂,且全球半导体生态系统链已跟随台积电落地南京——全球最大处理器 IP 供应商 arm、EDA 供应商 Synopsys、Cadence,另有不少台湾半导体公司如芯片测试厂欣铨、设计服务公司创意、设备商家登陆续报到,传出台湾芯片设计公司瑞昱、信骅会是下一波进驻南京的业者。

 

台积电、紫光两大半导体母舰落脚南京 “芯片之城”齐聚光芒

 

目前,南京有两大企业进驻,第一是台积电在江北新区的南京 12 寸厂,已经在本月率先量产出货,进度大幅超前; 第二家是紫光集团的南京 12 寸厂,传出该厂房也要生产 3D NAND 芯片,也就是说,南京会是紫光集团继武汉之后,第二个 3D NAND 技术的生产基地,南京手握台积电、紫光两大半导体母舰,打造“芯片之城”雄心已显。

 


谈起台积电与南京江北地区的结缘,罗镇球娓娓道来。他回忆,2015年台积电开始审慎评估在大陆设立 12 寸厂的可能性,他在 2015 年中第一次到南京江北地区一看,从此结缘,最吸引他的地方是,江北新区是个有纪律、对半导体有热情,又有专业知识的地区,因此促使台积电的 12 寸厂设立于南京。

 

在南京设厂前,台积电在中国大陆已经发展了十年,而这十年间台积电的大陆营收年复合成长率是4 0%,台积电整体的年复合成长率是15%,而全球晶圆代工产业的年复合成长则为 5~10%。

 


罗镇球进一步分享,从 2016 年 7 月 7 日动土到上周正式出货,台积电仅花了 20 个月就将南京厂导入量产,是极度少见的高效率。初期,很多人担心南京的脚步是否跟得上台积电的高效率,双方合作后发现,南京是一个很有热情、有使命感,且专业的团队,和台积电配合得天衣无缝。

 

根据台积电最早规划,南京厂原本是在今年下半年步入量产,然为了配合当地芯片客户热络的需求,台积电去年起全面将量产时程提前,先前对外公布是今年五月量产,但其实整个进度不断提前,南京厂已经在本月正式量产出货 16 纳米技术的产品,这也是目前中国大陆在晶圆代工领域,最高端的制程技术。


arm、Synopsys、Cadence纷纷落脚

 

台积电选择南京,也让整个半导体生态系统供应链群聚于此,包括有全球最大处理器 IP 供应商 arm、EDA 供应商 Synopsys、Cadence 等。

 

再者,台积电除了在南京设立 12 寸厂,也在南京成立设计服务中心,将台积电的“开放创新平台 OIP” 生态系统带入中国大陆半导体产业,目前台积电南京的设计服务中心已经有超过 100 名的员工,人数将持续增加。

 

台积电在 2008 年推出“开放创新平台 OIP ”概念,也是台积电在晶圆代工领域市占率节节攀升,晋身全球半导体大厂的秘密武器。

 

其概念是由单纯的晶圆代工制造角色,向上延伸参与客户的芯片设计,台积电会在 OIP 平台中,提供庞大的硅智财 IP 数据库给客户使用,且对独立第三方 EDA工具的 IP 都先进行认证,纳入台积电的 IP 清单中。

 

这是一种“打群架”的概念:当技术制程越来越先进,提供给客户的制程平台日益复杂化,台积电利用组成生态系统供应链的概念,把上、中、下游供应商都团结在一起,提供芯片客户从设计之初就需要的服务和IP,等于是把客户紧紧黏住,这样的概念后来引起众多半导体厂的仿效。

 

值得注意的是,台积电也带动许多周边产业落脚南京,例如台湾芯片测试厂欣铨、设计服务公司创意、设备商家等都陆续登,传出台湾芯片设计公司瑞昱、信骅会是下一波进驻南京的业者。

 


台积电旗下的创意电子南京总经理严亦宽分析,在 2015 年以前,创意电子的营收以北美为主,北美占营收比重曾高达 70%,其他 30% 是日本、韩国、台湾、欧洲,但在 2017 年,中国大陆已经成为该公司营收最大的地区,正式超过北美,这是在过去 20 年历史上从未发生过的重大转折点。

 

仔细分析创意电子在大陆的业绩大爆发,不少贡献正是来自人工智能、云计算、无人机、加密货币等应用领域的客户,而这些几乎都贴近大陆最新的发展趋势,这些客户多数有很创新的想法,但对于设计芯片方面,需要创意电子的帮忙和广泛IP数据库的保护,再下单到台积电。

 

创意电子也在去年中跟随台积电落户南京江北新区,成立设计服务中心,目前已经有几十个人规模,目标是5年内达到150人。创意电子认为,这样的布局不单是追随台积电,也是跟着人工智能等新商机,找到更找到适切的道路发展。


大基金扬帆启程,要达提升芯片国产化的目标

 

台积电南京厂 16 纳米制程技术正式出货,对于中国大陆集成电路产业极具意义。


根据统计数字,2017 年全球半导体的 4,000 亿美元采购金额中,中国大陆就占了2,500 亿美元,是仅次于原油的进口商品,但半导体芯片自制率却仍是相当低,此时台积电南京厂的量产,可大幅带动芯片国产化的比重。

 

日前,政府已经将半导体产业作为政策重点发展产业,财政部更公布针对半导体企业进行相关免税或减税方案,且时间追朔至 2018 年 1 月 1 日起,希望能让半导体产业逐渐进入自给自足的目标。

 

2014年已经启程的大基金第一期投资金额高达1,400亿人民币,覆盖产业有制造、设计、封测、材料设备等各个产业链环节,估计的投资比重分别为63%、20%、10%、7%之后,截至2017年11月底,大基金第一期累计的有效决策为62个项目,共涵盖46家企业,累计有效承诺投资额为1063亿元,实际出资金额为794亿元。

 

2018年大基金第二季再度启航,这次的筹划规模扩大至2,000亿人民币,协助中国大陆半导体产业布局更深化,并提升关键技术的水平,拉近与国际大厂之间的竞争距离。

 

 

不只南京要当“芯片之城” ,合肥齐聚两大半导体厂要争“中国”IC之都”

 

在这一波中美贸易大战的背景下,“中国芯”成了眼前最热议题,已扬帆启航的国家集成电路产业基金(大基金)针对制造、设计、封测、材料设备等每个关键环节作覆盖式投资,目标是提升整体集成电路产业的竞争力,拉锯中、美科技的技术实力,避免在每个技术关键环节都受制于人。

 

在大基金的带头效应下,地方基金也跟着启动,不单是拥有台积电、紫光集团力挺的南京自诩为“芯片之城”,合肥有着面板大厂京东方的成功案例,试图复制到半导体产业,要将合肥打造为“中国 IC 之都”,目标是 2020 年产值达到 500 亿元。

 

合肥在这一波半导体狂热中,也是紧抓集成电路产业崛起的战略机遇,聚焦所有资源,打造成提升合肥竞争力的核心产业,目前已经齐聚设备、制造、封装、材料等完整产业,超过百家集成电路企业。

 

合肥重点投资的集成电路制造产业有面板驱动芯片晶圆代工厂晶合,这也是安徽省的第一座 12 寸晶圆厂,由于专注生产面板驱动芯片,并且与京东方合作,同时解决“芯”和“屏”的问题,目标是未来 3~5 年将面板驱动芯片的国产自制率提升至30%。

 

合肥的另一家重量级半导体公司是自主研发 DRAM 技术的合肥睿力,它是大陆三大存储阵营之一,肩负打破三星、SK海力士、美光等霸占内存技术的关键种子火苗,这个项目也有NOR Flash大厂北京兆易创新的参与; 此外,合肥也有近百家芯片设计公司齐聚于此,通讯芯片大厂联发科,以及存储器大厂群联电子。



--------------


中国半导体需要落地,需要共生,更要能在关键时刻,成为新世代科技产业发展最坚实的厚盾。在纷纷扰扰中,DeepTech 2018 北京峰会—半导体产业大势论坛,将全面揭示中国芯霸业的道路方向。


本次会议由DeepTech深科技主办,中科创星联合主办,已确认出席的嘉宾如下





台积电南京有限公司总经理罗镇球在集成电路产业有超过 30 年经历,早期任职计算器公司、IC设计公司,进入台积电后,从 2003 年起担任台积电大陆地区业务发展负责人,精准掌握半导体市场的发展脉动。 


罗镇球从 2016 年起担任台积电南京公司总经理,看好电子产业四大块市场:5G、高效能运算、汽车电子、物联网等快速成长,在中国大陆半导体处于前所未有的商机爆发之下,台积电将提供完整的世界级技术服务平台,为客户打造坚强的产品基础,并协助新产品快速上市,获得最强的竞争优势。





卢超群博士于 30 年来致力贡献于全球IC设计及半导体产业,着墨于技术创新、学术研究,及企业管理,并落实于创办多项新事业,1991年创建钰创科技公司,担任公司董事长及执行长,且共同创办其他多家企业。


卢博士是国际电机电子学会荣誉会员(IEEE Fellow)及美国国家工程学院院士。因其对业界产生的深远影响,曾任台湾半导体产业协会(TSIA)理事长及全球半导体理事高峰会 (WSC) 全球主席(2014-2015年)、全球半导体联盟 (GSA, the former FSA) 亚太区主席及全球主席 (2009-2011年) ,以及台湾新竹科学工业园区科学工业同业公会常务理事。





紫光展锐是紫光集团“从芯到云”战略中的核心企业,在通讯领域经历超过20年的曾学忠,希望以“自主研发+国际合作”,精准抓住 5G 机遇,并投下重注,再辅以 3 至 5 年的努力,成为全球 5G 市场泛芯片的巨头之一,也看好未来中国 5G 会超过全球 50% 的份额。


出身通讯终端产品领域,去年加入紫光集团且掌舵展锐营运的曾学忠是这样看半导体行业的,他认为未来 20 至 30 年间,半导体行业在全球位居无与伦比的核心地位,要在伟大的时代站在时代的潮头上,将所有挑战化为不可能的机会。





美商应用材料是全球半导体设备龙头供货商,提供 CMP、CVD、ECD、Etch、PVD 等关键机台,是半导体产业上游的军火供货商,提供质量最好的机台和完善的售后服务协助客户将新技术以快速而稳定的节奏落实量产。


余定陆就读台湾成功大学材料系,进入应用材料至今资历超过 20 年,目前主掌亚太地区的半导体业务,看好未来人工智能、大数据等新兴商机崛起,将翻转全球半导体应用领域,进而掀起一波全新的产业大革命。



明导国际是电子设计自动化(EDA)软件的领导者,在 1989 年是最早投入中国半导体产业的 EDA 供货商,其 IC 设计 EDA 工具占公司营收约 70%,位处半导体产业链位置的最前瞻,且明导也与许多大学进行产学合作,为培育更多优秀半导体人才好手而尽一份心力。


明导科技亚太总裁彭启煌看好物联网、人工智能等商机浮现,是众多中国企业一个切入半导体产业大展身手的绝佳良机,且日前明导加入德国工业汽车巨擘西门子集团后,集团重压汽车电子市场的布局,将为明导迎来新一波的营运高峰。





当中国处于一片自主存储芯片技术的激烈情怀中,有一个附属于闪存芯片的小小组件叫存储器,缺少它,制造再多的闪存芯片也无法让终端产品真正实现应用,但全球独立的存储器供货商却是凤毛麟角。


出身马来西亚的群联董事长潘健成是半导体产业最年轻的创业家,一手打造的群联电子更是全球独立存储器市场的龙头,全球每三个随身碟就有一个是内含“群联芯”,潘健成看好未来闪存应用将无处不在,新一波商机崛起的聚焦点绝对是中国市场!




杨宇欣,中科创达副总裁,负责战略投资、市场拓展、战略联盟、市场宣传以及政府关系方面的工作。他拥有 13 年通信、移动、半导体和互联网领域的工作经验。加入中科创达之前,杨宇欣在新岸线担任市场营销副总裁的工作,负责新岸线产品市场战略的制定,产品推广以及生态系统的构建,市场宣传等工作。


他曾在ARM担任亚太区移动计算市场经理,负责 ARM 移动计算市场在亚太地区的推广工作,面向的对象涉及整个移动通信产业链, 包括运营商,OEM/ODM 厂商,操作系统厂商,软件提供商和芯片厂商等。





米磊博士毕业于中科院西安光机所,现为中科创星创始合伙人。


米磊博士是中国“硬科技”理念提出者,硬科技创新联盟发起人,致力于硬科技创业理论的研究和实践,提出科技创业是中国未来三十年发展主旋律的观点。 致力于打造硬科技创业雨林生态,目前已成功孵化 140 余家硬科技企业。





作为无线通信系统设计领域优秀的华人科学家,徐晧拥有946项授权专利。他在博士生期间(1996-2000年)与自己的导师共同完成的关于毫米波传输技术的研究,目前已成为5G通信领域最关键的技术之一。


2000 年徐晧加入了贝尔实验室,研究多天线技术——MIMO系统(BLAST),并于 2003 年获得了贝尔实验室的总裁金奖(President Gold MetalAward)。2017 年 6 月,徐晧回到中国,出任高通中国公司研发负责人,所负责的项目涉及无线、人工智能、机器人等领域,并致力于推动5G、物联网时代和人工智能时代的到来。





Lightelligence 创始人兼 CEO, 沈亦晨博士,博士毕业于麻省理工学院,师从纳米光学教父,美国科学院院士 John Joannopoulos 和“天才奖”得主 Marin Soljacic。拥有多年纳米光学和人工智能算法的科研经验,已入选 2017 年福布斯全球 30 under 30,2017 年麻省理工科技评论 35 位 35 岁以下中国科技先锋,以及2016年国家教育部颁发的国家优秀留学生奖学金。


沈博士与当代人工智能教父 Yann Lecun、Yoshuo Bengio教授、Hugo Larochelle(加拿大谷歌大脑实验室主任)等世界顶级人工智能研究人员和单位均有深度合作。博士期间,沈亦晨已经以第一作者及通讯作者身份在《科学》,《自然.光子》等顶级杂志和《ICML》等人工智能顶级会刊发表论文十余篇,累计发表论文30余篇,并且拥有8项发明专利。





从高中到博士,再到创业者、教授,王星泽刷遍海内外 6 所顶级高中、大学,拿到横跨理学、工学、管理学的 6 个不同学位,更在光电和人工智能领域都取得了世界顶尖成果。


28 岁离开美国回到家乡,出任华中科技大学物理学教授,并创立了志在将光电技术与人工智能结合在一起的合刃科技(Coherent AI)。王星泽和他的团队使用 AI 加光电技术,设计开发新颖图像传感器,收集光波中额外物理量,进而结合与之相匹配的人工智能算法和训练场景,达成大幅度地改善视觉感知的实际效果,对于提升制造工序自动化效率、以及绕障物体识别技术带来创新突破进展,应用场景覆盖自动驾驶、机器人、安防军工等。





2015 年底创办氪信,作为第一家深入全国大型股份制银行核心风险控制系统的初创公司的掌舵者,现带领氪信科学家和工程师团队从事 AI 升级金融业务的前沿探索实践工作,之前曾先后在微软亚洲研究院、雅虎、eBay 担任数据科学研发负责人和携程大数据部门负责人。


毕业于中科大少年班,中科大-科大微软亚洲研究院联合培养博士,博士后在德国马克思普朗克研究所计算机所从事大规模语义图挖掘工作。拥有多项一流机器学习数据挖掘学术论文和专利,现兼任美国佛罗里达大学、同济大学、南京航空航天大学客座教授。《麻省理工评论》2017 年“35 岁以下科技创新青年 35 人”中国获奖者。





黄畅博士开发的人脸检测技术,创造了世界上首次计算机视觉技术被大规模应用的成功范例,占领 80% 数码相机市场,并且被苹果 iPhoto 等诸多图像管理软件所采用。他带领百度 IDL 图像技术团队负责公司内各种图像核心技术的研发,推出了全网人脸图像搜索、PK 大咖、全网相似图像搜索、自然场景文字识别、百度移动图像搜索、图片凤巢等重要产品。


黄畅曾经在美国南加州大学和 NEC 美国研究院担任研究员。2012 年加入百度美国研发中心,2013 年参与组建百度深度学习研究院(IDL),任高级科学家、主任研发架构师。



-End-




登录查看更多
0

相关内容

德勤:2020技术趋势报告,120页pdf
专知会员服务
192+阅读 · 2020年3月31日
阿里巴巴达摩院发布「2020十大科技趋势」
专知会员服务
108+阅读 · 2020年1月2日
报告 | 2020中国5G经济报告,100页pdf
专知会员服务
98+阅读 · 2019年12月29日
【德勤】中国人工智能产业白皮书,68页pdf
专知会员服务
310+阅读 · 2019年12月23日
2019中国硬科技发展白皮书 193页
专知会员服务
86+阅读 · 2019年12月13日
2018-2019中国智能手机品牌东南亚市场研究报告
行业研究报告
3+阅读 · 2019年5月14日
UPSNet: A Unified Panoptic Segmentation Network
Arxiv
4+阅读 · 2019年1月12日
Arxiv
6+阅读 · 2018年10月3日
Auto-Context R-CNN
Arxiv
4+阅读 · 2018年7月8日
VIP会员
相关VIP内容
德勤:2020技术趋势报告,120页pdf
专知会员服务
192+阅读 · 2020年3月31日
阿里巴巴达摩院发布「2020十大科技趋势」
专知会员服务
108+阅读 · 2020年1月2日
报告 | 2020中国5G经济报告,100页pdf
专知会员服务
98+阅读 · 2019年12月29日
【德勤】中国人工智能产业白皮书,68页pdf
专知会员服务
310+阅读 · 2019年12月23日
2019中国硬科技发展白皮书 193页
专知会员服务
86+阅读 · 2019年12月13日
相关论文
UPSNet: A Unified Panoptic Segmentation Network
Arxiv
4+阅读 · 2019年1月12日
Arxiv
6+阅读 · 2018年10月3日
Auto-Context R-CNN
Arxiv
4+阅读 · 2018年7月8日
Top
微信扫码咨询专知VIP会员