企业裁员的又一真相:第一批被数字化劳动力淘汰的竟然是.......

2019 年 12 月 4 日 创业邦杂志

在这个机器可以模仿人脑,甚至做到超越人脑的人工智能时代,一种名为RPA(机器人流程自动化)的全新流程自动化技术引起了广泛关注。


RPA适用性广,可以精简和优化多个行业的商业流程,被称为企业的数字化转型助手。

(来源:创业邦研究中心)

据统计,全球RPA的市场规模预计从2017到2022年以30.14%的年复合增长率呈爆发式增长,2019年全球企业在RPA上花费超过23亿美元,且全球超过38%的企业正在应用或准备尝试应用RPA机器人。


在业务流程外包市场,RPA市场份额也已经超过90%。促进该市场的主要原因是RPA提供的商务流程的容易性及和AI高度互补和相辅相成的不可替代性。


1


RPA是什么?


RPA (Robotic Process Automation),即机器人流程自动化,又可以称为数字化劳动力,是一种智能化软件。RPA是以软件机器人或人工智能为基础,用软件自动化的方式来实现人工操作计算机完成任务的一种新兴业务自动化技术。


在传统的工作流程自动化工具中,软件开发人员使用内部应用程序编程接口或专用脚本语言生成一系列操作,以打通自动化任务和后端系统的接口。而RPA系统通过观察用户在应用程序中执行的任务来开发操作列表,然后通过直接重复这些任务来执行自动化。

RPA流程图(来源:创业邦研究中心)

通俗来讲,RPA是应用在商业逻辑和规则控制下的自动化系统精简及优化流程。它可以有效地处理重复性的、基于规则的任务。


例如:某公司办公室员工经常需要处理一些包含发票的电子邮件,提取数据,然后将其输入账簿系统。该流程需要员工在多个后台及系统之间反复转换,这些工作简单,重复性强、冗长乏味、例行程序。


RPA可以模拟人类执行一个定义完善、基于规则和商业逻辑的流程化任务,有效提高现有办公效率,准确快捷地完成重复性的、程序性的工作。从而使人类可以专注于客户交互和需要情绪智力、推理、判断的其他工作。


事实上,并不是所有的业务都适合运用RPA来实现,要选择RPA来实现是有一定的条件的。RPA仅适用于所有在数字化设备中完成的具有高重复性、强规则性的流程与工作任务。如果一个流程是高重复性的,那原本的时间成本和人工成本就显得非常重要,这个时候RPA发挥的作用也更加明显。


RPA适合的流程必须是有一定的规则的,如果一个流程毫无规则,需要人为进行主观判断操作的,那它本身是不适合RPA实现的,因为机器人做不到主观判断,这种情况下需要另外借助AI技术来实现。

(来源:创业邦研究中心)

RPA最常操作的就是各种软件、客户端或者浏览器,它需要页面的稳定性,如果页面经常发生改变,流程也随之变化,这样就会加大流程的维护成本,且不适用于RPA来实现。


2


RPA的优势?


近年来,RPA大获服务型企业的青睐。通过利用该工具,企业能够用软件机器人替代过去需要人工操作的计算机工作,这些机器人能够打开电子表和数据库、在程序之间拷贝数据、比较信息资料以及执行其他日常任务。


机器人几分钟就能完成人工几十分钟才能完成的基础工作,且可以7*24不间断工作,帮助人工完成大量重复规则化的工作,使得工作效率大大提升。RPA最适用于基于规则的重复性流程,而这类流程遍布于多个IT系统。


  • 降低成本提高效率

RPA的最大优势是为企业带来高效性和敏捷性。据统计,RPA机器人能够在一年内收回成本,并帮助企业节省20%-80%的开支,具体节省幅度取决于被替代的人工操作的工作量和复杂度。在RPA开始运作的第一年,其投资回报率(ROI)可以达到30%至200%。


与人工成本相比,RPA实施成本低,能够覆盖于现有IT系统之上,维护成本依赖于运行环境。企业后台人员只处理重复性流程,RPA机器人则可以24小时无休止的快速工作,从而实现效率和成本节约,同时保持灵活性。而人类则专注于高附加值的活动上。


  • 降低风险减少误差

人工录入的准确性更多依赖于员工本身,任何差池都将导致数据不准确影响结果,RPA可以减少人为数据输入错误和其他手动错误,减少人为误差,数据质量更高,分析更为可靠,以确保流程准确无误的运行。


RPA是机器人,可以按照我们事先设定好的规则和逻辑去执行流程,因此降低风险、错误率几乎为零,并可以在不干扰、不改变现有企业计算机系统的情况下快速完成部署、实施。


3


RPA和AI


RPA的缺陷在于软件机器人只会遵守规则,只能按照固定的规则完成特定的任务,不会学习或改进,只能完成复杂度较低的工作。当规则与现实冲突或发生异常事件时,需要人工干预。尽管机器人的运行速度比人快,但远远比不上完全自动化的流程。


例如,机器人需要打开并登录应用,而自动化程度更高的流程则能够通过系统层面的打通,更加快速的处理任务。鉴于RPA的种种局限,许多企业决定探寻更智能化的解决方案,也就是AI。


RPA和AI过去一直被视作相互独立的两个领域,但实际上二者高度互补,相辅相成。RPA和AI有两个共通性:一是都跟大量的数据打交道,二是它们都非常深入到业务场景中。在数据的流通上,RPA的流程化可以将上游或下游的数据给到AI,反之,在AI的流程上也可以给RPA提供数据。


在技术上,合理的流程设计需要RPA+AI同时具备跨技术、业务领域综合知识及全面性理解。在整体系统性的设计上,如何设计RPA技术平台上的工具来打通数据管道,如何把 AI 运营能力嵌入RPA平台,如何设计整体方案对AI输出的容错度在业务场景中都十分重要。


RPA+AI关系图(来源:创业邦研究中心)

RPA和AI技术结合可以扩展RPA的应用场景,完成复杂度更高的工作,从而带来更大的价值。企业能够利用RPA实现高效率,通过同时引进AI战略以实现长期效益和持续优化。因此,RPA和AI能够相互赋能,可以实现更多的自动化和智能化。


4


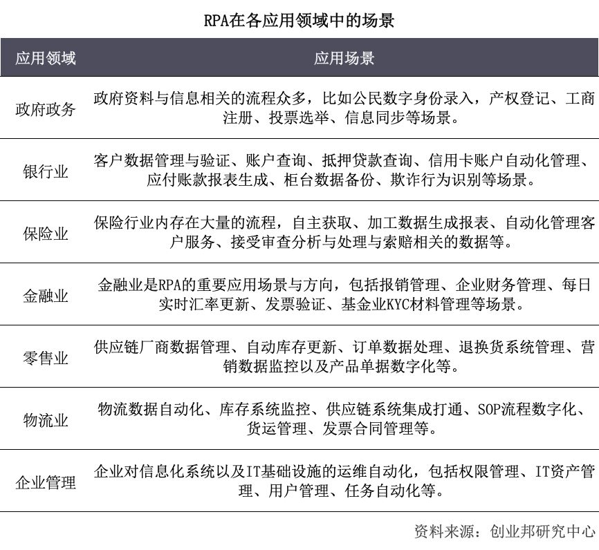
RPA的应用领域


2019年以来,RPA的全球需求量激增,业务对象涵盖政府政务、银行业、保险业、零售业、物流业及传统企业管理等,在不同的工作模式中对RPA有着不同的需求,因而各个企业都在积极开展相关尝试并推进RPA的部署。



5


RPA重点企业分析


  • 云扩科技

云扩科技于2017年成立于上海,创始团队为微软系高管,拥有十几年的云计算、人工智能、自动化技术背景及企业级软件产品和云服务的研发、商业化实践经验。伴随智能RPA行业风口,2019年以来,云扩科技已获两轮一线资本投资:2019年6月获得来自金沙江创投和明势资本A轮千万级美元融资,8月获得红杉资本中国基金数千万元A+轮融资。


云扩科技是一家全球领先的智能RPA科技企业,以自研的天匠智能RPA平台为核心,不到两年的时间,云扩科技营收实现了400%的增长,客户包括多家世界500强企业,致力于为各个行业提供智能的流程自动化解决方案,通过RPA赋能企业,提高其运营效率,提升人力价值,加快数字化变革。


在具体产品方面,针对企业级RPA应用“低易用、难集成、难构建”的三大挑战,云扩科技研发了天匠智能RPA2020版、经过一年多的落地实践和技术迭代,新一代的天匠智能RPA实现了三方面的突破。


产品侧的突破,包括人人可上手的高易用性和规模化部署的高可用性,同时根据这两个标准确定了云扩RPA产品的三大基本理念——自动优先、连接一切、智能进化。


AI侧的突破,一方面与市场上领先的AI技术供应商合作,同时在公司内部组建了一支来自于微软的自动化技术专家和人工智能科学家,不断进行RPA创新和难点攻关。


生态系统上的突破,完成了一套包括行业生态、技术生态、用户生态和渠道生态在内的综合生态系统搭建。


据悉,截至目前云扩科技已服务企业涉及金融、能源、制造、零售、医药等行业,实现了财税、人事、销售、IT运维等上百个场景的自动化。除了本土市场,云扩RPA产品也已打入日本市场。


  • 阿里云RPA

阿里云RPA于2011年诞生于淘宝,覆盖了阿里巴巴大部分BU,普遍赋能集团内部,如天猫、淘宝、飞猪、集团财务、蚂蚁金服等。2016年正式上线后,实现了电商客服、新零售等新兴行业的渗透,并且已经完成在保险、金融、医疗保健等领域的场景深耕,联合合作伙伴具备深度定制化能力和稳定交付能力,积累了丰富的行业可行性解决方案。


目前阿里云RPA发布了3.0版本,拥有强大的控件录制功能、丰富的SDK能力以及更私密的数据安全措施,并且在与Office相关的控件上有自己独特的优势。在帮助企业提升效能的过程中,保持企业已有的IT系统功能平稳、运行可靠。


  • UiPath

UiPath是一家成立于2005年的全球软件公司,旨在将RPA作为数字化劳动力运作。Uipath作为领先的机器人流程自动化供应商,它提供可以帮助企业高效完成业务流程自动化的完整软件平台。近年来,Uipath全面进军中国市场,致力于与更多本地优秀合作伙伴携手打造在金融、制造、医疗、物流和政府等各行业中均可应用的、完整的RPA解决方案。


今年UiPath打出Automation First的口号,提出RPA生态传播圈,致力于让UiPath的机器人自动化技术全面应用于中国的各个行业,帮助企业员工从重复性的,程式化的繁杂事务中解放出来,进而从事更具价值的工作。


  • Blue Prism

Blue Prism成立于2001年,是一家英国跨国软件公司,是国外比较成熟的RPA项目开发企业,开创并制造企业流程自动化软件,替代低回报、高风险、手动数据输入和处理的人工工作。RPA 作为 Blue Prism的应用技术,为企业提供业务流程的数字化劳动力,并以与现有用户相同的方式与企业系统进行交互,界面比较友好。


6


RPA投融资分析及企业汇总表


RPA是企业数字化转型的大势所趋,从2019年2月开始,国外至少有8个RPA项目拿到融资,融资轮次涉及种子轮、A轮、B轮以及D轮,融资总金额超过7.7亿美元。其中,就包括RPA界的老牌劲旅UiPath,D轮融资5.68亿美元也引爆了全球RPA行业的投资热潮。


2019年至今,已有四家中国RPA企业已经拿到融资。这几起RPA融资事件点燃了中国创投市场的投资新风口。RPA将彻底改变未来的工作方式,资本市场对于RPA在中国的发展前景十分看好。


从投资方来看,无疑当前投资机构是十分看好RPA行业的。不管国外还是国内,不乏红杉资本、软银、谷歌、DCM、源码资本、金沙江创投、真格基金、君联资本、华兴资本、赛富基金等一众知名投资机构的身影,且部分机构已投资了一个以上RPA项目。除此之外,企业战略投资也积极布局,例如海尔集团旗下的海尔资本参与了达观数据的A轮融资;英特尔投资领投了Catalytic的B轮融资等。


随着RPA行业的兴起与产品解决方案的不断落地,更多创业企业也开始关注该领域,2018年也不乏RPA初创公司的成立。中国企业在数字化转型进程中对于RPA的刚需也促进了市场的苏醒,相信未来RPA领域必定会是企业服务创投新风口。


附:RPA领域重点企业投融资汇总表




MORE | 更多精彩文章


● 2017⇆2019,用了这款减肥App,我胖了30斤... | 不图不快
● 观远数据:BI技术平民化,让消费企业获得百倍增长机会
● 字节跳动寻求20亿美元借款,助力TikTok与FB争夺市场;蚂蚁金服拟募资10亿美元投资东南亚市场丨Going Global周报
● 成本1200元,你每天代步的特斯拉,竟能和百万超跑飙F1赛道 | 撩车
● 盛希泰:洪泰基金下一个五年必须设立美元基金,打造一批上市公司

登录查看更多
0

相关内容

机器或装置在无人干预的情况下按规定的程序或指令自动进行操作或控制的过程, 是一门涉及学科较多、应用广泛的综合性科学技术。
AI创新者:破解项目绩效的密码
专知会员服务
35+阅读 · 2020年6月21日
【干货书】现代数据平台架构,636页pdf
专知会员服务
260+阅读 · 2020年6月15日
【实用书】Python爬虫Web抓取数据,第二版,306页pdf
专知会员服务
122+阅读 · 2020年5月10日
德勤:2020技术趋势报告,120页pdf
专知会员服务
192+阅读 · 2020年3月31日
【德勤】中国人工智能产业白皮书,68页pdf
专知会员服务
310+阅读 · 2019年12月23日
【精益】精益生产与智能制造的联系和支撑
产业智能官
39+阅读 · 2019年9月14日
【数字化】数字化转型正在成为制造企业核心战略
产业智能官
35+阅读 · 2019年4月22日
我们是怎么理解服装去库存的?丨盈动研究
盈动资本
5+阅读 · 2019年3月29日
互联网+检验检测智能化成发展趋势
人工智能学家
7+阅读 · 2019年3月2日
秒懂的RPA解读
炼数成金订阅号
9+阅读 · 2019年2月28日
业务中台:如何在互联时代,快速响应用户需求?
互联网er的早读课
24+阅读 · 2018年12月26日
【大数据】海量数据分析能力形成和大数据关键技术
产业智能官
17+阅读 · 2018年10月29日
【APS】PCB企业如何实现APS自动排程系统
产业智能官
13+阅读 · 2018年9月24日
学会招聘丨中国人工智能学会总部2018招聘
中国人工智能学会
3+阅读 · 2018年3月26日
Neural Module Networks for Reasoning over Text
Arxiv
9+阅读 · 2019年12月10日
Arxiv
3+阅读 · 2018年11月14日
Physical Primitive Decomposition
Arxiv
4+阅读 · 2018年9月13日
Arxiv
7+阅读 · 2018年4月11日
Arxiv
20+阅读 · 2018年1月17日
VIP会员
相关VIP内容
AI创新者:破解项目绩效的密码
专知会员服务
35+阅读 · 2020年6月21日
【干货书】现代数据平台架构,636页pdf
专知会员服务
260+阅读 · 2020年6月15日
【实用书】Python爬虫Web抓取数据,第二版,306页pdf
专知会员服务
122+阅读 · 2020年5月10日
德勤:2020技术趋势报告,120页pdf
专知会员服务
192+阅读 · 2020年3月31日
【德勤】中国人工智能产业白皮书,68页pdf
专知会员服务
310+阅读 · 2019年12月23日
相关资讯
【精益】精益生产与智能制造的联系和支撑
产业智能官
39+阅读 · 2019年9月14日
【数字化】数字化转型正在成为制造企业核心战略
产业智能官
35+阅读 · 2019年4月22日
我们是怎么理解服装去库存的?丨盈动研究
盈动资本
5+阅读 · 2019年3月29日
互联网+检验检测智能化成发展趋势
人工智能学家
7+阅读 · 2019年3月2日
秒懂的RPA解读
炼数成金订阅号
9+阅读 · 2019年2月28日
业务中台:如何在互联时代,快速响应用户需求?
互联网er的早读课
24+阅读 · 2018年12月26日
【大数据】海量数据分析能力形成和大数据关键技术
产业智能官
17+阅读 · 2018年10月29日
【APS】PCB企业如何实现APS自动排程系统
产业智能官
13+阅读 · 2018年9月24日
学会招聘丨中国人工智能学会总部2018招聘
中国人工智能学会
3+阅读 · 2018年3月26日
Top
微信扫码咨询专知VIP会员