北大@Nature. Mach. Intell. 《基于图神经网络的城市道路网空间均匀性量化》

2022 年 5 月 19 日 图与推荐


日前,北京大学人工智能研究院马剑竹副教授课题组在Nature Machine Intelligence(NMI)上发表了题为《基于图神经网络的城市道路网空间均匀性量化》(“Quantifying the spatial homogeneity of urban road networks via graph neural networks”)的研究论文。


Nature Machine Intelligence于2019年1月正式上线,每月一期,每期发表2—4篇文章。NMI主要接收的论文主题主要包括机器学习理论与方法的研究,人工智能应用于其它领域的研究以及人工智能的发展对于社会、伦理等方面影响的研究等。作为一个新杂志,NMI比较注重交叉学科的研究。


论文截图

通过量化城市道路网络不同部分的拓扑相似性,人们可以了解城市道路增长模式。尽管传统的统计数据提供了关于单个节点的直接邻居或整个网络特征的有用信息,但此类指标无法衡量子网络的相似性,也无法捕捉局部、间接的邻居关系。为解决这一问题,北京大学马剑竹课题组提出了一种基于图的机器学习方法来量化子网络的空间同质性。课题组成员将该方法应用于全球30个城市的11790个城市道路网,以测量每个城市内和不同城市之间道路网的空间同质性。课题组发现,城市内部的空间同质性与国内生产总值和人口增长等社会经济地位指标高度相关。此外,通过在不同城市间传递模型获得的城际空间同质性值揭示了起源于欧洲、传递给美国和亚洲城市的城市网络结构的城际相似性。该课题组的方法揭示的社会经济发展和城市间的相似性可以用来理解和传递城市之间的见解。这种方法还使人们能够应对城市政策挑战,包括快速城市化地区的网络规划和地区不平等。



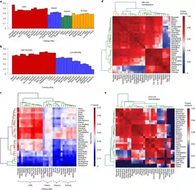
结论一:用GNN模型测量30个城市的空间同质性


课题组通过计算“链接预测”问题的F1分数(这是机器学习任务中广泛使用的标准预测精度指标,范围在0到1之间),量化了网络的空间同质性,并使用GNN模型根据其两个端点的结构角色预测了链接的存在,即关系图卷积网络(R-GCN)。课题组成员对来自美国、欧洲和亚洲30个城市的11790个URN进行链接预测,并获得了整体的平均F1分数值。


课题组首先展示了空间同质性度量是一种复合度量,它捕获了各种现有的网络统计信息,包括平均度和介数。课题组成员发现,平均介数较低、平均度值较高的城市(例如,纽约、芝加哥和圣安东尼奥)具有较高的空间同质性(P值)。这是因为更多路段的交叉口通过GNN模型中的消息传递机制接收到更多的邻里信息,从而提高了可预测性。课题组成员将预测结果与现有工作中的道路网络聚类联系起来,对其进行解释。



各城市F1成绩的差异可以用道路类型来解释。因此,课题组成员假设一个城市具有很大比例的网格型“瓮型”具有很高的可预测性。为了验证这一假设,课题组成员计算了每个城市的“瓮型”构成。正如预期的那样,一个城市的F1平均分数与网格类型的比例正相关。研究发现URN聚类结果高度一致。


美国城市大规模人口聚集的历史相对较短,它们的道路网是根据标准化的土地条例政策修建的,这些政策可以追溯到18世纪初宾夕法尼亚州费城的网格计划。相比之下,欧洲和亚洲的特大城市(如伦敦和北京)经历了长期的自上而下的规划政策,既有来自当局的规划政策,也有来自居民的自组织政策,这同时塑造了城市原型。芝加哥普遍存在网格状街区,而巴黎和新加坡则被不规则街区的道路所占据。



结论二:空间同质性揭示社会经济发展


道路网是城市空间的骨架,在经济发展和空间人口集聚的历史过程中不断演变。为了便于理解城市,课题组调查了城市内部空间同质性与社会经济地位指标(如经济、PG和城市年龄)之间的相互作用。课题组根据GDP和PG值将每个城市统一归类为四类,包括高GDP和低PG城市(伦敦、巴黎、纽约、洛杉矶、芝加哥、费城和大阪)。值得注意的是,这些城市都在发达国家,我们称之为成熟城市。这些城市在道路网规划方面投入了更多资金,使其道路网更加标准化和可预测。此外,成熟城市的低PG表明,该城市已经经历了快速PG并进入了稳定期,因此道路网扩张的力量不像以前那么强大,因此更具可预测性。



此外,课题组研究了一些新指标是否与城市的年龄有关。比如根据首次定居时间。研究发现,17-18世纪和19-20世纪的城市的F1值在统计学上显著高于BC和1-16世纪的城市。这一结果是可以预期的,因为在汽车时代,“年轻”城市的道路网络在增长,而在城市层面,标准和统一的城市规划是必要的。


结论三:迁移学习揭示了城市间的相似性


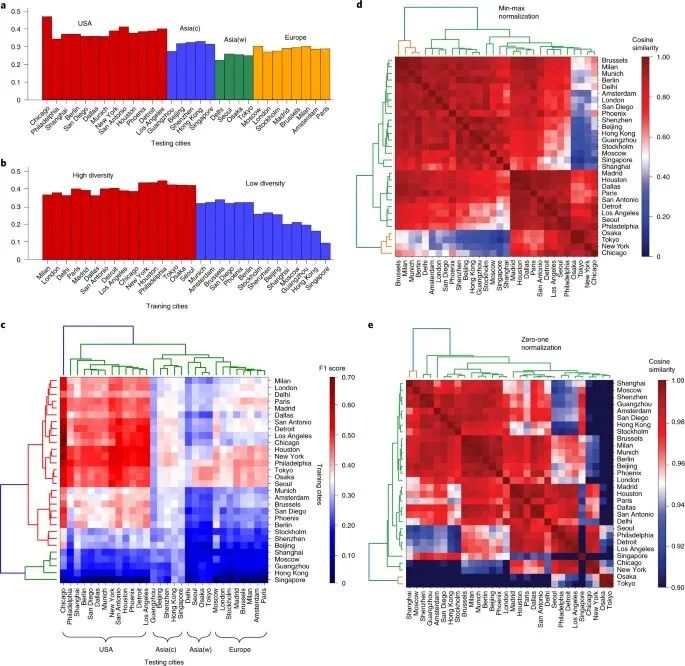
社会经济发展编码了城市内部的过程,而城市间的相似性则与不同城市之间的互动有关。这些关系展示了城市模式如何在全球范围内出现、传播和演变,是人类城市化历史的基本属性。然而,由于复杂的城市网络模式和庞大的城市数据量,这些关系尤其难以准确捕捉和定量描述。在这里,课题组发现城市间的相似性可以通过我们的空间同质性度量(通过在城市之间传输GNN模型来定义)来捕捉。


为了计算城市间的URN空间同质性,课题组进行了跨城市链接预测(在城市A上训练GNN模型,并在30个城市的城市B上进行测试),并根据这些城市的平均F1分数作为训练样本和测试样本,对这些城市进行了分层聚类。



第二个观察结果是,测试方有四个城市群:美国、亚洲(c)、亚洲(w)和欧洲。总的来说,美国类型的城市F1成绩最高,而欧洲类型的城市,都来自欧洲,更难预测。另外两种预测性能较弱的类型是亚洲(c)和亚洲(w)类型。亚洲(c)型城市深受中国文化的影响,而亚洲(w)型城市与西方世界有着积极的联系。美国的城市是有系统地规划和建设的,因此是可预测的,而欧洲和亚洲的城市是由复杂的历史和现代因素同时塑造的。


另一个有趣的观察结果是,将训练城市设置为从米兰到首尔的城市,其F1成绩高于其他城市。课题组推断,如果一个城市包含多个子结构,并且具有较大的空间覆盖率,那么从该城市学习到的拓扑特征很可能适用于其他城市。在这种情况下,课题组推断出这些城市拥有极好的道路网络“多样性”。大多数亚洲城市的多样性较低,因为它们没有像欧洲和美国的城市那样在世界范围内对现代城市规划产生如此持久的影响。


结论四:从城市间迁移学习中获得的历史城市洞察力


课题组缩小了分析规模,并研究了本地子网上城际转移学习的可预测性性能,以进一步调查历史城市洞察力。例如,当模型在芝加哥和纽约进行训练,并在洛杉矶进行测试时,发现洛杉矶市区南部和西部的预测性能优于洛杉矶市中心、北部和东部,这意味着洛杉矶南部和西部在道路网样式方面与芝加哥和纽约更一致。洛杉矶早期的定居点集中在市中心,后来演变成一个强大的中央商业区。19世纪80年代后,根据一项对当代美国城市产生深远影响的统一市政分区条例,迅速的城市扩张将农田变成了沿着当前的10号州际公路和110号州际公路方向延伸的居住区,导致这些“新”地区道路的高度可预测性。



在大阪等历史名城中发现了对比结果。课题组发现,在东京训练的模型能够很好地预测大阪市中心的道路网,而对周边地区的预测性能不是很好。最后一个关键发现是东京的开垦土地。在东京湾海岸的复垦区的URNs更好地被从芝加哥和纽约和伦敦和巴黎所了解的道路网络模式所捕获,而不是东京西部的广大地区。东京的管理者通过填埋技术将东京湾变成了可用的土地。一些“填海土地”在1987年后主要用于居住、展览和娱乐。


本文由马剑竹和美国普渡大学土木工程系Satish Ukkusuri教授合作完成。课题组的7名成员均来自知名高校,拥有计算机、数学、生物等复合专业背景。

来源:北京大学新闻网  信息来源:人工智能研究院

登录查看更多
1

相关内容

【Nature. Mach. Intell. 】图神经网络论文汇集
专知会员服务
47+阅读 · 2022年3月26日
【AAAI2022】知识图谱表示模型是如何进行外推的?
专知会员服务
23+阅读 · 2022年2月2日
WWW'22| 码率衰减的几何图表示学习
图与推荐
0+阅读 · 2022年5月6日
来看看几篇Nature上的GNN吧~
图与推荐
2+阅读 · 2022年3月25日
网络表示学习介绍
人工智能前沿讲习班
18+阅读 · 2018年11月26日
国家自然科学基金
1+阅读 · 2014年12月31日
国家自然科学基金
0+阅读 · 2013年12月31日
国家自然科学基金
0+阅读 · 2012年12月31日
国家自然科学基金
2+阅读 · 2011年12月31日
国家自然科学基金
0+阅读 · 2009年12月31日
Arxiv
0+阅读 · 2022年7月29日
Financial Time Series Representation Learning
Arxiv
10+阅读 · 2020年3月27日
Arxiv
13+阅读 · 2018年1月20日
Arxiv
151+阅读 · 2017年8月1日
VIP会员
相关基金
国家自然科学基金
1+阅读 · 2014年12月31日
国家自然科学基金
0+阅读 · 2013年12月31日
国家自然科学基金
0+阅读 · 2012年12月31日
国家自然科学基金
2+阅读 · 2011年12月31日
国家自然科学基金
0+阅读 · 2009年12月31日
Top
微信扫码咨询专知VIP会员