报告 | 协同 在线 赋能:2019钉钉经济社会价值报告(附PDF下载)

2019 年 8 月 28 日 走向智能论坛

关注 走向智能论坛 ,与我们同行!

小智的话

近日,在“未来组织大会”上,中国信息通信研究院与阿里研究院联合发布《协同﹒在线﹒赋能:钉钉商业生态系统及经济社会价值报告》,引发了与会者的高度关注和认可。本文来自:阿里研究院,由《走向智能论坛》公号推荐阅读。

报告 | 协同 在线 赋能:2019钉钉经济社会价值报告(附PDF下载)


在“走向智能论坛”微信公众号回复“20190828”,可免费下载“2019钉钉经济社会价值报告”完整报告。




2019年8月27日,阿里钉钉联合阿里研究院、湖畔大学、阿里巴巴商学院共同主办的“未来组织大会”在杭州举办。本届大会邀请企业家中的先行者以及科技、商业领域的专家学者,共同分享对组织数字化、未来组织的探索和思考。会上,中国信息通信研究院与阿里研究院联合发布《协同﹒在线﹒赋能:钉钉商业生态系统及经济社会价值报告》,引发了与会者的高度关注和认可。



报告提出,当前全球经济数字化浪潮正蓬勃发展,以移动通信、物联网、人工智能等为代表的新一代信息技术加速与制造、生物、能源、材料等领域交叉融合和创新应用,我国数字经济发展更是呈现良好势头,规模位居世界前列。在新的时代坐标下,信息技术将人-设备-业务-系统-组织-企业连接成一个网络,传统的业务系统从一个简单的机械系统演变成一个复杂的生态系统,企业在从局部优化走向全局优化的过程中,不断变迁的生产方式推动着企业管理模式的变化,而这些变化都驱动着企业组织不断被重构与再定义。而钉钉作为这一进程中的引领者,正在发挥积极的作用和价值。


一、数字化2.0新阶段已来


当前,企业数字化转型过程中,面临的基本矛盾是企业全局优化需求与碎片化供给之间的矛盾。形成这一矛盾的根本原因是,ICT发展的 60年,整体技术供给碎片化带来系统封闭、数据孤岛。数字化转型1.0,是基于传统IT架构的局部完善,而数字化转型2.0,则是基于云架构的整体优化来进行。


图 1  数字化转型正在从1.0阶段迈向2.0阶段


数字化转型1.0阶段向数字化转型2.0阶段演进的过程中,在五大方面发生了较明显的变化,一是从技术架构看,实现从IT到DT转变;二是从需求特征看,企业从面对确定性需求到面对不确定性需求;三是从核心诉求看,企业主要诉求从如何提升效率到如何支撑创新转变;四是从核心目标看,实现从企业内部管理为主向以客户运营为主的拓展;五是从技术体系看,实现从封闭技术体系向开放技术的转型,从面向内部资源优化到面向全局优化。


钉钉在数字化转型2.0时代有着清晰的定位:一是推动企业从内部资源优化向产业链协同优化演进的新物种;二是提供了一个从封闭技术系统向开放技术系统演进的新平台;三是构建了一个从基于PC端业务系统向移动端转型的新载体。


图 2  数字化转型1.0VS.数字化转型2.0


二、钉钉:

企业数字化2.0时代的平台级引领者


报告显示,截止2019年6月30日,钉钉企业组织数超过1000万,超过2亿人在钉钉上工作。钉钉,作为数字化转型2.0时代的一个平台级引领者、推动者,正在推动重构沟通方式、优化协作方式、推动组织变革,发起并支撑一场组织层面的“转基因工程”。钉钉从组织数字化开始实践,加快产业数字化进程,从而撬动经济的数字化,俨然已经成为阿里这一数字经济体20年来数字化组织管理创新最佳实践的载体、产业智联网的入口,并以实际行动大力助推中国数字经济发展。


钉钉平台沉淀了千万企业的优秀管理理念。钉钉基于"软硬结合"的智能办公生态平台,有效沉淀了1000万企业组织的优秀管理理念,共同形成了“简单、高效、安全、智能”的透明管理理念,并不断将这些优秀的工作方式和理念进行产品化和工具化,成为各行各业优秀工作方式的共享生态圈。


钉钉平台打造多元智能商业生态体系。钉钉智能商业生态系统自内向外,分成基座层、核心层、延伸层、增值层、宏观层五个部分,对内贴近用户需求,不断提升服务品质,对外不断拓展合作方,打造优势互补、通力协作、资源高效配置的良性平台化生态圈。


图 3  钉钉智能商业生态系统构成


钉钉平台助力优化数字经济社会环境。钉钉平台面向超过1000万企业组织用户,国民经济全部一级行业及96个二级行业,通过创新变革、渠道拓展、智慧供应、区域协调发展、促进社会治理,助力优化数字经济社会环境。


三、协同·在线·赋能:

钉钉经济社会影响力机理


钉钉,作为数字化转型2.0时代的一个平台级引领者,其对经济社会的影响力,主要体现在“协同”、“在线”、“赋能”三个方面。同样,钉钉作为新一代信息技术工具,其平台力量遵循数字经济和信息技术的传导机理,即通过形成网络外部性、促进分工精细化、降低交易费用等方式将技术与组织创新传递至经济社会,提高全要素生产率、创新生产组织形式、打造新动能。


图 4  钉钉经济社会影响力机理图


四、微观·中观·宏观:

钉钉展现经济社会价值


钉钉的经济社会价值从微观、中观、宏观三个维度进行传递,不仅提升个体(组织和个人)工作效率,改变工作方式;还促进新兴产业诞生与传统产业转型;更有力推动创业就业、政务民生、教育、医疗,加速创新革新,激发发展动能,践行绿色发展等,多维度多层次推动数字社会经济新发展。


图 5  钉钉经济社会价值表现图


微观经济社会价值层面,钉钉立足于提升工作效率,改变工作方式等,致力于优化工作环境,提高专注力,提升多维工作效率,打造企业第一生产力。


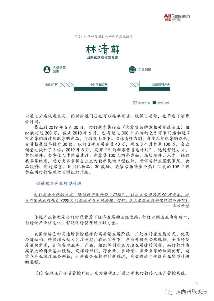
钉钉平台提升工作效率:(1)个人工作效率:钉钉平台可实现管理者随时随地批复,进一步拓展可用工作空间,进一步延伸有效工作时长;使员工享受高配置办公环境,减少事务性工作带来的耗时耗力,高效专注于创造性业务,从而提高单位产出。(2)部门内工作效率:钉钉平台通过业务在线打通多个“信息孤岛”,以全面数据化有力地支撑领导决策,明确部门高效工作的方向;“五大在线”促进部门内员工高效沟通协作,实现成果数量与质量齐升。(3)跨部门工作效率:钉钉促使线性组织向网状组织演进,促进企业组织架构扁平化,倍速提升组织运转效率;促进新液态组织涌现,实现从治理向共理方向转变。(4)跨企业组织效率:钉钉平台沉淀千万家企业的优秀工作方式、管理思想,同时搭建了企业间的沟通通道,通过思维碰撞进一步优化工作方式、管理思想,并面向全社会传递。以洛可可为例,洛可可基于钉钉平台实现了内外沟通在线化。每一个项目的团队沟通从线下搬到线上,为设计师和客户经理提供了很高的便捷性和灵活性:借助阿里钉钉,隶属于全国各区域或行业“细胞组织”的设计师可以即时协同,对客户的设计建议和沟通过程被完整的保留在线上和云端,后期可以方便调阅和参考。这种贯穿到终端用户的信息交互机制,让洛可可对客户提出的方案更具有针对性和高效性,进一步提高了成果质量。


图 6  以50人企业为例:使用钉钉前后报销效率提升图


图 7  洛可可基于钉钉平台的沟通管理模式图


钉钉平台改善工作方式:钉钉平台推进线下工作方式向线上线下结合的方式,固定组合的工作方式向灵活的项目制工作方式转变。以林清轩为例,使用钉钉平台前,导购员线下推销,顾客线上购买,导购员工的工作积极性受挫;使用钉钉平台后,线上线下彻底打通,导购线下提供服务,线上钉钉实时沟通互动并导流至手淘,线下“开花”、线上“结果”,使得导购员的积极性大幅提升,企业业绩也快速增长。


图 8  林清轩使用钉钉平台前后业绩图


中观经济社会价值层面,钉钉通过推动催生发展新兴产业,促进传统产业转型升级等,推动产业变革,优化产业结构,打造经济变革主要推动力。


从宝洁到Goolge,再到嘀嗒出行,从外企到外资互联网公司,到本土创业公司,管理的本质不变的是协同。钉钉,用数字化工作方式实现不同风格组织的管理和协同,嘀嗒出行,把钉钉用出“Google范儿“。

                                                                                —嘀嗒出行


钉钉平台推动新兴产业催生发展:钉钉作依托资源协同优势,联合各大新兴行业企业同商共建,营造出有利于新兴产业发展的新生态、新环境,驱动产业健康高效发展,从而实现新兴产业效率提升,生态凝聚,创新发展。例如,嘀嗒出行基于钉钉构建的数字化组织,通过研发和服务过程中产生的数据,对现有道路和出租车资源进行高效利用,实现了车辆资产、人员管理、服务评价的综合管理,形成价值生态,未来嘀嗒出行还将依托钉钉进一步完善产业信息化系统,做到企业管理与业务无缝对接。钉钉正在探寻出一条使个人、企业、产业、社会都可从中受益的独特道路,帮助新兴产业不断走向成熟。


钉钉用云智能的方式,降低数字化转型“门槛”,让东方希望只花90万成本,就可以完成业内耗资9000万的企业平台系统搭建,钉钉,让大型企业数字化转型不再难!

——东方希望

   

钉钉促进传统产业转型升级:钉钉作为高集成的商业基础设施,发挥跨部门、跨企业、多场景、多业务等的协同优势,与重点产业深度融合创新,开辟出企业转型的新航道,有效促进了传统产业转型升级的进程,实现生产环节管控升级,智慧生产体系构建,数字化管理创新。以复星集团为例,通过钉钉实现数字化管理变革,打破层级僵局,让员工积极向上沟通,同时也加速了工作协同进程,改善了工作效率。此外,在项目管理层面,钉钉用数字化的管理思维,以钉钉群等功能为载体,为复星集团提供全新的项目管理方式,变更了整个组织的运行模式,实现了资源共享、管理升级的目标。


宏观经济社会价值层面,钉钉平台基于数据化、网络化方式和手段推动创业就业,服务政务民生,推动创新加速,创新教育模式,助力智慧医疗,激发发展动能,践行绿色发展。


数字化转型的根本是管理思想的变革,别的企业把钉钉当成普通的工具包,洛可可把钉钉当成沉淀了管理思想的LV,感谢钉钉,用组织创新为洛可可带来业务创新与增长!

——洛可可

   

钉钉平台推动创业就业:钉钉平台通过整合碎片化市场、“长”出新岗位、提升员工综合素质等方式增加就业数量,提升就业质量,改善就业形态。截至2019年6月,钉钉认定的数字化管理师从业人员已经超过100万,遍布在全国的一二三线等众多城市,分布在互联网、制造业、餐饮、医疗、教育等各行业。据人社部2019年4月发布的《新职业——数字化管理师就业景气现状分析报告》显示,87.23%的数字化管理师薪资是当地平均工资的1-3倍,按照每10:1的比例做数字化管理师人才配备的企业,比没有数字化管理师的企业工作效率高出35%-50%。


钉钉平台服务政务民生:政务钉钉助力推动政府数字化转型,切实打通政务服务“最后一公里”,助力保障和改善民生,惠及更广大人民群众。浙江省政府钉钉已接入超过100万公职人员,让“最多跑一次”改革从承诺具体化为“一窗受理、集成服务”;“一网申请、快递送达”;“一号咨询、高效互动”。钉钉的使用,是加快建成掌上办事之省和掌上办公之省的重要支撑。


钉钉平台推动创新加速:钉钉已经成为企业创新的“孵化器”,降低创新门槛,提高创新效率,助力企业加速创新革新,助力“双创”升级版。钉钉帮助稻香村等传统零售企业向新零售转变,通过钉钉的低成本信息化改造升级,规范新品研发流程,加快产品创新和迭代速度;整合人、财、物、事等独立单元,建立更高效全面的运营管理体系。


钉钉平台创新教育模式:钉钉助力打造互联网+教育新模式,促进优质教育资源共享,推动校园教育数字化转型,力促互联网技术支撑教育行业创新发展。杭州市学军小学等学校通过钉钉实现了人事、教务、德育、课堂教学、科研、师资培养、家校沟通、绩效考核等流程的数字化升级改造,为老师和老师之间、老师和学生之间、老师与家长之间提供了高效的沟通协同手段。


钉一下!病情入“口袋” 文件在“掌中”。

——浙江二院

   

钉钉平台助力智慧医疗:钉钉打造智慧医疗,助推医院系统的全面数字化,助力缓解看病就医难题,提升人民健康水平。浙大一院通过钉钉创造了未来医院“3ES新办公”模式,全面提升医务人员办公的体验、效率、有效和安全,提升了医务人员管理效率、提高了临床会诊效能、缩短了查房沟通时间和空间。让医务工作者能在工作中享受到安全、高效、舒适、人文化的体验。


钉钉打通线上线下数据,实现了门店和消费者连接的重构。

——林氏木业

   

钉钉平台激发发展动能:数字经济正在成为我国高质量发展的新引擎和新动能。钉钉通过提速增效新动能、升级优化新动能、增值扩张新动能等方式渗透各行各业,持续赋能企业发展,激发企业活力。以老板电器为例,选择钉钉作为“企业操作系统”让老板电器在数字经济时代的优势得以进一步发挥。这是因为,钉钉打通了零售端和制造端,打破了各种软件混杂、各类数据杂糅的困境,推动了老板电器C2M新制造体系建设的进程。现在通过钉钉,老板电器实现了销售、生产、财务等各种数据的集中呈现、实时更新,管理人员可以根据销售情况实时调整生产、仓储、物流安排,对生产销售链条进行动态优化。在钉钉的推动下,老板电器发展动力强劲,业绩连创新高。


用钉钉把日子过成诗,把厂子开成互联网公司。

——远大科技

   

钉钉平台践行绿色发展:钉钉通过提供绿色低碳办公工具和服务应用,积极参与到社会可持续发展的进程中,为建设清洁美丽的世界贡献力量。依据《钉钉企业碳账户碳减排量计算方法和模型研究报告》中的计算模型,从2016年6月至2018年5月,钉钉无纸化办公节省1.98亿千克碳排放,相当于种植了1,106万棵树,固化了110平方公里的荒漠,面积相当于17.3个西湖。


图 9  一家100人公司一年用钉钉节约成本70万元


五、技术创新·生态融合

钉钉发展前景与展望


钉钉不仅提供了全新的数字化工作方式,让工作更简单、高效、安全,更重要的是提供了全新的组织、连接和思考方式,成为数字经济发展的新动能。相信通过技术、产业生态等方面的持续变革创新,钉钉平台会继续赋能经济的数字化升级,更好地服务于经济社会的发展。


图 10  钉钉产品功能迭代


面向未来,钉钉致力于打造全面融合的生态系统,形成产品生态、产业生态、社会生态三个不同层级、层层递进的生态圈。三个生态圈各自进行不断的迭代成熟,进而支撑下一层级的生态发展。

图 11 钉钉生态融合愿景图


附报告主要内容:

。。。。。。


在“走向智能论坛”微信公众号回复“20190828”,可免费下载“2019钉钉经济社会价值报告”完整报告。


相关阅读

1、报告 | 2019中国机器人产业发展报告(附PPT及报告全文下载)

2、报告 | BV百度风投:2019工业智能白皮书

3、重磅 | 华为:面向2025十大趋势(附报告PDF下载)

4、报告 | 2019年中国工业互联网平台研究报告(附PDF下载)

5、报告 | 中国工业软件发展白皮书(2019)(附PDF下载)

6、报告 | 《中国“智能+”社会发展指数(2019)》(附PDF下载)

7、报告 | 西门子:《物联网变为现实——开启独特物联网旅程的实用方法》(附PDF下载)

8、报告 | 《国家数字竞争力指数报告(2019)》(附PDF下载)



登录查看更多
1

相关内容

钉钉官网-钉钉,是一个工作方式 钉钉,是阿里巴巴集团专为企业打造的一个专业通讯、协同办公平台, 帮助企业降低沟通与管理成本,提升办公效率,让数千万企业提前进入到云和移动办公时代。
德勤:2020技术趋势报告,120页pdf
专知会员服务
192+阅读 · 2020年3月31日
新时期我国信息技术产业的发展
专知会员服务
71+阅读 · 2020年1月18日
报告 | 2020中国5G经济报告,100页pdf
专知会员服务
98+阅读 · 2019年12月29日
【大数据白皮书 2019】中国信息通信研究院
专知会员服务
138+阅读 · 2019年12月12日
机器人4.0白皮书(附下载)
人工智能学家
16+阅读 · 2019年7月2日
报告 | 解构与重组:开启智能经济(附PDF下载)
走向智能论坛
10+阅读 · 2019年1月7日
德勤:工业4.0与数字孪生(附PDF下载)
走向智能论坛
41+阅读 · 2018年9月6日
《中国人工智能发展报告2018》(附PDF下载)
走向智能论坛
19+阅读 · 2018年7月17日
Teacher-Student Training for Robust Tacotron-based TTS
Neural Speech Synthesis with Transformer Network
Arxiv
5+阅读 · 2019年1月30日
Arxiv
3+阅读 · 2018年11月13日
VIP会员
相关VIP内容
相关资讯
机器人4.0白皮书(附下载)
人工智能学家
16+阅读 · 2019年7月2日
报告 | 解构与重组:开启智能经济(附PDF下载)
走向智能论坛
10+阅读 · 2019年1月7日
德勤:工业4.0与数字孪生(附PDF下载)
走向智能论坛
41+阅读 · 2018年9月6日
《中国人工智能发展报告2018》(附PDF下载)
走向智能论坛
19+阅读 · 2018年7月17日
Top
微信扫码咨询专知VIP会员