奶茶生意越做越大,为何我们总是戒不掉它?

2018 年 6 月 3 日 虎嗅网


虎嗅注:也许你至今也不明白,为什么有人会为了一杯奶茶而排上好几个小时的队。但不能否认的是,年轻人对于奶茶越来越喜欢了,甚至隐隐有超过咖啡的势头。为什么我们这么喜欢它?那些总能推出爆款的网红奶茶店,其运行的逻辑又是什么?


本文转自公众号“界面(ID:wowjiemian)”,作者:杨秋月。


杨敏宗最近频繁地往返于台中和香港之间,筹备着6月2日即将在铜锣湾开业的香港第一家“老虎堂”。


他是主打黑糖珍珠鲜奶茶的奶茶品牌“老虎堂”的创始人。这个品牌去年12月在台中开业,当时门店外动辄需要等待一两个小时的长队,让杨敏宗觉得可以让老虎堂走出台湾市场。“等老虎堂在香港稳定上轨道,下一步我们会进入内地市场。”杨敏宗心里早有规划,第一站也许就是上海。


不过他的动作可要加快些。因为“黑糖珍珠鲜奶”的奶茶早已在这里流行开来。


创立于2013年的台湾奶茶品牌“鹿角巷”是这股风潮最早的引领者之一。近年来它在日本、加拿大、中国香港和马来西亚等地共开设了超过50家门店,招牌饮品“黑糖鹿丸”一度成为奶茶界的新网红——更为健康的黑糖鲜奶原料、黑糖花纹挂壁的独特外观,以及冷牛奶与热珍珠融合的口感,也让它成为了台湾第二代珍珠奶茶的代表。


鹿角巷在中国内地的第一家门店就开在上海。随后它相继在广州、深圳开设门店。目前鹿角巷在中国内地一共有9家门店。而以相似产品和品牌形象出现的山寨品牌则不计其数。


鹿角巷推出的“黑糖鹿丸”


“黑糖珍珠鲜奶”品类快速成为了奶茶世界的爆款。中国内地的新茶饮品牌们也在开始推出类似的产品。今年4月起,乐乐茶推出了黑糖“脏脏茶”、喜茶发布了限定新品“波波茶”。


“品牌们的跟风也助推了鹿角巷以及黑糖鲜奶品类的爆发,现在不少奶茶培训机构都在主推这款产品。”资深餐饮行业人士田立刚说。


曾经在喜茶门口排队,为了喝一口芝士奶盖茶的景象,又一次出现在了鹿角巷的门口。黑糖珍珠加上鲜奶形成的色泽纹路,以及冷冻鲜奶与温热珍珠混合形成的口感,总是显得那么诱人——哪怕等上一个小时又算什么?


喜茶推出的波波茶


我们总是戒不掉奶茶。


根据欧睿咨询的数据显示,2016年中国咖啡及其他饮品店销售额合计926亿元,同比增长8.2%;其中包括奶茶店在内的其他饮品店销售额为413亿元,同比增加14.5%。美团点评与行业自媒体咖门联合推出的《2017中国饮品生态发展报告》显示,2017年全年中国市场约有9.6万家奶茶果汁店开门营业。


或许不用数据也可以说明这样的现象。从快乐柠檬和coco奶茶开始,我们对奶茶品牌有了一定的认识;随后是一点点奶茶,它已经拥有了大批簇拥者,甚至还出现了各式各样的表情包。随后我们到喜茶门口排队,现在又被黑糖珍珠击中。


但我们喝的已经不是同一种奶茶了。


从2012年开始诞生,2015年在饮品行业爆发的喜茶,将奶茶市场又推到了下一个新阶段。这批新式奶茶门摒弃过去看似低廉的街边奶茶铺模式,开始讲求更有品质的茶基、更为健康的配料。他们开始进驻购物中心等热门商圈,强调选址及门店的设计感,并且积极通过塑造品牌个性化形象,吸引年轻一代消费者。更重要的是,他们总能够制造出一些“网红爆款”。


新式奶茶也更容易吸引资本的青睐。在今年4月,喜茶宣布完成了美团点评旗下龙珠资本投资的4亿元B轮融资,用于全面提升供应链、管理信息化等;3月,奈雪の茶宣布获得由天图资本领投的数亿元A+轮融资,估值达到60亿元,表示未来将加速开店与落实整体品牌体验。


奈雪の茶估值达到60亿元


“2012年第一批90后开始进入主流职场,基本每一年都有2000万人进入消费市场。到了2015年,已经积累了6000万消费总量,如今这一数字超过1个亿。”在国茶实验室创始人罗军看来,新式茶饮兴起是消费者端的变化。新一代消费者的需求变化,一定程度上推动奶茶行业的创新迭代。


而为了不被遗弃,奶茶品牌们也蛮努力的。



年轻人一直都有喝奶茶的习惯


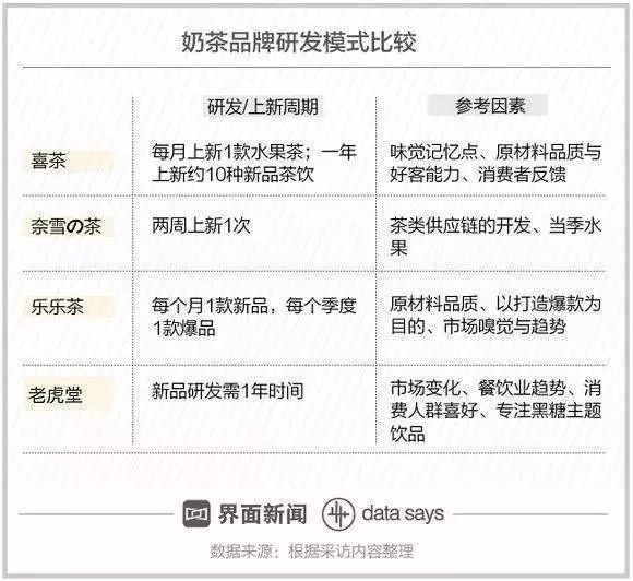
杨敏宗对黑糖奶茶一直都有研究。在他台中的甜汤店里原本就有黑糖珍珠奶茶在出售。虽然不是主打,但是他可以明显感受到这一品类的增长。当杨敏宗看到黑糖珍珠奶茶在台湾有爆发的趋势时,他决定以此为主打成立新的品牌。


但他发现市面上很多奶茶品牌会用果糖和麦芽糖代替黑糖,并没有体现出黑糖“原始粗狂的味道”。杨敏宗花了一年的时间观察市场变化、收集资料和调配产品口味,最终推出了“老虎堂”这个品牌——因为黑糖珍珠和鲜奶融合的时候,会形成像是老虎皮纹那样的效果。


社交网络上人们晒出的老虎堂黑糖珍珠鲜奶奶茶


台湾人似乎精通如何制作出一杯好喝的奶茶。


经过30多年的发展,台湾奶茶上中下游产业链日趋完善,对市场和消费者口味的把握也很多经验。但除了行业积淀外,杨敏宗觉得,台湾之所以总能提出华人市场普遍欢迎的奶茶爆款,与台湾饮食文化和餐饮竞争环境也密切相关。


“台湾生活着来自不同地方的华人,形成了多元融合的饮食文化,所以在台湾流行的口味到了华人圈接受度都不错。”杨敏宗说。而且由于地理面积和人口规模都很小,台湾本土市场竞争激烈,导致对餐饮业水准要求越来越高,过时的产品会很快淘汰。


中国内地市场的奶茶模式似乎是台湾市场的参照。上个世纪80年代,珍珠奶茶诞生于茶叶台湾,90年代开始传入中国内地。2000年左右,大卡司、街客和coco都可茶饮逐渐兴起,并逐渐红遍全国街头。但这个时期的珍珠奶茶仍然以茶粉、奶精冲调为主。


一点点奶茶在创立初期也对外宣称是台湾奶茶50岚的“内地版本”,连门店的菜单都几乎一模一样。但是后者一直都不承认这样的关系。


直到2011年,珍珠奶茶塑化剂事件爆发,人们开始对奶茶有了更高的需求。于是台湾的奶茶品牌推出以茶为基底的奶盖茶,它也开始成为奶茶市场的主力产品。台湾四云奶盖贡茶、主打芝士奶盖茶的喜茶也在这一时期开始兴起。眼下一大批主打奶盖茶的新式茶饮品牌,也都借鉴了这个品类。


从台湾奶茶在1990年代进入中国内地市场开始,年轻一代就开始喝奶茶。所以这样的消费习惯一直延续至今,让这个消费客群对奶茶品类形成了消费黏性。


凯度消费者指数(Kantar Worldpanel) 的研究称,在全国一、二线城市户外饮料市场, 2016年现制饮品的金额贡献已经达到45%,其渗透率达到66%,即2/3的人在2016年至少购买过一次现制饮品。而目前,中国一、二线城市的消费者购买现制饮品的频次为年均14.3次。


奶茶没有在年轻一代消费能力逐渐变强的过程里缺席,由此形成了这个行业持续向上的姿态。由于奶茶店进入门槛较低,在需求一直存在的环境之中,不少人也开始进入这个市场。但是奶茶消费需求的升级,对这一行业要求更高了。


“优胜劣汰”的商业现实,在奶茶这个行业表现得更为残酷。《2017年中国饮品生态发展报告》显示,虽然2017年奶茶果汁店全年开店数达到9.6万家,但是也有7.8万家关门,一些无法形成规模与品牌优势的奶茶店几乎已经被淘汰。



你愿意为奶茶付更多的钱,它们也想找到更好的原料


新式奶茶们在进入市场前几乎都在做同一件事,找到更好的茶。


潘攀是天图投资的合伙人,是奈雪の茶的A轮和A+轮独家投资人。在他看来,与其他消费品一样,奶茶品牌要想从“网红”变成“长红”,关键在于“产品主义”。他表示,最好的产品就是用最好的原材料,奈雪の茶对于水果、茶底、奶等原料的种类与品质选择上,都花费了很多的精力。


“过去传统奶茶议价能力低,用的材料也不好,但新茶饮有了定价权后,也支付得起更好的原料了。”罗军说。


只是找到品质标准高、产量和口味稳定的茶叶并不是一件容易的事情。


虽然中国有着很长的饮茶习惯,但茶叶生产缺乏统一的标准。许多传统茶农无法保证稳定的出产量与品质。不少新茶饮品牌为了保证产品品质,以及今后快速扩张时原料供应的稳定性,都开始逐渐寻求上游的话语权。


如何与供应链端合作获得满意的原材料,几乎是奈雪の茶投入最大精力在做的事。品牌创始人与产品研发团队会先调试出一个标准,按照这一标准与茶农或供销社下订单,进行独家合作,接下来再由供应商配合生产,之后还会根据客户反馈不断调试。


喜茶创始人聂云宸也同样强调过供应链的重要性。


“某款新品的研发、流行,背后的主导力量在于供应链,供应链才是茶饮产品稳定的真正壁垒。”他说。喜茶的做法是试图掌控供应链的上游和终端,把制作留给中间的供应商,按照喜茶设计的配方进行茶的制作和拼配。


为了获得优质茶叶,喜茶在上游还拥有自己的茶园


除了与来自世界各地的优质茶叶供应商紧密合作外,喜茶在上游还拥有自己的茶园。


“我们对自有茶园进行全程严密管控,包括种植的土壤是否优良,施肥的过程中采用何种肥料,是否达到国家标准、除虫的方式等。”喜茶CMO肖淑琴告诉界面新闻,“同时,也与大学实验室合作,进行新品种的培育,果园土壤改造等。”


奶茶的研发能力,是决定一个品牌是否被认可的关键


但消费者看不到这些。


大多数人不了解也不太关心这背后奶茶品牌们付出了多少精力。如果入口的那一瞬间他们感觉到不满意,这些努力也许便统统作废。


如何用这些茶和原料制作出让人赞不绝口的饮料,其实是成败的关键。



喜茶研发团队每年会研发上百种茶饮,但真正能上市的只有最满意的10款左右。他们会在大众点评上一条一条地去翻顾客的反馈,然后记下来归类分析进而优化产品配方。


有些消费者会反馈,“这只是一杯果汁,喝起来像水一样”。于是,研发团队就需要分析为什么感觉喝起来像水——是因为浓度不够,甜度、酸度不够,还是缺乏咀嚼感?随后再去思考可否从配方到原材料调整,或者添加新的物料进去。喜茶芝士莓莓等明星产品,便是这样进行迭代升级。


喜茶最新迭代的以水蜜桃为主要元素的水果茶


而是否好喝、水果等配料的口味是否有好客能力、整体是否有“味觉记忆点”以及色泽颜值怎么样,这些都在研发环节的考虑范围内。


“研发人员喝了太多茶饮后对口味偏好较重,经常觉得新品味道寡淡,因而陷入研发困境。而消费者比较追求日常的口感,所以尽量用消费者熟知的元素、配料,不能太偏门。”肖淑琴说。如何在研究人员喜好和消费者口味之间找到合理的平衡点,也是喜茶在摸索的事情。


“喜茶凭借芝士奶盖这一经典产品打开市场的经历,让他们对消费者口味的掌握有了更多的理解,从而更重视产品味觉的丰富性与层次感。”她补充说。


新式奶茶们还需要对市场变化快速反应,然后抢夺爆款先机。


几个月前,靠抢“脏脏包”热点迅速成了网红店的乐乐茶,最近又追上了“黑糖珍珠鲜奶”的风潮推出“脏脏茶”,配合市场推广成功引发了一波新关注。


“研发团队会经常到国外考察市场,了解行业最新趋势,并结合自身思考不断创新。”乐乐茶市场部负责人 Eva对界面新闻说。


乐乐茶原本计划在2017年底上市“脏脏茶”,但当时对产品细节还不够满意。之后研发团队又花了3个月对“黑糖珍珠”进行升级,寻找更优质的木薯粉与合作厂家,不断调试口感,在保证了产品品质和外观之后才最终上市。


乐乐茶推出的脏脏茶


目前,喜茶和奈雪の茶都保持着每个月一款产品的上新速度 。而强调自身创新力的乐乐茶更是定下了“1月1新品,1季1爆品”目标。


“对于爆款的判断70-80%在于团队本身的经验,20%则取决于行业趋势。” Eva认为,行业趋势的难以判断是眼下产品研发的难点。这也考验着奶茶品牌们的研发速度。


街边奶茶店给不了的体验,它们都满足你


2017年1月,茶饮品牌煮葉在北京悠唐购物中心开业的首家店。它的品牌logo、空间风格和器具设计等出自日本设计大师、无印良品(MUJI)艺术总监原研哉之手。这让它在当时成为了社交网络上的又一热门话题。


茶饮品牌煮葉门店风格


“我们想做以茶为载体的消费场景、有体验感的社交场景,与消费者做更深度的连接。”刘芳说。刘芳曾是星巴克华中区总监,现在是茶饮连锁品牌“煮葉”的创始人。


和刘芳一样,新式奶茶品牌们都在试图从选址和门店形象上,与上一代路边店奶茶拉开距离。


喜茶、奈雪の茶在品牌选址上都倾向选择品味和调性相符的商圈或购物中心。在奈雪の茶目前进入的北京、上海、广州、武汉、杭州等10个城市中,它们门店面积基本都是200平方米以上,坐落在城市人流量较大的商圈。而喜茶90%的门店也都选址在购物中心内,北京三里屯、北京朝阳大悦城、上海来福士广场等知名商业项目它都有进驻。


喜茶还有一套自身的选址逻辑。按照喜茶开发总监李正磊的说法,“从横向对比而言,我们把商圈、购物中心项目、商场铺位分别划分为A、B、C三个等级。若横向同级,则纵向选择优先顺序,喜茶将按照‘商圈>项目>位置’这个纵向逻辑进行门店选址。”


“奶茶店坪效、租金都较高,一些网红品牌人流量也很大,购物中心一般比较愿意选择这一品类。”商业地产机构RET睿意德租赁服务总经理杜斌对界面新闻说。


通常一家购物中心最多只会选择一两家奶茶店进驻。但对于有较大影响力的品牌,购物中心也会专门调整一个位置给它——比如喜茶、奈雪の茶和鹿角巷等都有这种机会。


喜茶为了不让目标消费人群感到厌倦,计划将20%的门店设计为主题店,通过塑造不同的空间视觉与理念提升品牌价值,为品牌注入新鲜感——目前,四层楼高的旗舰店、主打黑色调的黑金店、粉红概念店以及与独立设计师合作的白日梦计划店都来自这个策略。


位于广州天环广场的喜茶粉色主题店


但是影响奶茶店购物体验的关键因素在于是否需要排队。


为了在短期内通过大量人流引发网红效应,一些奶茶品牌在进入市场初期会制造排队现象。“制造排队现象其实很容易,比如把两个收银机变成一个,出茶时间设定久一点,都很容易造成排队。”潘攀说,“排队现象”对于消费者来说是非常不好的体验。


“奈雪の茶希望在消费者预期内将产品给到他们,遇到排队问题,我们会思考是不是门店运营、设计、动线等方面出了问题。”他补充道。


现在,奈雪通过增加收银机数量、提升人力效率等方式,将消费者从买单到拿到产品的时间从20分钟提速到了15分钟。


喜茶现在也开始强调便利性。


喜茶要在已进入城市加密拓店,同时进入成都、武汉、重庆、沈阳、青岛等未开拓城市,今年计划新增门店共100家。另一方面,在门店达到一定密度的区域,将提升产能、增加多个购买渠道。今年5月17日,喜茶官方小程序“喜茶GO”完成升级,其外卖点单服务正在深圳和广州试运行。


也许不用多久,你又开始在别家排队了


与咖啡的存量市场相比,喜茶为代表的新式茶饮品牌们面对的是一个潜力巨大的增量市场。


罗军预测,到2023年,90后的消费量会全部爆发出来后,形成1.8亿消费量的城市人口。“新茶饮的消费量将大过其他茶饮品类,成为所有茶消费的最大增量市场。”他说。


但当资本加持的网红茶饮们加快扩张的时候,更多涌入市场的从业者面临的则是激烈的竞争与淘汰。

各种跟想赚快钱的商家和餐饮经验不足、亏损越来越大的奶茶加盟者,成为了行业常态。在餐饮行业中,由于奶茶品类的加盟费、入行门槛较低,毛利率却很高,让许多非专业的加盟商涌入其中。但随着茶饮行业的升级,缺乏餐饮经验的加盟商们的经营成本和风险也在加剧。


在一线城市,一个房租2万元的店铺,如果想达到收支平衡需要卖出多少杯奶茶?田立刚算了一笔账,通常一家奶茶店的原材料成本、固定支出以及相关税费分别占比约25%、70%以及5%。


如果该店铺包括房租、水电、人工、杂费的固定收入约为4.5万元,那么收支平衡情况下的营业额为6.5万元。如果一杯奶茶按25元算,想要不赔钱,一个月要卖出2600杯,平均一天要卖出87杯——想开一家赚钱的奶茶店并不容易。


中国市场对中小消费品牌也没有提供足够宽容的生存空间。


“比如在欧美、日本等国家,我们能看到非常丰富的各消费业态的中小品牌,无论是轻餐还是茶饮。而国内中小型消费品牌和商家生存环境依然严峻。”RET睿意德策略顾问部总经理周长青对界面新闻说,“许多品牌在面临成本等各方面压力时,活不下去。”


新式奶茶品牌们无疑迎合了如今“消费饥渴”的状态。即便有资本的支持,成为成熟的连锁茶饮品牌还需要接受更多考验。


周长青认为,由于国内还没有真正占领消费者心智、高认知度的茶叶或茶饮品牌,所以以茶叶为核心的线下消费的场景仍然处于极度分散、低水平竞争的阶段。“茶的品质只是业务发展的基本条件,但没有更优势的品牌影响力,线下消费的可替代性依然很强。”


毕竟年轻消费者变化太快了。


排队的人群从喜茶门口移步到鹿角巷店内,也不过是一年左右的时间。


*文章为作者独立观点,不代表虎嗅网立场


 虎Cares 

都上一样的班

怎么就你这么秀呢

「职场内心戏系列T恤」—你的职场英雄皮肤

穿上它,老板想批评你都得三思而后行


👇👇


登录查看更多
0

相关内容

杨敏,中国科学院深圳先进技术研究院助理研究员,中科院深圳先进院得理法律人工智能联合实验室主任。2017年博士毕业于香港大学计算机科学专业,主要从事自然语言处理领域的研究,如情感分析、主题模型、文本摘要、智能问答等,在相关领域的知名学术期刊和会议(如AAAI, SIGIR, ACL, IJCAI, KDD, EMNLP, CIKM, TKDE,TOC, TMM)上发表论文50余篇。
2020年中国《知识图谱》行业研究报告,45页ppt
专知会员服务
240+阅读 · 2020年4月18日
【中国人民大学】机器学习的隐私保护研究综述
专知会员服务
133+阅读 · 2020年3月25日
Python数据分析:过去、现在和未来,52页ppt
专知会员服务
103+阅读 · 2020年3月9日
【德勤】中国人工智能产业白皮书,68页pdf
专知会员服务
310+阅读 · 2019年12月23日
2019中国硬科技发展白皮书 193页
专知会员服务
86+阅读 · 2019年12月13日
【大数据白皮书 2019】中国信息通信研究院
专知会员服务
138+阅读 · 2019年12月12日
知乎破8万赞回答:那些厉害的人,思维方式比你强在哪儿?
研究了28本公司日历后,我们发现了一些有趣的事情
中国企业家杂志
14+阅读 · 2019年2月2日
1年融资超230亿!计算机视觉为何如此吸金?
速看|Python 拯救你的人生颓
机器学习算法与Python学习
4+阅读 · 2018年3月16日
2017企业阵亡最全名单公布
小饭桌
6+阅读 · 2018年2月28日
Image Captioning: Transforming Objects into Words
Arxiv
7+阅读 · 2019年6月14日
Arxiv
5+阅读 · 2018年6月5日
Arxiv
11+阅读 · 2018年5月21日
Arxiv
5+阅读 · 2018年4月13日
Arxiv
9+阅读 · 2018年3月28日
Arxiv
5+阅读 · 2016年12月29日
VIP会员
相关VIP内容
2020年中国《知识图谱》行业研究报告,45页ppt
专知会员服务
240+阅读 · 2020年4月18日
【中国人民大学】机器学习的隐私保护研究综述
专知会员服务
133+阅读 · 2020年3月25日
Python数据分析:过去、现在和未来,52页ppt
专知会员服务
103+阅读 · 2020年3月9日
【德勤】中国人工智能产业白皮书,68页pdf
专知会员服务
310+阅读 · 2019年12月23日
2019中国硬科技发展白皮书 193页
专知会员服务
86+阅读 · 2019年12月13日
【大数据白皮书 2019】中国信息通信研究院
专知会员服务
138+阅读 · 2019年12月12日
相关资讯
知乎破8万赞回答:那些厉害的人,思维方式比你强在哪儿?
研究了28本公司日历后,我们发现了一些有趣的事情
中国企业家杂志
14+阅读 · 2019年2月2日
1年融资超230亿!计算机视觉为何如此吸金?
速看|Python 拯救你的人生颓
机器学习算法与Python学习
4+阅读 · 2018年3月16日
2017企业阵亡最全名单公布
小饭桌
6+阅读 · 2018年2月28日
相关论文
Image Captioning: Transforming Objects into Words
Arxiv
7+阅读 · 2019年6月14日
Arxiv
5+阅读 · 2018年6月5日
Arxiv
11+阅读 · 2018年5月21日
Arxiv
5+阅读 · 2018年4月13日
Arxiv
9+阅读 · 2018年3月28日
Arxiv
5+阅读 · 2016年12月29日
Top
微信扫码咨询专知VIP会员