一文览尽大数据、人工智能、区块链、云计算在金融领域的全景应用与趋势

2017 年 8 月 16 日 AI掘金志 温晓桦、伊莉


蒸汽机、内燃机、电动机、信息技术等都是对人类经济社会产生广泛且深远影响的革命性技术,在金融科技领域,也有四大通用革命性技术——大数据、人工智能、区块链、云计算。在近日京东金融研究院发布的《2017金融科技报告——行业发展与法律前沿》中,细数了上述技术在金融领域的创新研究和应用情况。


除了新技术在金融领域的应用外,本文下半部分则从宏观层面解读全球金融科技的市场格局与研究热点,供金融从业者参考。


接下来,就和雷锋网AI掘金志一起分享报告的精华内容吧!


一、学术研究汇总


在学术研究方面,报告通过检索 SCI-EXPANDED、SSCI、A&HCI、CPCI-S、CPCI-SSH、ESCI 等数据库,相关文献的发表时间锁定在 2015 年 1 月 1 日至 2017 年 3 月 15 日后发现,总体而言,中国是推进Fintech技术的主要国家之一,中科院、清华大学、武汉大学、浙江大学、北京大学等知名高校的相关文献数量名列前茅。此外,韩国、巴西、日本、英国、美国、德国、意大利、澳大利亚等国研发投入力度也非常可观。




此外,报告还对金融科技专利申请进行分析,并得到以下发现:


1、以大数据及数据分析领域为例,企业专利申请明显多于其他类型主体



2、以大数据及数据分析为例,金融科技专利申请以传统技术企业为主



3、物联网、大数据及数据分析、云服务等较早应用的科技领域专利数量较多,量化模型、区块链等新兴技术领域申请数量较少。这反映出专利申请与技术发展存在一致性,但仍存在滞后性。



二、大数据


大数据在金融领域的创新影响力巨大,金融创新很大一部分原因在于大数据与金融之间的结合。数据维度越丰富,对用户粗颗粒的画像就会越了解。在金融领域,企业对大数据掌握越全面,所能涉及到的业务也会越丰富。


据了解,与英文类文献中与大数据相关性紧密的高频词中包括云计算、预测分析、数据挖掘、 数据分析、商业智能、隐私等。而事实上,大数据技术和云计算技术相伴相生,金融云解决了金融科技服务中许多底层性的技术,并建立客户模型、账户模型等,为金融本身的安全性奠定基础。未来的大数据将摆脱本地存储硬件的限制 , 同时金融大数据又将融合个人行为、 历史痕迹及环境信息。对一个高度可控可信的金融云安全体系而言,基础环境安全、风控与审计、数据安全三者缺一不可。


大数据领域五大金融创新


  • 大数据征信


在传统央行征信体系之外,还有大比例人群没有征信数据,无法获取相关金融服务。大数据征信是新金融风控服务的关键。目前,央行征信中心依然一枝独秀,个人征信牌照试点已有两年,但始终未获得正式牌照。


  • 大数据风控


底层技术包括大数据和人工智能。只有先积累丰厚的大数据,运用机器学习等人工智能方法进行运算,才能确定用户的风险指数。大数据风控目前已在业界逐步普及,国内市场对于大数据风控的尝试比较积极。


  • 大数据消费金融


与其说消费金融依赖大数据,毋宁说,消费金融依赖基于大数据的用户征信信息。消费贷、工薪贷、学生贷等面向长尾用户的网络信贷的产生,亟需用户的相关信息数据进行信用评分和欺诈风险防控。大数据技术能够通过其开发的风控模型完成这一 点。尤其是互联网商业集团通过其电商——社交——支付三大服务,获取用户数据,然后为其金融业务服务。在国内具有代表性的是京东、腾讯和阿里巴巴,国外具有代表性的 Facebook,Apple 及其支付业务 ApplePay。 


  • 大数据供应链金融


由互联网供应链平台构建者主导,依据不同中小企业客户风险偏好实施有差别的金融服务。


  • 大数据财富管理


财富管理是传统金融企业的一项金融理财业务,意在为客户提供投顾建议,合理配置资产。但因为技术问题,传统金融机构仅针对少量大额客户展开财富管理服务,未能普及更广泛的长尾客户。


三、人工智能


在金融领域,人工智能正逐渐深入到大数据征信、贷款、风控、保险、资产配置、财经信息分析等领域。


报告指出,2015 年至今,英文类文献中与人工智能相关性紧密的高频词,包括神经网络、分类、预测、数据挖掘、大数据、机器学习等。人工智能的三种主要技术均需专有类型的数据。机器学习需大量的标签样本数据;模式识别偏重于信号、图像、语音、文字、指纹等非直观数据;人机交互则需要积累大量的用户数据。人工智能与数据的关系非常紧密 , 随着人工智能发展,我们进入到智能数据时代。 


人工智能在金融领域的应用


智能数据时代中金融业态主要表现为以下三个发展方向。 


  • 智能投顾


智能的投资理财机器人,可能改变人们对理财的理解,金融市场由于信息不平等产生的风险,在一定程度上得到规避。有了大量数据输入的人工智能,可以对金融市场的走向进行较为准确的预测,并给出合理的建议。 


  • 金融预测与反欺诈


利用机器对数据大规模以及高频率的处理能力,获取用户的征信信息和交易行为信息,判断用户的真实度、还款意愿以及还 款能力。 


  • 融资授信


在人工智能环境下,通过智能系统判定用户信用程度,甚至还具备自动决策功能,免去人工决定这一最后步骤。


四、区块链


区块链是去中心化的分布式账本。当区块链运用到不同场景时,将会给交易各方带来如下影响:一是降低交易成本,去中介化;二是提高交易效率,实现交易结算实时化;三是实现交易流程自动化;四是去中心化存储。


由于区块链是一种极为年轻的技术。因此,总体而言,区块链的文献数量相对大数据和人工智能较少。不过从2015 年至今,发达市场和新兴市场与区块链的相关文献数量呈现上升趋势,可见这些市场的监管机构、研究机构、业界专家正在利用此类科技在金融市场上探讨、 开发和应用金融解决方案。


区块链在金融领域的运用场景


  • 数字货币


数字货币便利、安全、低交易成本的特点,更适合网络商业行为,很有可能取代物理货币的主流地位。 2017 年初,中国央行推动的基于区块链的数字票据交易平台已测试成功。 


支付与结算 通过区块链将绕过中转银行,既减少中转费用,还能实时到账。 


  • 票据与供应链金融


依靠区块链技术,不再需要独立的第三方角色进行控制和验证,转而可以直接实现点对点的连接,减 少人工行为的干涉。2016 年末,京东金融区块链数字票据已顺利完成第一次概念证明。此外,京东金 融于 2017 年 3 月宣布推出了基于技术的资产云工厂底层资产管理系统,将区块链技术应用在国内 资产证券化领域。 


  • 证券发行交易


可实时地记录交易者的身份、交易量等关键信息,有利于证券发行者更快速清晰地了解股权结构,减 少暗箱操作、内幕交易的可能性,使得证券交易日和交割日时间间隔大幅缩短,减少交易风险。 


  • 客户征信与反欺诈


区块链的技术特性,可改变现有的征信体系,将有不良记录的客户信息储存在区块链中,随时更新客 户信息和交易记录,银行能省去“认识你的客户”(KYC)的重复工作,检测异常的客户交易行为,及时发现用户欺诈行为。


四大技术交织相容


在AI、云计算、大数据、区块链等技术的推动下,科技触碰到金融真正的核心。而这几种技术之间存在相互依赖、相互促进的关系。


例如,大数据和云计算技术相伴相生,对金融大数据至关重要的是金融云。有分析者打比方说,大数据是矿藏,而金融云是矿井。矿井的安全性、可靠性决定了挖煤的效率和结果。大数据将逐步摆脱存储硬件的限制,对金融云安全体系提出了更高的挑战。


又如,人工智能与大数据是同生同涨的有机整体。人工智能,帮助人自动地感知、认知、分析和预测世界,它在数据的基 础上诞生,人工智能的三种主要技术,都需专有的、海量的、精准的、高质量的训练数据;反过来,人工智能又能促进数 据的发展,提高数据的收集速度和质量,推动大数据产业的发展。


雷锋网AI掘金志发现,已经不止一家带有fintech基因的公司在阐述自己的金融科技战略时,提及这四种技术的缩略词——ABCD,CDAB。前者是京东金融的说法,后者来自微众银行。


(二)


一、全球金融科技研究热点:AI和区块链引领金融业变革


为统计全球金融科技相关的研究成果,报告以“fintech”和“fin-tech”为主题,检索全球规模最大的文摘和引文数据库Scopus,相关文献的发表时间锁定在2011 年1 月1 日至2017 年3 月15 日,共检索出60 篇相关程度较高的文献:


报告显示,全球对Fintech 这一新兴概念的深入研究才刚开始,从2011 年至今,相关文献数量逐年增多。


报告称,这些文献主要从金融科技创新与金融包容改善,金融科技兴起与监管的应对范式,科技在金融领域的应用,金融科技发展与安全、隐私保护等方面探讨了金融科技兴起带来的改变和积极意义,以下是主要观点摘要:


(一) 金融科技与监管政策的探讨:监管机构需要有具备前瞻性的应对范式


《金融包容和新商业模式中金融科技的地位》提出,在一个技术和相关金融服务快速发展的世界,监管机构需要有具备前瞻性的应对范式,不至于扼杀这个新兴行业的成长。


《监管影响评估中创新原则的需要:欧洲金融和创新案例》指出,欧洲经济受到许多阻碍,部分原因在于欧洲金融体系厌倦资助创新企业。文章认为,可以通过在监管影响评估中采用“创新原则”优先考虑用于促进创新的监管方法,同时解决其他监管目标。


《从行动者网络理论分析中国金融科技行业》对中国金融技术行业的历史发展进行多层次分析,讨论了中国金融科技行业的政策影响,重点关注国家在促进国内外民族工业中的角色变化。


(二) 金融科技和传统金融业的关系:金融科技已经成为银行业不可分割的一部分


《银行业和金融科技:挑战还是机遇?》指出,金融科技已经成为银行业不可分割的一部分,FinTech 的迅速崛起改变了银行业务的格局,促使银行增加对FinTech 的投资,重新考虑服务分销渠道,进一步规范后台职能等。文章分析了银行最近的发展趋势,认为及时整合金融科技业务能够使得银行在竞争日益激烈的情况下获得优势等。


(三) 技术在金融领域的应用和引发的变革:AI和区块链


《金融部门人工智能的使用:案例研究和金融科技领域前景》 讨论了如何在金融行业如何使用人工智能,描述了 AI 未来的使用前景。


《区块链驱使的金融行业改革》 指出,区块链技术成为金融科技的主要技术表现。文章分析了区块链在金融部门的实际应用,主要应用包括数字货币、支付结算、安全交易、反洗钱和内部管理等,指出目前中国金融业发展区块链面临技术限制、缺乏标准、法律滞后等实际问题,需采取措施推动技术研发和建设相关标准、专业人才队伍等。


(四) 金融科技细分领域


《英国P2P 借贷和众筹如何驱动金融科技改革?》指出,英国的新兴金融部门在2015 年产生了超过32 亿英镑的投资和贷款,相比2014 年增长了80%以上,并介绍了英国P2P 贷款和众筹平台的实践情况。


(五) 关于金融科技与安全、隐私等问题的探讨


《安全和隐私问题:金融科技调查》 通过回顾金融业的安全和隐私问题,形成金融科技在安全和隐私维度的理论框架。


《基于文本挖掘研究金融科技安全的服务和趋势》一文从金融科技和安全成功运行的重要性角度,为韩国金融科技行业规划方向和任务。


二、中国金融科技研究热点:集中于关键底层技术,但研究仍相对不足


报告统计发现,中文文献中与金融科技相关的论文,在2016 年呈现爆发式增长。报告对中文文献的计量,集中在中国学术期刊网络出版总库、中国重要会议论文全文数据库、国际会议论文全文数据库、中国重要报纸全文数据库等数据库,相关文献的发表时间锁定在2015 年1 月1 日至2017 年3 月15 日。


研究发现:


  • 国内与金融科技相关的研究文献集中于金融科技相关的关键底层技术,如大数据及数据分析、区块链等方面;

  • 金融科技底层科技与具体的金融范畴融合所带来的创新商业模式如电子支付、电子银行、虚拟货币、传统金融业务的互联网化,研究频次较高;

  • 金融科技相关的投、产、融如何结合,如科技金融等研究频次较高;

  • 金融科技与社会进步的关系,如促进普惠金融、提升金融效率、改良信息不对称、改善客户体验等,关注的群体较多;

  • 已有学者、机构开始关注金融科技带来的金融风险、信息科技风险等;

  • 金融科技的法治与监管问题,如信息安全、金融监管等,引发了积极的思考。


报告指出,随着国内对金融科技的关注,出现了与“金融科技”相关的研究热点,包括金融机构、金融电子化、金融信息化、商业银行、信息化建设、金融创新、科技发展等相关研究点。此外,2016 年,“金融科技”尤其是“FinTech”一词百度指数趋势呈现跃升。


整体而言,目前中国对金融科技的范畴、特点的辨析较少,关于金融科技的底层技术、细分领域的商业模式及其监管政策、金融科技产业监管政策以及前沿法律问题相关的探讨较少,对金融科技本身的风险和与之带来的社会进步,目前中国还未展开较多的研究。


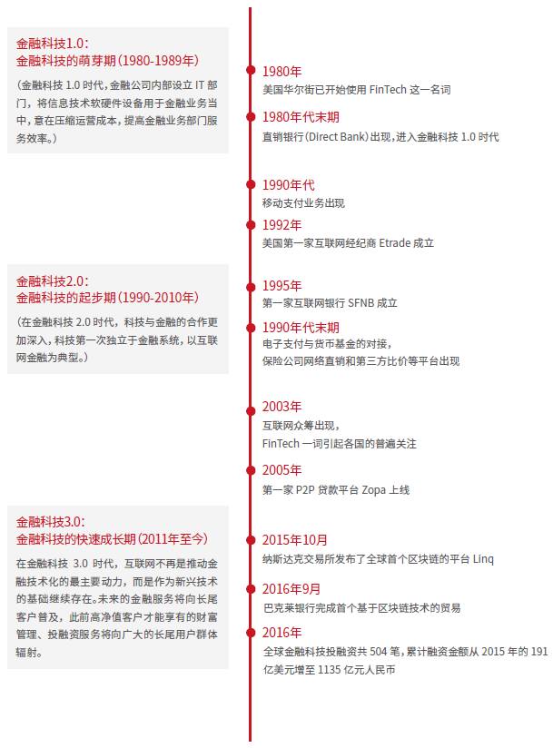
三、全球金融科技发展历程与特征:1.0、2.0、3.0


从FinTech 的发展历程来看,其初衷是通过技术创新降低获客成本,提供营销获客、身份认证、风险定价及资金流转等环节的技术支持,快速介入金融市场。伴随着网络的普及、大数据和人工智能的应用,尤其是区块链的研发,信息技术和金融的融合不断打破着现有金融的边界,深刻改变着金融服务的运作方式。


报告借用国际证监会组织(IOSCO)于2017 年2 月发布的《金融科技研究报告》中对金融科技的定义——金融科技是指“有可能改变金融服务行业的新兴科技和创新商业模式”,从新兴科技和创新商业模式演进两个方面,将金融科技的发展历程分为1.0、2.0、3.0三个时期,刻画出金融科技大致脉络:




四、全球金融科技市场格局:2016中国带动亚洲替代北美成为全球金融科技投资第一目的地



从上图可见,全球金融科技的产业中心主要分布在英国、美国、新加坡、澳大利亚和中国等国家。由于基础设施以及市场发展历史等优势,美国、英国、新加坡等地都是金融科技发展较早领先与集中的地区。


而在2016 年,中国带动亚洲替代北美成为全球金融科技投资第一目的地,多个昔日独角兽已成长为巨龙。2016 年前9 个月,中国金融科技公司获得融资占全球金融科技公司融资总额的份额超过50%;2016 年,首次超越美国位列全球第一;而且,中国是2016 年唯一金融科技融资额有所增长的地区。



中国金融科技市场格局




  • 德勤的一份报告中指出,香港特别行政区在2016 年全球金融科技中心排名中位列第5 位,前4 位分别为伦敦、新加坡、纽约和硅谷。

  • 在所有调查的市场中,香港特别行政区金融科技使用比率最高(29.1%),其次为美国(16.5%),新加坡(14.7%),英国(14.3%)。


以上,是对全球金融科技市场格局与研究热点截至2017年3月的统计,可以说就宏观层面为大家呈现出了一幅较为完整的鸟瞰图。





CCF-ADL在线讲习班(第80期):区块链—从技术到应用


顶级学术阵容,50+学术大牛


快速学习区块链内涵,了解区块链技术实现方法


阅读原文戳开链接,抵达课程介绍


长按二维码,关注雷锋网旗下「AI掘金志」


登录查看更多
0

相关内容

金融科技(英语:Financial technology,也称为FinTech),是指一群企业运用科技手段使得 金融服务变得更有效率,因而形成的一种经济产业。这些金融科技公司通常在新创立时的目标就是想要瓦解眼前那些不够科技化的大型金融企业和体系。
大数据安全技术研究进展
专知会员服务
96+阅读 · 2020年5月2日
专知会员服务
126+阅读 · 2020年3月26日
【德勤】中国人工智能产业白皮书,68页pdf
专知会员服务
310+阅读 · 2019年12月23日
【大数据白皮书 2019】中国信息通信研究院
专知会员服务
138+阅读 · 2019年12月12日
【白皮书】“物联网+区块链”应用与发展白皮书-2019
专知会员服务
94+阅读 · 2019年11月13日
解读《中国新一代人工智能发展报告2019》
走向智能论坛
32+阅读 · 2019年6月5日
【物联网】物联网产业现状与技术发展
产业智能官
15+阅读 · 2018年12月17日
人工智能与机器学习技术在医疗保健行业中的应用
深度学习与NLP
12+阅读 · 2018年3月25日
【区块链】区块链是什么?20问:读懂区块链
产业智能官
8+阅读 · 2018年1月10日
2017全球大数据产业八领域典型公司盘点分析
人工智能学家
3+阅读 · 2017年12月6日
【人工智能】人工智能5大商业模式
产业智能官
16+阅读 · 2017年10月16日
人工智能与医疗,正成为人工智能时代重头戏
机器之能
6+阅读 · 2017年7月10日
Arxiv
102+阅读 · 2020年3月4日
Arxiv
12+阅读 · 2018年9月5日
VIP会员
相关VIP内容
相关资讯
Top
微信扫码咨询专知VIP会员