如何处理手势冲突 | 手势导航连载 (三)

2019 年 12 月 13 日 谷歌开发者

作者 / Chris Banes, Android 开发者关系团队工程师


我们将在近期为大家带来一个关于 "手势导航" 的系列连载,本文是手势导航连载的第三篇,如果您希望查看前两篇文章,请点击下方链接:

上一篇文章 中,我们讨论完了从边到边绘制应用内容。从这一篇文章开始我们将介绍如何处理您的应用和 Android 10 中新引入的系统交互手势之间的冲突。

首先让我们来理解一下什么是 "手势冲突 (gesture conflict)"。我们来看一个例子,比如下面这个音乐播放应用,该应用允许用户通过拖动进度条 (SeekBar) 来快进或快退当前歌曲。

不幸的是, 进度条太靠近主屏手势区域 (Home Screen Gesture Area),所以当用户在该区域滑动时,系统把它错误地判断为用户是要执行快速切换应用的操作,这也会让用户感到困惑。支持手势导航的任何屏幕边缘区域都可能发生类似情况。有很多可能导致冲突的例子,例如: 导航抽屉 (DrawerLayout)、多图展示 (ViewPager)、进度条 (SeekBar),甚至在列表上进行滑动操作也有可能出现冲突。


  • DrawerLayout
    https://developer.android.google.cn/reference/androidx/drawerlayout/widget/DrawerLayout.html
  • ViewPager
    https://developer.android.google.cn/reference/androidx/viewpager2/widget/ViewPager2.html
  • Seekbar
    https://developer.android.google.cn/reference/android/widget/SeekBar.html
  • 了解滑动操作
    https://material.io/design/components/lists.html#behavior

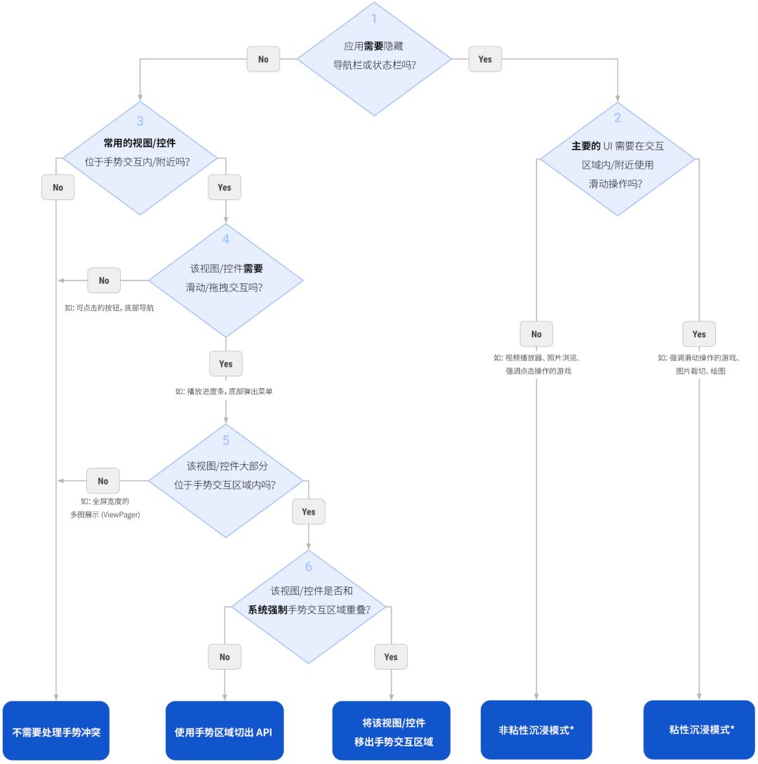
那么,如何解决这个问题呢?我们准备了一张流程图帮助大家快速做出决策:

△ 请点击图片放大查看


* 注解

非粘性沉浸模式: 用户可以通过在系统栏上滑动来退出沉浸模式。

粘性沉浸模式: 用户可以通过在系统栏上滑动来暂时退出沉浸模式


这里我们向您进一步解释一下流程图里的内容。


问题 1: 应用需要隐藏导航栏或状态栏吗?

流程图里的第一个问题,询问您应用的主要使用场景是否需要隐藏导航和/或状态栏。所谓 "隐藏",是指让它们根本不可见。这并不意味着让您的应用实现从边到边的全屏状态。

需要隐藏的原因可能包括:

  • 使用 FLAG_FULLSCREEN WindowManager 开关。注意,这个效果也可以通过 android:windowFullscreen 主题设置来实现,或者扩展一个 Theme.XXX.Fullscreen 的衍生控件。

  • 使用 SYSTEM_UI_FLAG_FULLSCREEN 这个系统 UI 可见性开关。

  • 使用沉浸模式中的系统 UI 可见性开关: SYSTEM_UI_FLAG_IMMERSIVESYSTEM_UI_FLAG_IMMERSIVE_STICKY

  • FLAG_FULLSCREEN

    https://developer.android.google.cn/reference/android/view/WindowManager.LayoutParams.html#FLAG_FULLSCREEN

  • android:windowFullscreen

    https://developer.android.google.cn/reference/android/view/WindowManager.LayoutParams.html#FLAG_FULLSCREEN

  • SYSTEM_UI_FLAG_FULLSCREEN

    https://developer.android.google.cn/reference/android/view/View.html#SYSTEM_UI_FLAG_FULLSCREEN

  • SYSTEM_UI_FLAG_IMMERSIVE

    https://developer.android.google.cn/reference/android/view/View.html#SYSTEM_UI_FLAG_IMMERSIVE

  • SYSTEM_UI_FLAG_IMMERSIVE_STICKY

    https://developer.android.google.cn/reference/android/view/View.html#SYSTEM_UI_FLAG_IMMERSIVE_STICK


一般来说,游戏、视频播放器、照片应用、绘图应用等会在这个问题中回答 "是"。


问题 2: 主要的 UI 需要在交互区域内/附近使用滑动操作吗?

这个问题是在询问,应用的界面是否在手势导航交互区域内或附近包含任何需要用户滑动操作的组件。(包括在后退和返回主屏按钮区域滑动)


不少游戏通常会在此处回答 "是",因为: 
  • 游戏屏幕上的控件往往非常靠近屏幕左/右边缘,或靠近屏幕底部。

  • 某些游戏需要在屏幕上滑动操作一个元素,而这个元素可能出现在屏幕的任何位置,例如平台动作类的游戏。


除了游戏之外,有一些常见的 UI 也可能在这里回答 "是":
  • 图片裁切 UI,其中用于裁切图片的控制点可能位于屏幕左/右边缘附近。

  • 绘图应用,用户可以在屏幕画布上绘图 (自然也是滑动操作)。


问题 3: 常用的视图/控件位于手势交互区域内/附近吗?

这个问题应该简单一些。注意,这个问题也包括那些占据屏幕较大区域,且包括了手势交互区域的视图/控件。比如 DrawerLayout 或尺寸较大的 ViewPager。


问题 4: 该视图/控件需要滑动拖动交互吗?

这个紧接着问题 3 。在问题 3 中回答 "是" 的视图,是否需要用户在其上滑动或拖拽?


有不少用例会在本题回答 "是": 包括前面提到的进度条、底部弹出菜单 (Bottom Sheet) 或者可以通过滑动打开的弹出菜单 (PopupMenu)。


  • Bottom Sheet
    https://developer.android.google.cn/reference/com/google/android/material/bottomsheet/BottomSheetBehavior.html
  • PopupMenu
    https://developer.android.google.cn/reference/androidx/appcompat/widget/PopupMenu


问题 5: 该视图/控件大部分位于手势交互区域内吗?

紧接着问题 4,进一步确认该视图是否完全或大部分位于手势交互区域内。


如果您的视图放置在一个可滚动操作的容器 (如 RecyclerView) 中,那么请这么理解这个问题: 该视图是否完全或大部分位于手势交互区域中?如果用户可以将视图滚动到手势交互区域之外,则应该视为没有交互冲突。


  • RecyclerView
    https://developer.android.google.cn/reference/androidx/recyclerview/widget/RecyclerView.html

您也许已经注意到,在流程图中多图显示控件 (ViewPager) 在此处回答 "否"。这是因为与整个视图的宽度相比,屏幕左右侧的手势交互区域宽度相对较小 (默认为每边 20dp)。一般来说手机竖持时屏幕宽度约为 360dp,也就是说,在约为 320dp 的范围内,用户的滑动操作不受影响 (占总宽度的近 90%)。即使考虑加上了内外边距的情况,用户仍然可以正常通过滑动操作来翻看里面的图片。


问题 6: 该视图/控件是否和强制系统手势交互区域重叠?
最后一个问题询问该控件是否位于系统强制手势导航交互区域内。 如果您读过我们之前的文章,应该会记得 "强制系统手势交互区" 是指系统手势始终被优先处理的屏幕区域。


对 Android 10 来说,强制交互区域只有一个,那就是屏幕底部。该区域内的滑动操作能让用户返回主屏或访问最近使用的其他应用。这个强制交互区域可能会在将来的平台版本中发生变化,但现在我们只需要考虑屏幕底部即可。


出现这种重叠的常见的例子: 
  • 非模态的底部弹出菜单,因为这种菜单常常会在屏幕底部折叠为一个较小的视图,而且还需要滑动操作。

  • 屏幕底部的水平页面切换,例如软键盘里选择不同表情包的 UI。


OK,现在我已经解释了流程图中的问题,下面我们来详细说说流程图中给出的解决方案。



解决方案 1: 无需处理手势冲突


最简单的 "解决方案" ,只需要……什么都不做!


当然,也许您还可以 (参考接下来的几种解决方案) 做点优化,但在启用了手势导航的应用中,您应该不会遇到大问题。


如果流程图为您选择了 "什么都不做" 的答案,但您依然觉得应用的使用有问题,请务必反馈给我们。


  • 向我们提交反馈

    http://issuetracker.google.com/



解决方案 2: 将该视图/控件移出手势交互区域


我们在上一篇文章有提到,可以用 Insets 区域来告知应用系统手势区域在屏幕中的位置。我们可以用来解决手势冲突的一种方法是,将出现冲突的视图移出手势导航交互区域。这对于屏幕底部附近的视图尤其重要,因为该区域是系统强制手势交互区域,并且应用无法在该区域使用热区切出 API。


这里让我们回到之前提到的音乐播放器示例。它包含一个位于屏幕底部的进度条,允许用户快进和快退歌曲。

但是,当用户尝试快进和快退歌曲时,会发生这种情况:

发生这种情况是因为,屏幕底部的系统手势交互区域与进度条重叠了,而在这里系统手势优先级更高。系统手势区域如下图所示:

△ 从蓝色区域向屏幕中间滑动相当于 "返回" 按钮;从红色区域向上滑动则是返回主屏,注意红色区域即为系统强制手势交互区域

简单的解法

这个问题最简单的解决方案是,添加一些内/外边距,将进度条向上推到手势区域之外。就像这样:

△ 进度条向上移动后不再出现冲突

为了实现这一点,我们需要使用 API 29 和 Jetpack Core 库 v1.2.0 (当前为 alpha 版) 中提供的新系统交互热区 API。如下方代码,我们给进度条增加了底边距,增加的值正好是系统强制交互区的高度:

ViewCompat.setOnApplyWindowInsetsListener(seekBar) { view, insets ->    // We'll set the views bottom padding to be the same    // value as the system gesture insets bottom value    view.updatePadding(        bottom = insets.systemGestureInsets.bottom    )    insets}

  • Jetpack Core Library v1.2.0
    https://developer.android.google.cn/jetpack/androidx/releases/core
  • 系统交互热区 API
    https://developer.android.google.cn/reference/androidx/core/view/WindowInsetsCompat.html#getSystemGestureInsets() 


您也可以查阅我们发布的另一篇博文,我们在那里探讨了一些让 WindowInsets 更易于使用的方法。


  • 衍生阅读: 如何让 WindowInsets 更易于使用
    https://medium.com/androiddevelopers/windowinsets-listeners-to-layouts-8f9ccc8fa4d1


更优的解法
在做完上一步后,您可能会觉得问题已经解决了。对于某些布局,这很可能是最终解决方案。但是在上面的修改后,进度条下方有很多空间被浪费掉了,使得 UI 在外观上的完成度下降。因此,除了直接修改视图的边距,我们还可以修改布局,以避免出现空间浪费:

△ 将进度条移到视图的顶部

在这里,我们将进度条移到了播放控件的顶部,完全移出了手势交互区域。而且这样做还使得我们不再需要额外插入太多无用的边距。

但请注意,我们依然需要在播放控件底部插入一个内边距,其值等于系统栏的高度,这样可以使歌曲名称等文本不会被系统导航条 (即屏幕底部的那条 "横线") 遮盖。


解决方案 3: 使用手势区域排除 API


我们在上一篇文章中有提到 "应用可以从系统手势区域中切出一部分用来响应自己的手势交互"。这就是 Android 10 中新引入的手势区域排除 API。


应用可以通过 Android 10 中新增的系统手势区域排除 API 来让系统边缘的一部分区域不响应系统手势。系统提供了两种不同的功能来 "切出" 交互区域:  View.setSystemGestureExclusionRects() Window.setSystemGestureExclusionRects() 。使用哪种取决于您的应用: 如果您使用的是 Android View ,则建议首选 View API,否则请使用 Window API。

  • View.setSystemGestureExclusionRects()
    http://developer.android.google.cn/reference/android/view/View.html#setSystemGestureExclusionRects(java.util.List%3Candroid.graphics.Rect%3E)
  • Window.setSystemGestureExclusionRects()
    http://developer.android.google.cn/reference/android/view/Window.html#setSystemGestureExclusionRects(java.util.List%3Candroid.graphics.Rect%3E)
  • Android View
    https://developer.android.google.cn/reference/android/view/View.html


这两个 API 之间的主要区别在于,Window API 会以窗口 (Window) 坐标系计算矩形。如果使用的是 View API,则会以视图的坐标系进行操作。View API 会帮您解决坐标空间之间换算的问题。

让我们再次回到之前提到的音乐播放器示例,我们现在把播放进度条挪到了控件上方,并且撑满了整个屏幕宽度。这时屏幕底部的系统手势交互冲突已经解决了,但屏幕左右两侧的 "后退" 操作依然和进度条有冲突:

在上图中,由于进度条的播放头正好位于右侧手势区内,因此系统认为用户正在用手势执行 "返回" 操作,因此显示了 "向后" 的箭头。这时就会让用户感到困惑,因为他们可能并不想后退。出现这种冲突时,我们就可以使用上面提到的手势区域排除 API 来解决。


手势区域排除 API 通常会在两个地方被调用: 当视图被布局时 (onLayout),或是当视图被绘制时 (onDraw)。您的视图会传入一个 List<Rect>,其中包含应该切出 (即不响应系统手势) 的矩形区域。如前所述,这些矩形须位于视图自己的坐标系中。


通常,您会创建一个类似于下面的方法,该方法会在 onLayout() 和/或 onDraw() 时被调用:

private val gestureExclusionRects = mutableListOf<Rect>()
private fun updateGestureExclusion() { // Skip this call if we're not running on Android 10+ if (Build.VERSION.SDK_INT < 29) return
// First, lets clear out any existing rectangles gestureExclusionRects.clear()
// Now lets work out which areas should be excluded. For a SeekBar this will // be the bounds of the thumb drawable. thumb?.also { t -> gestureExclusionRects += t.copyBounds() }
// If we had other elements in this view near the edges, we could exclude them // here too, by adding their bounds to the list
// Finally pass our updated list of rectangles to the system systemGestureExclusionRects = gestureExclusionRects}

  • 上例的完整代码
    https://gist.github.com/chrisbanes/4e613a76ebc6a2d3e64d3eee911e1e7d


做完这个 "切出" 操作后,在屏幕边缘附近进行快进/快退操作就没有问题了:

注意: SeekBar 实际上会在 Android 10 中自动为您执行上述切出操作,因此您无需在 Seekbar 中这么做。这里只是作为示例向您展示处理冲突的做法。


限制条件

尽管手势区域排除 API 似乎是解决所有手势冲突的完美方案,但实际上并非如此。通过使用这个 API,您实际上在声明应用的手势比 "返回" 等系统操作更重要。这个做法我们只建议您在没有其他解决方案时采用。

由于这个 API 会一定程度上破坏用户习惯的操作,因此系统做出了限制: 屏幕的每个边缘最多只能被应用切除 200dp。

开发者听到这个限制时,常会提出以下问题: 

为什么要有限制?

我们认为,开发者需要尽量确保用户使用一致的操作来与系统进行交互,如从边缘向内滑动进行返回。注意是在整个设备上,而不仅仅是在一个应用中保持一致性。这个限制看似严厉,但如果一个应用能够让屏幕的整个边缘都不响应系统手势,就会让用户感到困惑,这个应用也极有可能被用户卸载。

再次强调,系统导航必须始终保持一致性和可用性。

为什么是 200dp?

200dp 背后的决策逻辑非常简单。正如我们前面提到的,手势区域排除 API 只有在万不得已的情况下才可以使用,因此我们计算了可能需要应用这套机制的触摸对象的面积。触摸对象的最小推荐尺寸是 48dp。我们取 4个触摸对象,即 4 × 48dp = 192dp。再加入一点富余量,即为 200dp。

如果开发者要求在边缘上切出 200dp 以上的区域会怎样?

答案是,系统只会兑现您的要求中位于最下方的 200dp,如下图所示:

△ 开发者请求切出 50 + 50 + 125 + 50 dp 的区域,但系统只兑现最下面的总计 200dp

我的视图不在屏幕内,是否也会受到这个限制?

不会,系统仅计算屏幕范围内的切出矩形。同样,如果视图只有一部分显示在屏幕内,则仅计算所请求矩形的屏幕内可见部分。



请关注下一篇连载


读完本文您可能会问: 为什么我们还没有讲流程图的右半部分?这是因为右半部分适用于那些需要全屏绘制内容的应用,我们将在下一篇手势导航连载中为您继续讲解 ,敬请保持关注。


 点击屏末  | 进一步了解 Android 手势导航


  想了解更多 Android 内容?


  • 在公众号首页发送关键词 "Android",获取相关历史技术文章;

  • 在公众号首页发送关键词 "ADS",获取开发者峰会演讲中文字幕视频;

  • 还有更多疑惑?欢迎点击菜单 "联系我们" 反馈您在开发过程中遇到的问题。


推荐阅读




登录查看更多
0

相关内容

Python地理数据处理,362页pdf,Geoprocessing with Python
专知会员服务
115+阅读 · 2020年5月24日
少标签数据学习,54页ppt
专知会员服务
205+阅读 · 2020年5月22日
【干货书】流畅Python,766页pdf,中英文版
专知会员服务
227+阅读 · 2020年3月22日
【电子书】Flutter实战305页PDF免费下载
专知会员服务
23+阅读 · 2019年11月7日
【翻译技术速递】测评:免费的术语抽取工具
翻译技术沙龙
139+阅读 · 2019年11月2日
【泡泡一分钟】变化环境下激光地图辅助视觉惯性定位
泡泡机器人SLAM
15+阅读 · 2019年5月22日
7 款实用到哭的App,只说一遍
高效率工具搜罗
84+阅读 · 2019年4月30日
如何运营15万付费用户?
三节课
6+阅读 · 2019年2月28日
【泡泡一分钟】动态环境下的高效长时间建图
泡泡机器人SLAM
6+阅读 · 2019年2月1日
已删除
AI科技评论
4+阅读 · 2018年8月12日
Arxiv
102+阅读 · 2020年3月4日
Advances in Online Audio-Visual Meeting Transcription
Arxiv
4+阅读 · 2019年12月10日
VrR-VG: Refocusing Visually-Relevant Relationships
Arxiv
6+阅读 · 2019年8月26日
Deep Learning in Video Multi-Object Tracking: A Survey
Arxiv
58+阅读 · 2019年7月31日
Monocular Plan View Networks for Autonomous Driving
Arxiv
6+阅读 · 2019年5月16日
Arxiv
6+阅读 · 2018年1月14日
VIP会员
相关资讯
【翻译技术速递】测评:免费的术语抽取工具
翻译技术沙龙
139+阅读 · 2019年11月2日
【泡泡一分钟】变化环境下激光地图辅助视觉惯性定位
泡泡机器人SLAM
15+阅读 · 2019年5月22日
7 款实用到哭的App,只说一遍
高效率工具搜罗
84+阅读 · 2019年4月30日
如何运营15万付费用户?
三节课
6+阅读 · 2019年2月28日
【泡泡一分钟】动态环境下的高效长时间建图
泡泡机器人SLAM
6+阅读 · 2019年2月1日
已删除
AI科技评论
4+阅读 · 2018年8月12日
相关论文
Arxiv
102+阅读 · 2020年3月4日
Advances in Online Audio-Visual Meeting Transcription
Arxiv
4+阅读 · 2019年12月10日
VrR-VG: Refocusing Visually-Relevant Relationships
Arxiv
6+阅读 · 2019年8月26日
Deep Learning in Video Multi-Object Tracking: A Survey
Arxiv
58+阅读 · 2019年7月31日
Monocular Plan View Networks for Autonomous Driving
Arxiv
6+阅读 · 2019年5月16日
Arxiv
6+阅读 · 2018年1月14日
Top
微信扫码咨询专知VIP会员