谁在开启办公场景革命「新格局」?

2017 年 9 月 8 日 猎云网

猎云网(ilieyun)

3216字,约8分钟阅读


八月的最后一天,纳什空间主打产品——超级工作室 2.0 正式发布。在联合办公越发同质化的竞争市场下,纳什空间探索出了一条特别的路。

创始人兼 CEO 张剑说,「希望未来大家会越来越多的看到共享办公不仅仅有联合办公这一种解决方案和方式,超级工作室会与联合办公一起成为未来的办公方式之一,它与联合办公、标准写字楼将成为三分天下的解决方案」。

纳什空间创始人兼CEO张剑

办公场景革命,不止于联合办公

「工作场所不再是单一的办公地点,它正在成为满足员工工作、社交、协作创新及参与其它活动需求的重要空间」,相信这样的表述,已然成行业共识。

两年的快速发展,联合办公的入局者们从最初的盲目跟从,到如今的行业重塑,从最初不过几百平,到如今上万平的单体规模,从规模论到内容生态论,行业正在发生变化,这其中我们最明显的觉察是,「联合办公,实际只是办公场景革命的其中一种实践」

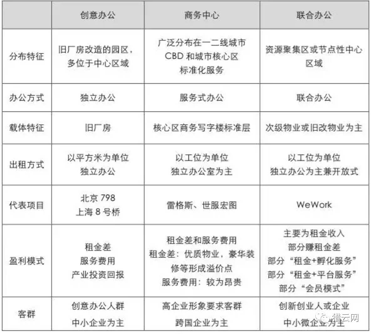
从商务中心、创意办公到联合办公,办公创新从未停止。

不管是 30 年前兴起的以 Regus 为代表的商务中心,还是国内一度很盛行的以北京 798 为典型代表的创意办公,再到今天我们看到的联合办公,实际上这都是办公业态在不同的时代背景以及不同的客户需求之下的创新实践。


克而瑞对三种办公创新方式对比

克而瑞制图

从中小微到大型跨国企业,办公方式变革遍布所有企业。

CBRE 最新发布的报告显示,为构建更为灵活、创新的办公策略,在亚太区内越来越多的大型跨国公司将目光转向弹性办公,调研中高达 64% 的受访跨国企业计划在 2020 年以前,引入第三方空间解决方案作为对其传统办公方式的有利补充。降低租金及装修成本,获得灵活的租期和面积,以及更好地促进协作,构建创业创新氛围,是这些跨过企业所看重的。联合利华的 LEVEL3 、硅谷银行、微软、毕马威、德勤均在选择共享办公,他们或者自己改造办公空间,或者直接将团队搬入联合办公

小企业时代的小空间解决方案

马云说「 21 世纪进入到了个性化、小企业的发展时代」,罗振宇也说「企业不可能再做大了,小企业才是未来的王道」,甚至放眼美国硅谷、以色列这些创新发达地区,企业的规模越来越小,小企业俨然是未来市场的主体。

美国硅谷、以色列及中国小微企业占比图

数据来源:互联网数据,克而瑞制图

数据显示,目前中国的小微企业占比所有类型企业的 70% ,并非每一个小微企业都需要创业服务,但是几乎每个小微企业都需要考虑办公空间的性价比及良好的业务创新协同。

「从早期联合办公空间设计,几乎每个空间都有不少开放办公空间的配比,到如今开放式办公空间比例日益减少,独立办公空间比重不断放大」这一现象来看,国内共享空间有其市场独特性。

当说起联合办公,大家脑海中浮现的一定是工作与社交的融合,有很好的啤酒可以喝,有很好的社交活动可以参与,但是东方人是否真的适合?

在联合办公越来越同质化的竞争市场下,纳什空间的超级工作室 2.0 ,开启了一个不走寻常路的办公创新。

张剑说「我自己创业接近十年了,从一个三个人的公司起步来做,我们经历过中国很典型的小微企业成长的每一步,第一步在咖啡馆工作,第二步是在朋友的办公室联合办公,后面我们用过商住楼、写字楼和其他形态的办公类型,我们对小微企业的成长历程有足够深刻的理解,我希望我们的超级工作室能够成为最适合中国小微企业的工作室」。

「高产品性价比」延续了拎包入驻,在设计、施工、采购等方面时间成本和费用支出的节约,根据克而瑞调研,使用联合办公空间的企业在成本上相较传统办公节约 25%-40% ;超级工作室,则在联合办公空间基础上更加经济,从超级工作室 1.0 产品的测算来看,基本能实现同区域联合办公价格的 60% ,而节约的部分,是考虑到一些企业,对联合办公里 30% 的公共区域依赖,实际并不是那么高。

超级工作室的高性价比

「独立+联合模式」在保留企业团队文化建设所需的独立空间之余,将联合办公纳入整个整个生态系统,成为超级工作室非常好的配套和互补的业态功能,即超级工作室会保留一些原有的工作习惯和传统,包括独立的会议室、独立的老板间、习惯的团队文化的建设等,而坐电梯到联合办公区,可以共享在联合办公区的配套服务,包括公共休闲区、大型会议室、咖啡吧水吧以及网络、线上 APP 等,以及两百多家不同的会员可以给入驻企业提供企业服务。

分布在独立空间附近的联合办公区,成为彼此之间的配套,降低配套成本

「高密度城市布局」让整个城市都是你的 office 。超级工作室不是一个单独的存在,业主可以预约使用北京 100 多处服务中心和多个联合办公区的办公、会谈空间,实现全城移动办公。

「小空间解决方案」在两百平米以下的小空间领域里,汇聚包括日本设计师、清华建筑系、美院的设计师在内的一个庞大研究团队,专注小空间研究。模块化的设计,为企业提供更高性价比的支持外,更有效缩短设计周期,使办公室设计从原来一周的时间,到现在只需一天,企业可以更早更快的入驻,提高效率。

小空间300*300标准模数的模块化设计

从一把椅子开始的细节迭代

截止目前纳什空间运营面积约 70 万方,入驻企业超过 7000 家,累计服务企业超过 10000 家,其中 80% 的企业入驻在纳什空间的超级工作室中。 70 万方是什么概念?优客工场布局刚刚达到 100 个,运营面积超过 30 万方,会员数超过 5 万人;联合办公鼻祖 wework 6 年时间实现运营面积 55 万方,全球拥有 15 万会员。

以目前规模,纳什空间已然是全国最大的空间运营商。然而, wework 资本市场估值已达 200 亿美元,优客工场估值约 100 亿人民币,而纳什空间截止目前 2.3 亿人民币的融资,尚没有具体估值。

当所有人都在试图挖掘「一张桌子背后的价值」时,纳什空间决定从「一把椅子」开始,细节迭代。

来自日本的设计师说「我们最在乎的是椅子」,因为一天办公中,人体接触最多的就是办公椅,所以办公椅是百里挑一的。不好的椅子会出现什么情况?比如说坐的时间长,屁股会特别累;第二,人站起来是自然的 S 型,坐下来以后经常会驼背,对颈椎的压力也是非常大的。第三,人坐的时间长以后肩膀很累。纳什挑选椅子的三大原则,第一,体重分散达到一定的程度,第二,必须要有腰靠,第三,肩膀的负担减轻要带扶手,再追加一个原则,每个人的身材是不一样的,这把椅子必须适合大部分人的身材。

扶手是可以调解的。光是这个功能,市面上有很多产品,但是纳什要求一定是质量达标,这把椅子是国标测试、日本的测试都通过了。正常的国标测试是两万次的现场循环测试,日本的标准是六万次,这个椅子是六万次过的,一般情况下不会坏。

关于风格颜色,每家企业都有自己的主题色,但又各不相同,为了不与企业的主题色相冲突,纳什也是蛮费心,小编看了这组图片后才发现,原来细节这么多。例如适合蓝色主题 logo 的色彩搭配未必适合红色主题 logo ,这显然需要一个中性色来搭,但如果只有灰色、黑色,又很压抑,必须打破,于是在黑白灰基础上加入自然的木头、绿植把空间缓冲一下,形成了叫 Monotone 的风格配置,搭起来的场景颜色自然,又不会跟企业颜色冲突。

还有就是小空间里的小功能设计,例如柜子上面不带柜门、下面带柜门的用意,以及文件柜的尺寸把握等,无处不细节。

听起来蛮高级的Monotone+MiddleColor风格配置

logo墙展示企业文化

结语

企业对办公空间的普遍需求,正在经历由生产型创造型转变。扁平化管理与创造性工作已催生出企业创造型的运营体系,让每个员工都可能成为企业运转的驱动器。

超级工作室 2.0 ,模块化的设计和人性化的考量,即成本的节约和办公的舒适,或许其实是小微企业最直接的需求。

放眼来看,今天不管哪种创新,都是对整个大办公升级的一种实践,而这种实践将会随着办公技术的进步而不断加速。而超级办公室模式的实践,也将通过定制化服务应用到更多场景中。

超级工作室2.0的延展


上下滑动查看纳什空间




推荐阅读

不追风口的吴世春,在拐点遇见了新零售

热词:外卖小哥 | 星空琴行倒闭 | 享单车 | 充电宝 | 共享雨伞 | 联合办公 无人便利店 | 苹果ARkit | 电单车 | 战狼2 | 矮大紧 严选酒店 | 盛大系创业 | 网易系创业 | 周航复盘

[猎云网的原创文章欢迎转载,白名单授权请在该文章下留言。紧急请联系微信号:lieyunwang(备注“公众号名称+文章关键字”),回复关键词“转载”看须知]

登录查看更多
0

相关内容

2020年中国《知识图谱》行业研究报告,45页ppt
专知会员服务
240+阅读 · 2020年4月18日
德勤:2020技术趋势报告,120页pdf
专知会员服务
192+阅读 · 2020年3月31日
报告 | 2020中国5G经济报告,100页pdf
专知会员服务
98+阅读 · 2019年12月29日
【德勤】中国人工智能产业白皮书,68页pdf
专知会员服务
310+阅读 · 2019年12月23日
2019中国硬科技发展白皮书 193页
专知会员服务
86+阅读 · 2019年12月13日
【大数据白皮书 2019】中国信息通信研究院
专知会员服务
138+阅读 · 2019年12月12日
【数字化】2019年全球数字化转型现状研究报告
产业智能官
29+阅读 · 2019年7月8日
医药零售行业报告
医谷
9+阅读 · 2019年7月8日
5G全产业链发展分析报告
行业研究报告
11+阅读 · 2019年6月7日
【数字化】数字化转型正在成为制造企业核心战略
产业智能官
35+阅读 · 2019年4月22日
深度解析AIoT背后的发展逻辑
中国人工智能学会
3+阅读 · 2018年12月21日
中国移动互联网2018上半年报告
计算机与网络安全
3+阅读 · 2018年7月22日
2017全球大数据产业八领域典型公司盘点分析
人工智能学家
3+阅读 · 2017年12月6日
Question Generation by Transformers
Arxiv
5+阅读 · 2019年9月14日
Arxiv
7+阅读 · 2018年11月27日
Arxiv
17+阅读 · 2018年4月2日
VIP会员
相关VIP内容
2020年中国《知识图谱》行业研究报告,45页ppt
专知会员服务
240+阅读 · 2020年4月18日
德勤:2020技术趋势报告,120页pdf
专知会员服务
192+阅读 · 2020年3月31日
报告 | 2020中国5G经济报告,100页pdf
专知会员服务
98+阅读 · 2019年12月29日
【德勤】中国人工智能产业白皮书,68页pdf
专知会员服务
310+阅读 · 2019年12月23日
2019中国硬科技发展白皮书 193页
专知会员服务
86+阅读 · 2019年12月13日
【大数据白皮书 2019】中国信息通信研究院
专知会员服务
138+阅读 · 2019年12月12日
相关资讯
【数字化】2019年全球数字化转型现状研究报告
产业智能官
29+阅读 · 2019年7月8日
医药零售行业报告
医谷
9+阅读 · 2019年7月8日
5G全产业链发展分析报告
行业研究报告
11+阅读 · 2019年6月7日
【数字化】数字化转型正在成为制造企业核心战略
产业智能官
35+阅读 · 2019年4月22日
深度解析AIoT背后的发展逻辑
中国人工智能学会
3+阅读 · 2018年12月21日
中国移动互联网2018上半年报告
计算机与网络安全
3+阅读 · 2018年7月22日
2017全球大数据产业八领域典型公司盘点分析
人工智能学家
3+阅读 · 2017年12月6日
Top
微信扫码咨询专知VIP会员