研究快讯 | 利用机器学习提高助熔剂法生长单晶的成功率

2019 年 6 月 5 日 中国物理学会期刊网

原文已发表在CPL Express Letters栏目

Received 30 April 2019; 

online 12 May 2019


Express Letter

Machine Learning to Instruct Single Crystal Growth by Flux Method

Tang-Shi Yao(姚唐适), Cen-Yao Tang(唐岑瑶), Meng Yang(杨萌), Ke-Jia Zhu(朱恪嘉), Da-Yu Yan(闫大禹), Chang-Jiang Yi(伊长江), Zi-Li Feng(冯子力), He-Chang Lei(雷和畅), Cheng-He Li(李承贺), Le Wang(王乐), Lei Wang(王磊), You-Guo Shi(石友国), Yu-Jie Sun(孙煜杰), Hong Ding(丁洪)

Chin. Phys. Lett. 2019, 36 (6): 068101


文章亮点

利用机器学习分析实验室已有的助熔剂法生长三元单晶的数据,并尝试利用分析结果来预测新单晶的生长成功可能性,找出单晶生长的关键因素。


利用机器学习提高助熔剂法生长单晶的成功率



单晶在凝聚态物理、表面科学、激光和非线性光学等领域中占有举足轻重的地位。量子霍尔效应/分数量子霍尔效应和外尔费米子的发现,都依赖于高质量单晶。此外,扫描隧道显微镜(STM)和角分辨光电子谱(ARPES)等重要实验技术的研究对象只能是单晶。实验室可以利用不同的方法生长单晶,比如助熔剂法、水热法、气相传输法等。其中助熔剂法生长单晶因为适用性强,被广泛使用。只要找到合适的助熔剂,理论上所有存在单晶都可以用这种方法生长。但是因为单晶生长的影响因素较多,而且很可能存在耦合,所以寻找合适的条件难度较大。由于缺少多维相图,多元单晶生长更为困难。因此实验室往往需要耗费大量的时间和材料成本试探单晶材料合适的生长条件。


近年来,机器学习理论发展迅速,被广泛应用于许多领域。机器学习在材料领域的研究中也取得了很好的效果,比如有机材料的合成,材料特性的探究等。机器学习算法通过对历史经验数据的学习,获取数据的特征和联系,得到可以预测新数据的模型。支持向量机(SVM),决策树等传统的机器学习算法在数据规模相对比较小的情形下,也有比较好的效果。


最近,中国科学院物理研究所/北京凝聚态物理国家研究中心极端条件实验室EX07组孙煜杰副研究员指导其学生姚唐适,与合作者中国科学院物理研究所/北京凝聚态物理国家研究中心极端条件实验室EX01组石友国研究员、T03组王磊副研究员以及中国人民大学物理系雷和畅副教授等,利用机器学习分析实验室已有的助熔剂法生长三元单晶数据,并尝试利用分析结果来预测新单晶的生长成功可能性,找出单晶生长的关键因素。


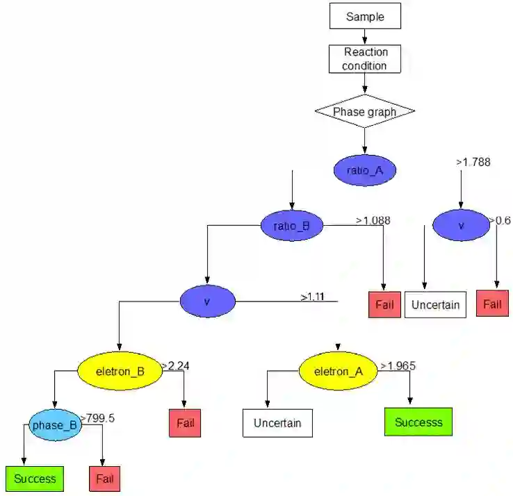
他们仅仅通过分析有限的几百组单晶生长数据,使用支持向量机(SVM)等的模型来训练并判断单晶生长的条件,使得对给定条件的新型单晶生长是否成功的预测准确率达到了81%,与实验室准确率36%相比有了显著地提高(如图1)。利用决策树模型的可视化特性,他们还通过统计决策树在训练过程中学习到的重要特征(如图2),指出了影响单晶生长的一些关键和无关紧要的特征。另外,可视化决策树(如图3)可以帮助指出助溶剂法生长单晶的一些基本原则。结果表明,模型能够相当程度上帮助单晶生长。在拥有更大数据量的情况下,机器学习将发挥更大的潜力。



图1 利用机器学习帮助单晶生长流程图和SVM准确率。


图2 决策树模型的特征重要性。(a) Group-I组的特征重要性,(b) Group-II组的特征重要性。


图3 决策树可视化示意图。


原文链接

PDF

HTML

本文转载自《ChinesePhysicsLetters》微信公众号



往期精彩回顾

1.大型强子对撞机上的实验进展

2.认识黑洞的首个直接“视觉”证据

3.现实中的“降维攻击”导致二维拓扑量子物态 | 文小刚点评

4.物理学的忧伤

5.特别二的物理学——节选自《物理学咬文嚼字》彩色四卷本全集

6.晶体几何系列之三:准晶是高维晶体投影的证明

7.物理学交流的语言

8.建好2年多了,FAST干了啥?

9.一场学习革命

10.周光召先生与开放的中科院理论物理所 | 贺周光召先生从事科学事业65周年


登录查看更多
0

相关内容

“机器学习是近20多年兴起的一门多领域交叉学科,涉及概率论、统计学、逼近论、凸分析、算法复杂度理论等多门学科。机器学习理论主要是设计和分析一些让 可以自动“ 学习”的算法。机器学习算法是一类从数据中自动分析获得规律,并利用规律对未知数据进行预测的算法。因为学习算法中涉及了大量的统计学理论,机器学习与统计推断学联系尤为密切,也被称为统计学习理论。算法设计方面,机器学习理论关注可以实现的,行之有效的学习算法。很多 推论问题属于 无程序可循难度,所以部分的机器学习研究是开发容易处理的近似算法。” ——中文维基百科

知识荟萃

精品入门和进阶教程、论文和代码整理等

更多

查看相关VIP内容、论文、资讯等
【硬核课】统计学习理论,321页ppt
专知会员服务
140+阅读 · 2020年6月30日
专知会员服务
81+阅读 · 2020年6月20日
【华侨大学】基于混合深度学习算法的疾病预测模型
专知会员服务
97+阅读 · 2020年1月21日
2019中国肿瘤免疫治疗会议(附最新版日程)
肿瘤资讯
11+阅读 · 2019年6月13日
YOSIA Webinar | 再生医学的前沿发展
未来论坛
4+阅读 · 2019年4月27日
量子计算、边缘计算、数据挖掘 前沿研究报告
人工智能学家
6+阅读 · 2019年3月16日
用模型不确定性理解模型
论智
11+阅读 · 2018年9月5日
报名 | 清华大学“智慧医学影像论坛2018”
数据派THU
8+阅读 · 2018年6月27日
贝叶斯机器学习前沿进展
无人机
7+阅读 · 2018年1月26日
【智能医疗】如何利用深度学习诊断心脏病?
产业智能官
8+阅读 · 2017年10月3日
Arxiv
13+阅读 · 2020年4月12日
Arxiv
8+阅读 · 2018年6月19日
Arxiv
9+阅读 · 2018年3月20日
Arxiv
10+阅读 · 2017年7月4日
VIP会员
Top
微信扫码咨询专知VIP会员