新冠肺炎第六版诊疗方案发布

2020 年 2 月 21 日 专知

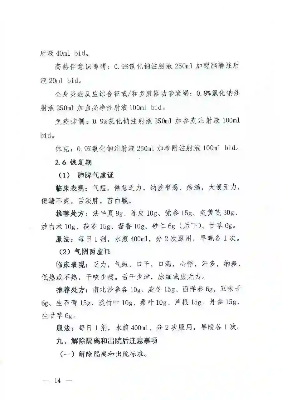
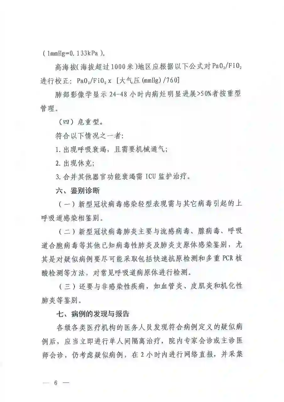
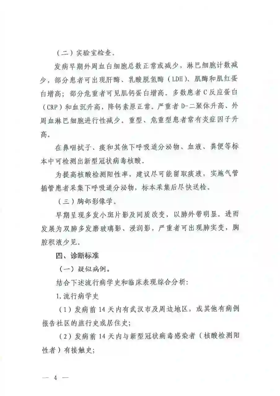
2020年2月18日,国家卫健委办公厅发布《关于印发新型冠状病毒感染的肺炎诊疗方案(试行第六版)》。相比第五版,第六版的诊疗方案中增加了更详细的鉴别诊断内容,在治疗方面亦积累了大量的临床救治经验,抗病毒的药物有所增加,强化了多器官功能损失的对症支持治疗,修订了中医药治疗的方案,此外还增加了血浆的治疗方法。

来源:国家卫生健康委办公厅



专知,专业可信的人工智能知识分发,让认知协作更快更好!欢迎注册登录专知www.zhuanzhi.ai,获取5000+AI主题干货知识资料!
欢迎微信扫一扫加入专知人工智能知识星球群,获取最新AI专业干货知识教程资料和与专家交流咨询
点击“ 阅读原文 ”,了解使用 专知 ,查看获取5000+AI主题知识资源
登录查看更多
0

相关内容

华为发布《自动驾驶网络解决方案白皮书》
专知会员服务
130+阅读 · 2020年5月22日
专知会员服务
29+阅读 · 2020年3月6日
广东疾控中心《新型冠状病毒感染防护》,65页pdf
专知会员服务
19+阅读 · 2020年1月26日
【资源】kaggle数据科学竞赛方案集锦
专知
27+阅读 · 2019年9月4日
国家自然科学基金委发布2019年项目指南
专知
11+阅读 · 2018年12月30日
深度强化学习简介
专知
30+阅读 · 2018年12月3日
VrR-VG: Refocusing Visually-Relevant Relationships
Arxiv
6+阅读 · 2019年8月26日
Star-Transformer
Arxiv
5+阅读 · 2019年2月28日
Arxiv
6+阅读 · 2018年4月21日
VIP会员
相关VIP内容
Top
微信扫码咨询专知VIP会员