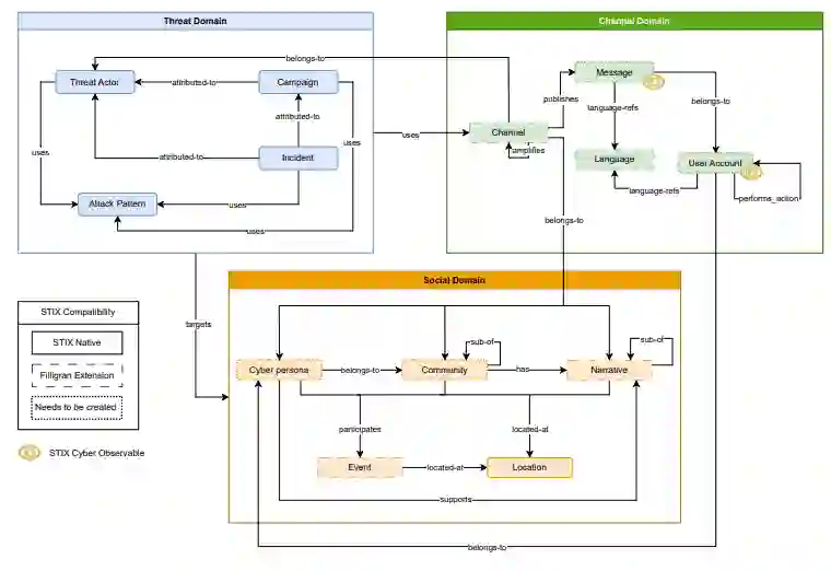
本体论为知识的组织与利用提供系统化框架,助力更智能高效的决策。为推动当代网络行动相关情报的资本化与增强,本研究提出的"影响力作战本体论"界定了核心实体与关联关系,用于建模威胁行为体通过信息环境针对公众实施的攻击战术与技术。其旨在激发该领域研究与发展,催生对抗影响力行动的创新应用,尤其聚焦情报、安全与防御领域。

根据世界经济论坛《2025年全球风险报告》,虚假与误导信息被列为短期首要威胁,社会极化位列第四大风险。恶意行为体正利用此类威胁,通过操控公众认知与影响公民,危害国家完整性。此类通过欺骗性非法手段操纵民众、破坏社会完整性的协同行动,统称为影响力行动(IOs)。欧洲网络安全机构指出,影响力行动位列该地区十大最普遍且重大威胁之中。为此,欧洲正积极构建威胁分析通用框架,并为各国配备有效反制措施。然而,影响力行动的多学科特性使得信息环境及其关键要素(如攻击实施渠道、在线网络社群、扩散叙事等)的建模分析面临特殊挑战。本研究提出影响力行动本体论,旨在系统刻画信息环境的多维领域。该方案聚焦网络威胁情报(CTI),促进与语言及CTI共享平台的互操作性,并基于主流框架与关键提案开发,实现知识整合于统一分析工具,以标准化方式提升分析效能与情报共享能力。

图:影响力作战本体

成为VIP会员查看完整内容
40

相关内容

人工智能在军事中可用于多项任务,例如目标识别、大数据处理、作战系统、网络安全、后勤运输、战争医疗、威胁和安全监测以及战斗模拟和训练。
《人工智能(AI)与国防领域》最新报告
专知会员服务
40+阅读 · 4月16日
《掌握战术:探索和衡量战斗中的胜利》最新43页报告
专知会员服务
52+阅读 · 2024年1月21日
《军事场景中的视觉分析探索》2023最新124页技术报告
专知会员服务
81+阅读 · 2023年3月2日
【2022新书】深度学习归一化技术,117页pdf
专知
29+阅读 · 2022年11月25日
《军事行动自动化》【译文】2022最新报告
专知
67+阅读 · 2022年11月13日
国家自然科学基金
1+阅读 · 2015年12月31日
国家自然科学基金
1+阅读 · 2015年12月31日
国家自然科学基金
2+阅读 · 2015年12月31日
国家自然科学基金
40+阅读 · 2014年12月31日
国家自然科学基金
3+阅读 · 2014年12月31日
国家自然科学基金
63+阅读 · 2014年12月31日
国家自然科学基金
24+阅读 · 2014年12月31日
国家自然科学基金
0+阅读 · 2014年12月31日
国家自然科学基金
2+阅读 · 2014年12月31日
国家自然科学基金
36+阅读 · 2008年12月31日
Arxiv
174+阅读 · 2023年4月20日
A Survey of Large Language Models
Arxiv
493+阅读 · 2023年3月31日
Arxiv
81+阅读 · 2023年3月26日
Arxiv
177+阅读 · 2023年3月24日
Arxiv
25+阅读 · 2023年3月17日
VIP会员
相关基金
国家自然科学基金
1+阅读 · 2015年12月31日
国家自然科学基金
1+阅读 · 2015年12月31日
国家自然科学基金
2+阅读 · 2015年12月31日
国家自然科学基金
40+阅读 · 2014年12月31日
国家自然科学基金
3+阅读 · 2014年12月31日
国家自然科学基金
63+阅读 · 2014年12月31日
国家自然科学基金
24+阅读 · 2014年12月31日
国家自然科学基金
0+阅读 · 2014年12月31日
国家自然科学基金
2+阅读 · 2014年12月31日
国家自然科学基金
36+阅读 · 2008年12月31日
微信扫码咨询专知VIP会员